Colpitts-Schaltung
Die Colpitts-Schaltung, auch Colpitts-Oszillator genannt, ist eine Oszillatorschaltung zur Erzeugung einer periodischen Wechselspannung (Sinusschwingung). Das wesentliche Merkmal der Schaltung besteht darin, dass die für die Schwingungserzeugung notwendige Rückkopplung über einen kapazitiven Spannungsteiler aus zwei Kondensatoren erfolgt, welche in diesem Zusammenhang auch als kapazitive Dreipunktschaltung bezeichnet wird.[1] Ein Oszillator für VHF- oder UHF-Frequenzen benutzt oft die Colpitts-Schaltung mit einem Bipolartransistor in Basis-Schaltung oder einen Feldeffekttransistor in Gate-Schaltung.
Es gibt verschiedene Variationen der Colpitts-Schaltung, zum Beispiel die Clapp-, die Seiler- und die Vackář-Schaltung und die im Bereich der Digitaltechnik eingesetzte Pierce-Schaltung.
Geschichte


Der Colpitts-Oszillator wurde von Edwin H. Colpitts 1918 zum Patent angemeldet.[2] Als Verstärker wurde eine Elektronenröhre (Triode) in Kathodenbasisschaltung verwendet. 7 ist Kathode, 9 ist Gitter und 8 ist Anode der Röhre. Der Schwingkreis besteht aus den Drehkondensatoren 13, 16 und der Primärwicklung 20 des Übertragers 22. Die Betriebsspannung der Batterie 11 wird über die HF-Drossel 12 zugeführt, die verhindert, dass die Hochfrequenzspannung kurzgeschlossen wird. (Die Verbindungen 23 und 24 werden in der Beschreibung von Varianten benötigt). An der Wicklung 23 wird die erzeugte Schwingung abgenommen.
Das frequenzbestimmende Netzwerk besteht aus einem Schwingkreis mit geteilter Kapazität (13 und 16 in Patentzeichnung). Bei der Resonanzfrequenz des Schwingkreises ist die Phasenverschiebung zwischen den beiden Anschlüssen der Induktivität 180° (20 in der Patentzeichnung). Die Triode in Kathodenbasisschaltung hat auch eine Phasenverschiebung von 180° zwischen Eingang und Ausgang. Die Summe der Phasenverschiebungen ist 360°, und damit wird die Phasenbedingung des Stabilitätskriterium von Barkhausen erfüllt. Damit die Schaltung nach dem Einschalten mit der Erzeugung von Schwingungen beginnt, muss die Schleifenverstärkung größer 1 sein. Wenn die Schaltung die gewünschte Amplitude liefert, muss die Schleifenverstärkung auf 1 zurückgehen, damit eine Sinusschwingung mit wenig Oberwellen erzeugt wird. Elektronenröhren mit Wolfram Glühkathode können bis zu ihrem Sättigungsstrom ausgesteuert werden. In diesem Bereich sinkt die Steilheit, wie es die Kennlinie der Elektronenröhre RE064 in Bild 2 bei hoher Gitterspannung und hoher Anodenspannung zeigt. Der Arbeitspunkt der Triode wird so gewählt, dass bei der gewünschten Amplitude die Schleifenverstärkung auf 1 zurückgeht. Dadurch arbeitet die Schaltung mit Stromsättigung.
Transistorschaltung


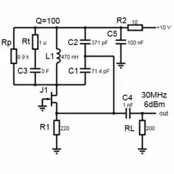
Der Schwingkreis in der Colpitts-Oszillatorschaltung in Bild 3 nach[3] besteht aus den beiden Kondensatoren C1, C2, dem optionalen Kondensator C3, und der Induktivität L1. Der Verstärker J1 arbeitet in Gate-Schaltung und dreht die Phase zwischen Eingang und Ausgang nicht, also um 0°. Die Hochfrequenzspannung an Drain (Ausgang) wird durch den kapazitiven Spannungsteiler C1, C2 geteilt und an Source (Eingang) eingespeist. Die Verstärkung von J1 wird durch R1 eingestellt. Aufgrund der Bauteile-Toleranzen ist es oft nötig R1 einstellbar auszuführen um beide Ziele, sicheres Anschwingen und geringe Oberwellen, zu erreichen. Mit C4 wird das Ausgangssignal des Oszillators ausgekoppelt. Der Kondensator C3 ist ein variabler Kondensator für die Frequenzeinstellung. Das RC-Glied R2, C5 siebt die Betriebsspannung.
Der Lastwiderstand RL gehört nicht zum Oszillator, sondern bildet die Belastung des Oszillator durch die folgenden Stufen nach. Der Parallelwiderstand RP reduziert den Gütefaktor des Schwingkreises auf Q = 100. Die Werte von Lastwiderstand und Gütefaktor sind wichtig für die Dimensionierung oder die Schaltungssimulation[4]. Der Hilfswiderstand RT ist nötig damit der Simulator die Parallel- und Serienschaltung von Kondensatoren korrekt verarbeitet.
Das frequenzbestimmende Netzwerk in Bild 4 besteht hier aus einem Parallelschwingkreis (L1-C1-C2), der über den nicht sichtbaren differentiellen Ausgangswiderstand ra der Gate-Schaltung gespeist wird. Man erkennt den Schwingkreis, wenn man bedenkt, dass der Kondensator C5 in Bild 3 für Wechselströme einen Kurzschluss darstellt und somit das obere Ende der Spule wechselstrommäßig an Masse liegt. Der nicht sichtbare differentielle Eingangswiderstand re der Gate-Schaltung belastet den Schwingkreis. Da dieser kleine Widerstand wegen des kapazitiven Spannungsteilers nur an einer Teilspannung der Schwingkreisspannung liegt, ist die Dämpfung entsprechend reduziert.
Ersatzschaltung
Die Oszillation beginnt durch das Wärmerauschen am Eingang des Verstärkers. Die Verstärkung dieser minimalen Spannungsschwankungen wird gut mit dem Kleinsignal-Modell des Transistors beschrieben. Die Amplitude der Wechselspannung am Schwingkreis wird größer, bis die Amplitudenbegrenzung aufgrund von Stromsättigung oder Spannungssättigung eintritt. Der Verstärker arbeitet nun im Großsignal-Betrieb. Für Resonanzfrequenzen bis in den Kurzwelle-Bereich ist die vorgestellte Berechnung nach[5] nutzbar. Komplexe Zahlen werden für die Berechnung nicht benötigt. Bei der Resonanzfrequenz heben sich die Blindwiderstände von Kondensatoren und Induktivitäten im Schwingkreis gegenseitig auf. Bei der Gate-Schaltung wirkt die Millerkapazität zwischen Verstärker-Eingang und Ausgang nur als zusätzliche Schwingkreis-Kapazität und wird deshalb ebenfalls vernachlässigt.
Für die Berechnung werden in der Schaltung Colpitts-Oszillator mit Feldeffekttransistor (FET) zuerst die Widerstände am Verstärker-Eingang zu und die Widerstände am Ausgang zu zusammengefasst. Der kapazitive Spannungsteiler im Schwingkreis arbeitet als Impedanzwandler und hat ein Spannungsübersetzungs-Verhältnis von . Widerstandswerte werden mit einem Widerstandsübersetzungs-Verhältnis von von einer Seite des kapazitiven Spannungsteilers auf die andere übertragen. Mit dem Widerstandsübersetzungs-Verhältnis wird der Widerstand am Verstärker-Ausgang in einen Widerstand am Verstärker-Eingang umgerechnet. Alle Widerstände liegen nun am Verstärker-Eingang. Der Verstärker-Ausgang ist über den kapazitiven Spannungsteiler mit dem Eingang verbunden. Der Verstärker muss die Widerstands-Verluste genau ausgleichen um die Amplitudenbedingung zu erfüllen. Die Verstärkungswirkung des JFET wird durch die Steilheit beschrieben. Das Übersetzungsverhältnis des kapazitiven Spannungsteilers ist eine abhängige Variable, welche mit der quadratischen Lösungsformel berechnet wird, um die Amplitudenbedingung zu erfüllen.
Am Verstärker-Eingang (Source) liegen die Widerstände , und der Verstärker-Eingangswiderstand parallel. Nach[6] ist . Der Ersatzwiderstand ist
Am Verstärker-Ausgang (Drain) liegen die Widerstände und der Verstärker-Ausgangswiderstand parallel. Der Verstärker-Ausgangswiderstand ist hochohmig und wird deshalb vernachlässigt. Der Widerstand steht für die Schwingkreisverluste und hängt von der Resonanzfrequenz , der Induktivität und dem Schwingkreis-Gütefaktor ab. Mit ist
Am Verstärker-Eingang wirkt um den Faktor geringer. Der umgerechnete Ausgangswiderstand ist
Die Amplitudenbedingung ist erfüllt wenn ist. Es folgt
Für die quadratische Lösungsformel wird die Gleichung umgestellt nach
Das Übersetzungsverhältnis ist
Von den beiden Lösungen wird die kleinere benutzt. Je größer ist, umso mehr Oberwellen produziert der Oszillator. Bei sollte die Schaltung überarbeitet werden. Eine Erhöhung von und , ein höheres durch einen anderen JFET oder ein höheres durch eine andere Induktivität hilft, wie auch eine Erniedrigung von . Zum Abschluss wird die Schwingkreiskapazität berechnet und in und aufgeteilt.
Oft wird etwas größer gewählt für sicheres Anschwingen. Nach[7] wird um 2 dB bis 4 dB erhöht, d. h., mit einem Faktor 1,2 bis 1,6 multipliziert. Mit dem hier gezeigten Verfahren können auch andere Oszillator-Schaltungen wie Clapp-Schaltung, Seiler-Oszillator, Hartley-Schaltung oder Meißner-Schaltung berechnet werden.
Berechnungsbeispiel
Die Steilheit des JFET 2N5484 oder MMBF5484 liegt zwischen und . Die gewünschte Resonanzfrequenz ist , die Induktivität ist und die Widerstände sind und . Die Berechnung mit ergibt , , , , , , und . Der Kondensator wird bei diesem Beispiel nicht benötigt.
Die Berechnung mit liefert die Ergebnisse und . Das Übersetzungsverhältnis steigt auf wenn gemacht wird. Die großen Bauteile-Toleranzen von Transistoren machen oft einstellbare Widerstände nötig. Alternativ ersetzt eine Amplitudenregelung die Amplitudenbegrenzung.
Abstimmung
Für einen Abstimmoszillator im Superhet-Empfänger ist der Colpitts-Oszillator gut geeignet, wenn die Induktivität variiert wird (Variometer-Abstimmung). Er ist weniger geeignet, wenn C1 oder C2 als Abstimmkondensator verwendet werden, weil dadurch das Teilerverhältnis und somit die Kreisverstärkung verändert wird bzw. der Abstimmbereich durch den anderen Kondensator eingeschränkt ist. Man kann allerdings C1 und C2 wesentlich kleiner als notwendig machen und den Abstimmkondensator C3 parallel dazu schalten, wie in der JFET-Schaltung in Bild 3 geschehen. Alternativen für kapazitive Abstimmung sind die Clapp-Schaltung, Seiler-Oszillator, Hartley-Schaltung oder die Meißner-Schaltung.
Frequenz der erzeugten Schwingung
Die erzeugte Frequenz wird durch die Induktivität der Spule und die Reihenschaltung der Kapazitäten der Kondensatoren C1 und C2 bestimmt (thomsonsche Resonanzformel):
Die Zusatzkapazitäten der restlichen Bauelemente verringern diese berechnete Frequenz.
Literatur
- J.E. Brittain: Edwin H. Colpitts: A pioneer in communications engineering. 6. Auflage. Nr. 85. Proceedings of the IEEE, Juni 1997, ISSN 0018-9219, S. 1020–1021, doi:10.1109/JPROC.1997.598423.
- Wes Hayward: Radio Frequency Design. In: ARRL (Hrsg.): Radio Amateur's Library. 1. Auflage. Band 191. American Radio Relay League, 1994, ISBN 0-87259-492-0.
- Ulrich Tietze, Christoph Schenk: Halbleiter-Schaltungstechnik. 14. Auflage. Springer, Berlin 2012, ISBN 978-3-642-31025-6.
Einzelnachweise
- ↑ Gottlieb Irving Gottlieb: Practical Oscillator Handbook. Elsevier, 1997, ISBN 0-7506-3102-3.
- ↑ a b Patent CA203986: Oscillation Generator. Veröffentlicht am 14. September 1920, Erfinder: E. H. Colpitts.
Patent US1624537: Oscillation Generator. Angemeldet am 1. Februar 1918, veröffentlicht am 12. April 1927, Anmelder: Western Electric Company, Erfinder: E. H. Colpitts. - ↑ Wes Hayward: Radio Frequency Design. In: ARRL (Hrsg.): Radio Amateur's Library. 1. Auflage. Band 191. American Radio Relay League, 1994, ISBN 0-87259-492-0, Kapitel 7.2 The Colpitts Oscillator, S. 265–273.
- ↑ Paul Falstad: Circuit Simulator Applet. Abgerufen am 8. Juli 2016.
- ↑ Dennis Melikjan, Prof. Geißler: Kapitel 4 Oszillatoren. (PDF) Archiviert vom am 22. September 2015; abgerufen am 13. Juli 2016.
- ↑ Mark Rodwell: Transistor amplifier crib sheet. (PDF) Abgerufen am 13. Juli 2016.
- ↑ Ulrich Tietze, Christoph Schenk: Halbleiter-Schaltungstechnik. 14. Auflage. Springer, Berlin 2012, ISBN 978-3-642-31025-6, Kapitel 26.1.3.1 Berechnung bei Verstärkern ohne Rückwirkung.