Reflexschaltung
Eine Reflexschaltung ist eine Schaltung, bei der der Informationsfluss an einer gedachten Reflexionsebene gespiegelt („reflektiert“, daher der Name) wird und eine meist kostenintensive Baugruppe als separierbares Signal ein weiteres Mal – theoretisch sogar mehrmals – durchläuft. Das Reflexprinzip wurde zur besseren Ausnutzung[1] von Elektronenröhren und bipolaren Transistoren vor allem von Radio- bzw. Funkamateuren in Empfangsschaltungen für Funksignale sowie vereinzelt auch in kommerziell hergestellten Radios und Funksprechgeräten genutzt.
In der Baugruppe existieren zwei trennbare Signale mit einer übereinstimmenden Information.[2] Diese Signale werden vor oder in der Baugruppe additiv (linear) zusammengeführt und hinter der Baugruppe wieder getrennt. Eine eindeutige Trennung der beiden Signale ist nur innerhalb der Schleife zwingend.[3]
Die beiden Signale können von der Baugruppe an einem Anschluss gemeinsam abgegeben werden. Es ist grundsätzlich auch möglich, dass die Baugruppe über getrennte Ausgänge verfügt.

Einsatz in der analogen Signalverarbeitung
Wirkungsweise
Die Reflexschaltung ist hier als Mehrfachausnutzung einer Verstärkerschaltung zu definieren. Zu diesem Zweck müssen das ursprüngliche Signal und jenes, welches die Verstärkerstufe bereits durchlaufen hat, eingangsseitig addiert werden. Eine Multiplikation darf für zuverlässiges Arbeiten nicht stattfinden, da die Signale dann untrennbar miteinander verknüpft sind. Die für die Reflexschaltung benutzte(n) Verstärkerstufe(n) muss bzw. müssen folglich weitgehend linear arbeiten.
Das Ursprungssignal wird nach erstmaliger Verstärkung durch Mischung bzw. Demodulation in ein anderes Frequenzgebiet gebracht. Die unterschiedlichen Frequenzen lassen sich durch Hoch-, Tief- oder Bandpässe bzw. Resonanzkreise voneinander trennen, so dass das verstärkte Signal zur nochmaligen Verstärkung wieder an den Eingang zurückgeführt werden kann.
Möglichkeiten und Grenzen
Die Reflexschaltung ermöglicht eine Einsparung von Bauelementen und kann gegebenenfalls auch den Raumbedarf verringern. Das Prinzip wurde daher vor allem beim Aufbau einfacher Empfängerschaltungen mit diskreten Bauelementen angewendet.
Eine gleichzeitige Demodulation in der Reflexstufe selbst ist aufgrund der damit verbundenen Intermodulationen der beiden zu verstärkenden Signale nicht möglich. Somit kann die Reflexschaltung auch nicht zugleich als Überlagerungs- bzw. Mischstufe herangezogen werden, zumal dies zu einer Vielzahl parasitärer Mischungen führen würde.
Eine stärkere HF-Mitkopplung zur Entdämpfung des HF-Eingangsschwingkreises nach dem Prinzip des Rückkopplungsempfängers muss in einer sauber arbeitenden Reflexstufe vermieden werden: Der damit verbundene, deutliche Anstieg des HF-Eingangspegels führt zu einer Arbeitspunktverschiebung und kann die NF-seitige Verstärkung so drastisch reduzieren, so dass der ursprüngliche Verstärkungsgewinn wieder aufgehoben wird. Außerdem wird dann das HF-Signal durch die Verlagerung auf den Kennlinienknick in unerwünschter Weise bereits in der Reflexstufe demoduliert, so dass diese überhaupt nicht mehr als eine solche wirken kann.
Im Gegenteil ist für stabiles Arbeiten und gute Linearität in der Reflexstufe gerade eine Gegenkopplung der Signale erwünscht. Um eine Reflexschaltung nicht unnötig kompliziert werden zu lassen, geschieht dies oft durch im dazu geeigneten Sinne angeschlossene Spulenanzapfungen und/oder Übertragerwicklungen.
Mit einer Stufe in Reflexschaltung kann eine deutlich größere Gesamtverstärkung als mit einer Einzelstufe erzielt werden. Dennoch bleibt sie immer kleiner als jene zweier Einzelstufen, da naturgemäß immer schaltungstechnische Kompromisse eingegangen werden müssen.
Abgrenzung zu anderen Schaltungen
Nicht jede Schaltung, bei der ein Ausgangssignal zurückgeführt wird, ist eine Reflexschaltung. Die bekanntesten Gegenbeispiele sind folgende:
- Rückkopplung (Mitkopplung, Gegenkopplung)
- Schwundregelung im Überlagerungsempfänger
Bei einer Reihe von Schaltungen, die von ihren Urhebern als Reflexschaltung oder auch als Reflexaudion bezeichnet wurden, handelt es sich nicht um Schaltungen nach dem Reflexprinzip!
Rückkopplungs- versus Reflexschaltung
- Das Eingangssignal und das zurückgeführte Signal sind bei der Rückkopplung nicht trennbar.
- Bei Reflexschaltung liegen Eingangssignal und das zurückgeführte Signal in unterschiedlichen Frequenzgebieten.
- Eine Rückkopplung erfolgt gleichphasig (Mitkopplung) oder gegenphasig (Gegenkopplung), während bei der Reflexschaltung eine feste Phasenbeziehung zwischen den beiden Signalen nicht zwingend ist.
- Die Anzahl der Schleifendurchläufe ist bei der Rückkopplung unbeschränkt.
- Der Weg des rückgekoppelten Signals liegt nicht im unmittelbaren Weg der Signalverarbeitung. Die Gesamtschaltung funktioniert also grundsätzlich auch ohne das zurückgeführte Signal.
- Die Rückkopplung kann mit der Gleichrichtung verbunden sein.[4]
- Innerhalb einer nach dem Reflexprinzip mehrfach genutzten Baugruppe kann das Rückkopplungsprinzip nur bedingt verwendet werden.
Spezielle und allgemeine Definitionen
Die Definition „Röhrenschaltung mit Mehrfachausnutzung“[5] ist einerseits zu allgemein, denn sie schließt weder die gemeinsame Verarbeitung voneinander unabhängiger Signale noch die Mehrfachausnutzung zum Beispiel beim „Röhrenaudion“ mit der Gittergleichrichtung aus. Andererseits ist sie zu speziell, weil damit ja die Verwendung von Transistoren bzw. Integrierten Schaltkreisen ausgeschlossen ist.
Normalerweise wird die Spannung und/oder der Strom bzw. die Leistung zweier Signale verschiedener Frequenz gleichzeitig verstärkt. Es könnte sich prinzipiell aber auch um andere Größen handeln. Am verbreitetsten war bei dieser gleichzeitigen Verstärkung zweier verschiedener Signale in einem Signalfluss die Kombination HF- und NF-Stufe im Geradeausempfänger. Möglich sind aber auch die gleichzeitige Verstärkung von HF und ZF,[6] HF und NF[7] oder ZF und NF in einem Superhet-Empfänger.
Die mitunter in der Literatur zu findende Forderung an eine Reflexstufe, eingangs- und ausgangsseitig müssten die beiden Frequenzen bzw. Signale durch Weichen getrennt werden, ist zu speziell. Viele Schaltungsbeispiele belegen, dass eingangsseitig eine einfache Addition ausreichen kann. Es gibt aber auch Schaltungen mit separaten Eingängen und/oder Ausgängen.[8] Grundsätzlich könnte ein Transistor für die HF in Basisschaltung und für die NF in Emitterschaltung arbeiten, so dass die Addition innerhalb des Verstärkerbauelements stattfindet. Bei der Zusammenführung der Signale kommt es lediglich darauf an, dass der Energiefluss von beiden Komponenten gemeinsam gesteuert wird. Das eine Signal kann also im Prinzip auch am Emitter und das andere am Kollektor abgenommen werden. Ausgangsseitig ist zwar innerhalb der Schleife eine Trennung erforderlich, unter einer Weiche wird aber verstanden, dass diese Trennung auch für den anderen Ausgang vorgenommen wird. Diese zweite Trennung ist dann unnötig, wenn das ursprüngliche Signal (also beispielsweise die Hochfrequenz) im weiteren Übertragungskanal ohnehin wirkungslos ist.
Es wird an verschiedenen Stellen darauf hingewiesen, dass die Anwendungsmöglichkeiten begrenzt sind, da gegenseitige Beeinflussungen der Signale, die Mischung durch Kennlinienkrümmung, die Übernahme von Brummmodulation usw. Probleme darstellen, die sich oft nur durch einen erhöhten Aufwand an Schaltmitteln lösen lassen. Dies erklärt, warum Reflexschaltungen kaum eine größere praktische Bedeutung erlangten.
Die Addition von Eingangssignal und dem zurückgeführten Signal muss in einem allgemeineren Sinne verstanden werden. Bei der Analogsignalverarbeitung ist prinzipiell die Addition von Spannungen oder von Strömen unterschiedlicher Frequenz möglich. Bei noch allgemeinerer Betrachtung kann der Begriff Reflexprinzip im übertragenen Sinn auch auf die multiplexe Nutzung angewendet werden. Es spricht wenig dagegen, die in der modernen Rechentechnik anzutreffende Verwendung der ALU in einer Schleife mit vorgegebener Anzahl der Durchläufe ebenfalls als eine Form des Reflexprinzips aufzufassen. Das Prinzip bleibt bei einer in dieser Weise erweiterten Definition nicht auf die analoge Signalverarbeitung begrenzt.
Anwendung der Reflexschaltung
Der Reflexempfänger

Die bekannteste Anwendung der Reflexschaltung ist der Reflexempfänger. Hier wird in einer linear arbeitenden Verstärkerstufe zunächst die Hochfrequenz verstärkt und anschließend in einem eigenständigen zumeist mit Dioden realisierten Detektor demoduliert. Die dort entstehende Niederfrequenz wird nun mit einem Tiefpass gefiltert, auf den Eingang derselben Verstärkerstufe zurückgeführt und dann in der NF-Ebene ein weiteres Mal verstärkt, so dass das Signal insgesamt zweimalig verstärkt wird. Reflexempfänger nutzen also eine Röhre oder einen Transistor oder gegebenenfalls auch eine damit realisierte, mehrstufige Verstärkeranordnung doppelt aus. Möglich ist das, weil die zu verstärkenden Frequenzen sich in unterschiedlichen voneinander unabhängigen Frequenzbändern befinden daher durch geeignete Schaltmittel voneinander getrennt werden können.
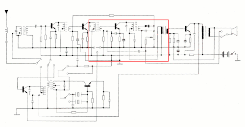
In der rechts gezeigten Schaltung aus dem Patent 293300 von 1913 (Otto von Bronk und Wilhelm Schloemilch) wird das Hochfrequenzsignal am Ausgang des Verstärkers über den Transformator k auf die Diode l gegeben. Das Niederfrequenzsignal wird über Transformator o1 erneut in den Verstärker eingespeist. Über den Transformator p1 wird das verstärkte Niederfrequenzsignal an den Kopfhörer m übertragen.
Reflexempfänger-Beispiel aus dem Jahre 1924

Das Schaltbild aus dem Jahr 1924[9] ist aus heutiger Sicht zunächst etwas unübersichtlich, daher eine kurze Beschreibung der Wirkungsweise. Zur Demodulation dient die Diode zwischen der Anode der ersten Röhre und dem Transformator. Der Ladekondensator befindet sich auf der Sekundärseite des Transformators. Die zu den Transformatorwicklungen parallelgeschalteten Kondensatoren unterdrücken die hochfrequenten Anteile im NF-Signal und überbrücken das NF-Signal für den Weg des Hochfrequenzsignals.
Die von einigen Volksempfängertypen her bekannte Transformatorkopplung vereinfacht die Trennung der Signalwege und ermöglicht erwünschtermaßen einen zusätzlichen Spannungsgewinn. Eine Aufwärtstransformation ist infolge der hochohmigen Röhreneingänge möglich, sie liegt auf die Spannung bezogen etwa bei 1:4. Auch bei transistorisierten Reflexschaltungen hat die transformatorische Kopplung Vorteile. Bei bipolaren Transistoren wird jedoch eine Abwärtstransformation benötigt, da diese stromgesteuert arbeiten.
Transistorisiertes Reflexempfänger-Beispiel

Besser zu durchschauen ist die Schaltung eines japanischen Taschenempfängers aus den 1960er-Jahren. Die vom Empfangssignal im Schwingkreis VC1/L1 hervorgerufene Hochfrequenzspannung erzeugt in der Koppelwicklung L1b eine kleine Spannung, die zur Stromsteuerung der Basis vom Transistor T1 herangezogen wird. Dieser arbeitet als normaler linearer Verstärker in Emitterschaltung. Das verstärkte HF-Signal wird am Kollektor des Transistors, der HF-mäßig auf die Drossel Dr.2 arbeitet, über C6 abgenommen, der HF-Drossel Dr.1 zugeführt und mit der Diode D1 in normalerweise gemeinsam mit einer RC-Kombination am Ausgang demoduliert. Der ohmsche Widerstand ist dabei ein Potentiometer, welches zugleich der Lautstärkeeinstellung dient. Das am Schleifer abgegriffene NF-Signal wird nun über den rot markierten Signalweg zum Koppelkondensator und darüber zum Eingang derselben Stufe zurückgeführt. Dort auftretende Hochfrequenzreste werden mit C3 kurzgeschlossen, die Koppelwicklung L1b wirkt für das NF-Signal praktisch als Kurzschluss. Das in T1 nun nochmals verstärkte, nun aber im NF-Gebiet liegende Signal wird über die Drossel Dr.2, die für die NF ebenfalls fast als Kurzschluss wirkt, zum NF-Transformator Tr.1 geführt. Dieser passt das Signal an den Eingang der mit T2 aufgebauten NF-Endstufe an. Der Kondensator C7 überbrückt die Primärwicklung von Tr.1 hochfrequenzmäßig und trägt zu stabilen Arbeitsverhältnissen bei.
Stufeneinsparung im Superhetempfänger

Die Reflexschaltung wurde auch in komplexeren, nach dem Superhetprinzip arbeitenden Schaltungen im Zwischenfrequenzverstärker eingesetzt, der dann zugleich zur NF-Vorverstärkung mit herangezogen werden konnte. Es handelte sich dabei vor allem um kleine Rundfunkempfänger und Funksprechgeräte japanischer Herkunft. Schaltungsbeispiele finden sich unter anderen in[10] und in einer Anfang der 1970er-Jahre erschienenen Publikation.[11] In Empfängern für den UKW-Rundfunk wurde das Reflexprinzip auch zur gleichzeitigen Verstärkung von Hoch- und Zwischenfrequenz in ein und derselben Stufe eingesetzt.[6]
Die Reflexschaltung ist heute praktisch bedeutungslos
Obwohl die Demodulation bei Reflexschaltungen zumeist mit Halbleiterdioden erfolgte und nicht nach dem Audionprinzip arbeitete, wurde diese Art Empfängerschaltung in einigen Publikationen fälschlicherweise auch „Reflexaudion“ genannt.
In der Anfangszeit des Rundfunks, also in den 1920er-Jahren, hatte die Reflexschaltung eine gewisse Bedeutung bekommen, da sich mit ihr bei geringem Aufwand an Material und mit nur ein bis zwei Röhren recht leistungsfähige Schaltungen realisieren ließen. Dazu trugen im erheblichen Maße Wettbewerbe von Radioclubs und -Zeitschriften bei, welche die Schaltungsvorschläge ihrer Mitglieder bzw. Leser für den geringsten Aufwand bei maximaler Empfangsleistung belohnten. Die kritisch einzustellenden Arbeitsbedingungen und die damit einhergehende, schlechte Reproduzierbarkeit machte sie jedoch für industriell hergestellte Geräte uninteressant.
Im Weiteren wurde die Reflexschaltung in der Röhren-Ära so selten angewendet, dass sie zum Beispiel 1958 als „spezielles Empfangsprinzip“ neben den ähnlich unbedeutenden Prinzipien wie „Synchrodynempfänger“ und „Empfänger mit stromarmer Röhre“ behandelt wird.[8] In vielen anderen Radio- und Funktechnikbüchern aus dieser Zeit findet sie überhaupt keine Erwähnung mehr. Ein umfangreiches Amateurhandbuch aus dem Jahr 1966[12] zeigt eine Röhrenschaltung, bei der das demodulierte NF-Signal vor der Zusammenführung mit dem HF-Signal durch ein RC-Glied gefiltert wird. Das Schlagwortverzeichnis eines anderen umfangreichen Handbuchs für den Funkamateur aus dem Jahr 1978[13] enthält kein Schlagwort mit „Reflex-“. 1962 schreibt Heinz Richter in Das Große Transistor Bastelbuch[14]: „Während sich in der Röhrentechnik die Reflexempfänger seit längerer Zeit überlebt haben, konnten sie in der Transistortechnik wieder Bedeutung erlangen.“ Das traf allerdings nur für Bastelschaltungen, Bauvorlagen in Elektronik-Experimentierkästen und für einige Billigst-Geräte, die kurzzeitig in Supermärkten und als Werbegeschenke auftauchten, zu.

Irrtümer und Fehler in der Betrachtungsweise
Im Zusammenhang mit (bipolaren) Transistoren bedeutet „-audion“ lediglich „Empfangsschaltung mit einem Transistor“. Es handelt sich also nicht um ein Audion im Sinne des Röhrenaudions mit Audiongleichrichtung.
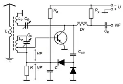
Die auf den ersten Blick überzeugende Schaltung zeigt auf den ersten Blick in beispielhafter Weise die für das Reflexprinzip typische Addition des hochfrequenten und des niederfrequenten Signals.
Lesen der Schaltung
Am Kollektor wird die Hochfrequenz einerseits für die Rückkopplung und andererseits für die Gleichrichtung nach dem Prinzip der Spannungsverdopplung abgenommen. Die Zeitkonstante des RC-Gliedes hinter der Gleichrichtung liegt mit C=10 nF, R=1,8 kΩ erwartungsgemäß in der Größenordnung von 10−4s.
Das NF-Signal wird dem Kollektor über eine Drossel entnommen, die die Hochfrequenz einerseits unterdrückt und die andererseits für die Hochfrequenz einen Teil des Arbeitswiderstandes des Transistors darstellt.
Fehler beim Lesen der Schaltung
Der Transistor wird nicht von der Summe der im Bild dargestellten Spannungen, sondern von dem Strom angesteuert, der von diesen Spannungen verursacht wird. Für das hochfrequente Signal wurde dies in der Weise beachtet, dass nicht die höhere Spannung am oberen Anschluss des Schwingkreises zur Ansteuerung verwendet wird, sondern der größere Strom, der an der Anzapfung genutzt werden kann.
Der Fehler liegt in der eigentlich elementaren Verwechselung von Strom und Spannung des NF-Signals: Der Widerstand des Gliedes mit der Zeitkonstanten wird von der ständig geöffneten Basis-Emitterstrecke des Transistors überbrückt, die Zeitkonstante entspricht deshalb nur bei oberflächlicher Betrachtung den Erwartungen. Die Haltezeiten des Ladekondensators entfallen fast völlig: Das vermeintliche NF-Signal wird zu einer Folge von hochfrequenten Impulsen.
Die hochfrequenten Impulse können am Kollektor nicht von dem hochfrequenten Eingangssignal getrennt werden und führen zu einer Rückkopplung. Deshalb handelt es sich nicht um eine Reflexschaltung im Sinne der Definition. Der Gleichanteil der hochfrequenten Impulse wird jedoch wie in einer sauber entwickelten Reflexschaltung verstärkt und abgegeben (soweit die Impulse nicht durch den Aussteuerungsbereich begrenzt werden).
Einige Urheber verwenden das Teilwort „Reflex-“ in irreführender Weise für Schaltungen, die aus verschiedenen Gründen keine Reflexschaltungen sind: Es fehlt die Rückführung, die Signale sind nicht trennbar, weil sie zu wesentlichen Teilen im gleichen Frequenzbereich liegen, oder weil sich die Signale gegenseitig multiplikativ beeinflussen.
Weblinks
- Einröhren-Reflexempfänger Die Schaltungsdarstellung ist sehr problematisch, weil der für das Schließen des Anodenkreises für die HF notwendige Kondensator parallel zum Kopfhörer fehlt. Auch bei der Gleichrichtung sollte man sich nicht auf die Kapazität der Trafowicklung verlassen.
- Der Transistor kann auch zwei Herren dienen Eine problematische, aber sehr interessante Lösung, weil hier nicht das NF-Signal, sondern zunächst hochfrequente Halbschwingungen zurückgeführt werden. Wie in dem Artikel dargestellt wird, kann es dabei bei falscher Polung der Diode zu einer Rückkopplung kommen. Die Voraussetzungen für eine saubere Umsetzung des Reflexprinzips sind also nicht erfüllt. Im Gegenteil, die Schaltung erinnert an die im Zusammenhang mit dem Reflexaudion erwähnte differentielle Amplitudendemodulation.
Quellen und Bemerkungen
- ↑ Insbesondere wurde 1924 erwähnt, dass das kleine HF-Signal den Aussteuerbereich der Röhre schlecht ausnutzt und noch hinreichend Platz für das NF-Signal lässt. – Eine sehr moderne Sicht, die an den Informationsbegriff erinnert.
- ↑ Bei großer Laufzeit innerhalb der Schleife können durch gegenseitige, störende Beeinflussung der Signale Echoeffekte auftreten.
- ↑ Z. B. kann der nachfolgende Teil der Anordnung für das hochfrequente Signal unempfindlich sein. Dann kann dessen deutlich erkennbare Unterdrückung entfallen.
- ↑ Siehe die Gittergleichrichtung mit linearer Verstärkung und die Anodengleichrichtung mit nichtlinearer Verstärkung.
- ↑ Handbuch für Hochfrequenz- und Elektro-Techniker. V. Band, Fachwörterbuch, Verlag für Radio-Foto-Kinotechnik, Berlin-Borsigwalde 1957/1970.
- ↑ a b Meinke, Friedrich-Wilhelm Gundlach: Taschenbuch der Hochfrequenztechnik. Springer-Verlag, Berlin/Göttingen/Heidelberg 1956.
- ↑ Ing. H.F. Steinhauser: UKW-Hand-Sprechfunk-Baubuch. Franz'sche Buchdruckerei G. Emil Meyer, München 1956.
- ↑ a b Walter Conrad: Grundschaltungen der Funktechnik. Fachbuchverlag Leipzig 1958, S. 100.
- ↑ Zeitschrift Der Radioamateur, 2. Jahrgang, 1924, Heft X, Seite 254
- ↑ Werner W. Diefenbach: Miniatur-Empfänger für Reise und Funksport. Jakob Schneider Verlag, Berlin-Tempelhof 1963.
- ↑ Bernd Jacobi: Japan-Funksprechgeräte. Verlag für technische Literatur Conrad, S. 12–13.
- ↑ Autorenkollektiv, elektronicum, Amateurhandbuch für Nachrichtentechnik und Elektronik, Deutscher Militärverlag, Berlin 1966/1967
- ↑ Amateurfunk, Ein Handbuch für den Funkamateur, Herausgeber Karl-Heinz Schubert, Militärverlag der Deutschen Demokratischen Republik, Berlin 1956, 5., völlig überarbeitete Auflage, 1978
- ↑ Heinz Richter, Das Große Transistor Bastelbuch, 1962, Franckh'sche Verlagsbuchhandlung W. Keller & Co., Stuttgart
- ↑ Karl-Heinz Schubert, Praktisches Radiobasteln III, Deutscher Militärverlag, Berlin 1969, Seite 54, Bild 36
Schaltung zu 17 ist ein Plagiat aus Siemens Halbleiter Schaltbeispiele Ausgabe April 1959 S. 28/29