Anodengleichrichtung
Die Anodengleichrichtung ist ein historisches Verfahren zur Demodulation amplitudenmodulierter Signale unter Verwendung einer Elektronenröhre, bei dem das demodulierte Signal erstmals an der Anode abgenommen wird. Im engeren Sinne wird die Anodengleichrichtung als Gleichrichtung am Sperrpunkt der Gitter(vor)spannung bezeichnet. Auch die Bezeichnungen „Richtverstärker“ und „Steilaudion“ werden verwendet.[1][2][3]

Die Modulation und die Demodulation sind jene Verfahren, die eine Funkübertragung und somit auch den Rundfunk möglich machen.
Wirkung
Die gleichanteilsfreie Signalquelle im Prinzipschaltbild wird durch die Röhre nicht belastet. Also wird die Güte eines stattdessen daran angeschlossenen Schwingkreises, der zum Beispiel beim Audion als Signalquelle dient, nur unwesentlich verschlechtert (Siehe Gitterstrom).
Die positive Halbwelle des Eingangssignals führt zu einer positiven Halbwelle des Anodenstroms und somit zu einer negativen Halbwelle der Anodenspannung. Die negative Halbwelle des Eingangssignals sperrt die Röhre in einem Idealmodell und hat somit keine weitere Wirkung. Dieser Idealfall wird in der Praxis nur annähernd erreicht; eine Gleichrichtung findet dennoch statt.
Eine röhrenabhängige Schwellgröße führt dazu, dass der Abschneidepunkt und der Nulldurchgang des sinusförmigen Signals nicht übereinstimmen. Es gibt deshalb eine Größe des Signals, unterhalb derer keine Gleichrichtung stattfindet. Dabei ist es im Prinzip unwesentlich, ob das Signal die Schwellgröße nicht überwindet oder aber unterhalb der Schwellgröße linear übertragen und deshalb ebenfalls nicht gleichgerichtet wird. Meist wird im Modell angenommen, dass es sich bei der Schwellgröße um eine Spannung handelt.
Diese für das verfeinerte Modell der Gleichrichtung wesentliche Schwellspannung ergibt sich bei der Anodengleichrichtung als Differenz aus der Spannung, der im Kennlinienverlauf der Sperrpunkt zugeordnet wird, und der Vorspannung . Diese Schwellspannung unterliegt deshalb größeren Abweichungen vom Sollwert („Nulldurchgang“ des Sinussignals).
Wegen des Durchgriffs der Anodenspannung durch das Gitter auf die Raumladung um die Kathode verschiebt sich die Kennlinie mit einer sich ändernden Anodenspannung. In der Nähe des Sperrpunktes kann der durch den Anodenstrom verursachte Spannungsabfall am Arbeitswiderstand vernachlässigt werden, und die konkrete Lage der Kennlinie wird durch die Betriebsspannung bestimmt.
Der Aussteuerbereich

Der Aussteuerbereich der Röhre wird einerseits durch den Sperrpunkt beschränkt und andererseits durch den Eintritt der Sättigung, bei der die Kathode unter den gegebenen Betriebsbedingungen keine weiteren Elektronen liefern kann.
Bei dem Modell „Einweggleichrichtung ohne Ladekondensator“ liegt der Mittelwert bei . Das bedeutet, dass das maximal mögliche NF-Signal etwa ein Drittel des Aussteuerbereichs betragen kann.
Zum Vergleich dazu muss das hochfrequente Signal bei der Gittergleichrichtung vollständig in den Aussteuerbereich passen, darf also nur etwa halb so groß sein. Der Mittelwert, der die maximale Lautstärke bestimmt, liegt jedoch bei der Hälfte und ist damit nennenswert größer als bei der Anodengleichrichtung. Die Gittergleichrichtung ist damit in der Gesamtverstärkung deutlich günstiger und in der Aussteuerbarkeit günstiger als die Anodengleichrichtung.

Signalverlauf
Der Signalverlauf der im Bild als Richtverstärker bezeichneten Anodengleichrichtung entspricht nur im Idealfall einer Sinushalbschwingung. Der im Modell angenommene Nulldurchgang bzw. die effektive Schwellspannung sind relativ unsicher – sie hängen vom Exemplar und Typ der Röhre sowie von der Betriebsspannung und der Alterung ab.
Die Teilbögen des sinusförmigen Signals werden durch den verrundeten Verlauf der Kennlinie in seinem unteren Teil verzerrt. Dieser Verlauf ist im rechten Teil des Bildes gut erkennbar. Ein vergleichbarer weicher Übergang ist jedoch für alle Gleichrichter typisch, allerdings bei Elektronenröhren besonders ausgeprägt.
In den Mittelwert aus den verformten Bögen des sinusförmigen Signals gehen die beschriebenen Verzerrungen ein. Dieser Mittelwert ist das sich ergebende demodulierte Signal.
Verzerrungen
Zum Vergleich dient wieder die Gittergleichrichtung, bei der es sich bezüglich der Demodulation um das Modell „Einweggleichrichtung mit Ladekondensator“ handelt. Der Stromflusswinkel ist hier gering, er liegt im unmittelbaren Bereich der Maxima. Deshalb spielen die oben genannten Verzerrungen solange keine Rolle, wie das hochfrequente Signal groß genug ist. Das ist im Normalfall gegeben, weil der Modulationsgrad, der die Lautstärke bestimmt, nur selten Werte nahe eins erreicht.
Das demodulierte Signal wird bei der Gittergleichrichtung auf den Teil der Kennlinie abgebildet, der „linearer“ als jener untere Teil ist, der bei der Anodengleichrichtung verwendet wird. Diese Abbildung ist im rechten Teil des Bildes dargestellt.
Die Gittergleichrichtung ist also nicht nur bezüglich des Aussteuerungsbereichs und der Verstärkung, sondern auch wegen der geringeren Verzerrungen günstiger als die Anodengleichrichtung.
Anodengleichrichtung und Rückkopplung
Der Arbeitspunkt liegt in einem Bereich, in dem die Steilheit der Kennlinie geringer ist. Die durch eine Rückkopplung erreichte Vergrößerung des Eingangssignals führt deshalb zu einer Vergrößerung der Verstärkung und hat somit einen selbstverstärkenden Effekt. In der Praxis spricht man von einem „harten Rückkopplungseinsatz“.
Offensichtlich ist die Gittergleichrichtung auch in dieser Beziehung im Vorteil.

Automatische Gittervorspannung
Die Anodengleichrichtung ist auch mit einer Kathodenkombination Ck / Rk möglich, die eine automatische Gittervorspannung, also eine Arbeitspunktstabilisierung bewirkt. Der Spannungsabfall am Kathodenwiderstand Rk erzeugt die Gittervorspannung.
Diese Lösung hat jedoch den Nachteil, dass mit steigendem Signalpegel auch der mittlere Anodenstrom steigt und mit ihm die Vorspannung. Der oben im Zusammenhang mit dem Schwellwert beschriebene Fehler tritt in diesem Fall systematisch auf.
Der Arbeitspunkt verschiebt sich durch die automatische Vorspannungserzeugung mit geringer Verzögerung in den steileren Bereich, was den „harten Rückkopplungseinsatz“ noch verstärkt.
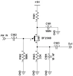
Äquivalente Schaltung mit JFETs
.png)
Es existieren äquivalente Schaltungen auf Basis von modernen Sperrschicht-Feldeffekttransistoren. Diese Schaltungen werden aufgrund ihrer charakteristisch hohen Eingangsimpedanz im englischsprachigen als „infinite impedance detector“ bezeichnet.[4]
Einzelnachweise
- ↑ Autorenkollektiv, elektronikum, Deutscher Militärverlag, Berlin 1967.
- ↑ Conrad, Grundschaltungen der Funktechnik, Fachbuchverlag Leipzig, 4. Auflage, 1958.
- ↑ Die Geradeaus-Empfänger von Wolfgang Holtmann
- ↑ JFET-based infinite impedance detector for AM-demodulation von Sebastian Westerhold