Priester (Katholizismus)


Ein katholischer Priester bekleidet ein geistliches Amt in einer katholischen Kirche, etwa in der römisch-katholischen Kirche oder in den altkatholischen Kirchen. In den Stand des Priestertums wird eine Person durch die Priesterweihe aufgenommen. Geweiht werden in der römisch-katholischen Kirche in der Regel nur unverheiratete Männer. In den meisten altkatholischen Kirchen steht die Weihe verheirateten und unverheirateten Frauen und Männern gleichermaßen offen. Römisch-katholische Priesteramtsanwärter legen im Rahmen der Weihe der vorhergehenden Weihe zum Diakon ein Zölibatsversprechen ab. Die altkatholischen Kirchen kennen kein verpflichtendes Zölibatsversprechen.
Die Mehrzahl der römisch-katholischen Priester sind Diözesanpriester („Weltpriester“), die ihren Dienst als Angehörige eines bestimmten Bistums tun. Ordensleute, die die Priesterweihe erhalten haben, werden Ordenspriester genannt. Ende 2021 gab es weltweit 407.872 römisch-katholische Priester, sowohl Ordens- als auch Diözesanpriester.
Etymologie
Priester übersetzt das griechische neutestamentliche Wort Presbyter (griechisch πρεσβύτερος), der Ältere.[1] Insofern legt der deutsche Begriff den Schwerpunkt auf die hierarchische Gemeindeleitung.
In den lateinischen Sprachen dient das lateinische Wort sacerdos als Begriff für den Priester, so im Italienischen sacerdote.[2] Damit liegt der Schwerpunkt auf der Sakralfunktion, der Priester wird zunächst als Opferbringer begriffen.
Im Französischen werden beide verwendet, le sacerdoce (Priestertum) und le prêtre (Priester).[3]
Theologische Grundlegung
Bibel
Das erbliche Priestertum des Alten Testaments wird im Neuen Testament nicht fortgeführt. Jesus Christus ist der einzige Hohepriester des neuen Bundes (Hebr 4,14–16 EU). Die Mittlerstellung zwischen Gott und den Menschen übt er allein aus: „Einer ist Gott, einer ist auch Mittler zwischen Gott und den Menschen, der Mensch Christus Jesus“ (1 Tim 2,5 EU). Durch die Taufe haben jedoch alle Gläubigen Teil am gemeinsamen Priestertum (1 Petr 2,9 EU).
Die von Jesus Christus eingesetzten zwölf Jünger werden nicht Priester, sondern Apostel genannt. Sie wählen als Nachfolger im Leitungsamt Bischöfe aus, denen wiederum Presbyter – von hier her das Wort Priester[1] – an die Seite gestellt wurden.
Römisch-katholische Lehre
Das Weihesakrament in seinen drei Stufen – Diakonat, Presbyterat, Episkopat – nennt der Katechismus der Katholischen Kirche das „Sakrament des apostolischen Dienstes“.[4] Dieses gehört mit dem Wort Gottes und den sakramentalen Zeichen, denen es dient, zu den konstitutiven Elementen der Kirche.[5]
Repräsentant Christi und Mitarbeiter des Bischofs

Der Priester repräsentiert in der Kirche „Christus als Haupt, Hirten und Bräutigam der Kirche“, heißt es in Pastores dabo Vobis. Insofern steht er nicht nur in der Kirche, sondern auch der Kirche gegenüber.[5]
Das christliche Priestertum in seiner Fülle haben die Bischöfe inne. Daran nehmen die Priester als Mitarbeiter der Bischöfe teil:
„Ihr Dienstamt ist in untergeordnetem Rang den Priestern übertragen worden; als Glieder des Priesterstandes sollten sie, in der rechten Erfüllung der ihnen von Christus anvertrauten Sendung, Mitarbeiter des Bischofsstandes sein.“
„Christus, ‚den der Vater geheiligt und in die Welt gesandt hat‘ (Joh 10,36 ), machte durch seine Apostel deren Nachfolger, nämlich die Bischöfe, seiner Weihe und Sendung teilhaftig, die [wiederum] die Aufgabe ihres Dienstes in verschiedener Abstufung verschiedenen Trägern in der Kirche rechtmäßig weitergaben.“
Vollmacht und Weihe

Nach katholischem Verständnis werden Priester und Bischof zur Spendung der Sakramente durch eine ihnen verliehene sakramentale Vollmacht (lateinisch postestas sacra) befähigt. Diese wird nicht einfach verliehen, sondern wird durch das Sakrament der Weihe übertragen. So gehört die Priesterweihe zu den Sakramenten, der den Geweihten durch einen unauslöschlichen Charakter prägt, sodass das Priestertum den Menschen nicht nur für eine bestimmte Zeit, sondern für immer in Dienst stellt.
„Da das Amt der Priester dem Bischofsstand verbunden ist, nimmt es an der Vollmacht teil, mit der Christus selbst seinen Leib auferbaut, heiligt und leitet. Darum setzt das Priestertum der Amtspriester zwar die Sakramente der christlichen Initiation voraus, wird aber durch ein eigenes Sakrament übertragen. Dieses zeichnet die Priester durch die Salbung des Heiligen Geistes mit einem besonderen Prägemal und macht sie auf diese Weise dem Priester Christus gleichförmig, so daß sie in der Person des Hauptes Christus handeln können.“
Aufgaben
Die Priester führen zusammen mit den Bischöfen „nach dem Bilde Christi“ die Aufgaben Jesu Christi weiter. In der heiligen Messe handeln sie in persona Christi („in der Person Christi“).[9] Durch das Weihesakrament sind sie durch Christus befähigt „in seinem Namen zu handeln und seine Vollmacht als Haupt in der Kirche zu repräsentieren“.[10]
„Die Priester haben zwar nicht die höchste Stufe der priesterlichen Weihe und hängen in der Ausübung ihrer Gewalt von den Bischöfen ab; dennoch sind sie mit ihnen in der priesterlichen Würde verbunden und kraft des Weihesakramentes nach dem Bilde Christi, des höchsten und ewigen Priesters (Hebr 5,1–10 ; 7,24 ; 9,11–28 ), zur Verkündigung der Frohbotschaft, zum Hirtendienst an den Gläubigen und zur Feier des Gottesdienstes geweiht und so wirkliche Priester des Neuen Bundes. Auf der Stufe ihres Dienstamtes haben sie Anteil am Amt des einzigen Mittlers Christus (1 Tim 2,5 ) und verkünden allen das Wort Gottes. Am meisten üben sie ihr heiliges Amt in der eucharistischen Feier oder Versammlung aus, wobei sie in der Person Christi handeln und sein Mysterium verkünden, die Gebete der Gläubigen mit dem Opfer ihres Hauptes vereinigen und das einzige Opfer des Neuen Bundes, das Opfer Christi nämlich, der sich ein für allemal dem Vater als unbefleckte Gabe dargebracht hat (vgl. Hebr 9,11–28 ), im Meßopfer bis zur Wiederkunft des Herrn (vgl. 1 Kor 11,26 ) vergegenwärtigen und zuwenden. Für die büßenden oder von Krankheit heimgesuchten Gläubigen walten sie vollmächtig des Amtes der Versöhnung und der Wiederaufrichtung; die Nöte und Bitten der Gläubigen tragen sie zu Gott dem Vater hin (vgl. Hebr 5,1–4 ). Das Amt Christi des Hirten und Hauptes üben sie entsprechend dem Anteil ihrer Vollmacht aus […].“
Der Auftrag der Priester ist deshalb eine Fortführung des Auftrags Jesu Christi:
„Kraft des Weihesakramentes haben die Priester an der weltweiten Sendung teil, die Christus den Aposteln anvertraut hat.“
„Die Geistesgabe, die den Priestern in ihrer Weihe verliehen wurde, rüstet sie nicht für irgendeine begrenzte und eingeschränkte Sendung, sondern für die alles umfassende und universale Heilssendung ‚bis an die Grenzen der Erde‘ (Apg 1,8 ).“
Einheit mit Bischof und Presbyterium

Mit den Bischöfen, deren Mitarbeiter sie sind, sind die Priester auch durch ihr Gehorsamsversprechen verbunden.
„Die Priester dürfen ihren Dienst nur in Abhängigkeit vom Bischof und in Gemeinschaft mit ihm ausüben. Das Gehorsamsversprechen, das sie bei der Weihe dem Bischof geben, und der Friedenskuß des Bischofs am Schluß der Weiheliturgie sind ein Zeichen dafür, daß der Bischof sie als seine Mitarbeiter, seine Söhne, seine Brüder und seine Freunde ansieht, und daß sie ihm dafür Liebe und Gehorsam schulden.“
Die Priester sind untereinander Teil des gemeinsamen ordo presbyterorum, des Presbyteriums, in das sie durch die Weihe aufgenommen werden. Diese Einheit „kommt liturgisch im Brauch zum Ausdruck, daß beim Weiheritus nach dem Bischof auch die Priester den Neugeweihten die Hände auflegen.“[15]
„Die Priester, die durch die Weihe in den Priesterstand eingegliedert wurden, sind in inniger sakramentaler Bruderschaft miteinander verbunden. Besonders in der Diözese, deren Dienst sie unter dem eigenen Bischof zugewiesen werden, bilden sie das eine Presbyterium.“
Lebensweise
Gebet und Liturgie
Wie alle Kleriker sind die Priester zum täglichen Stundengebet verpflichtet. Sie sind außerdem „nachhaltig eingeladen, täglich das eucharistische Opfer darzubringen“, also die heilige Messe zu zelebrieren (Can. 276 CIC).[17]
Das Kirchenrecht begründet die priesterlichen Aufgaben mit der Pflicht eines besonderen Strebens nach Heiligkeit. Um diese Vollkommenheit erreichen zu können:
„1° haben sie vor allem die Pflichten ihres seelsorglichen Dienstes treu und unermüdlich zu erfüllen,
2° haben sie von dem zweifachen Tisch der Heiligen Schrift und der Eucharistie ihr geistliches Leben zu nähren; die Priester sind daher nachhaltig eingeladen, täglich das eucharistische Opfer darzubringen […];
3° sind alle Priester […] zum täglichen Stundengebet gemäß den eigenen und gebilligten liturgischen Büchern verpflichtet; […]
4° sind sie ebenso zu geistlichen Einkehrtagen gemäß den Vorschriften des Partikularrechts verpflichtet;
5° wird ihnen nahegelegt, regelmäßig dem betrachtenden Gebet zu obliegen, häufig das Sakrament der Buße zu empfangen, die besondere Verehrung der jungfräulichen Gottesmutter zu pflegen und andere allgemeine und besondere Mittel der Heiligung zu benutzen.“
Zölibat
Der römisch-katholische Priester soll zölibatär leben: Das heißt er soll ehelos und sexuell enthaltsam leben und kein Konkubinat praktizieren.
Pflichtzölibat
Nach dem Kirchenrecht sind Priester zur Ehelosigkeit verpflichtet:
„Die Kleriker sind gehalten, vollkommene und immerwährende Enthaltsamkeit um des Himmelreiches willen zu wahren; deshalb sind sie zum Zölibat verpflichtet, der eine besondere Gabe Gottes ist, durch welche die geistlichen Amtsträger leichter mit ungeteiltem Herzen Christus anhangen und sich freier dem Dienst an Gott und den Menschen widmen können.“
Mit Ausnahme der ständigen Diakone werden alle geweihten Amtsträger der lateinischen Kirche normalerweise aus den gläubigen Männern gewählt, die zölibatär leben und den Willen haben, den Zölibat „um des Himmelreiches willen“ (Mt 19,12 ) beizubehalten. Dazu berufen, sich ungeteilt dem Herrn und seiner „Sache“ zu widmen (vgl. 1 Kor 7,32 ), geben sie sich ganz Gott und den Menschen hin. Der Zölibat ist ein Zeichen des neuen Lebens, zu dessen Dienst der Diener der Kirche geweiht wird; mit freudigem Herzen auf sich genommen, kündigt er strahlend das Reich Gottes an (vgl. P0 16).[20]
Von dem Gelübde der Ehelosigkeit kann der Papst dispensieren, z. B. wenn verheiratete evangelische Pfarrer konvertieren und die Priesterweihe erbitten.[21]
Im November 2014 entschied Papst Franziskus, dass nicht nur in den traditionellen ostkirchlichen Territorien verheiratete Männer zu Diakonen und Priestern geweiht werden können, sondern auch weltweit. So gilt auch für ihre Gemeinden in der Diaspora künftig keine Zölibatspflicht mehr, soweit dort eigene ostkirchliche Strukturen bestehen.[22]
In der altkatholischen Kirche steht der Zugang zum priesterlichen Amt verheirateten und nicht verheirateten Frauen und Männern gleichermaßen offen.
Biblische Begründungen
Die ersten Christen waren Juden, und die jüdische Tradition hat den Ehestand immer als spiritueller angesehen als den Zölibat.[23] Einige christliche Traditionen messen der Keuschheit jedoch einen höheren spirituellen Wert bei. Der Bibel zufolge hatte der Apostel Petrus eine Ehefrau. Aus den Evangelien geht hervor, dass Petrus’ Schwiegermutter fieberkrank war (Mt 8,14 , Mk 1,29 , Lk 4,38 )[24] und aus der Erwähnung des Paulus, dass Petrus eine gläubige Frau in seinem Dienst mitnahm (1 Kor 9,5 ).
In 1. Korinther 7 macht Paulus deutlich: „Ich wünschte, alle Menschen wären unverheiratet wie ich. Doch jeder hat seine eigene Gnadengabe von Gott, der eine so, der andere so“ (1 Kor 7,7 ). Weiterhin empfiehlt er: „Den Unverheirateten und den Witwen sage ich: Es ist gut, wenn sie so bleiben wie ich. Wenn sie aber nicht enthaltsam leben können, sollen sie heiraten. Es ist nämlich besser zu heiraten, als sich in Begierde zu verzehren“ (1 Kor 7,8–9 ). Trotzdem sorge sich ein unverheirateter Mann „um die Sache des Herrn; er will dem Herrn gefallen. Der Verheiratete sorgt sich um die Dinge der Welt; er will seiner Frau gefallen. […] Dies sage ich zu eurem Nutzen: nicht um euch eine Fessel anzulegen, vielmehr, damit ihr euch in rechter Weise und ungestört immer an den Herrn haltet“ (1 Kor 7,32–35 ).
Geschichte
Von Anfang an wurde die Idee des geistlichen Zölibats an kanonischen Gerichten, in der Theologie und in religiösen Praktiken angefochten.
Die Synode von Elvira in Spanien war das erste Konzil, das zum geistlichen Zölibat aufrief. Die Synode erließ Vorschriften zur Lebensführung für Kleriker. Unter anderem wurde ein Verbot des ehelichen Verkehrs und der Zeugung von Kindern für Bischöfe, Priester und Diakone beschlossen (can. 27–33).
Im Februar 385 schrieb Papst Siricius das Directa ad decessorem, einen langen Brief an den spanischen Bischof Himerius von Tarragona, in dem er auf die Anfragen des Bischofs zu verschiedenen Themen antwortete, die einige Monate zuvor an Papst Damasus I. geschickt worden waren.[25] Es war das erste von einer Reihe von Dokumenten, die vom Lehramt der Kirche veröffentlicht wurden und in denen der apostolische Ursprung des geistlichen Zölibats beansprucht wurde.
Für die lateinische Kirche wurde das Zölibatsgesetz von Papst Gregor VII. auf der römischen Synode von 1074 verbindlich eingeführt.[26] Das Gesetz schreibt vor, dass ein Mann nicht verheiratet sein darf, um Kandidat für die Priesterweihe zu werden. Dieses Gesetz ist in der lateinischen Kirche nach wie vor in Kraft, allerdings nicht für die Priester der katholischen Ostkirchen, die weiterhin ihrer eigenen Disziplin unterstehen. Der Pflichtzölibat wird in der lateinischen Kirche debattiert.
Frauenpriestertum
Laut dem katholische Kirchenrecht empfängt die Priesterweihe „gültig nur ein getaufter Mann“ (CIC, can. 1024).
Der Katechismus der Katholischen Kirche bestätigt dies und erklärt weiter:
„Jesus, der Herr, hat Männer gewählt, um das Kollegium der zwölf Apostel zu bilden, und die Apostel taten das gleiche, als sie Mitarbeiter wählten, die ihnen in ihrer Aufgabe nachfolgen sollten. Das Bischofskollegium, mit dem die Priester im Priestertum vereint sind, vergegenwärtigt das Kollegium der Zwölf bis zur Wiederkehr Christi. Die Kirche weiß sich durch diese Wahl, die der Herr selbst getroffen hat, gebunden. Darum ist es nicht möglich, Frauen zu weihen.“
Darüber hinaus habe niemand ein Recht darauf, das Sakrament der Weihe zu empfangen: „Keiner maßt sich dieses Amt selbst an. Man muß dazu von Gott berufen sein“.[28]
Diese Regel der katholischen Kirche wird seit einigen Jahrzehnten hinterfragt und diskutiert, in Deutschland u. a. beim des Synodalen Weg (2020–2023), wo im beschlossenen Grundtext „Frauen in Diensten und Ämtern in der Kirche“[29] die biblischen und sakramententheologischen Hintergründe dargelegt werden; gefordert wird eine erneute theologische und anthropologische Überprüfung der Nichtzulassung von Frauen zur Teilnahme an den kirchlichen Weiheämtern; auch müsse der Verbindlichkeitsgrad des apostolischen Schreibens Ordinatio Sacerdotalis geklärt werden, nach dem die Weihe nur Männern vorbehalten ist.[30]
Priesterliche Gemeinschaft
Durch die Zugehörigkeit zu einer Teilkirche steht der Priester in Beziehung mit dem Ortsbischof und mit dem Presbyterium. Diese Beziehungen betreffen „die eigentliche Gestalt des Priesters und seines geistlichen Lebens“.[31] Priesterliche Gemeinschaft trägt zum „Weg der Vervollkommnung“ bei. Gemeinschaften, in denen Priester leben – Orden, Säkularinstitute oder andere –, bedeuten, so Pastores Dabo Vobis, „einen geistlichen Reichtum für die gesamte Priesterschaft der Diözese“.[31]
Kleidung
Kirchenrechtlich sind Priester verpflichtet, „gemäß den von der Bischofskonferenz erlassenen Normen und den rechtmäßigen örtlichen Gewohnheiten eine geziemende kirchliche Kleidung zu tragen“ (can. 284 CIC).[32] Die deutsche Bischofskonferenz präzisiert hierzu:
„Der Geistliche muss in der Öffentlichkeit durch seine Kleidung eindeutig als solcher erkennbar sein. Von dieser Bestimmung sind die Ständigen Diakone mit Zivilberuf ausgenommen. Als kirchliche Kleidung gelten Oratorianerkragen oder römisches Kollar, in begründeten Ausnahmefällen dunkler Anzug mit Kreuz.“
In Jahren vor und nach 1970 waren viele Kleriker in der Öffentlichkeit allenfalls an einem kleinen Kreuz am Revers als solche erkennbar. Auf diese Zeit wies der Erzbischof von Valladolid, Luis Argüello, als er sagte, es sei in der heutigen Zeit „revolutionär“, das Übernatürliche auf den Straßen präsent zu machen durch die Gewänder der Ordensleute, Diakone und Priester. „Es gab eine Zeit, in der die Neuheit damit zu tun zu haben schien, die Soutane und den Clergyman abzulegen.“.[34]
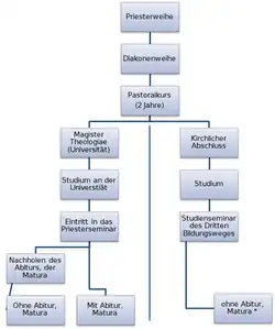
Ausbildung

Nach katholischem Kirchenrecht ist das Priestertum eine Berufung, die das Leben für immer in Dienst nimmt, und nicht ein zeitweise auszuübender Beruf. Das kirchliche vorgeschriebene Ausbildungsprogramm soll die künftigen Priester befähigen, diesen Dienst wirksam zu verrichten. Die Priesterausbildung wird durch das kanonische Recht in can. 232–264 CIC geregelt. Sie umfasst nicht nur die akademische, sondern auch die menschliche, soziale, geistliche und pastorale Bildung.
.png)
Das Gesamtziel der Ausbildung in den Priesterseminaren ist die Vorbereitung der Priesteramtskandidaten auf die Seelsorge. Verantwortlich für die offizielle Berufung zur Weihe ist jeder einzelne Ordinarius – z. B. der Bischof eines Bistums oder der Generalobere eines Ordens. Nur ein Bischof kann die Weihe vornehmen. Jeder Weihe, die vor dem üblicherweise vorgesehenen Zeitpunkt erfolgt, also vor Abschluss des Studiums, muss der Bischof ausdrücklich zustimmen.
In der Regel dauert die Ausbildung fünf oder sechs Jahre, je nach dem von der Bischofskonferenz vorgesehenen Ausbildungsverlauf (CIC 1983, can. 242.1). In Deutschland und Österreich schließen Priesterkandidaten das Theologiestudium mit einem akademischen Grad ab (Magister theologiae, Diplom-Theologe, Master of Arts in Theologie). Das Studium dauert fünf Jahre und geht mit einem Jahr geistlicher Ausbildung und zwei Jahren pastoraler Praxis einher, während derer der Kandidat zum Diakon geweiht wird. In der Regel verbringen die Priester die gesamte Zeit in einem Priesterseminar, mit Ausnahme eines „Frei-Jahrs“.
In den Vereinigten Staaten müssen die Priester ein Grundstudium in Philosophie absolvieren und zusätzlich vier bis fünf Jahre lang an einem Priesterseminar eine theologische Ausbildung auf Hochschulniveau absolvieren. Der Master of Divinity ist der häufigste Abschluss.
Geschichte
Frühes Christentum
Als die christlichen Gemeinden größer wurden und sich ausbreiteten, ernannten die Bischöfe immer mehr Presbyter, die in den zahlreichen Gemeinden anstelle des Bischofs der Eucharistie vorstanden. Das Amt des Diakons entwickelte sich als liturgischer Assistent des Bischofs und als sein Beauftragter für die Verwaltung der kirchlichen Gelder und für die Unterstützung der Armen.
Bezugnehmend auf diese frühchristliche Tradition spricht die Dogmatische Konstitution über die Kirche, Lumen gentium, von den drei Ständen des kirchlichen Dienstes, „die schon seit alters Bischöfe, Priester, Diakone heißen“,[9] doch nur die Bischöfe und Priester werden als die „zwei Stufen der amtlichen Teilhabe am Priestertum Christi“ bezeichnet, während der Diakonat die Aufgabe innehat, „ihnen zu helfen und zu dienen.“[35]
Mittelalter
Die mittelalterliche Entwicklung des Priestertums ist von seiner Sakralisierung geprägt. Am Übergang von der Antike zum Mittelalter wird der Begriff des Priesters
„immer stärker am Vorrang der rituell-liturgischen Tätigkeit des Amtsträgers orientiert. Dabei tritt der Dienst des Wortes – in der Väterzeit das Unterscheidungsmerkmal gegenüber allen Vorstellungen vom Priestertum außerhalb der Offenbarung – mehr in den Hintergrund.“
Das hängt mit der weitgehenden Christianisierung der bekannten Welt zusammen, in der das Heidentum quasi verschwunden war. Die Auseinandersetzung mit der nicht-christlichen Welt trat zurück, der kultische Dienst gewann an Bedeutung.
„Infolge dieser Entwicklung wurde das kirchliche Amt selbst zu sehr auf seine sakramentale Befähigung und auf seine kirchenrechtlichen Konturen eingeengt. […] Das große systematisch-theologische Denken und die tiefe Eucharistielehre des Hochmittelalters haben freilich diese Gefahr der Isolierung und sacerdotalen Engführung bis zu einem gewissen Grad immer wieder gemildert.“
Neuzeit

Im neuzeitlichen Protestantismus fand eine grundsätzliche Kritik klerikaler Amtsausübung statt. Durch die Reformation wurde insbesondere der Begriff des Priestertums aller Gläubigen betont: alle getauften Christen haben gleichermaßen Anteil am Priestertum, und bisweilen wurde die Berechtigung eines besonderen Priestertums bestritten.
Das Konzil von Trient antwortete darauf, indem es die überlieferte katholische Lehre neu formulierte und betonte, ohne sie infrage zu stellen. Zusammenfassend stellt es dogmatisch fest:
„(1) Es gibt ein sichtbares Priestertum des Neuen Bundes mit den speziellen geistlichen Vollmachten hinsichtlich der Konsekration bei der Eucharistiefeier und der sakramentalen Sündenvergebung. (2) Dieses Priestertum wird durch das Weihesakrament übertragen; eine Wirkung des Sakramentes ist das ‚unauslöschliche Zeichen (character)‘. (3) Mit dem Ordo verbindet sich die unaufgebbare ‚hierarchische‘ Struktur des kirchlichen Amtes, die in der (‚von unten‘ nicht ableitbaren) Sendung durch Christus beruht.“
20. Jahrhundert
Märtyrerpriester
In der Zeit des Nationalsozialismus leisteten viele Priester Widerstand, manchmal gegen die Anweisungen ihrer kirchlichen Vorgesetzten. Viele wurden hingerichtet, wie z. B. die Lübecker Märtyrer, oder kamen in Konzentrationslagern ums Leben[39] – bekannte Beispiele sind Maximilian Kolbe oder Alfred Delp.
Während des Kalten Krieges wurden neben orthodoxen auch katholische Priester Opfer der Stalinschen Säuberungen, so z. B. in Polen Jerzy Popiełuszko.
Arbeiterpriester
Anfang des 20. Jahrhunderts entstand zunächst in Frankreich die Bewegung der Arbeiterpriester.[40] Mit dem Begriff werden geweihte Priester benannt, die nicht primär in der regulären Seelsorge arbeiten, sondern hauptberuflich als Arbeiter in der Industrie, im Bergbau, in Häfen oder anderen Arbeitsfeldern erwerbstätig sind. Sie leben entweder allein oder in kleinen Gruppen, häufig in Arbeitersiedlungen. Motive sind, neben der Seelsorge in der Arbeitswelt, der Wunsch, die Lebenswelt von abhängig Beschäftigten kennenzulernen und mit ihnen solidarisch zu sein. Durch päpstliches Verbot im Jahr 1954 wurde die Bewegung stark eingeschränkt.
Zweites Vatikanum
1965 verabschiedete das Zweite Vatikanische Konzil zwei Dokumente, die die Priester zum Thema machten: Presbyterorum Ordinis über den Dienst und das Leben der Priester und Optatam Totius über die Ausbildung der Priester. Insbesondere Lumen Gentium gibt dem Priester seinen theologischen Ort.
„Der Priester ist vor allem der in der Sendung Christi stehende Bote Gottes in der Kirche. Das Amtspriestertum wird im Zusammenhang mit dem gemeinsamen Priestertum aller Gläubigen gesehen (vgl. Lumen Gentium Nr. 10; Presbyterorum Ordinis Nr. 2) und vorwiegend als Dienst in der Kirche und für die Welt beschrieben (vgl. Lumen Gentium Nr. 28; Presbyterorum Ordinis Nr. 2, 5). [Trotz der] vielfältigen Verwurzelung des Amtes in der Kirche, die immer wieder betont wird, begründet das Konzil den priesterlichen Dienst nicht von einzelnen Amtsbefugnissen (vgl. dazu ausführlich Lumen Gentium Nr. 28; Presbyterorum Ordinis Nr. 4–6), sondern von der Sendung Christi her; für sie wird der Priester durch das vom Geist gewirkte Zeichen so geprägt, daß er an Christi Stelle handeln kann (vgl. Presbyterorum Ordinis Nr. 1–2 u. a.).“
Sexueller Missbrauch
In den 1990er- und 2000er-Jahren erlangten die weltweit aufgedeckten Fälle von sexuellem Missbrauch durch katholische Priester große Aufmerksamkeit. Nach Schätzungen hatten in den 50 Jahren bis 2009 zwischen 1,5 und 5 % der katholischen Priester sexuelle Kontakte mit Minderjährigen.[42] Öffentliches Aufsehen wurde durch die Enthüllungen geschürt, dass viele beschuldigte Priester von den kirchlichen Vorgesetzten in andere Gemeinden versetzt wurden, anstatt aus dem Dienst entfernt oder der Polizei gemeldet zu werden. Nach Skandalen in Irland und in den USA war der Jesuit Andreas Batlogg einer der ersten aus den Reihen der katholischen Kirche im deutschsprachigen Raum, der 2002 die Verbrechen öffentlich ansprach und gemäß dem Grundsatz „Opferschutz geht vor Täterschutz“ ein Ende der Vertuschung forderte.[43] Gleichwohl wurde der sexuelle Missbrauch von Vertretern der Kirche systematisch vertuscht. Der emeritierte Papst Benedikt XVI. äußerte sich im Jahr 2019 in einem Aufsatz zu möglichen Ursachen der Missbrauchsfälle,[44] was von einigen Seiten wiederum als Relativierung der Schuld der Täter aufgenommen wurde.[45] Benedikt führte aus, dass sich in verschiedenen Priesterseminaren homosexuelle Clubs gebildet hätten, die mehr oder weniger offen agierten. Er schrieb weiter, mit „Erschütterung“ sei heute zu sehen, „dass an unseren Kindern und Jugendlichen Dinge geschehen, die sie zu zerstören drohen. Dass sich dies auch in der Kirche und unter Priestern ausbreiten konnte, muss uns in besonderem Maß erschüttern.“[44]
Entwicklung in Zahlen
Weltweit gibt es 407.872 Priester (Stand 2021), sowohl in Orden als auch in Diözesen.[46]
2022 gab es in Deutschland 11.987 Priester.[47] Bereits seit dem Beginn des 20. Jahrhunderts spricht man im Blick auf diese Entwicklung von „Priestermangel“.[48]
Priesterweihe
Durch die Priesterweihe wird der Priester in den Dienst am gemeinsamen Priestertum gestellt. Das Sakrament bezieht sich also „auf die Entfaltung der Taufgnade aller Christen. Es ist eines der Mittel, durch die Christus seine Kirche unablässig aufbaut und leitet.“[49]
Gemäß dem kanonischen Recht wird man Priester durch die Weihe, wenn man zuvor Diakon war und wenn der Spender der Weihe ein gültig geweihter Bischof ist (CIC, can. 1012).[50]
Der Weiheritus findet im Rahmen der Heiligen Messe statt. Nachdem die Kandidaten aufgerufen und der Versammlung vorgestellt wurden, werden sie befragt. Jeder verspricht, die Pflichten des Priestertums gewissenhaft zu erfüllen und seinen Ordinarius (Bischof oder Ordensoberer) zu achten und ihm zu gehorchen. Dann legen sich die Kandidaten vor dem Altar nieder (sog. Prostratio), während die versammelten Gläubigen knien und unter dem Gesang der Heiligenlitanei die Hilfe aller Heiligen erbitten. Der wichtigste Teil des Ritus besteht darin, dass der Bischof jedem Kandidaten schweigend die Hände auflegt, gefolgt von allen anwesenden Priestern. Danach spricht er das Weihegebet, das an Gott, den Vater, gerichtet ist und die Kraft des Heiligen Geistes auf die Weihekandidaten herabruft. Nach dem Weihegebet erhält der Neugeweihte Stola und Messgewand, die priesterliche liturgischen Gewänder, und der Bischof salbt seine Hände mit Chrisam, bevor er ihm Kelch und Patene überreicht.
Am Tag nach der Weihe feiert der neugeweihte Priester die Primizmesse, die erste von ihm zelebrierte Messe, nach der er den Primizsegen spendet.
Lebensumstände
Anrede
Die traditionelle, heute kaum noch gebräuchliche Anrede eines Priesters ist Hochwürden (Hw.), aus dem lateinischen Reverendus Dominus (abgekürzt R. D.), das im Englischen als Reverend weiter gebräuchlich ist. In der Briefanschrift wird entsprechend Hochwürdigen Herrn (abgekürzt H. H.) verwendet.[51]
In der mündlichen Anrede wird für den Diözesanklerus im deutschen Sprachgebrauch je nach Funktion Herr Pfarrer, Herr Kaplan etc. verwendet oder ganz auf Funktionstitel verzichtet.[52] Im Italienischen und Spanischen ist Don üblich, im Französischen Abbé. Ordenspriester werden Pater oder Frater bzw. Bruder genannt.
Gehalt
In Österreich lag das Gehalt eines Priesters 2019 bei etwa 28.500 Euro brutto[53], also ca. 2375 Euro pro Monat. In Deutschland orientiert sich der Verdienst normalerweise an den Besoldungen für höhere Beamte (z. Bsp. Gymnasiallehrer), 2019 durchschnittlich 3.700 Euro brutto im Monat.[54] In Frankreich verdienten Priester ca. 950 Euro im Monat.[55]
Katholische Ostkirchen

In den 23 katholischen Ostkirchen gelten für das Priesteramt andere Regeln als in der lateinischen Kirche.
Der Hauptunterschied besteht darin, dass die meisten katholischen Ostkirchen verheiratete Männer weihen, während die lateinische Kirche, von wenigen Ausnahmen abgesehen, den Zölibat für Kleriker vorschreibt.
Dass die Kinder von Priestern wieder Priester wurden und innerhalb ihrer sozialen Gruppe heirateten, ließ in einigen östlichen christlichen Gemeinschaften eine Art Erbpriestertum entstehen.[56]
Literatur
Lehramt
- Johannes Paul II.: Apostolisches Schreiben Pastores Dabo Vobis (25. März 1992), PDF.
Theologie
- Karl Rahner: Priesterliche Existenz, in: Schriften zur Theologie Band 3, Einsiedeln/Zürich/Köln 1964, S. 285–312.
- Bernard-Dominique Dupuy: Besteht ein dogmatischer Unterschied zwischen der Funktion der Priester und der Funktion der Bischöfe?, in: Concilium 4 (1968), S. 268–274.
- Karl Josef Becker: Wesen und Vollmachten des Priestertums nach dem Lehramt. Der priesterliche Dienst, Teil II (Quaestiones disputatae 47), Freiburg/Basel/Wien 1970.
- Thomas Schumacher: Bischof – Presbyter – Diakon. Geschichte und Theologie des Amtes im Überblick. Pneuma-Verlag, München 2010, ISBN 978-3-942013-01-7.
- Gisbert Greshake: Priester sein in dieser Zeit. Theologie – Pastorale Praxis – Spiritualität. Echter Verlag, Würzburg 2005, ISBN 3-429-02722-5.
- Peter Fabritz: Die tägliche Zelebration des Priesters. Eos-Verlag, 2005, ISBN 3-8306-7212-8.
- Matthias Fallert: Mitarbeiter der Bischöfe. Das Zueinander des bischöflichen und priesterlichen Amtes auf und nach dem Zweiten Vatikanischen Konzil (Studien zur systematischen und spirituellen Theologie 44), Würzburg 2007.
- Walter Kasper: Der priesterliche Dienst – Repräsentation Jesu Christi als Haupt der Kirche, in: Die Kirche und ihre Ämter. Schriften zur Ekklesiologie II, hrsg. von George Augustin/Klaus Krämer (Gesammelte Schriften 12), Freiburg/Basel/Wien 2009, S. 290–309.
- Joseph Ratzinger: Künder des Wortes und Diener eurer Freude. Theologie und Spiritualität des Weihesakramentes, hrsg. von Gerhard Müller (Gesammelte Schriften 12), Freiburg/Basel/Wien 2010. Darin:
- Vom Wesen des Priestertums, S. 33–50.
- Die kirchliche Lehre vom Sacramentum ordinis, S. 70–84.
- Opfer, Sakrament und Priestertum in der Entwicklung der Kirche, S. 85–106.
- Der Priester als Mittler und Diener Jesu Christi im Licht der neutestamentlichen Botschaft, S. 107–128.
- Zur Frage nach dem Sinn des priesterlichen Dienstes, S. 350–386.
- Der Priester im Umbruch der Zeit, S. 387–401.
- George Augustin, Kurt Koch (Hrsg.): Priestertum Christi und priesterlicher Dienst (Theologie im Dialog 9), Freiburg/Basel/Wien 2013. Darin:
- Walter Kasper: Gemeinsames und besonderes Priestertum. Vier Aufgaben für eine Erneuerung des priesterlichen Dienstes. S. 9–23.
- Kurt Koch: Treuhänder eines Anderen. Zur Identität des Priesters in priesterarmer Zeit. S. 25–57.
- Gerhard Kardinal Müller: „Ihr sollt ein Segen sein“. Zwölf Briefe über das Priestertum. Verlag Herder, Freiburg im Breisgau 2018, ISBN 978-3-451-38310-6.
Weblinks
Einzelnachweise
- ↑ a b Priester – Schreibung, Definition, Bedeutung, Etymologie, Synonyme, Beispiele. In: Digitales Wörterbuch der deutschen Sprache. November 2022, abgerufen am 25. Juli 2023.
- ↑ Sacerdote: Definizione e significato – Dizionario italiano – Corriere.it. In: Dizionario Italiano Online. Abgerufen am 25. Juli 2023 (italienisch).
- ↑ Littré – sacerdoce – définition, citations, étymologie. In: Dictionnaire Littré. Abgerufen am 25. Juli 2023 (französisch).
- ↑ Katechismus der Katholischen Kirche – 1536. Abgerufen am 26. Juli 2023.
- ↑ a b Pastores Dabo Vobis (25. März 1992) | Johannes Paul II. Abgerufen am 31. Juli 2023.
- ↑ Vom Zweiten Vatikanischen Konzil beschlossen, promulgiert von Papst Paul VI.: Dekret „Presbyterorum ordinis“: Dekret „Presbyterorum ordinis“. Über Dienst und Leben der Priester. In: vatican.va. Abgerufen am 30. Juli 2023.
- ↑ Vom Zweiten Vatikanischen Konzil beschlossen, promulgiert von Papst Paul VI.: Dogmatische Konstitution „Lumen gentium“. Über die Kirche. In: vatican.va. Abgerufen am 30. Juli 2023.
- ↑ Vom Zweiten Vatikanischen Konzil beschlossen, promulgiert von Papst Paul VI.: Dekret „Presbyterorum ordinis“: Dekret „Presbyterorum ordinis“. Über Dienst und Leben der Priester. In: vatican.va. Abgerufen am 30. Juli 2023.
- ↑ a b Dogmatische Konstitution Lumen Gentium über die Kirche, Kapitel II (28). In: Vatican.va. 1964, abgerufen am 25. Juli 2023.
- ↑ Konregation für den Klerus: Der Priester, Hirte und Leiter der Pfarrgemeinde. Instruktion. 2002, abgerufen am 31. Juli 2023.
- ↑ Vom Zweiten Vatikanischen Konzil beschlossen, promulgiert von Papst Paul VI.: Dogmatische Konstitution „Lumen gentium“. Über die Kirche. In: vatican.va. Abgerufen am 30. Juli 2023.
- ↑ Libreria Editrice Vaticana: Katechismus der Katholischen Kirche 1997. III Die drei Stufen des Sakramentes der Weihe. In: IntraText CT. 2007, abgerufen am 1. August 2023.
- ↑ Vom Zweiten Vatikanischen Konzil beschlossen, promulgiert von Papst Paul VI.: Dekret „Presbyterorum ordinis“: Dekret „Presbyterorum ordinis“. Über Dienst und Leben der Priester. In: vatican.va. Abgerufen am 30. Juli 2023.
- ↑ Libreria Editrice Vaticana: Katechismus der Katholischen Kirche 1997. III Die drei Stufen des Sakramentes der Weihe. In: IntraText CT. 2007, abgerufen am 1. August 2023.
- ↑ Katechismus der Katholischen Kirche, 1568. Abgerufen am 25. Juli 2023.
- ↑ Vom Zweiten Vatikanischen Konzil beschlossen, promulgiert von Papst Paul VI.: Dekret „Presbyterorum ordinis“: Dekret „Presbyterorum ordinis“. Über Dienst und Leben der Priester. In: vatican.va. Abgerufen am 30. Juli 2023.
- ↑ CIC/1983 deutsch online: Buch 2. Abgerufen am 17. September 2023.
- ↑ https://www.codex-iuris-canonici.de/cic83_dt_buch2.htm#01
- ↑ Codex Iuris Canonici / 1983 deutsch. Buch II Volk Gottes. In: codex-iuris-canonici.de. Abgerufen am 1. August 2023.
- ↑ Libreria Editrice Vaticana (Hrsg.): Katechismus der katholischen Kirche. Vatikanstadt 1997, Abschnitt 1579 (vatican.va).
- ↑ Matthias Altmann: Wenn aus evangelischen Pfarrern katholische Priester werden. In: katholisch.de. 30. Oktober 2018, abgerufen am 31. Juli 2023.
- ↑ Zölibat: Mit Rom unierte Ostkirchen dürfen weltweit verheiratete Männer weihen
- ↑ Encyclopedia Judaica, second ed, vol 4, 2007, New York: Thomson Gale, 537.
- ↑ Audet, Jean, Structures of Christian Priesthood, New York: Doubleday 1961.
- ↑ Current Sales Email Promotions. In: Christianbook.com. Abgerufen am 2. Juli 2016 (englisch).
- ↑ Helen Parish, Clerical Celibacy In The West: c. 1100–1700, p. 100, footnotes 45 and 46 (Ashgate Publishing Limited, 2010). ISBN 978-0-7546-3949-7
- ↑ https://www.vatican.va/archive/DEU0035/__P53.HTM
- ↑ Libreria Editrice Vaticana (Hrsg.): Katechismus der katholischen Kirche. Vatikanstadt 1997, Abschnitt 1578 (vatican.va).
- ↑ Grundtext Frauen in Diensten und Ämtern in der Kirche, Nr. 1 (beschlossen am 9. September 2022 mit 91,2 % Ja-Stimmen).
- ↑ Daniel Deckers, Frankfurt: „Synodaler Weg“: Papst soll Absage an Frauenpriestertum prüfen. In: FAZ.NET. 11. März 2023, ISSN 0174-4909 (faz.net [abgerufen am 31. Juli 2023]).
- ↑ a b Nachsynodales Apostolisches Schreiben „Pastores dabo vobis“ von Johannes Paul II. an die Bischöfe, Priester und Gläubigen über die Priesterbildung im Kontext der Gegenwart: 25. März 1992. In: vatican.va. 1992, abgerufen am 28. Juli 2023.
- ↑ CIC/1983 deutsch online: Buch II Volk Gottes. Abgerufen am 26. Juli 2023.
- ↑ https://recht.drs.de/fileadmin/user_files/117/Dokumente/Rechtsdokumentation/2/1/3/3/95_23_05.pdf
- ↑ Erzbischof ruft auf, die Priesterkleidung als „revolutionäre“ Geste wiederzuerlangen. Abgerufen am 31. Juli 2024.
- ↑ Katechismus der Katholischen Kirche, § 1554. In: Vatican.va. 1997, abgerufen am 25. Juli 2023.
- ↑ https://www.dbk.de/fileadmin/redaktion/veroeffentlichungen/deutsche-bischoefe/db0_3.pdf, S. 45
- ↑ https://www.dbk.de/fileadmin/redaktion/veroeffentlichungen/deutsche-bischoefe/db0_3.pdf, S. 46
- ↑ https://www.dbk.de/fileadmin/redaktion/veroeffentlichungen/deutsche-bischoefe/db0_3.pdf, S. 47
- ↑ 7 Märtyrerpriester der NS-Zeit – Bischöfliches Priesterseminar Trier. Abgerufen am 25. Juli 2023.
- ↑ Reinhard Frieling: Arbeiterpriester. De Gruyter, doi:10.1515/tre.03_681_38 (degruyter.com [abgerufen am 23. August 2023]).
- ↑ https://www.dbk.de/fileadmin/redaktion/veroeffentlichungen/deutsche-bischoefe/db0_3.pdf, S. 54
- ↑ Silvano Tomasi: Vatican Sets Record Straight on Sexual Abuse. In: Catholic Education Resource Center. 22. September 2009, abgerufen am 27. September 2018.
- ↑ Andreas R. Batlogg: Priester unter Generalverdacht? In: Stimmen der Zeit, Bd. 220 (2002), S. 433–434, Zitat „Opferschutz geht vor Täterschutz“ S. 434.
- ↑ a b Emeritierter Papst veröffentlicht Aufsatz zu Kirchenkrise. Benedikt XVI.: Klima der 68er mitverantwortlich für Missbrauchsskandal. In: Katholisch.de. 11. April 2019, abgerufen am 3. August 2023.
- ↑ „Papst Benedikt macht 68er für Missbrauch verantwortlich“. waz.de, 11. April 2019.
- ↑ Stefan von Kempis: Vatikan: Mehr Katholiken, weniger Priester weltweit. Vatican News, 4. März 2023, abgerufen am 23. Juli 2023.
- ↑ Sekretariat der Deutschen Bischofskonferenz (28. Juni 2023): Katholische Kirche in Deutschland. Statistische Daten 2022.
- ↑ Anton Erdinger: Mittel zur Abhilfe des Priestermangels. In: Theologisch-praktische Quartalschrift, Jg. 29 (1876), S. 462–467.
- ↑ Katechismus der Katholischen Kirche. Buch II Das Sakrament der Weihe in der Heilsökonomie – 1547. Abgerufen am 26. Juli 2023.
- ↑ Codex Iuris Canonici / 1983 deutsch. Buch IV Heiligungsdienst der Kirche. In: codex-iuris-canonici.de. Abgerufen am 1. August 2023.
- ↑ Bundesministerium des Innern: Ratgeber für Anschriften und Anreden, S. 26 (PDF; 2 MB).
- ↑ Felix Neumann: Wo der Pfarrer Pastor heißt. In: katholisch.de. 24. Februar 2020, abgerufen am 31. Juli 2023.
- ↑ Was Priester verdienen. 13. November 2019, abgerufen am 20. August 2023 (österreichisches Deutsch).
- ↑ Was verdient man eigentlich als Priester? 24. Juni 2019, abgerufen am 20. August 2023.
- ↑ Question – Guichet du Savoir. Abgerufen am 20. August 2023.
- ↑ Paul R. Magocsi: The Rusyn-Ukrainians of Czechoslovakia: An Historical Survey. University of Michigan Press, 2006, ISBN 978-3-7003-0312-1, S. 17 (englisch): “because Eastern Christian priests were allowed to marry and therefore the clergy soon became somewhat of a caste made up of a closely – knit families”