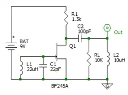
Millereffekt-Oszillator

Der Millereffekt-Oszillator benutzt den Millereffekt, um einen Oszillator zu realisieren. Die Induktivität L2 am Ausgang des Verstärkers sorgt über die Verstärkung im Transistor für einen negativen differentiellen Widerstand am Eingang des Verstärkers. Zitat aus [1]
- When the load is inductive the input impedance can [...] be represented as a negative resistance.
Dem Schwingkreis wird durch diesen negativen Widerstand Energie zugeführt. Bei passender Auslegung der Bauteile ergibt sich eine Oszillation auf der Schwingkreisfrequenz. Über C2 wird das Signal des Oszillators am Ausgang des Verstärkers ausgekoppelt.
Eine Oszillation durch den Millereffekt erfolgt meistens ungewollt durch eine zu hohe induktive Last an einem Hochfrequenz-Verstärker. Nur bei bestimmten Bauteilen wie einer Avalanchediode oder Gunndiode wird ein negativer differentieller Widerstand absichtlich zur Signalerzeugung benutzt. Für einen Abstimmoszillator im Superhet-Empfänger werden bessere Schaltungen wie Hartley-Schaltung oder Clapp-Schaltung verwendet, die mit einem einzigen Schwingkreis auskommen.
Die Daten von Spule L1 und Kondensator C1 des Schwingkreises definieren im Wesentlichen die erzeugte Frequenz über die Thomsonsche Schwingungsgleichung. Die Zusatzkapazitäten der restlichen Bauelemente verringern diese berechnete Frequenz um einige Prozent.
Ersatzschaltbild

Die linke Seite zeigt die äußere Beschaltung der Triode mit Kathode F, Gitter G und Anode P. Die rechte Seite zeigt die internen Kapazitäten der Triode sowie das Verstärkerersatzschaltbild, bestehend aus Spannungsquelle kEg und Innenwiderstand. Die Spannungsquelle in der Röhre liefert die k-fache Spannung von Eg. Eg ist die Eingangsspannung. Der Lastwiderstand Zp besteht aus einer ohmschen Komponente sowie einer induktiven und kapazitiven Komponente.
Einzelnachweise
- ↑ John M. Miller, Dependence of the input impedance of a three-electrode vacuum tube upon the load in the plate circuit (PDF; 2,9 MB), Scientific Papers of the Bureau of Standards, vol.15, no. 351, pages 367-385 (1920).