Kopalnia Węgla Kamiennego Walenty-Wawel

Das Bergwerk Kopalnia Węgla Kamiennego Walenty-Wawel (deutsch: Wolfgang-Wawel) ist ein stillgelegtes Steinkohlebergwerk in Ruda Śląska, Polen, das zum Ballestrem-Konzern gehörte.
Geschichte
Zu den Anfängen der Bergwerkstätigkeit der Familie Ballestrem in Ruda siehe Grube Brandenburg.

Wolfgang/Walenty
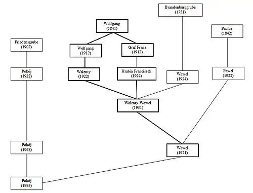
Ein Bergwerk names Wolfgang wurde 1841 in Ruda Śląska gegründet und 1890 zusammen mit den Feldern „Ruda“, „Carl Ludwig“, „Carl Emanuel“, „Julius“, „Goldene Sonne“, „Cicero“ und „Christoph“ unter dem Namen Wolfgang (Lage) konsolidiert; ursprünglich hatte es eine Berechtsame von 4,63 km². Seinen Namen hatte es von Carl Wolfgang von Ballestrem. Die Zeche schloss sich südlich an die Grube Brandenburg an, baute dieselben Flöze wie dieses ab und gehörte ebenfalls zum großen Teil der Familie Ballestrem (von 1855 bis 1857 gehörten 48,8 Kuxe Gustav Heinrich von Ruffer aus Breslau) und der Gewerkschaft Minerva, die später in dem Unternehmen Oberbedarf aufging. Auch kamen noch die Steinkohlenfelder „Catharina“ (1857), „Maximiliane“ (längere Zeit stillgelegt), „Oscar“ und „Hyppolith“ hinzu.
Das Bergwerk war bis 1912 in zwei Abteilungen gegliedert:
- Im Schachtfeld Valentin diente 1912 der Schacht „Valentin“ (365 m) der Förderung und der Wasserhaltung und der Schacht „Elisabeth“ (268 m) der Seilfahrt und der Bewetterung.
- Das Schachtfeld Clara wurde durch den Schacht „Clara“ (334 m; Förderung) und „Jakob“ (298 m; Bewetterung) erschlossen. Zugleich wurde Schacht III der Grube Brandenburg als weiterer Wetterschacht mitgenutzt.
.jpg)
Es führte keinen Bergeversatz durch.
1912 erfolgte eine Teilung der Berechtsame in zwei unabhängige Zechen, nämlich Wolfgang mit 2,32 km² und Graf Franz mit 2,34 km².
1928 wurden alle genannten Bergwerke zunächst an die Friedenshütte/Huta Pokój (Zakłady Huta i Kopalnia Pokój; 75 % Ballestrem Beteiligung) und 1931 an die Rudzkie Gwarectwo Węglowe (Rudaer Steinkohlengewerkschaft) verkauft. In diesem Zusammenhang erfolgte die Umbenennung von Wolfgang in Walenty und der Zusammenschluss der Bergwerke Brandenburg, Wolfgang und Graf Franz erhielt den Namen Walenty-Wawel.
Graf Franz/Hrabia Franciszek
Am 15. März 1912 erfolgte die Abtrennung des südlichen Feldesteil mit 2,34 km² Größe von consolidierten Wolfgang und bildete fast 20 Jahre lang ein eigenständig geführtes Bergwerk (Lage) im Besitz der Familie Ballestrem (73,6 Kuxe) und der von Rufferschen Erben (48,4 Kuxe). Die Namensgebung erfolgte zu Ehren von Franz von Ballestrem. Für diese Teilung wurde 1911 der „Nikolausschacht“ abgeteuft und mit Tagesanlagen versehen. 1928 kaufte Oberbedarf (Mehrheitsaktionär Ballestrem) das Bergwerk, 1929 erfolgte die Wiedervereinigung mit Brandenburg/Wawel und Wolfgang zu Wolfgang-Wawel.
Wolfgang-Wawel/KWK Walenty-Wawel
Die beiden Schachtanlagen Grube Brandenburg (Lage) und Wolfgang in Ruda bildeten zusammen mit Graf Franz 1931 den Kern des Bergwerks Wolfgang-Wawel, das ab 1922 alle Besitzungen der Grafen Ballestrem in Ostoberschlesien beinhaltete und 1931 seinen Namen in Walenty-Wawel änderte.
Ab 1945 wurde das Bergwerk Walenty-Wawel in zwei getrennte Produktionsbereiche aufgeteilt, in das Nordfeld Franciszek und in die beiden östlich und westlich der ul. 1 Maja (Verbindung von Wirek nach Ruda) gelegenen Südfelder Elżbieta (Elisabethschacht) und Mikołaj (Nikolausschacht). Zwischen beiden Bereichen bestand eine Entfernung von ca. 2,5 km.

1953–1956 wurde auf der südlichen Betriebsanlage ein Zentralschacht abgeteuft und 1971 im Nordfeld der Durchschlag mit der Schachtanlage Paulus/Paweł realisiert. Damit konnten die beiden Bergwerke Walenty-Wawel und Paulus/Paweł unter dem Namen Wawel (neu) fusionieren. Aber schon nach 22 Jahren entschloss man sich wegen tektonischer Störungen und der Erschöpfung abbauwürdiger Flöze 1995, keine Kohle mehr auf Walenty-Wawel nach über Tage zu heben, sondern die Tagesanlagen weitgehend abzureißen und die betriebswirtschaftlich lohnenden Abbaupunkte dem Bergwerk Pokój zuzuschlagen.
Förderzahlen
- Grube Brandenburg 1873: 112.381 t; 1913 924.369 t
- Wolfgang/Walenty 1873: 180.633 t
- Graf Franz/Hrabia Franciszek 1913: 92.984 t
- Walenty-Wawel 1938: 1,68 Mio. t; 1970: 1,95 Mio. t
- Wawel (neu) 1979: 2,42 Mio. t
Literatur
- Jerzy Jaros: Słownik historyczny kopalń węgla na ziemiach polskich. Katowice 1984.
- Jahrbuch für den Oberbergamtsbezirk Breslau. Phönix-Verlag, Kattowitz / Breslau / Berlin 1913; dbc.wroc.pl abgerufen am 5. Mai 2015.
- Paul Deutsch: Die oberschlesische Montanindustrie vor und nach der Teilung des Industriereviers. Bonn 1926.
- Zygfryd Piątek: Der Steinkohlenbergbau in Polen in der Zwischenkriegszeit 1918 bis 1939. In: Der Anschnitt, 1/2000, 52. Jahrgang.
Weblinks
- Lage der Schächte – Eintrag aller Schächte von Walenty-Wawel bei Google Maps
- Textinformationen und zahlreiche Bilder zu Walenty-Wawel. eksploratorzy.com.pl; abgerufen am 8. Oktober 2015.
- 43 Flötzkartendes Oberschlesischen Steinkohlebeckens. igrek.amzp.pl, JPG-Dateien; abgerufen am 14. Juli 2015 (Feldgrenzen, Flöze und Schächte nach dem Bestand von 1902 in ausgezeichneter Qualität; Karten wurden vom „Verlag von Priebatsch’s Buchhandlung Breslau“ herausgegeben).