Kopalnia Węgla Kamiennego Pokój

Die Steinkohlenzeche Pokój (polnisch Kopalnia Węgla Kamiennego Pokój; deutsch Friedensgrube) ist ein aktiver Betrieb der Polska Grupa Górnicza im Ortsteil Nowy Bytom von Ruda Śląska, Polen. Bis zum Juni 2016 selbstständig arbeitend, wurde er am 1. Juli 2016 in das neu gegründete Steinkohlenbergwerk Ruda eingegliedert.
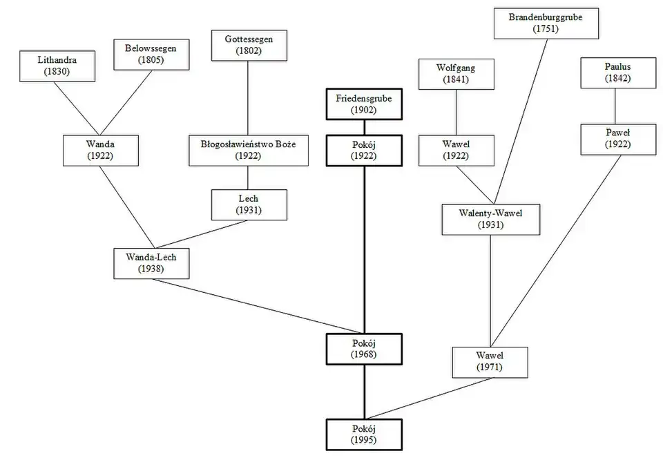
Obwohl die Internetseite des jetzigen Bergwerkbetreibers angibt, mit der Grube Brandenburg und damit auch mit Pokój die älteste in Betrieb befindliche Zeche Oberschlesiens zu betreiben, zeichnet die nebenstehende Abbildung zur Geschichte ein differenzierteres Bild.
Hier wird ausschließlich der stark umrandete Strang dargestellt, der linke findet sich unter dem Stichwort Wanda-Lech, die beiden rechten unter Walenty-Wawel bzw. Paulus/Paweł.
Geschichte
Friedensgrube

Das ursprünglich 2,23 km² große Steinkohlenbergwerk, das anfänglich der Aktiengesellschaft „Minerva“ (Gründung durch Graf Andreas Renard) und ab 1871 der „Oberbedarfs-AG“ (Mehrheitsaktionär Karl Wolfgang von Ballestrem) gehörte, lag in Ruda Nowy Bytom (alte Bezeichnung Schwarzwald) und bestand zunächst aus dem Feld „Friedrich Wilhelm“, in dem auch der erste Schacht 1899 niedergebracht wurde.
1902 kamen die Felder „Sara I“ und „Eintracht I“ hinzu und das Bergwerk erhielt den Namen Friedensgrube. 1906 wurde das Abbaufeld durch die Anpachtung mehrerer Feldteile benachbarter Zechen vergrößert.
Während der Abbau anfänglich recht oberflächennah auf der 70-m- und der 185-m-Sohle stattfand, konnten nach dem Abteufen der beiden Schächte "Maria" und "Anna" mit Tiefen von 420 m auch die Flöze Clara Oberbank (2 m), Heintzmann (3,3 m) und Gerhard (6,6 m), die gut verkokbare Kohlen für die Friedenshütte/Huta Pokój lieferten, abgebaut werden. Um 1910 kam noch für die Bewetterung und die Seilfahrt der Barbaraschacht mit 282 m Tiefe hinzu.
Ab 1931 war es Teil der Rudzkie Gwarectwo Węglowe (Steinkohlengewerkschaft Ruda), einer Nachfolgeorganisation von Oberbedarf und der Ballestremschen Besitzungen (75 % Anteil der Familie Ballestrem).
Bis 1922 und von 1939 bis 1945 trug das Bergwerk den Namen Friedensgrube, in der Zwischen- und der Folgezeit den Namen Pokój. Während die Schächte „Maria“ und „Anna“ längst verfüllt und die Tagesanlagen abgerissen wurden, arbeitet das Bergwerk unter dem Namen Pokój bis heute weiter.
KWK Pokój
Die erste Umbenennung der Friedensgrube in Pokój erfolgte 1922, jedoch führte das Bergwerk während der Besatzungszeit im Zweiten Weltkrieg wieder seinen alten Namen.
Am 1. April 1968 nahm Pokój das Bergwerk Lech-Wanda auf, behielt aber seinen bisherigen Namen. Am 1. Juli 1995 wurde das Bergwerk Wawel (neu) mit der Friedensgrube vereinigt, die dortigen Anlagen stillgelegt und weitgehend abgerissen und nur das Abbaufeld dem Bergwerk Pokój zugeschlagen.
Förderzahlen
1913: 720.782 t; 1938: 567.800 t; 1970: 2,08 Mio. t; 1979: 3,68 Mio. t

Gegenwärtige Situation
Pokój führte bis 2015 seine Bergbauaktivitäten unter dem stark besiedelten Gebiet von Ruda durch und baute Kohle auf drei Sohlen in 320 m, 600 m und 790 m Teufe Kohle ab, sein aktuelles Abbaugebiet umfasst nur 3,1 km². Dies führte zu einem sehr intensiven Abbau von 5.000 t Kohle pro Tag und km² und damit zwangsläufig trotz Spülversatzes zu Bergschäden.
Heute hat das Bergwerk nur den 100 m hohen Betonförderturm über Schacht „Wanda“, die beiden Schächte „Lech I und II“ und den Wetterschacht „Otylia“ (nicht zum alten Bergwerk gleichen Namens gehörend, sondern im Feld „Antonie“ der Friedensgrube liegend) in Betrieb.
2014 hatte das Bergwerk 1931 Mitarbeiter und machte einen Verlust von 138 zł pro Tonne geförderter Kohle.[1] Aufgrund dieser hohen Verluste wurden 2016 durch die PGG die drei Bergwerke Pokój, Bielszowice und Halemba unter dem Namen Ruda zusammengefasst. Ziel dieser Fusion ist es, ab dem 1. Januar 2017 die Förderung auf Pokój einzustellen und die Kohle auf Bielszowice zu Tage zu heben und aufzubereiten.[2][3]
Zwischenzeitlich gehörten auch folgende Schächte, die inzwischen alle abgerissen wurden, dazu: „Jan Karol“ (auf dem Gelände von Wanda), „Maria“ und „Anna“ (zur Friedensgrube gehörend) und „Czarny Las“.
Literatur
- Jerzy Jaros: Słownik historyczny kopalń węgla na ziemiach polskich. Katowice 1984.
- Kurt König: Der Steinkohlenbergbau in Oberschlesien von 1945–1955. Wissenschaftliche Beiträge zur Geschichte und Landeskunde Ost-Mitteleuropas. Herausgegeben vom Johann Gottfried Herder-Institut. Marburg 1958.
- Paul Deutsch: Die oberschlesische Montanindustrie vor und nach der Teilung des Industriereviers. Bonn 1926.
Weblinks
- 43 Flötzkarten (sic) des Oberschlesischen Steinkohlebeckens. igrek.amzp.pl (JPG-Dateien), die Feldgrenzen, Flöze und Schächte nach dem Bestand von 1902 in ausgezeichneter Qualität zeigen; abgerufen am 14. Juli 2015. Herausgegeben vom Verlag von Priebatsch’s Buchhandlung, Breslau.
- Lage der Schächte aller im Diagramm aufgeführten Bergwerke. Google Maps.
Einzelnachweise
- ↑ wysokienapiecie.pl abgerufen am 6. September 2016.
- ↑ wyborcza.biz abgerufen am 11. Juli 2016.
- ↑ Werkszeitschrift der Polska Grupa Górcicza, Heft 4–5/2016, S. 12–14
Koordinaten: 50° 16′ 37,3″ N, 18° 52′ 14,2″ O