Kopalnia Węgla Kamiennego Rokitnica

Die Grube Castellengo (poln. Kopalnia Węgla Kamiennego Rokitnica) ist ein in Teilen noch heute privat förderndes Steinkohlenbergwerk nördlich des Stadtteils Biskupice von Zabrze, Polen.
Geschichte
Grube Castellegno
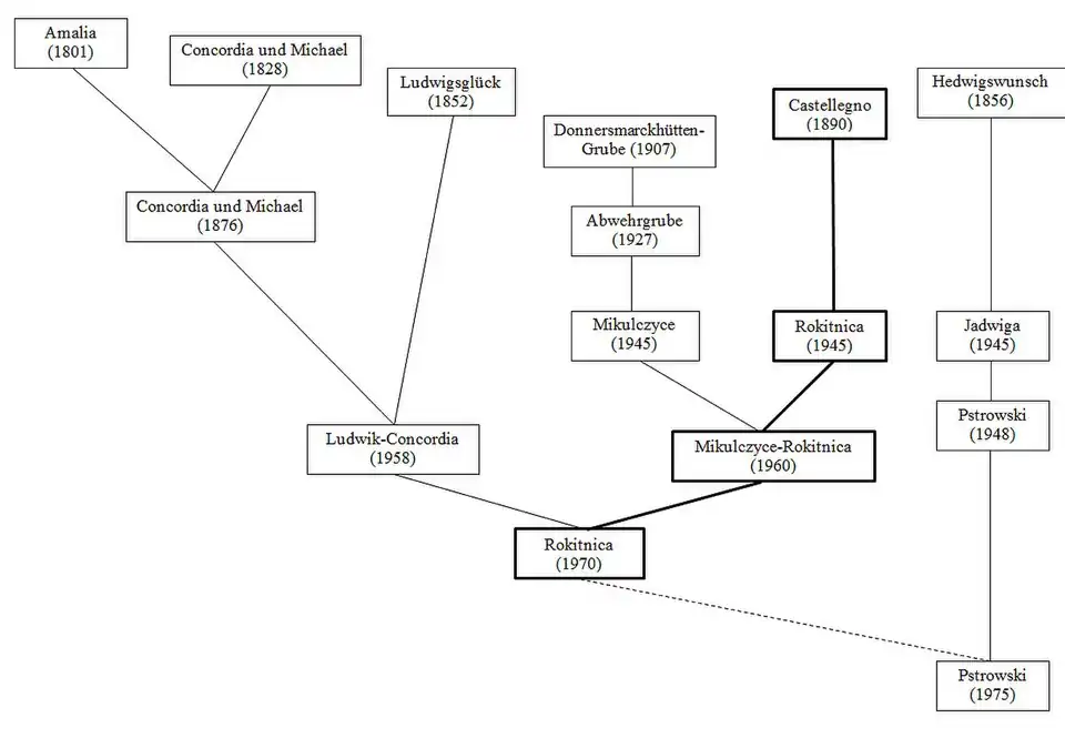
Die in Biskupitz liegenden Kohlenfelder Castellengo, Leithold, Anna-Maria I und Valentin mit einer Gesamtberechtsame von 3,47 km² (nach anderen Quellen 3,52 km²) sind in den 1850er und 1860er Jahren dem Grafen Ballestrem verliehen worden. Seinen Namen erhielt ein Grubenfeld und später auch die gesamte Zeche von dem Stammsitz des norditalienischen Geschlechts der Grafen Ballestrero di Castellengo aus dem Piemont. Anfänglich wurden einige Feldesteile verpachtet, andere blieben unverritzt, bevor 1890 eine eigenständige Schachtanlage mit den vier Schächten Tante Anna (380 m; Förderschacht der 375 m Sohle; Pochhammerflöz; auch Wasserhaltung), Toppolzan (255 m; Förderschacht zur 250 m Sohle; Schuckmannflöz), Reichstagspräsident 384 m (Seilfahrt) und Bergrat Pieler 261 m (ausziehender Wetter- und Materialschacht; Lage nahe der nördlichen Markscheide) errichtet wurde. Grund für die Errichtung eines neuen Bergwerkes war, dass sich die Förderung der im Ballestremschen Besitz befindlichen Zechen in Ruda (Brandenburg, Wolfgang und Graf Franz) nicht weiter steigern ließ. Die Kohlenproduktion konnte von anfänglich 2.973 t (1901) bis 1912 auf 822.343 t gesteigert werden. Schon bald existierte eine Drahtseilbahn, die die auf Castellengo geförderte Kohle zur Kokerei Bobrek beförderte.

Im Jahr 1927 erfolgte die Zusammenfassung der Ballestremschen Kohlenfelder und Schachtanlagen in der Gewerkschaft Concordia, die 1922 nach der Teilung Oberschlesiens als Beteiligungsgesellschaft gegründet worden war. Concordia hielt 78 % der Kuxe an der Gewerkschaft Castellengo-Abwehr, dem Zusammenschluss von Castellengo mit der Abwehrgrube, die restlichen 22 % gehörten Oberbedarf. Oberbedarf selbst war 1926 auch als Folge der Teilung Schlesiens in dem Gemeinschaftsunternehmen Vereinigte Oberschlesische Hütten AG (VOH; auch Oberhütten) aufgegangen, an dem Friedrich Flick die Aktienmehrheit besaß.
KWK Rokitnica
1945 wurde das Bergwerk Castellengo in Rokitnica umbenannt; ein Ortsteil von Zabrze gleichen Namens liegt nordnordwestlich der Schachtanlage.

Weil schon frühzeitig über eine Straffung der Kohlenförderung im Norden Zabrzes nachgedacht worden war, hat man während des Zweiten Weltkriegs mit dem Abteufen eines neuen Zentralförderschachtes nur ca. 400 m westlich der alten Castellengoanlagen begonnen und mit einer riesigen Schachthalle und einer neuen Aufbereitung versehen. Der neue Schacht Gigant mit einer Teufe von 875 m (später 1300 m), der als Fördergerüst einen Doppelbock trägt, konnte erst am 4. Dezember 1953 in Betrieb genommen werden. Ursprünglich sollte die Rokitnica II genannte Anlage ein eigenständiges Bergwerk bilden, aber hierzu ist es nie gekommen. Vielmehr erfolgte die Fusion der Gruben ringsum in rascher Folge.
Zuerst wurde im gleichen Jahr der zu Hedwigswunsch/Pstrowski gehörende Doppelförderschacht Franciszek dem Bergwerk Roktnica zugeschlagen, dann erfolgte am 1. Oktober 1960 die Fusion mit dem Bergwerk Abwehrgrube/Mikulczyce unter dem Namen Mikulczyce-Rokitnica. Am 1. Januar 1970 kam das westlich gelegene Bergwerk Ludwigsglück-Concordia hinzu und der Name wurde wieder zu Rokitnica vereinfacht. Am 1. Januar 1973 gab es eine weitere Zusammenlegung im Norden von Zabrze, diesmal mit Hedwigswunsch/Jadwiga/Pstrowski. Dieses Verbundbergwerk, das damit alle Zechen im Norden von Zabrze umfasste, trug mit Pstrowski den Namen dieses kommunistischen „Helden der Arbeit“.
Förderzahlen
1913: 839.207 t; 1938: 2,28 Mio. t; 1970: 2,82 Mio. t

Gegenwart
Die drei bis heute verbliebenen Schächte Gigant, Staszic (früher Topplozan; Förderschacht) und Mikołaj (ausziehender Wetterschacht) werden heute noch genutzt. Schacht Gigant wird derzeit noch von der Firma CZOK (Centralny Zakład Odwadniania Kopalń) für die Wasserhaltung von Gräfin Johanna/Bobrek und Bielschowitz/Bielszowice betrieben. Seit 2008 fördert die private Firma Siltech wieder wirtschaftlich erfolgreich Kohle und fördert sie über Schacht Staszic zu Tage. Mikołaj, südwestlich gelegen, ist ausziehender Wetterschacht mit einem kleinen Fördergerüst.
Quellen
- Jerzy Jaros: Słownik historyczny kopalń węgla na ziemiach polskich. Katowice 1984.
- Kurt König: Der Steinkohlenbergbau in Oberschlesien von 1945–1955. Wissenschaftliche Beiträge zur Geschichte und Landeskunde Ost-Mitteleuropas. Johann Gottfried Herder-Institut (Hrsg.), Marburg 1958.
- Die schlesischen Bergwerke 1938. Preußisches Oberbergamt zu Breslau (Hrsg.), NS-Druckerei, Breslau.
- Jahrbuch für den Oberbergamtsbezirk Breslau. Phönix-Verlag. Kattowitz, Breslau, Berlin. 1913. Digitalisat
- Johann Hermann: Von der Castellengogrube bis zum Bergwerk Siltech über die Gruben Rokitnica, Pstrowski, Jadwiga. Hamm 2016, ISBN 978-3-00-052293-2.
Weblinks
- 43 Flötzkarten des Oberschlesischen Steinkohlebeckens. von Priebatsch’s Buchhandlung, Breslau
- Zabrze - Szyb Gigant - zdjęcia, mapa. zabrze.fotopolska.eu, abgerufen am 21. September 2022.
- Grube Castellengo, in: Ballestremsches Firmen- und Familienarchiv
Koordinaten: 50° 20′ 31,4″ N, 18° 49′ 51,4″ O