Harmonische Reihe

Die harmonische Reihe ist in der Mathematik die Reihe, die durch Summation der Glieder der harmonischen Folge entsteht. Ihre Partialsummen werden auch harmonische Zahlen genannt. Diese finden beispielsweise Anwendung in Fragestellungen der Kombinatorik und stehen in enger Beziehung zur Euler-Mascheroni-Konstante . Obwohl die harmonische Folge eine Nullfolge ist, ist die harmonische Reihe divergent.

Definition

Die -te Partialsumme der harmonischen Reihe heißt die -te harmonische Zahl:

Die harmonische Reihe ist ein Spezialfall der allgemeinen harmonischen Reihe mit den Summanden , wobei hier , siehe unten.

Der Name harmonische Reihe wurde gewählt, da jedes Glied das harmonische Mittel der beiden benachbarten Glieder ist:

Eigenschaften

Werte der ersten Partialsummen

Der Nenner von ist durch jede Primzahlpotenz mit teilbar, also auch durch mit und für nach dem Bertrandschen Postulat durch mindestens eine ungerade Primzahl. Insbesondere ist für keine ganze Zahl (Theisinger 1915).[1] Allgemeiner gilt, dass keine Differenz für eine ganze Zahl ist (Kürschák 1918),[2] dies ist wiederum ein Spezialfall eines Satzes von Nagell 1923.[3]

Ist eine Primzahl, so ist der Zähler von nach dem Satz von Wolstenholme durch teilbar, ist eine Wolstenholme-Primzahl, dann sogar durch .

Nikolaus von Oresme

Divergenz

Die harmonische Reihe divergiert gegen unendlich, wie zuerst Nikolaus von Oresme im 14. Jahrhundert bewies. Man sieht dies durch Vergleich mit einer Reihe, die in jedem Glied kleiner oder gleich ist (Minorantenkriterium):

Die Summe der letzten Zeile übersteigt jeden Wert, wenn genügend groß ist. Genauer erhält man die Abschätzung

  für  

Asymptotische Entwicklung

Es gilt die asymptotische Entwicklung:

Hierbei bezeichnet den natürlichen Logarithmus, und das Landau-Symbol beschreibt das Verhalten des Restterms der Entwicklung für . Die mathematische Konstante (gamma) heißt Euler-Mascheroni-Konstante und ihr numerischer Wert beträgt 0,5772156649…

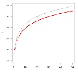
Partialsummen der harmonischen Reihe mit Näherung ln n + γ und Abschätzung ln n + 1

Des Weiteren gilt , falls .

Vergleich einiger Partialsummen mit Werten der Näherungsformel Hn ≈ ln n + γ
n Hn
(gerundet)
Näherung
(gerundet)
Genauigkeit
(gerundet)
5 2,28 2,19 95,77 %
10 2,93 2,88 98,32 %
20 3,60 3,57 99,31 %
50 4,50 4,49 99,78 %
100 5,19 5,18 99,90 %
500 6,79 6,79 1 − 1·10−4
1000 7,49 7,48 1 − 7·10−5
10000 9,79 9,79 1 − 5·10−6

Harmonische Reihe als kontinuierliche Funktion

Integraldarstellung

Für alle natürlichen Zahlen n gilt diese Formel:

Diese Darstellung verallgemeinert die -te harmonische Zahl auf komplexe Werte für mit und bildet somit die harmonische Reihenfunktion:

Dieser Begriff ist nicht zu verwechseln mit der gleichnamigen harmonischen Funktion mit Laplace-Operator Null.

Für alle reellen Zahlen x > −1 konvergiert diese Integralformel:

Eine Definition der harmonischen Reihenfunktion für alle reellen Zahlen x ist über folgende Summe möglich:

Identisch mit dieser Formel sind folgende Definitionsformeln:

Beziehung zur Digamma-Funktion

Die -te harmonische Zahl lässt sich durch die Digamma-Funktion ausdrücken und auf komplexe Werte für fortsetzen (falls keine negative ganze Zahl ist):

.

Dabei bezeichnet die Gammafunktion, ihre Ableitung und die Euler-Mascheroni-Konstante.

Ableitung und Integral der harmonischen Reihenfunktion

Ableitung

Die Ableitung der Harmonischen Reihenfunktion kann mit der Trigammafunktion dargestellt werden:

Die erste Ableitung der harmonischen Reihenfunktion hat an der Stelle x = 0 und somit am Koordinatenursprung den Zetafunktionswert ζ(2):

Integration von Null bis Eins

Die Harmonische Reihenfunktion kann mit den genannten Definitionen integriert werden:

Vergleichsrechnung über die zuvor genannte Integraldefinition:

Exponentieller Stammfunktionsausdruck

Folgender Exponentialfunktionsausdruck kann für die Ursprungsstammfunktion der harmonischen Reihenfunktion aufgestellt werden:

Gegeben ist diese Gleichung:

Folgende Gleichung kommt durch Bildung der Ursprungsstammfunktion bezüglich x bei der soeben genannten Formel hervor:

Werteliste

Besondere Werte der verallgemeinerten harmonischen Zahlen sind beispielsweise:

Summenreihen mit der harmonischen Reihe

Erzeugende Funktion

Entwickelt man die Funktion um den Entwicklungspunkt 0 in eine Taylorreihe, so erhält man die harmonischen Zahlen als Koeffizienten:

Dies sieht man leicht ein, indem man das Cauchy-Produkt der für absolut konvergenten Reihen von folgenden beiden Funktionen bildet:

Wenn bei der Summe der genannten erzeugenden Funktion die Summanden noch durch die betroffenen Indices geteilt werden, dann wird die Reihe für die Summe aus Dilogarithmus und Hälfte vom Quadrat des Monologarithmus hervorgebracht:

Das nun genannte Resultat entsteht dadurch, dass die genannte erzeugende Funktion durch x geteilt wird und daraus dann die Ursprungsstammfunktion aufgestellt wird. Diese Integrationskette kann mit dem zuvor gezeigten Muster noch weitergeführt werden. Dann entsteht eine Summe, die den Trilogarithmus enthält:

Reihen über harmonische Zahlen

Es gilt für die harmonischen Zahlen:[4]

Hierbei bezeichnet die Riemannsche Zetafunktion.

Anwendungsbeispiele

Oben freitragender Ausleger, unten Schemazeichnung

Kraftvektoren

Gleichartige Klötze sollen so gestapelt werden, dass der oberste Klotz möglichst weit über den untersten ragt.

Das Bild zeigt eine Anwendung der harmonischen Reihe. Werden die horizontalen Abstände der Klötze – von oben nach unten vorgehend – gemäß der harmonischen Reihe gewählt, so ist der Stapel gerade noch stabil. Auf diese Weise bekommt der Abstand zwischen dem obersten und untersten Klotz den größtmöglichen Wert. Die Klötze haben eine Länge . Der oberste Baustein liegt mit seinem Schwerpunkt auf dem zweiten Stein an der Position . Der gemeinsame Schwerpunkt von Stein 1 und Stein 2 liegt bei , der von Stein 1, Stein 2 und Stein 3 bei , der des -ten Steins bei . Die Gesamtlänge des Auslegers beträgt somit:

Jeder zusätzliche Stein entspricht einem weiteren Summanden in der harmonischen Reihe. Da die harmonische Reihe beliebig große Werte annehmen kann, wenn man sie nur weit genug fortführt, gibt es keine prinzipielle Grenze, wie weit der oberste Stein überhängen kann. Die Zahl der nötigen Steine steigt allerdings sehr rasch mit dem angestrebten Überhang. Für einen Überhang in 2,5-facher Steinlänge werden etwa 100 Steine benötigt werden. Bei einem realen Aufbau würde dies bereits hohe Anforderungen an die Maßhaltigkeit der Steine stellen.

Weitere Beispiele für die Anwendung der harmonischen Reihe sind das Sammler-Problem und das Problem der 100 Gefangenen.

Summenreihen

Im nun folgenden werden zwei Beispiele genannt, bei denen die betroffenen Summenformeln anschließend mit der harmonischen Reihenfunktion ausgedrückt werden sollen. Danach wird ein Allgemeinfall für diese beiden Beispiele präsentiert:

Und so lautet der Allgemeinfall:

Verwandte Reihen

Alternierende harmonische Reihe

Die Partialsummen der alternierenden harmonischen Reihe

Die alternierende harmonische Reihe konvergiert:

Die Konvergenz folgt aus dem Leibnizkriterium, der Grenzwert lässt sich mit der Taylor-Entwicklung des natürlichen Logarithmus und dem Abelschen Grenzwertsatz berechnen. Es ist nämlich , und wenn man setzt, erhält man in der Reihenentwicklung die alternierende harmonische Reihe. Die Konvergenz der Reihe ist nicht absolut, also lediglich bedingt.

Allgemeine harmonische Reihe

Als allgemeine harmonische Reihe bezeichnet man

sie divergiert für und konvergiert für (siehe Cauchysches Verdichtungskriterium). Deren n-te Partialsummen werden auch als oder bezeichnet.

Beispiel für (siehe Basler Problem):

Beispiel für :

Analog bestimmte Leonhard Euler alle weiteren Grenzwerte für gerade Exponenten bis einschließlich .

Zwei weitere Beispiele liefern für die Reihe und für die Reihe .

Entsprechende Grenzwerte für ungerade Werte von konnten allerdings bisher nicht bestimmt werden.

Beispiel für :

wobei die -te Bernoulli-Zahl bezeichnet.

Lässt man für auch komplexe Zahlen zu, gelangt man zur riemannschen Zetafunktion.

Variante der allgemeinen harmonischen Reihe

Ersetzt man in den Summanden die Folge der natürlichen Basiszahlen nacheinander durch die der ungeraden natürlichen Zahlen, so erhält man eine Variante der allgemeinen harmonischen Reihe, die ebenfalls von Euler stammt.

Beispiel für :

Beispiel für :

[5]

Subharmonische Reihen

Subharmonische Reihen entstehen dadurch, dass man bestimmte Summanden bei der Reihenbildung der harmonischen Reihe weglässt, etwa nur die Kehrwerte aller Primzahlen summiert:

Diese Summe divergiert ebenfalls (Satz von Euler).

Eine konvergente Reihe entsteht, wenn man nur noch über die Primzahlzwillinge (oder gar Primzahldrillinge oder Primzahlvierlinge usw.) summiert; allerdings ist nicht bekannt, ob es sich dabei um unendliche Reihen handelt. Die Grenzwerte werden Brunsche Konstanten genannt.

Weitere subharmonische Reihen sind die ebenfalls konvergenten Kempner-Reihen.

Literatur

  • Harro Heuser: Lehrbuch der Analysis. Teil 1. 5. Auflage. Teubner-Verlag, 1988, ISBN 3-519-42221-2.

Einzelnachweise

  1. Leopold Theisinger: Bemerkung über die harmonische Reihe. Monatshefte für Mathematik und Physik 26, 1915, S. 132–134.
  2. József Kürschák: A harmonikus sorról (Über die harmonische Reihe). Mathematikai és physikai lapok 27, 1918, S. 299–300 (ungarisch).
  3. Trygve Nagell: Eine Eigenschaft gewisser Summen. Videnskapsselskapet Skrifter. I. Matematisk-Naturvidenskabelig Klasse 13, 1923, S. 10–15.
  4. D. Borwein, J. M. Borwein: On an Intriguing Integral and Some Series Related to zeta(4). Proc. Amer. Math. Soc. 123, 1191–1198, 1995.
  5. Heinz Klaus Strick: Mathematik ist wunderschön, Springer Nature 2022, ISBN 978-3-662-61681-9, https://doi.org/10.1007/978-3-662-61682-6, Seiten 30 und 31 (weitere Quellen auf Seite 36)