Harmonische Folge

Die harmonische Folge ist die mathematische Zahlenfolge der Kehrwerte der positiven ganzen Zahlen, also die Folge[1]
mit dem allgemeinen Glied
- .
Jedes Glied der harmonischen Folge mit ist das harmonische Mittel seiner Nachbarglieder. Die Summation der Folgenglieder ergibt die harmonische Reihe.
Die alternierende harmonische Folge hat das allgemeine Glied[2]
- .
Für ist die verallgemeinerte harmonische Folge die Folge
Eigenschaften
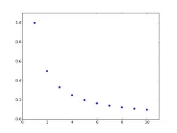
- Die harmonische Folge konvergiert gegen Null:.
- Die harmonische Folge ist monoton fallend und hat nur strikt positive Folgenglieder.
- Das Maximum der Folgenglieder und damit das Supremum ist 1. Das Infimum der Folgenglieder ist 0, welches aber nicht durch die Folge angenommen wird.
Quellen
- ↑ Uni Heidelberg: Folgen und Reihen Folge (F3) - abgerufen am 3. Januar 2015.
- ↑ Uni Heidelberg: Folgen und Reihen Folge (F7) - abgerufen am 3. Januar 2015.