Zeilentransformator

DST-Zeilentransformator aus den 1990er Jahren

Der Zeilentransformator (kurz: Zeilentrafo) oder Horizontalausgangsübertrager (englisch: flyback transformer oder line output transformer) ist ein Bestandteil eines Bildschirms mit Kathodenstrahlröhre. Er dient bei diesen Bildschirmen zur Speisung der Zeilenablenkspule des Ablenksystems und gleichzeitig auch zum Erzeugen der für den Betrieb der Bildröhre erforderlichen Hochspannung von 20 bis 30 kV sowie weiterer für den Betrieb des Gerätes notwendiger Spannungen. Bildschirme mit Kathodenstrahlröhren sind seit Anfang der 2000er Jahre praktisch vollständig durch Flachbildschirme abgelöst worden, welche prinzipbedingt keinen Zeilentransformator benötigen.

Allgemeines

Zeilentransformatoren arbeiten mit der Zeilenfrequenz, bei europäischen TV-Geräten mit 15,625 kHz. Zeilentransformatoren von 100-Hz-Fernsehern arbeiten mit der doppelten Frequenz, also mit 31,25 kHz. In PC-Monitoren wurde der Zeilentrafo mit verschiedenen Frequenzen betrieben, die von der Auflösung des vom Computer gesendeten Bildes abhängen. So beträgt beispielsweise die Zeilenfrequenz eines Monitors bei einer Auflösung von 1024×768 Pixeln und 85 Hz Vertikalfrequenz etwa 68,7 kHz. Mit diesen Frequenzen schaltete ein Schalttransistor (früher eine Leistungspentode), welcher der Ansteuerung des Zeilentrafos diente.

Das Pfeifgeräusch mancher älterer Monitore und der meisten älteren Bildröhren-Fernsehgeräte entsteht dadurch, dass hauptsächlich der Zeilentrafo, aber auch andere Bauteile wie Spulen und Kondensatoren durch die auftretenden magnetischen und elektrostatischen Kräfte mechanisch zum Schwingen angeregt werden. Das Pfeifen hat, bedingt durch die europäische Fernsehnorm, die Frequenz von 15,625 kHz. Fernsehgeräte mit 100-Hz-Technik und die meisten hochauflösenden Computermonitore pfeifen außerhalb des Hörbereichs.

Historische Ausführungen der 1950er bis 1970er Jahre

Zeilentrafo (Baujahr etwa 1970)

Ein Zeilentrafo bestand damals aus zwei separaten Spulen, die auf einem mit einem Luftspalt versehenen Ferritkern stecken. Die Primärspule (1) im rechten Bild wird über eine Schaltröhre (3), zum Beispiel eine PL500, mit einer rechteckförmigen Spannung versorgt; als Frequenzquelle dient der Zeilengenerator, der die Zeilenfrequenz synchron zum TV-Sendersignal erzeugt. Sie trägt Anzapfungen oder auch separate Wicklungen, die die Zeilenablenkspulen speisen. Die Zeilenablenkspulen erhalten aus dem Zeilentransformator einen Strom mit sägezahnförmigem Verlauf. Während der ansteigenden Rampe des Sägezahns (Zeilenhinlauf) leitet die Schaltröhre. Der steil abfallende Abschnitt wird durch ihr schnelles Sperren bewirkt, er bewirkt den Zeilenrücklauf. Hierbei fällt das Magnetfeld des Transformators und der Ablenkspulen zusammen, wodurch ein hoher Spannungsimpuls entsteht (Selbstinduktion, Lenzsche Regel). Dieser wird in der Sekundärspule (2) hochtransformiert und zur Erzeugung der Bildröhren-Anodenspannung genutzt.

Da Spulen durch ihre mechanische Ausführung immer auch eine gewisse Wicklungskapazität aufweisen, ist eine Spule immer auch ein Schwingkreis mit einer entsprechenden Resonanzfrequenz. Das zusammenbrechende Magnetfeld der beteiligten Spulen führt daher – abweichend von der Idealform eines schmalen hohen Rechteckimpulses – zu einem Überschwingen des Zeilen-Rücklaufes. Der Einfluss der ohmschen Widerstandsanteile der Spulen bewirken einen nichtlinearen Stromanstieg und würde sich im Bild durch Verzerrungen bemerkbar machen. Dem wirkt eine Schaltungsmaßnahme entgegen, die für einen linearen Stromanstieg während des sichtbaren Zeilenvorlaufes sorgt: eine in Serie geschaltete Spule mit vormagnetisiertem, sättigbarem Kern.

Das Wiederverwenden der während der zweiten Hälfte des Zeilenhinlaufes angesammelten magnetischen Energie wurde bereits bei röhrenbestückten Geräten durch ein schaltungstechnisches Verfahren gelöst. Vereinfacht ausgedrückt wird eine Röhrendiode (sog. Boosterdiode, links im Bild, zum Beispiel eine PY88) genutzt, um Energie in einen Kondensator (Boosterkondensator) am anderen Ende der Primärwicklung (dem Fußpunkt des Zeilentransformators) zu schaffen. Der Kondensator liefert die Betriebsspannung für die Zeilenendstufe. Er wird während der zweiten Hälfte des Zeilenhinlaufes nach dem Prinzip eines Eintaktflusswandlers geladen.

Auch die beim Rücklauf entstehende Spannungsspitze wird in einem weiteren kleinen Hochspannungskondensator zwischengespeichert, der die Energie des zusammenbrechenden Magnetfeldes aufnimmt und nachfolgend (etwa, wenn der Rücklauf in Bildmitte ist) wieder abgibt und das Magnetfeld der Ablenkspule umpolt (es fließt nun Strom aus dem Kondensator heraus in die Spule). Bricht nun dadurch die Spannung zusammen, übernimmt die Boosterdiode den Strom, sobald sie in Durchlassrichtung gelangt. Fast den halben Zeilenhinlauf lang wird nun diese erneut (diesmal andersherum gerichtete) magnetische Energie langsam abgebaut und genutzt. Erst dann übernimmt die Schaltröhre wieder den die Richtung wechselnden Strom und das wiederum umgekehrte Feld baut sich auf.

Durch diese schaltungstechnischen Kniffe kann die Betriebsspannung der Zeilenendstufe um die so erzeugte sogenannte Boosterspannung (von to boost, verstärken) auf 500 bis 800 V erhöht werden, sodass die Zeilenendstufe effektiver und linearer arbeitet. Diese Boosterdiode sorgt mit dem Boosterkondensator, Wicklungsanzapfungen und einem kleinen Resonanzkondensator dafür, dass die Ummagnetisierungs-Blindleistung nicht zu Verlusten führt, sondern dem Gerät selbst dient. Damit können etwa 70 % der Magnetisierungsenergie zurückgewonnen werden. Das Prinzip wird auch bei transistorisierten Geräten angewendet, wodurch hier sogar 95 % der Magnetisierungs-Blindleistung zurückgewonnen werden kann.

Die Sekundärspule für die Hochspannungserzeugung ist wegen der Überschlagsgefahr in Kunstharz oder verfestigtes Bienenwachs eingegossen oder in sehr frühen Ausfertigungen als sehr flache Kreuzspule gewickelt und teilweise mit Kunststoff ummantelt. Von dort wird die Hochspannung über ein kurzes Kabel (5) zur Anode der Hochspannungsgleichrichterröhre (4) geleitet, die ebenfalls mit Kunststoffteilen gegen Überschläge isoliert ist. Von ihrer Kathode wird die Hochspannung über ein Kabel (6) zur Anode der Bildröhre geleitet.

Der Zeilentrafo stellte weiterhin mit einer einzigen Windung die Heizspannung von etwa 1,25 V für die Glühkathode der Hochspannungsgleichrichterröhre bereit. Die separate Heizung der Hochspannungsgleichrichterdiode (wie DY86 oder DY802) ist unumgänglich, um deren hochspannungsführende Kathode potentialgetrennt zu versorgen – die Heizwindung ist hierzu aus hochspannungsisolierter Litze gefertigt. Die Einstellung der Heizspannung erfolgte durch optischen Vergleich der Heizfadenhelligkeit mit einer zweiten, batteriegeheizten Röhre gegebenenfalls durch Einfügen eines Vorwiderstandes. In der Anfangszeit der Fernsehtechnik wurden an dieser Stelle Röhren mit 6,3 V Heizspannung (EY51, EY86, …) verwendet, diese erforderten jedoch mehr Windungen auf dem Trafo und wurden im Lauf der Weiterentwicklung der Technik bald durch die D-Typen ersetzt.

Um die elektromagnetischen Felder abzuschirmen und auch zum Schutz gegen die Hochspannung steckte der Zeilentrafo damals mit den dazugehörigen Röhren in einem sogenannten Zeilenkäfig. Er bestand aus einem Metallgehäuse, welches mit Löchern versehen war, um das Entweichen der von den Röhren abgegebene Wärme zu gewährleisten. Außerdem stellte er eine gewisse Abschirmung gegenüber der in einer gegebenenfalls vorhandenen Stabilisierungs-Ballasttriode (zum Beispiel PD500) entstehenden Röntgenstrahlung dar (die PD510 besaß bereits einen Bleiglaskolben).

Ausführung in den 1980er und 1990er Jahren

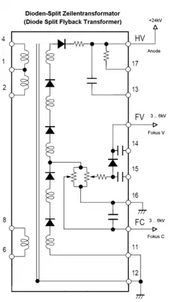
Innenbeschaltung eines DST

Die meisten Zeilentrafos enthalten Hochspannungsdioden, die in einem vergossenen Gehäuse die Wechselspannung des Trafos gleichrichten. In einer Hochspannungskaskade werden die Anodenspannung der Bildröhre sowie die Fokussierspannungen zur Versorgung der Fokussierelektroden (elektrostatische Fokussierung) im Strahlsystem der Bildröhre erzeugt. Auch die Stellwiderstände für die Feineinstellung der Fokus- und Schirmgitterspannung sind in den Zeilentrafos der 1990er Jahre integriert. Die Zeilentransformatoren werden mit Schalttransistoren (Leistungs-Bipolartransistoren) angesteuert.

Als Zeilentrafos für höhere Anodenspannungen der Farbfernseher der 1990er bis 2000er Jahre mit Trinitron-Bildröhren sind als sogenannte Dioden-Split-Transformatoren (DST) eingeführt worden. Bei diesen besteht die Hochspannungswicklung aus mehreren voneinander isolierten Teilwicklungen, die jeweils eine Gleichrichterschaltung versorgen (siehe nebenstehende Skizze). Die komplette Anordnung ist mit Kunstharz vergossen. Sie umfasst neben den Dioden noch Schaltungsteile für die Erzeugung und Justage der Fokussierspannungen mit entsprechenden Stellschrauben. Die Dioden für die Gleichrichtung der Hochspannung sind zwischen mehrere Sekundärwindungen in Reihe geschaltet, wodurch die Hochspannungskaskade entfällt. Dadurch gelingt es, die hochfrequenten Wechselspannungen aufzuteilen, so dass nur gegen Gleichspannung in Höhe der Anodenspannung isoliert werden muss. Damit verbunden ist eine geringere Isolierstoffbelastung und eine geringere Neigung zu Vorentladungen, die zu Isolierstoffschädigungen führen. Weiterhin führt bei dieser Schaltung ein Bildröhrenüberschlag (elektrische Entladung im Inneren der Bildröhre) zu keiner Überlastung der Gleichrichterdioden, wie dies bei den früher eingesetzten Hochspannungskaskaden der Fall war. Auch kann die Zahl der erforderlichen Hochspannungs-Kondensatoren verringert werden.

Quellen

  • Heinz Richter: Fernseh-Experimentier-Praxis. Franckh’sche Verlagshandlung W. Keller & Co., Stuttgart 1952.
  • Heinz Richter: Fernsehen für alle. Franckh’sche Verlagshandlung W. Keller & Co., Stuttgart 1952.
  • Otto Limann: Fernsehtechnik ohne Ballast. Franzis-Verlag, München 1969.
  • Otto Limann: Funktechnik ohne Ballast. Franzis-Verlag, München 1963.
  • J. Jager: Data and Circuits of Television Receiver Valves. In: Series of Books of Electronic Valves. IIIc. Philips Technical Library, Eindhoven, NL 1959 (frank.pocnet.net (Memento vom 8. Januar 2009 im Internet Archive) [PDF; 16,0 MB]).