YAWL
YAWL (Akronym für Yet Another Workflow Language) ist eine freie Software und Sprache zur Geschäftsprozessmodellierung. Teile des Yawl-Software-Framework wurden unter der Apache Software License (ASL) und der GNU Lesser General Public License veröffentlicht. Das Yawl-Software-Framework kann als Workflow-Management-System (WfMS) eingeordnet werden.
Das Yawl-Software-Framework besteht aus einer Arbeitsablaufumgebung (die Yawl Engine), einer Worklist-Komponente, einem Web-Service-Invoker und einer SMS-Invoker-Komponente, die es erlaubt, Geschäftsprozesse oder Teilaufgaben via SMS anzustoßen. Zudem enthält das Yawl-Software-Framework eine XForms-Komponente, die es ermöglicht, HTML-basierte Arbeitslisten automatisch zu generieren.
Entgegen den gängigen Geschäftsbeschreibungssprachen wie beispielsweise BPML, XPDL oder BPEL, wurde mit YAWL der Versuch unternommen, alle Workflow-Patterns, die bis dato von der Workflow-Patterns-Initiative spezifiziert wurden, zu unterstützen. Durch diese Vorgehensweise ist Yawl eine sehr ausdrucksstarke Prozessbeschreibungssprache.
Prozessnotation
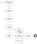
Auf den ersten Blick ähnelt Yawl der Notationsweise der UML-Aktivitätsdiagramme oder der von der BPMI vorgeschlagenen Business Process Modeling Notation. Die Yawl-Autoren weisen jedoch darauf hin, dass die visuelle Repräsentation eines Yawl-Graphen in erster Linie auf den mathematischen Grundlagen der Petri-Netze basiert. Präzise ausgedrückt stellt ein Yawl-Graph folglich eine Erweiterung der Petri-Netze dar, die speziell auf die Domäne des Workflow-Managements angepasst wurde. Insbesondere die formal nachweisbaren Eigenschaften von Petri-Netzen, die anderen Diagrammtechniken meist fehlen, sollen hier ausgenutzt werden, um nachweisbar korrekte Abläufe definieren zu können. Um den Sachverhalt besser verstehen zu können, sei auf die nachfolgende Illustration verwiesen. Sie veranschaulicht den Prozess, der notwendig war, um diesen Artikel zu erstellen.
-
Prozessdefinition (Yawl) -
Prozessdefinition (BPMN) -
Prozessdefinition (UML)
Siehe auch
Weblinks
- Yawl Website (englisch)
- Workflow Patterns (englisch)
- Yawl User Group (englisch)