World Heavyweight Wrestling Championship
| World Heavyweight Wrestling Championship | |
|---|---|
| Eingeführt | 4. Mai 1905 |
| Eingestellt | 24. Juli 1957 |
Die World Heavyweight Wrestling Championship ist der erste Weltschwergewichts Wrestling-Titel in der Geschichte. Eingeführt am 4. Mai 1905 wurde der Titel nur an männliche Einzelwrestler vergeben und bis Ende der 1920er-Jahre wurde er offen in freien Turnieren ausgekämpft, da die entsprechenden Teilnehmer fast ausschließlich dem klassischen Freistilringen entstammten. Am 24. Juli 1957 wurde der Titel mit der NWA World Heavyweight Championship vereinigt. Die Nachfolgerin, die NWA Worlds Heavyweight Championship, wird heute von der National Wrestling Alliance verliehen. Aber auch die eingestellte World Heavyweight Championship von WWE führte sich auf diesen Titel zurück.
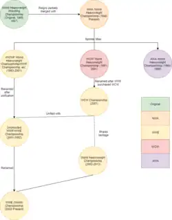
Geschichte
Im Wesentlichen leiten sich alle bekannten Titel von der NWA Worlds Heavyweight Championship ab, die von der National Wrestling Alliance vergeben wird.
Entstehung der World Heavyweight Wrestling Championship
Der originale World Heavyweight Title wurde Anfang des 20. Jahrhunderts geschaffen. 1901 errang der Ringer Georg Hackenschmidt in einem freien Turnier zu Wien den Titel Winner of the World Greco-Roman Championship tournaments (dt. Gewinner des Turniers um die griechisch-römische Weltmeisterschaft). Hackenschmidt verteidigte diesen Titel in der Folgezeit auch in Frankreich und Russland.
Am 4. September 1902 errang Hackenschmidt zudem in Liverpool den European Greco-Roman Wrestling Title (dt. Europäischer Titel im griechisch-römischen Ringen) von Tom Cannon. Bei einem Turnier in London schlug Hackenschmidt am 30. Januar 1904 den als Weltmeister bezeichneten US-Amerikaner Ahmed Madrali.
Ein Jahr später, am 4. Mai 1905, reiste Hackenschmidt nach New York und besiegte dort Tom Jenkins um den American Heavyweight Wrestling Title (dt. Amerikanischer Schwergewichtstitel im Ringen). Mit diesem Sieg vereinigte der Ringer Georg Hackenschmidt drei bedeutende Titel und wurde von den USA als erster Weltmeister im modernen Wrestling anerkannt. Alle drei Titel wurden nun in einer neuen Weltmeisterschaft, der World Heavyweight Wrestling Championship vereinigt und diesen Titel konnte Hackenschmidt 1065 Tage halten. Am 3. April 1908 verlor Hackenschmidt diesen an Frank Gotch. Es wurde nun eigene extravagante Gürtelschnalle entworfen, die die neue Meisterschaft nach außen hin vertreten sollte. Doch letztendlich wurde ein Titelgürtel eingeführt und alle Wrestlingorganisationen der USA erkannten die neue Meisterschaft als höchsten Wrestlingtitel an.
Ableitung anderer Titel

Zwischen 1905 und 1928 wurde die World Heavyweight Wrestling Championship unabhängig in allen Wrestlingverbänden der Vereinigten Staaten real ausgekämpft. Das bedeutete für die teilnehmenden Wrestler, dass hier keine ausgearbeitete Storyline griff. Einen Bruch dieser Ringertradition bildete erst der fünfte Titelgewinn von Ed Lewis: am 28. Februar 1928 trat Lewis als Vertreter der American Wrestling Association an und besiegt Joe Stecher um den Titel. Nach dem Titelgewinn wurde Lewis innerhalb der AWA zum World Wrestling Champion nach AWA-Version erklärt. Die World Heavyweight Wrestling Championship wurde mit dem regionalen AWA Heavyweight Title (dt. AWA Schwergewichtstitel) vereinigt. Diese Titelvereinigung wurde mit der Verleihung eines neuen AWA-Titelgürtels ausgedrückt. Der originale Titelgürtel wurde nur noch bei Titelverteidigungen in anderen Ligen ausgekämpft.
Am 4. Januar 1929 konnte Gus Sonnenberg Lewis um den Titel besiegen und überführte diesen in die National Wrestling Association. Gegen eine Sonderzahlung verzichtete Sonnenberg auf seine Titelansprüche. Auf Grundlage des AWA-Titels und Überreichung beider Titelgürtel schuf die National Wrestling Association die NBA/NWA World Heavyweight Wrestling Championship, die Schwergewichtsweltmeisterschaft in NBA/NWA-Version. Nachdem sich die National Wrestling Association ab 1930 zur einflussreichsten Wrestlingorganisation hatte durchsetzen können, verlor Sonnenberg den Titel am 10. Dezember 1930 in Los Angeles.
Abstufung der originalen Meisterschaft zum Nebentitel
Als Ed Lewis am 14. April 1931 die World Heavyweight Wrestling Championship zum sechsten Mal erringen konnte, hatte der Titel seinen früheren Glanz und Bedeutung verloren. Die verschiedenen Wrestlingorganisationen der USA kämpften die Weltmeistertitel untereinander aus und leiteten ihre World Titles von anderen Ligentitel und nicht mehr von der originalen Meisterschaft ab. Nach 1535 Tagen trat Lewis den Titel an Danno O’Mahoney ab.
Der NWA-Titel als Nachfolgetitel

Bis 1935 wurde der NBA/NWA World Heavyweight Title gezielt als wichtigster nordamerikanischer Wrestlingtitel etabliert. Er war der erste Titel, der global ausgekämpft wurde. Verantwortlich dafür war der Promotor Tom Packs, der seit 1930 die National Wrestling Association leitete. Immer mehr Organisationen traten der Promotion bei, die nun als Dachverband fungierte. Gleichzeitig gingen die regionalen Titel im NBA/NWA-Titel auf. Da die World Heavyweight Wrestling Championship nun in Form des NBA/NWA-Titels fortgeführt wurde, wurde die originale kaum noch ausgekämpft. Letzter Titelhalter vor dem Zweiten Weltkrieg wurde Jim Landos. Dieser errang den Titel am 18. November 1938 und nach dem Kriegseintritt der USA wurde der Titel nicht mehr ausgetragen.
Einstellung der originalen Meisterschaft
1946 gab Landos die originale World Heavyweight Wrestling Championship nach 2904 Tagen ab und diese wurde für vakant erklärt. Erst am 21. Mai 1952 wurde wieder ein Titelmatch angesetzt, das Lou Thesz für sich entscheiden konnte. Doch Mitte der 1950er-Jahre wurde es mehr als deutlich, dass man die Meisterschaft nicht mehr benötigte. Am 9. November 1956 errang Thesz den Titel zum zweiten Mal und vereinigte 1957 die originale Meisterschaft mit der seit 1949 von ihm gehaltenen NWA-Version.
Nachfolgetitel
Seit 1949 gilt die NWA World Heavyweight Championship als ältester Wrestlingtitel. Sie wurde mit der originalen Meisterschaft vereinigt und aus ihr leiten sich alle bedeutenden Weltmeisterschwergewichtstitel im Wrestling ab. So entstammen von ihr die World Heavyweight Championship der WWE und die WCW World Heavyweight Championship ab.
Rekorde
| Rekord | Rekordhalter | Einheit |
|---|---|---|
| Meiste Titelgewinne | Ed Lewis | 4 Mal |
| Längste Regentschaft insgesamt | Ed Lewis | 3.073 Tage |
| Längste Regentschaft | Jim Londos | 2.628 Tage |
| Kürzeste Regentschaft | Stanislaus Zbyszko | 45 Tage |
| Ältester Titelträger | Stanislaus Zbyszko | 46 Jahre und 15 Tage |
| Jüngster Titelträger | Joe Stecher | 22 Jahre und 103 Tage |
Liste der Titelträger
| # | Titelträger | Nr. | Tage | Datum | Ort | Veranstaltung | Anmerkung |
|---|---|---|---|---|---|---|---|
| 1 | George Hackenschmidt | 1 | 1064 | 4. Mai 1905 | New York City, New York, USA | Houseshow | Hackenschmidt gewann ein offenes Turnier. Hackenschmidt besiegte den amerikanischen Schwergewichtschampion Tom Jenkins am 4. Mai 1905 in New York City, New York, USA und wurde dadurch anerkannter Weltchampion, dessen Geltungsbereich auf Nordamerika beschränkt blieb. |
| 2 | Frank Gotch | 1 | 1854 | 4. März 1908 | Chicago, Illinois, USA | Houseshow | Gotch hielt den Titel 5 Jahre bis zum 1. April 1913. Er war damit einer längsten amtierenden Champions und wurde hinter Bruno Sammartino, Lou Thesz, Verne Gagne angesiedelt. |
| 3 | Joe Stecher | 1 | 644 | 5. Juli 1915 | Omaha, Nebraska, USA | Houseshow | Stecher besiegte Charlie Cutler, nachdem Frank Gotch als Champion zurückgetreten war. |
| 4 | Earl Caddock | 1 | 1026 | 9. April 1917 | Omaha, Nebraska, USA | Houseshow | |
| 5 | Joe Stecher | 2 | 318 | 30. Januar 1920 | New York City, New York, USA | Houseshow | |
| 6 | Ed Lewis | 1 | 144 | 13. Dezember 1920 | New York City, New York, USA | Houseshow | |
| 7 | Stanislaus Zbyszko | 1 | 301 | 6. Mai 1921 | New York City, New York, USA | Houseshow | |
| 8 | Ed Lewis | 2 | 1042 | 3. März 1922 | Wichita, Kansas, USA | Houseshow | |
| 9 | Wayne Munn | 1 | 97 | 8. Januar 1925 | Wichita, Kansas, USA | Houseshow | |
| 10 | Stanislaus Zbyszko | 2 | 45 | 15. April 1925 | Philadelphia, Pennsylvania, USA | Houseshow | Zbyszko's Sieg war nicht unumstritten. So sahen die Territorien Michigan und Illinois Munn weiterhin als amtierenden Champion an. |
| 11 | Joe Stecher | 3 | 997 | 30. Mai 1925 | St. Louis, Missouri, USA | Houseshow | |
| 12 | Ed Lewis | 3 | 318 | 21. Februar 1928 | St. Louis, Missouri, USA | Houseshow | Lewis besiegte Munn am 2. Februar 1928 in Michigan City, Indiana und gewann die World Heavyweight Wrestling Championship in der Michigan/Illinois-Version. Lewis besiegte Stecher am 21. Februar 1928 und vereinigte die Titel wieder. |
| 13 | Gus Sonnenberg | 1 | 705 | 4. Januar 1929 | Boston, Massachusetts, USA | Houseshow | Die World Heavyweight Championship wurde Sonnenberg 1929 von der NWA aberkannt, da er die Meisterschaft nicht verteidigte. |
| 14 | Ed Don George | 1 | 124 | 10. Dezember 1930 | Los Angeles, California, USA | Houseshow | |
| 15 | Ed Lewis | 4 | 1536 | 13. April 1931 | Los Angeles, California, USA | Houseshow | Lewis verlor am 4. Mao 1931 in Montreal, Quebec, Kanada die World Heavyweight Wrestling Championship in der AWA World Heavyweight Wrestling Championship/Boston-Version an Henri Deglane. Lewis wurde im Territorium Illinois weiterhin als amtierender Champion anerkannt. Er besiegte ebenfalls den Nr. 1 Herausforderer Wladek Zbyszko am 2. November 1931 in Chicago. Des Weiteren gewann Lewis am 10. Oktober 1932 den in New York City den regionalen New York State Athletic Commission World Title durch einen Sieg über Jack Sherry. |
| 16 | Danno O’Mahoney | 1 | 249 | 27. Juni 1935 | Boston, Massachusetts, USA | Houseshow | O’Mahoney besiegte Jim Londos und errang den New York State Athletic Commission World Title. Am 30. Juli 1935 gewann er in Boston die AWA World Championship in der Boston-Version von Ed Don George und wurde der erste anerkannte Undisputed World Heavyweight Champion im modernen Wrestling. |
| 17 | Dick Shikat | 1 | 54 | 2. März 1936 | New York City, New York, USA | Houseshow | |
| 18 | Ali Baba | 1 | 48 | 25. April 1936 | Detroit, Michigan, USA | Houseshow | Am 29. April 1936 wurde von der New York Times veröffentlicht, dass Ali Baba durch die New York Athletic Commission für das Territorium New York nicht anerkannt würde. Es wurde von der regionalen States Athletic Sport Commission festgesetzt, dass Ali Baba am 5. Mai 1936 seinen Titel im Madison Square Garden gegen Dave Shikat verteidigen müsse. |
| 19 | Dave Levin | 1 | 109 | 12. Juni 1936 | Newark, New Jersey, USA | Houseshow | |
| 20 | Dean Detton | 1 | 260 | 29. September 1936 | Philadelphia, Pennsylvania, USA | Houseshow | Detton besiegte Ed Lewis im Finale eines Tournaments. |
| 21 | Bronko Nagurski | 1 | 520 | 16. Juni 1937 | Minneapolis, Minnesota, USA | Houseshow | |
| 22 | Jim Londos | 1 | 2601 | 18. November 1938 | Philadelphia, Pennsylvania, USA | Houseshow | Londos trat 1946 als World Champion zurück. |
| 23 | Lou Thesz | 1 | 2637 | 1. Januar 1948 | USA | Houseshow | Thesz vereinte drei Einzeltitel und galt als Undisputed World Heavyweight Champion. In der National Wrestling Association errang Thesz am 20. Juli 1949 deren Version der World Heavyweight Wrestling Championship durch einen Sieg über Bill Langson. Am 27. November 1949 wurde ihm die Version der National Wrestling Alliance kampflos zugestanden und am 21. Mai 1952 gewann Thesz im Los Angeles den regionalen Los Angeles Olympic Auditorium World Heavyweight Championship durch einen Sieg über Baron Michele Leon. |
| 24 | Whipper Billy Watson | 1 | 239 | 15. März 1956 | Toronto, Ontario, Canada | Houseshow | |
| 25 | Lou Thesz | 2 | 217 | 9. November 1956 | St. Louis, Missouri, USA | Houseshow | |
| — | Titel vereinigt | — | — | 24. Juli 1957 | Montreal, Quebec | — | Der Titel wurde mit der NWA World Heavyweight Championship vereinigt. |
Statistiken

| Platz | Name | Anzahl | Tage insgesamt |
|---|---|---|---|
| 1 | Ed Lewis | 4 | 3073 |
| 2 | Jim Londos | 1 | 2628 |
| 3 | Joe Stecher | 3 | 1959 |
| 4 | Frank Gotch | 1 | 1824 |
| 5 | Lou Thesz | 2 | 1651 |
| 6 | George Hackenschmidt | 1 | 1065 |
| 7 | Earl Caddock | 1 | 1026 |
| 8 | Gus Sonnenberg | 1 | 705 |
| 9 | Bronko Nagurski | 1 | 507 |
| 10 | Stanislaus Zbyszko | 2 | 346 |
| 11 | Dean Detton | 1 | 273 |
| 12 | Billy Watson | 1 | 239 |
| 13 | Danno O’Mahoney | 1 | 216 |
| 14 | Ed Don George | 1 | 124 |
| 15 | Dave Levin | 1 | 109 |
| 16 | Wayne Munn | 1 | 97 |
| 17 | Dick Shikat | 1 | 54 |
| 18 | Ali Baba | 1 | 48 |