Stratigraphie (Archäologie)

Stratifikation am Rand einer Ausgrabung in Athen
Stratigraphisches Profil (im Hintergrund) einer Stadtkerngrabung in Hamburg-Harburg (davor der Begehungshorizont)

Die Erfassung der Stratigraphie eines archäologischen Befundes ist eine wissenschaftliche Methode der Archäologie und hilft bei der relativen Altersbestimmung von Ablagerungen. Ihr Gegenstand ist die bei einer Ausgrabung in einem vertikalen Profil feststellbare Abfolge von Straten (lat. stratum, Pl. strata, zu sternere „ausbreiten“: „Schicht“), die durch natürliche[1] und anthropogene Ablagerungen sowie Baumaßnahmen (Aufschüttung, Graben, Schacht, Brunnen, Pfostenloch, Planierung, Verfüllung etc.) entstanden ist. Sie kann u. a. zur Sicherstellung und der Dokumentation von Funden führen. Die Abfolge der Straten selbst wird als archäologische Stratigraphie bezeichnet.

Forschungsgeschichtlicher Hintergrund

Der dänische Naturwissenschaftler Nicolaus Steno (Niels Stensen) legte 1669 mit dem Stratigraphischen Grundgesetz die Basis stratigraphischer Beobachtungen in der Geologie. Zu Hilfe bei der Einschätzung mariner Sedimentgesteine kam ihm die Kenntnis der Glossopetrae (fossile Haifischzähne, sog. „Zungensteine“) aus der dänischen Sammlung. Bei einem Aufenthalt in Florenz im Jahre 1666 wurde ihm erlaubt, einen kürzlich an der Küste gefangenen Haifisch zu sezieren. Bei der Untersuchung der Zähne kam er zu dem Schluss, dass die Glossopetrae versteinerte Haifischzähne sind.[2] Daraus schloss er, dass die „Zungensteine“ marine Ablagerungen verkörpern und demzufolge das umgebende Sedimentgestein marinen Ursprungs ist. Steno gilt damit als Begründer der Stratifikation in der historischen Geologie.

Ein weiterer bedeutender Akteur war der englische Ingenieur und Geologe William Smith (1769–1839). Er konnte bei Kanalbauten in Südengland eine wiederkehrende Abfolge von Schichten mit den in ihnen enthaltenen Fossilien erkennen. Seine Entdeckung legte den Grundstein für die chronologische Stratenkorrelation mittels der dazugehörigen Fossilien. So erkannte Smith, dass zwei Straten mit gleich vielen und gleichartigen Fossilien zeitgleich sein müssen.

Der Schotte Sir Charles Lyell (1797–1875) spielte ebenfalls eine entscheidende Rolle in der Geschichte der Stratigraphie. In seinem berühmten dreibändigen Werk Principles of Geology schaffte er eine Beziehung zwischen Fossilien, die in Schichten gefunden worden sind, und den heutigen Lebewesen. Er zeigte, dass sich in älteren Schichten eine geringere Zahl an Fossilien mit den heute lebenden Spezies identifizieren lassen und umgekehrt: Die Zahl der mit den heute lebenden Spezies identifizierbaren Fossilien ist in jüngeren Schichten deutlich größer. Mit den Erkenntnissen von Nicolaus Steno, William Smith und Charles Lyell waren die geologischen Grundlagen für die Stratigraphie geschaffen worden.

Zu nennen wäre dann noch der englische Geologe James Hutton (1726–1797), der das Prinzip des Aktualismus formulierte. Dieses Prinzip besagt, dass die geologischen Prozesse, die heute beobachtet werden, sich im Grunde nicht von denen unterscheiden können, die in früheren erdgeschichtlichen Zeiten gewirkt haben. Somit konnte man aufgrund aktueller Beobachtungen Rückschlüsse auf vergangene geologische Aktivitäten und Prozesse ziehen. Die Zeit zwischen einzelnen stratigraphischenen Aktivitäten nannte Hutton unconformity oder interface. Da die geologischen Epochen in Millionen Jahren gemessen wurden, verursachte dies natürlich eine Kontroverse mit der biblischen Vorstellung, die Welt sei 6000 Jahre alt. Aufgelöst wurde diese Auseinandersetzung durch die Erfindung der radiometrischen Datierung, die die Zeit oder die Zeitdauer von den eben genannten Interfaces misst.

Während des 19. Jahrhunderts wurde das Prinzip der Stratigraphie im Zusammenhang mit Kulturschichten genutzt. Wegweisend waren vor allem die dänischen Archäologen Christian Jürgensen Thomsen (1788–1865), Jens Jacob Asmussen Worsaae (1821–1885) und Gabriel de Mortillet (1821–1898), aber auch der Ausgräber Trojas Heinrich Schliemann (1822–1890) sowie der Ägyptologe und Archäologe Flinders Petrie (1853–1942). Somit wurde die Stratigraphie auch in der Archäologie verankert.

Axiome der Stratigraphie

In der Stratigraphie gibt es vier Gesetze, die erstmals von Edward Harris 1979[3] spezifisch für die Archäologie formuliert wurden:

  • Das Stenosche Lagerungsgesetz (law of superposition)
  • Das Gesetz der ursprünglichen Horizontalität (law of original horizontality)
  • Das Gesetz der ursprünglichen Kontinuität (law of original continuity)
  • Das Gesetz der stratigraphischen Abfolge (law of stratigraphical succession)

Das Stenosche Lagerungsgesetz besagt, dass bei dem Prozess der Ablagerung Schicht auf Schicht folgt und somit bei ungestörter Schichtenfolge die oberen Schichten jünger sind als die unteren.

Das Gesetz der ursprünglichen Horizontalität besagt, dass unverfestigter Boden, vor allem aufgrund der Schwerkraft, dazu neigt, sich horizontal auszurichten.

Das Gesetz der ursprünglichen Kontinuität sagt aus, dass jede Schicht durch eine natürliche Oberflächenform begrenzt wird oder allmählich zu dünnen Enden ausläuft.

Diese ersten drei Regeln wurden bereits in der Geologie (Stratigraphisches Prinzip) von Nicolaus Steno formuliert, jedoch wurde die vierte Regel innerhalb archäologischer Fragestellungen entwickelt. Es drückt aus, dass eine zu untersuchende Schicht durch ihre Lage zwischen der oberen (jüngeren) und der unteren (älteren) bestimmt wird. Somit kann jede Beziehung zu anderen Schichten vernachlässigt werden, da nur die stratigraphischen Einheiten, die mit der zu untersuchenden Schicht einen unmittelbaren Kontakt haben für diese von Bedeutung sind.

Stratifikation und Strata

Grundlegende stratigraphische Einheit in Geologie und Archäologie ist die Schicht, stratum. Im archäologischen Kontext wird das anthropogene Wirken und damit die Unterscheidung zwischen einer natürlichen, natural layer, und einer anthropogenen Schicht, cultural layer, zentral. Obgleich die anthropogenen Schichten in der Archäologie im Fokus des Interesses stehen, müssen auch die natürlichen Schichten in der Auswertung einbezogen werden, da sie wichtige Informationen beitragen. Aber nicht nur Straten in der Horizontalen, sondern auch vertikale Straten sind von Wichtigkeit, etwa Mauern, Gruben, Gräben, Pfostengruben etc. Edward. C. Harris (1989)[4] benutzte den Begriff upstanding layer. Eine weitere von Harris benannte Gruppe wird mit dem Begriff interfaces oder Grenzebenen bzw. -flächen charakterisiert. Bei natürlichen und anthropogenen Straten, aber auch den upstanding layers oder aufgehenden Befunden sind deren Oberflächen mit den Grenzebenen identisch.[5]

Stratifikation

Bildung von Strata durch Erosion und Akkumulation sowie Grabungen von Menschen

Der Prozess der Stratifikation besteht aus zwei Komponenten: Erosion und Akkumulation. Lockere Gesteine erodieren immer abwärts und sammeln sich in einem Ablagerungsbasin (Akkumulation), durch das die sich dadurch bildenden Strata begrenzt werden. Solche Begrenzungen können Bette alter Flüsse, militärische Gräben sowie Mauern und Wände von Häusern sein.

Allerdings werden neue Schichten nicht nur durch natürliche Vorgänge geschaffen, sondern auch durch menschliche Aktivitäten, wie zum Beispiel durch Graben. Gräbt man ein Loch in den Boden, häuft man die ausgeschaufelte Erde auf, die dann im Laufe der Zeit wiederum erodiert und sich horizontal ausbreitet. Somit ist die archäologische Stratifikation ein Zusammenspiel von natürlichen Prozessen der Erosion und Ablagerung und menschlicher Veränderungen an der Landschaft.

Bei der Stratifikation sucht sich die Natur immer die Wege mit geringstem Widerstand. So erodiert weiches, unverfestigtes Material zuerst, wobei der Prozess schneller abläuft, je leichter ein Material erodieren kann. Strata menschlichen Ursprungs hängen allein von den kulturellen Vorlieben der Menschen ab. Sie sind nicht an diese Regel gebunden. Menschen können die Begrenzung der bereits erwähnten Ablagerungsbasins ignorieren (und durch Graben ihre eigenen schaffen). Die Natur ist dazu nicht in der Lage. Sie muss den topografischen Gegebenheiten und Konturen folgen (Ausnahmen sind u. a. Vulkanausbrüche). Es ist ein Prozess bei dem Teilchen abwärts in Richtung der Meere transportiert werden. Der natürliche Transport von geologischem Material hängt somit von der Schwerkraft ab. So brechen beispielsweise Felsen aus einer größeren Formation und fallen abwärts. Weitere Erosion sowie Wind- und Wasserkräfte tragen kleinere Fragmente dieses Felsens weg, bis diese ebenfalls ihre Energie verlieren und die Teilchen selbst zur Ruhe kommen. Wenn der Transport also endet, beginnt die Ablagerung.

Ein anderes Beispiel ist der allmähliche Zerfall von Mauern. Wenn diese selbstständig zerfallen und zusammenbrechen oder wenn ein Graben durch Erosion gefüllt wird, so ist die Natur der Transporteur dieses Materials zum Ablagerungsort. Wenn ein Graben allerdings mit Hausmüll gefüllt wird, transportiert der Mensch.

Strata

Es gibt zwei Arten von menschengeschaffenen Schichten: horizontale und vertikale Straten. Vertikale Straten können beispielsweise Mauern oder Wände sein. Alle drei Typen von Schichten, die natürlichen horizontalen, die menschengeschaffenen horizontalen und die vertikalen Schichten haben gemeinsam, dass sie alle eine obere und eine ursprüngliche (untere) Oberfläche haben. Jedoch haben vertikale Straten nicht nur horizontale Oberflächen, sondern auch solche, die vertikal sind. Edward Harris warnt in seinem Buch Principles of Archaeological Stratigraphy (1979) davor, bei einer archäologischen Ausgrabung Gräben um diese vertikale Straten auszuheben, da dies die vertikalen Beziehungen zerstören würde. Stratigraphische Beziehungen zwischen Schichten werden nämlich durch die Ablagerung neuer Schichten auf bereits existierende Schichten geschaffen. Die Ablagerungen, die an der vertikalen Oberflächen der aufrecht stehenden Straten liegen, haben demnach ebenfalls Relationen. Alle stratigraphischen Einheiten haben also Flächen.

Boundary und Surface Contours

Beispiele für boundary und surface contours

Es gibt zwei Arten von Konturen, die eine Schicht hat. Die boundary contours und die surface contours. Erstere sind Konturen, die das räumliche Ausmaß einer stratigraphischen Einheit in horizontalen und vertikalen Dimensionen definieren. Surface countours dagegen zeigen das topografische Relief der Oberfläche einer Schicht. Diese Art der Konturen wird jedoch allgemein nur in Plänen gezeigt, nicht in Profilen. Ferner haben alle stratigraphischen Einheiten eine bestimmte Position in der Sequenz einer Stratigraphie. Diese Position liefert ein relatives Alter, verglichen mit den anderen Einheiten in derselben Sequenz. Das genaue Alter einer Schicht, das in Jahren gemessen wird, kann jedoch oft nicht ohne datierbare Artefakte bestimmt werden. Chronologische Daten können, wie eine stratigraphische Einheit auch, ihre Position in der stratigraphischen Sequenz nicht ändern. Allerdings erscheinen viele solcher Daten widersprüchlich zum Rest der Sequenz. Hierzu gibt der schon erwähnte Edward Harris ein einfaches Beispiel, das von dem Schotten Sir Charles Lyell formuliert wurde:

„Even in cities, such as Venice and Amsterdam, it cannot be laid down as universally true, that the upper parts of each edifice, whether of brick or marble, are more modern than the foundations on which they rest, for these often consist of wooden piles, which may have rotted and been replaced one after the other, without the least injury to the building above; meanwhile, these may have required scarcely any repair, and may have been constantly inhabited.“

„Selbst in Städten wie Venedig und Amsterdam, kann nicht als allgemein gültig zugrunde gelegt werden, dass die oberen Teile jeden Gebäudes, ob aus Ziegel oder Marmor, neuer sind als die Fundamente, auf denen sie ruhen, denn diese bestehen oft aus Holzpfählen, die verrottet sein könnten und einer nach dem anderen ersetzt wurden, ohne die geringste Beschädigung des Gebäudes darüber; welches während dessen kaum eine Reparatur benötigte und ständig bewohnt bleiben konnte.“

Sir Charles Lyell[6]

In diesem Beispiel erscheint also das Fundament neuer als die darüberliegende Konstruktion des Hauses. Diese Problematik kann in der Stratigraphie ebenfalls auftreten.

Das Interface

Beispiel für layer und feature interfaces sowie Nummerierung der Strata

Es wird grundsätzlich zwischen drei Typen von interfaces unterschieden, die in diesem Kapitel erläutert werden sollen. Als layer interface bezeichnet man die Oberflächen einer Schicht, die horizontal abgelagert wurden, sowie die vertikalen Oberflächen einer aufrecht stehenden Schicht. Das Ausmaß des layer interface ist für gewöhnlich genauso groß, wie das der Schicht selbst. Diese interfaces haben dieselben stratigraphischen Relationen wie ihre Schichten, weswegen man ihnen in gezeichneten Profilen dieselbe Nummer gibt und sie als Teil der Ablagerungen erfasst. Bei upstanding layer interfaces können keine surface contours aufgezeichnet werden, nur boundary contours. Horizontal layer interfaces hingegen haben sowohl boundary als auch surface contours. Beide Typen des layer interface kennzeichnen die Zeit, die vergangen ist zwischen der Entstehung einer bestimmten Schicht und deren Überdeckung.

Das feature interface entsteht aufgrund von Zerstörung bereits existierender Ablagerungen. Sie haben ihre eigene stratigraphischen Relationen, surface und boundary contours, und sollten demnach eine eigene Nummer erhalten, wenn man ein Profil der dazugehörigen Stratigraphie erstellt.

Horizontal feature interfaces werden mit aufrecht stehenden Straten assoziiert und kennzeichnen die Ebenen, auf denen solche Straten zerstört worden sind.

Vertical feature interfaces dagegen sind das Resultat des Grabens von Gruben und Gräben. Die Schichten am Boden der Grube befinden sich auf einer niederen Ebene als andere zeitgleiche Ablagerungen außerhalb der Grube. Somit haben diese sich am Boden einer Grube oder eines Grabens befindenden Schichten Relationen zu anderen stratigraphischen Einheiten einer viel jüngeren Zeit.

Das period interface ist, ganz einfach ausgedrückt, das interface oder die „Grenze“ zwischen zwei Perioden oder Phasen. Dies können zum Beispiel Siedlungsphasen, prähistorische, historische, konstruktive und dekonstruktive Phasen sein.

Korrelation, Phasenlage und stratigraphische Sequenzen

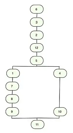
In der Skizze sind die 12 Bodenhorizonte als Längsschnitt und ihre archäologischen Interpretationen aufgeführt: 1. Eine horizontale Schicht 2. Mauerwerksrest 3. Hinterfüllung des Wandbaugrabens (manchmal auch als Bauschnitt bezeichnet) 4. Eine horizontale Schicht, wahrscheinlich die gleiche wie 1 5. Konstruktionsschnitt für Wand 2 6. Ein an die Wand stoßender Lehmboden 2 7. Füllung des flachen Schnitts 8 8. Flacher Grubenschnitt 9. Eine horizontale Schicht 10. Eine horizontale Schicht, wahrscheinlich die gleiche wie 9 11. Natürlicher von Menschen unberührter Boden, der vor der Besetzung des Geländes durch Menschen gebildet worden war 12. Mit Abdruck in der Basis von Schnitt 5, der durch Arbeiterstiefel gebildet wurde, die die Strukturwand 2 und den Boden 6 konstruieren, ist verbunden.
Reihenfolge aus der vorhergehenden Abbildung, hier als Harris-Matrix dargestellt

Korrelation

Beziehungen zwischen Straten in einer Stratigraphie kann mithilfe der Harris-Matrix vereinfacht dargestellt werden
Harris-Matrix kann aufgrund des vierten Gesetzes der Stratigraphie vereinfacht werden, d. h., die irrelevanten Relationen werden gestrichen

Strata können auf drei Arten miteinander in Relation stehen. Zwei Schichten können entweder überhaupt keinen direkten Kontakt haben, sich übereinander befinden oder sie können als Teile derselben ursprünglichen Schicht, die beispielsweise durch einen Graben getrennt wurde, vorkommen. Diese Relationen können in einem stratigraphischen Profil oder aber auch übersichtlicher und damit einfacher mithilfe der sogenannten Harris-Matrix dargestellt werden.

Allerdings müssen in einer Harris-Matrix nicht alle Relationen zwischen allen Straten aufgezeichnet werden. Gemäß dem Gesetz der stratigraphischen Abfolge (law of stratigraphical succession) sind für ein Stratum nur die Relationen mit der jeweils darüberliegenden und der jeweils darunterliegenden Schicht relevant. Somit kann die Harris-Matrix auf das Wesentliche reduziert werden.

Phasenlage und stratigraphische Sequenzen

Das Ziel einer stratigraphischen Untersuchung ist eine sogenannte Sequenz zu schaffen. Dies ist nichts anderes als die vorhandenen Straten zu untersuchen, in Verbindung miteinander zu bringen und schließlich aufzuzeichnen. Stratigraphische Sequenzen werden mittels Profilen dargestellt. Ist eine Sequenz aufgezeichnet worden, kann mit der Erschließung der Phasenlage beziehungsweise der Einteilung der Sequenz in Perioden begonnen werden. Hierbei werden Straten die zusammengehören in Phasen zusammengefasst, die eine geohistorische oder kulturhistorische Periode darstellen, zum Beispiel der Zeitraum, in dem an einer bestimmten Stelle eine bestimmte Kultur gesiedelt hat (Siedlungsperiode) oder in der ein anderes Ereignis stattgefunden hat, wie zum Beispiel die Aushebung eines Grabens oder Ähnliches.

Siehe auch

Literatur

  • Manfred K. H. Eggert: Prähistorische Archäologie. Konzepte und Methoden. 3., vollständig überarbeitete und erweiterte Auflage. Francke, Tübingen u. a. 2008, ISBN 978-3-8252-2092-1 (UTB – Archäologie 2092).
  • Edward C. Harris: Principles of Archaeological Stratigraphy. Academic Press, London u. a. 1979, ISBN 0-12-326650-5 (Studies in Archaeological Science).
  • Ronald E. Martin: Taphonomy. A Process Approach. Cambridge University Press, Cambridge u. a. 1999, ISBN 0-521-59171-6 (Cambridge Paleobiology Series 4).
  • Ulrike Sommer: Zur Entstehung archäologischer Fundvergesellschaftungen. Versuch einer Taphonomie. In: Elke Mattheusser: Die geographische Ausrichtung bandkeramischer Häuser. Habelt, Bonn 1991, ISBN 3-7749-2526-7, S. 51–193 (Studien zur Siedlungsarchäologie. 1 = Universitätsforschungen zur prähistorischen Archäologie 6).
Commons: Archäologische Stratigraphie – Sammlung von Bildern, Videos und Audiodateien

Einzelnachweise

  1. siehe hierzu Sedimentation
  2. Nicolaus Steno: Canis carchariae dissectum caput. 1667
  3. Edward Cecil Harris: The Laws of Archaeological Stratigraphy. World Arch. 11 (1979) S. 111–117 DOI:10.1080/00438243.1979.9979753 [1]
  4. Edward Cecil Harris: Principles of Archaeological Stratigraphy. Academic Press, London/San Diego/New York 1989, S. 54 f.
  5. Manfred K.H. Eggert: Prähistorische Archäologie. Konzepte und Methoden. (= UTB 2092), 4. Auflage, A. Franke Tübingen/Basel 2012, ISBN 978-3-8252-3696-0, S. 177–181
  6. Charles Lyell: The Student’s Elements of Geology