St. Josef (Berlin-Köpenick)

Pfarrkirche St. Josef

Foto
West-Fassade

Adresse Berlin-Köpenick, Lindenstraße 43
Baumeister Maurer Thieme,
Architekt Paul Franke
Konfession römisch-katholisch
Gemeinde St. Josef
Aktuelle Nutzung Gemeindekirche
Gebäude
Baubeginn 1898
Einweihung 25. Mai 1899
Erneuerungen mehrfach u. a. 1910, 1937, 1957–1968, 1990er
Stil Neugotik
Maße Turm: quadratische Grundfläche 5 m × 5 m
Kirchenschiff: Länge: 20 m, Breite: 10 m

St. Josef im Berliner Ortsteil Köpenick ist eine katholische Pfarrkirche im Dekanat Berlin Treptow-Köpenick, die in der Dammvorstadt steht. Die Kirche wurde bei ihrer Eröffnung 1899 dem hl. Josef geweiht. Sie steht seit den 1980er Jahren unter Denkmalschutz.

Ab dem Jahr 2020 wird die Gemeinde St. Josef mit anderen katholischen Kirchen aus dem Bezirk Treptow-Köpenick zur Großpfarrei St. Josef zusammengelegt.[1]

Geschichte der Katholiken in Köpenick

Am Zusammenfluss von Dahme und Spree entstand im 14. Jahrhundert auf der Schlossinsel Coepenick eine erste Burganlage. In der Umgebung siedelten sich vor allem Bauern und Handwerker an, es entstand das Dorf Coepenick, das sich zu einer kleinen Stadt im Kreis Teltow/Mark entwickelte. Im 19. Jahrhundert entfaltete sich hier erste Industrie, und Fabrikarbeiter zogen in die Nähe. Die meisten der Zugezogenen waren Katholiken und bildeten um 1850 eine Gemeinde mit rund 150 Mitgliedern. Zwischen 1855 und 1884 fanden nun monatlich ein Gottesdienst und Kommunionsunterricht im Haus des Köpenicker Kaufmanns Gerhard Schmidt (Schloßallee 2) statt. Im Jahr 1857 hatte er das obere Stockwerk zu einer kleinen Kapelle ausgestaltet.[2]

Cöpenicker Pfarrgemeinde 1719 bis zum Ende des 19. Jahrhunderts

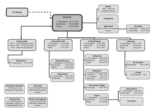
Übersicht der von St. Josef ausgehenden Gründungen von Pfarrgemeinden im Umland

St. Josef ist die älteste Pfarrei an der Oberspree und wurde ab 1719 von Berliner Dominikanern seelsorgerisch mitversorgt. Die erste heilige Messe, die dort regelmäßig gefeiert wurde, zelebrierte der Missionsvikar Eduard Müller aus der Berliner St.-Hedwigs-Gemeinde am 26. Dezember 1852 in einem Zimmer der damaligen Weißbierbrauerei Peters, Schloßstraße 27.[3]

Die katholische Gemeinde in Coepenick (Schreibweise seit 1930: Köpenick) wurde in der zweiten Hälfte des 19. Jahrhunderts der katholischen Missionspfarrei Fürstenwalde zugewiesen, deren Seelsorger Pfarrer Rieger war. Gegen Ende des 19. Jahrhunderts stieg die Anzahl der Katholiken aufgrund der stark expandierenden Industrie sowie des in Köpenick stationierten Militärs und der damit in Verbindung stehenden Einwanderung aus Polen und Schlesien auf rund 3000 Personen.

Bis zur Fertigstellung eines eigenen Kirchengebäudes gründete der Pfarrer Langer (aus Fürstenwalde) in dem vorhandenen Gebäude an der Lindenstraße, das zu einem provisorischen Pfarrhaus umgenutzt worden war, auf dem gekauften Baugrundstück die „erste katholische Privatschule in Coepnick“.[4]

Danach fanden zwischen 1890 und 1899 dort auch 14-täglich Sonntagsgottesdienste statt. Die beauftragten Seelsorger erteilten ab 1894/1895 auch katholischen Religionsunterricht in den Orten Kalkberge (Rüdersdorf) (ab August 1894), Schenkendorf bei Königs Wusterhausen (ab 1. November 1894) sowie Erkner (ab Ostern 1895).[4] Der Pfarrbezirk Fürstenwalde war ein weites Feld (2500 km²), zu dem unter anderem Köpenick, Adlershof, Rüdersdorf, Königs Wusterhausen und Erkner gehörten.

Köpenick wurde am 2. Mai 1896 zur selbstständigen Pfarrei erhoben und gilt damit als Mutterkirche später entstandener Berliner Pfarreien.[4]

Entstehung des Kirchengebäudes

Vorarbeiten

Der Kirchenvorstand erwarb 1884 ein Grundstück in der Lindenstraße 11 samt dem darauf befindlichen Landhaus nahe der Dammbrücke, die die Verbindung zwischen Altstadt Köpenick und den westlich gelegenen Erweiterungsvierteln herstellt. (Die Hausnummern wurden später so verändert, dass das Grundstück seit Mitte des 20. Jahrhunderts die Nummer 43 trägt.)

Die Gemeinde beauftragte nun den Berliner Architekten und Baumeister Paul Franke mit ersten Planungen eines Kirchengebäudes. Die 1894 vorgelegten Bauzeichnungen dienten dann als Basis zur Beantragung einer Baugenehmigung bei Fürstbischof Georg Cardinal Kopp, der diese am 4. Juni 1895 erteilte. Doch den staatlichen Stellen des Deutschen Reiches genügte diese Genehmigung nicht, sie verlangten von der Kirchengemeinde einen Nachweis, dass die geschätzte Bausumme von etwa 55.000 Mark (kaufkraftbereinigt in heutiger Währung: rund 475.000 Euro) ohne Probleme aufgebracht werden könne.

Ein bereits 1890 gegründeter Kirchbausammelverein hatte bis dahin zwar schon 11.000 Mark an Spenden aufgebracht, was aber den Beamten nicht reichte. Der Kirchenvorstand erweiterte seine Aktivitäten deshalb und konnte größere Beträge von den Bonifatiusvereinen Breslau, Münster, Köln und Freiburg im Breisgau auftreiben sowie Garantien von wohlhabenden Cöpenicker Bürgern vorlegen. Zusätzlich fanden Spendenkonzerte, eine Lotterie und der Verkauf von Spendenkarten statt.

Bild des Titels einer Spendenkarte

Trotzdem zog sich dieser Vorgang Monate und Jahre hin, bis die Königliche Regierung in Potsdam am 2. Juli 1897 endlich die Staatsgenehmigung (Conzession) zum Neubau eines katholischen Gotteshauses am Ufer der Dahme erteilte. Diesem Beschluss folgte dann am 24. November 1897 auch die baupolizeiliche Genehmigung der Stadt Cöpenick.[5]

Unmittelbare Bauarbeiten

Grundstein

Der Architekt verfeinerte seine Baupläne nun und fügte diesen auch den Neubau eines Pfarrhauses anstelle des alten Landhauses hinzu. Für beide wählte er den damals weit verbreiteten neugotischen Stil aus Backsteinen. Er bekam die Bauleitung übertragen und am 4. Oktober 1897 konnte der erste Spatenstich mit einem Hochamt gefeiert werden.[6]

Wichtig war, dass wegen der Nähe zum Ufer der Dahme und weil der Boden aus Sand, Torf und Moor bestand, das Gotteshaus auf 435 Holzpfählen errichtet werden musste. Die Eichenbohlen ließ der beauftragte Köpenicker Ratszimmermeister Martin in Bündeln zu je etwa neun bis zehn schräg in den Boden schlagen und im oberen Bereich mit einem Kranz aus einem Meter starken Zementbeton vergießen.[6]

Die Grundsteinlegung fand am 8. Mai 1898 unter Anwesenheit des Fürstbischöflichen Delegaten für Brandenburg und Pommern des Bistums Breslau Propst Karl Neuber aus der Berliner St-Hedwigs-Gemeinde statt. Der Stein kam jedoch nicht in den Baugrund, sondern wurde mit dem Datum versehen neben dem Altarraum sichtbar in den Triumphbogen eingemauert (siehe Bild).[7]

Während der Bauarbeiten musste fleißig weiteres Baugeld gesammelt werden, wozu nun auch in hiesigen Zeitungen und anderen Druckwerken Annoncen geschaltet sowie Ansichtskarten verkauft wurden.[6] Außer den „blanken“ Bauwerken ging es schließlich ebenfalls um eine angemessene Innenausstattung wie Altäre, Bänke und um Liturgisches Gerät.

Erinnerungsansichtskarte zur Kirchweihe
St. Josef rechts neben dem Postamt Köpenick im Jahr 1901;
Ausschnitt aus einer kolorierten Ansichtskarte

Bereits im folgenden Jahr, am 25. Mai 1899[8] zum Hochfest Mariä Verkündigung weihte Propst Karl Neuber die Kirche. Sie wurde unter das Patronat des heiligen Josefs gestellt. Zahlreiche Ehrengäste aus Politik, aus verschiedenen Kirchengemeinden, aus der Wirtschaft und aus Berlin und den damaligen Vororten nahmen an der Feier teil. 60 ausgewählte Gäste begingen die Kirchweihe mit einem anschließenden Festessen im Köpenicker Restaurant Kaiserhof.[9]

Von der Kirchweihe bis Mai 1945

Gemeindeleben

Im Jahr 1899 wurde ein zweiter Geistlicher eingestellt, der unter anderem weitere Gottesdienste in Pfarrfilialen übernahm, wie in der Heilanstalt Neurahnsdorf, in Oberschöneweide und kurzfristig auch in Rudow. Beide Seelsorger führten darüber hinaus weiterhin Religionsunterricht in den verschiedenen katholischen Gemeinden durch, beispielsweise ab 10. November 1900 in Grünau und ab Ende 1901 noch in Altglienicke. Zur weiteren Verstärkung der Christlichen Missionsarbeit stellte die Cöpenicker Gemeinde im Jahr 1901 drei Barmherzige Schwestern der Congregation des hl. Borromäus ein, für die in der Annenallee die Grunersche Villa angekauft und als Unterkunft hergerichtet wurde.[10]

Im Jahr 1900 wurde die Josefs-Pfarrei dem Archipresbyterium der Stadt Charlottenburg zugeordnet.[10]

Zu Beginn des 20. Jahrhunderts hatten sich in allen Filialbereichen so viele Katholiken angesiedelt, dass Abtrennungen von Köpenick vorgenommen wurden, zuerst in Friedrichshagen und in Oberschöneweide, alle anderen oben Genannten folgten schrittweise.

Im Jahr 1912 feierte Cardinal Kopp sein Goldenes Priesterjubiläum, was er auch zum Anlass nahm, die Verdienste von Pfarrer Christoph Karst beim Aufbau der Köpenicker Gemeinde dadurch zu würdigen, dass er ihn zum Erzbischof ad hon. ernannte.[11] Karst selbst beging sein 25-jähriges Priesterjubiläum im Januar 1914 mit einem Hochamt.[12] Im gleichen Jahr war die eigene Kapelle der Ehrwürdigen Schwestern in ihrem Heim fertiggestellt und wurde am 9. August 1912 eingeweiht.[13]

Im Ersten Weltkrieg kamen zahlreiche Mitglieder der katholischen Gemeinde ums Leben, für die Trauergottesdienste bzw. Kriegsandachten stattfanden. Außerdem wurde Köpenick 1916 offiziell zur Garnisonstadt, für die Militärangehörigen katholischen Glaubens führte Pfarrer Karst zusätzlich 14-tägige Militärgottesdienste durch.[14]

In den 1920er Jahren beeinflusste die Inflation auch das kirchliche Leben in St. Josef: insbesondere waren die Beerdigungskosten „ins Unermessliche“ gestiegen, so dass kommunale Feuerbestattungsvereine großen Zulauf erhielten. Die Berliner Pfarreien (nun in der Gemeinde Groß-Berlin vereinigt) gründeten als Gegenentwicklung das Hilfswerk der Groß-Berliner Pfarreien sowie den umlagefinanzierten Begräbnisbund und konnten damit auch den Ärmeren Angebote für bezahlbare Beerdigungen machen. Die kirchlichen Vereine hatten wegen der Geldabwertung kaum noch Einnahmen durch Mitgliedsbeiträge, die Gehälter des Pfarrers und des Kaplans mussten gekürzt werden. Um aus der wirtschaftlichen Misere herauszukommen, schlossen sich die Köpenicker Katholiken zum 1. April 1923 dem Gesamtverband der Katholischen Gemeinden Groß-Berlins an.[15]

Ab dem Jahr 1933 war auch in der St.-Josefsgemeinde der politische Umbruch spürbar: Anhänger des Nationalsozialismus marschierten im Ortsteil auf und erschienen auch in der Kirche.

Während der Olympischen Spiele 1936 in Berlin fanden im Ortsteil Grünau des Groß-Berliner Bezirks Köpenick die Ruderwettkämpfe statt. Die dafür angereisten rund 20 Sportler katholischen Glaubens hatten ihren Franziskanerpater P. Jaimes mitgebracht – dieser konnte in der St.-Josef-Kirche an drei Sonntagen Predigten in englischer Sprache halten. Der hiesige Pfarrer stellte aber mit Bedauern fest, dass die erhofften Spenden für das Kirchensäckel ausgeblieben waren.[16]

Nach Pfarrer Langer und Christoph Karst übernahm Alfred Kionka 1930 das Amt das Pfarrers in der Köpenicker Gemeinde, ihm folgte 1936 Emil Hoffmann. Dieser bewies in der Zeit des Nationalsozialismus großen Mut, da er auf Wunsch des Bischofs den aus dem Konzentrationslager entlassenen Kaplan Bruno Schliep in die Gemeinde aufnahm. Zusammen leisteten sie im Zweiten Weltkrieg der Kirche entscheidende Dienste, indem sie eigenhändig Brandbomben vom Dachboden entfernten. Verbote, Einschränkungen und nicht zuletzt der Zweite Weltkrieg beeinflussten das Gemeindeleben, drohten es sogar komplett auszulöschen. Nur die Sakramentenpastorale blieb erhalten, und Religionsunterricht fand getarnt als „Seelsorgestunde“ statt.

Gotteshaus und Pfarrunterkunft

Zur Erstausstattung des Kirchenraumes gehörte ein geschnitzter Hochaltar im gotischen Stil, 1901 aufgestellt und nach seiner wichtigsten Darstellung auch Marienaltar genannt. Die Köpenicker Gemeinde hatte ihn bei der Kunstwerkstatt Schweppenstede in Wiedenbrück anfertigen lassen.[17]

Weil in einem Kirchenraum meist wertvolle Devotionalien vorhanden sind, dauerte es nicht lange, bis Diebe in das Gotteshaus einbrachen. Sie entwendeten im Laufe einiger Einbrüche unter anderem mehrere Metallleuchter, ein Aspergil und ein Weihrauchschiffchen.[11]

Pfarrhaus, 2015

Das neue Pfarrhaus entstand nach Abriss des früheren Wohnhauses ebenfalls unter Leitung des Architekten Franke, ausgeführt vom Maurermeister Albert Pförtner aus Adlershof.[18] Es hatte auch eine „künstliche Fundierung“ erhalten, das heißt, es wurde auf Pfähle gegründet.

Das zweigeschossige Backsteingebäude ist auch im gotisierenden Stil gehalten. Die Fassade ist mit glasierten farbigen Ziegeln geschmückt. Betont wird der Bau durch einen übergiebelten Seitenrisaliten und einen runden Eckturm zur Straßenseite hin.[19]

Die Einweihung des Pfarrhauses fand am 3. Februar 1909 statt, die Baukosten betrugen 45.000 Mark (kaufkraftbereinigt in heutiger Währung: rund 322.000 Euro). Es bot mit einem großen Gemeinderaum (Konferenzraum) nun Platz für die wachsende Zahl an christlichen Aktivitäten, auch für die Kirchenvereine wie dem Arbeiterverein, einem Rosenkranz-Verein, einem Zentrumsverein oder für den Vincenzverein (zur „Betreuung gefährdeter und verwahrloster Jünglinge und Knaben“). Das Pfarrhaus wurde so bald zu einem zentralen Punkt für die Gemeindemitglieder, um in Zeiten und Nachwirkungen des Ersten Weltkriegs Trost und Schutz zu erlangen.[20]

Im Kirchengebäude musste die Ausstattung wie die Heizung und die elektrische Beleuchtung in den 1910er Jahren erneuert, vor allem aber modernisiert, werden. Schließlich waren weitere Ausgaben zu planen: das Wasserbauamt forderte die Pfarrei auf, „das Bohlwerk“ am Kirchengrundstück dringend zu reparieren. Für solcherlei Instandsetzungen war bereits ein Geldbetrag gesammelt worden (vor der Inflation mit einem Wert von 1500 Mark), das die „Inflation aber fortgeschwemmt hatte“. Helfen konnte der katholische Gesamtverband, der das Geld zur Verfügung stellte mit der Weisung „dass aber auch die Gemeinde tut, was in ihren Kräften steht“.[15]

Das Dach des Kirchturms war mittlerweile defekt, sodass es 1925 erneuert werden musste.[21]

Für die Innenausstattung hatte die Gemeinde einen zweiten Altar bei der früheren Firma Schweppenstede in Auftrag gegeben, der Herz-Jesu-Altar wurde 1929 eingeweiht, er hatte 1000 Mark gekostet.[22]

Im Jahr 1935 wurde das Pfarrhaus einer gründlichen Renovierung unterzogen.

Auf Veranlassung von Pfarrer Hoffmann fand im Jahr 1937 eine zweite gründliche Renovierung der Kirche statt. Für einen Betrag von rund 23.000 Mark wurden

  • das Kirchen- und das Turmdach komplett mit Schiefer neu eingedeckt, ausgeführt vom Köpenicker Dachdeckermeister Fritz Kunkel,
  • der Putz außen und innen erneuert,
  • etliche Holzbalken ausgewechselt,
  • eine neue elektrische Beleuchtung eingebaut,
  • die bisherige Warmwasserheizung durch eine Warmluftheizung ersetzt,
  • die Holzdecke und die Ausmalung im Kirchenschiff wurden aufgefrischt.

Beim Wiedereinräumen erhielt der Marienaltar einen zurückversetzten Platz, weil der Herz-Jesu-Altar nicht wieder aufgestellt wurde („er entsprach in seinem Stil in keiner Weise dem Marienaltar“) und die Kanzel wurde ebenfalls versetzt.[23]

Im Zweiten Weltkrieg erlitt das Kirchengebäude durch Bombentreffer und Luftminen schwere Beschädigungen, vor allem zersplitterten Fenster und Türen, die Dächer des Turmes und des Kirchenschiffs zerbrachen, so regnete es in das Innere. Zur Weihnachtszeit 1943/1944 lag sogar eine Schneedecke auf dem Altar. Trotzdem oder gerade deswegen waren viele Gläubige zur Andacht gekommen und Pfarrer Hoffmann hielt eine kurze zu Herzen gehende Predigt.[24]

1945–1990

Gemeindeleben

Nach Beendigung des Krieges waren es die Ehrwürdigen Schwestern in Köpenick, die ihre Kapelle in der Annenallee zuerst wieder hergerichtet hatten, so dass hier das „erste Friedensgebet“ abgehalten werden konnte.[24]

Die Gemeinde St. Josef hatte nun bereits wieder 4500 Mitglieder auch durch Zulauf zahlreicher Heimatvertriebener aus den ehemaligen deutschen Ostgebieten; sie arrangierten sich mit der neuen politischen Situation in der Sowjetischen Besatzungszone bzw. in der DDR.

Durch den Bau der Berliner Mauer wuchs die Gemeinde enger zusammen, es wurden Familienkreise gegründet und die religiöse Kinderwoche eingeführt. Nach den Empfehlungen des Zweiten Vatikanischen Konzils (1962–1965) und den Beschlüssen der Berliner Bischofskonferenz (1974) erfolgte auch in Köpenick die Gründung eines Pfarrgemeinderats.

Im Jahr 1984 wurde Franz Scholz neuer Pfarrer und hatte dieses Amt bis Ende März 2013 inne.

Ein ehrenamtlicher Kirchenchor gründete sich, eine Lektoren- und Kantorengruppe folgten. Eine erneute Herausforderung für die Gemeinde bestand zurzeit der politischen Wende 1989. Die Gemeindemitglieder hatten sich gesellschaftlich, politisch und kirchlich neu zu orientieren.

Kirchengebäude und Pfarrhaus

Noch im Mai 1945 gelang es den verbliebenen Gemeindemitgliedern, ihr Gotteshaus bis auf die Kirchturmspitze provisorisch wiederherzustellen. Die Dächer konnten geschlossen werden, anstelle der Fenster wurden Glasflaschen eingebaut und im oberen Bereich der Altarfenster baute die Firma Puhl und Wagner Lüftungsklappen ein, geschmückt mit farbigen Darstellungen der sieben heiligen Sakramente. Der hohe Kirchturm wurde nicht wieder aufgebaut, sondern mit einem verkürzten Satteldach abgeschlossen.[24] Die Glocken waren nicht zerstört worden.

Auch das Pfarrhaus war durch die Kriegshandlungen stark beschädigt. Es wurde nach Erledigung der Arbeiten am und im Gotteshaus ebenfalls repariert.[24]

Am 7. Januar 1962 verlor die Gemeinde den Marienaltar, er „verbrannte nächtens restlos“, weil eine Weihnachtskrippe in Flammen aufgegangen war.[25]

Altarfenster

Zwischen 1957 und 1968 erfolgte wiederum eine umfassende Renovierung der Kirche. Unter Beachtung der 1963 beschlossenen Liturgiereform wurde der Innenraum vereinfacht, bezogen vor allem auf die Sakramentalien und die Kirchenkunst.

Die provisorischen Flaschenfenster wurden 1958 durch drei bleiverglaste farbige Fenster in moderner Ausführung in der Apsis ersetzt, die Szenen aus dem Leben Jesu und den heiligen Josef darstellen. Sie stammen aus der Werkstatt des Künstlers Gerhard Olbrich.[3][26]

Seit 1990

Kirchengebäude

Bei den umfangreichen Restaurierungs- und Sanierungsarbeiten der Fassaden und des Innenraumes zwischen 1993 und 1999, die der Architekt Martin Stachat leitete, wurden die Holzdecke, der Altar, der Ambo, das Gestühl und der Fußboden erneuert sowie eine moderne Heizung installiert. Der ursprüngliche neogotische Charakter wurde jedoch weitestgehend wieder angestrebt. Das Interieur erhielt eine neue zurückhaltende Farbigkeit.[3] Die Gemeinde überlegte, die Turmspitze wieder aufbauen zu lassen.

Gemeindeleben

Seit jeher gehört soziales Engagement zu den Aufgaben der Gemeinde, die das St.-Josef-Stift, eine Kita, betreibt. Darüber hinaus gibt es zahlreiche Gesprächsgruppen und Kreise mit Möglichkeiten der Begegnung und Glaubensvermittlung.

Die Schließung von Großbetrieben durch die gesellschaftlichen Umbrüche Anfang der 1990er Jahre im Bereich der Gemeinde war nicht einfach. Eine Belebung der kirchlichen Verbandsstrukturen wie der Bildung der Kolpingsfamilie und der Katholischen Frauengemeinschaft sowie der Katholischen Arbeitnehmerbewegung und des Bundes der Deutschen Katholischen Jugend sorgten für eine gewisse Gegensteuerung.

Während der Instandsetzungs- und Renovierungsarbeiten an der Kirche in den 1990er Jahren fanden die Gottesdienste in der nahegelegenen evangelischen St. Laurentiuskirche statt.

Im Sommer 1999 beging die katholische St.-Josefgemeinde Köpenick eine Festwoche (29. Mai bis 6. Juni) aus Anlass der 100-Jahr-Feier der Kirchenweihe. Es gab Konzerte, eine Ausstellung zur Geschichte, Auftritte von fünf Kirchenchören und Messen.[27]

Im Jahr 2003 erfolgte eine Zusammenlegung mit der katholischen Gemeinde St. Franziskus im Köpenicker Ortsteil Friedrichshagen. Diese war ursprünglich Anfang des 20. Jahrhunderts aus der Pfarrei Köpenick hervorgegangen.

Wegen weiterem wirtschaftlichem Druck auf die Gemeinden im Pastoralen Raum Treptow-Köpenick hat der Pastoralausschuss im Mai 2019 beschlossen, dass sich die Gemeinden Christus König, St. Antonius und St. Josef am 1. Januar 2020 zu einer Groß-Pfarrei zusammenschließen. Sie wird den Namen St. Josef tragen und das hier beschriebene Kirchengebäude wird zur Pfarrkirche. Ein noch zu bestimmender Leitender Pfarrer wird seinen Sitz in dem bestehenden Pfarrhaus nehmen.[1]

Architektur

Äußeres Kirchengebäude

Blick von der Köpenicker Altstadt

Das Kirchengebäude, ein weiß verfugter Backsteinbau, ist eine Saalkirche mit dreiseitig geschlossenem Chor (38-Schluss) im Stil der Neogotik. Die Apsisseite zeigt zur Dahme hin und ist in Verlängerung des inneren Triumphbogens mit einem Ziergiebel geschmückt. Bei den Reparaturarbeiten der 1990er Jahre erhielt das Satteldach eine neue Schieferdeckung. Beidseitig sind Gauben symmetrisch über die Dachschräge angeordnet.

Zum Abfangen der Baulasten sind stummelartige höhenabgestufte Strebepfeiler an den Gebäudeseiten verankert.

Kirchturm und Glocken

Die Höhe des Turmes vom Erdboden bis zur Spitze betrug ursprünglich 41,40 Meter. Der Architekt hatte noch einen Meter höher geplant, was die Baubehörde bei der Erteilung der Baugenehmigung einkürzte. Ein schwerer Herbststurm brachte 1972 die Spitze des Turms zum Einsturz. Sie wurde nicht wieder errichtet. Nur das Satteldach wurde wiederhergestellt. Längere Zeit diskutierten die Kirchenverantwortlichen die Frage, ob der Turm in seiner ursprünglichen Form wieder aufgebaut werden solle.[28] Das wird wohl aus statischen Gründen nicht mehr möglich sein.

Samt First ist der Turm nun nur 23,20 Meter hoch[3] und erhielt bei den letzten Instandsetzungsarbeiten eine Eindeckung mit Kupferblechen. Mittig auf dem Dachfirst erhebt sich das meterhohe metallene Kreuz als weithin sichtbares Zeichen.

Trotz seiner verringerten Höhe dominiert der Westturm die Ansicht des Gotteshauses von der Straßenseite aus. Im quadratischen Kirchturmstumpf (Grundriss: 5 m × 5 m) führt eine Treppe direkt in die Glockenstube. Dieser Raum trägt auf allen vier Seiten lange hohe Schallöffnungen.

Ein übergiebeltes Rundbogen-Portal bildet den Haupteingang zum Gotteshaus am Turmfuß.

An den Turmfuß angeschmiegt steht auf der Südwestseite ein eingeschossiger Viertelrundbau mit der Treppe zur Empore.

Der Glockenstuhl mit einer quadratischen Grundfläche (Seitenlängen: 3,72 m) beherbergt das dreistimmige Geläut. Die mittlere Glocke ist über der kleinen und der großen Glocke aufgehängt. An den Schultern der Gussstahlglocken befindet sich die Inschrift Bochumer Verein, Bochum, 1898; sie wurden zur Weihe der Kirche vom Bochumer Verein gegossen. Sie werden von einem elektrischen Läutewerk bewegt und sind im Molldreiklang d', f', a' gestimmt.[29]

Die Herstellung aller drei Glocken samt Zubehör wie Klöppel, Achsen, Lager und Läutehebel kostete 4085 Mark. Sie werden auf Patentlagern bewegt; 1985 mussten die Lager erneuert werden.[30]

Alle drei Glocken im Turm
Glockenplan
Glocke Schlagton Gewicht
(kg)
unterer
Durch­messer
(mm)
Höhe
(mm)
größte d 1359 1490 1315
mittlere f 0837 1260 1120
kleinste as 0617 1124 1105

Innenraum

Blick in den Innenraum von der Empore aus

Vierung und Hauptraum

Die Vierung unter dem Kirchturm stellt zugleich den Eingangsbereich in den Kirchenraum dar und ist mit Ganzglastüren zum Hauptschiff abgegrenzt. Das Kirchenschiff ist mit einem Tonnengewölbe abgeschlossen.[19]

Altarraum

Altarraum mit Altar, Ambo und Leuchtern

Der frühere Hochaltar im Zentrum des Chorraumes, im Ergebnis der Liturgiereform abgebaut, wurde im Auftrag der Kirchengemeinde durch einen mit dunkel gebeiztem Naturholz gestalteten Altar ersetzt. Er zeigt in groben Umrissen das Volk Gottes. Darüber hinaus bilden nun ein Ambo (aus gleichem Holz wie der Altar gefertigt) sowie ein schlichtes Taufbecken und ein Tabernakel die Ausstattung des Altarraumes. Auch die auf dem Boden aufgestellten Leuchter sind aus groben Hölzern passend geformt.

Taufbecken und Fenster

Andachtsraum mit Tabernakel und einer Statue des hl. Josef

Die Säule für das Taufbecken ist – wie Ambo, Altarmensa und der Tabernakel in der südlichen Kapelle – aus dunkel gebeizten naturfarbenem Holz gestaltet, deren unterschiedlich klare Geometrie die Idee der Dreifaltigkeit wiedergibt. Die Vordertüren des Tabernakelschranks scheinen das Allerheiligste zu umhüllen und zu schützen oder es auch zu öffnen.

Die früheren Altarfenster gingen Ende des Zweiten Weltkriegs verloren. Nach einem längeren Provisorium konnten im Jahr 1958 Glasgemälde von Gerd Olbrich eingesetzt werden.[26]

Die Fenster im Hauptschiff sind dreibahnige ebenfalls bunte Spitzbogenfenster, an jeder Längsseite fünf. Ein Rahmen aus dunklen Klinkern überzeichnet die Spitzbogenform zum Inneren hin.

Kanzel und Empore

An den Brüstungen der hölzernen Orgelempore sind Schnitzfiguren aus dem früher in der Kirche vorhandenen Hochaltar angebracht. Unter der Empore befinden sich beiderseits des Eingangsbereichs Beichtstühle, mit den Schnitztafeln des Kreuzwegs geschmückt. Sie erhielten diesen Platz im Jahr 1937 nach Empfehlungen des Berliner Bildhauers Hans Lottermann.[3]

Fußboden, Heizung, Beleuchtung

Im Jahr 1993 verlegten Handwerker einen neuen Fußboden, der das vorherige Parkett ersetzte. Ein in mehreren Graustufen gehaltenes Steinmosaik, unter Mitarbeit des Kunstmalers Siegfried Schütze entworfen, nimmt das Licht- und Schattenspiel im Kircheninneren auf. Zum Chorraum hin weitet sich der Gang, und die Fliesentöne sind heller. Das Tonnengewölbe trägt eine in Querrichtung kassettenförmig gegliederte Decke. Über den Seitengängen vor den Fenstern sind in verschiedenen Längen abgestufte moderne Punktlichtquellen aufgehängt.

Orgel

Orgel auf der Empore

Auf der Empore befindet sich die 1973 als Opus 1992 von der Firma Sauer (Frankfurt/Oder) gebaute Orgel mit mechanischer Spiel- und Registertraktur. Sie hat folgende Disposition:[31]

I Hauptwerk C–
1. Holzprinzipal 00 8′
2. Oktave 4′
3. Waldflöte 2′
4. Mixtur III–V
II Brustwerk (schwellbar) C–
5. Holzgedackt 8′
6. Rohrflöte 4′
7. Prinzipal 2′
8. Sifflöte 113
9. Zimbel III
Pedal C–f1
10. Subbass 16′
11. Gemshorn 00 08′
12. Rohrpfeife 04′
13. Posaune 08′
  • Koppeln: II/I, I/P, II/P
  • Spielhilfen: Schwelltritt (II)

Pfarrer

Symbolischer Grabstein für alle bisher in der Gemeinde St. Josef tätig gewesenen Pfarrer
(auf dem Kirchengrundstück nahe am Ufer der Dahme errichtet)
Grab von E. J. Hoff­mann auf dem Pfarrgelände

Folgende Seelsorger waren in der Cöpenicker Gemeinde und der späteren St. Josef-Kirche tätig:

  • ab den 1860er Jahren bis 1882: Pfr. Langer aus Fürstenwalde,
  • 24. August 1882–1930: Christoph Karst,
  • 1930–1935: Alfred Kionka
    Kaplan Alfred Kionka aus Ratibor war 1911 an die Kuratie Stettin als III. Kaplan berufen worden,[32] danach verrichtete er als Pfarrer an der Katholischen Kirche Maria Magdalena in Prenzlau seinen Seelsorgedienst.[33] Hier war er bis 1930 tätig.[34]
    1930 übernahm Kionka die vakante Stelle des Pfarrers in der St. Josefs-Gemeinde Köpenick,
  • 1936–1957: Emil Joseph Hoffmann, zuvor in der Werderaner Kirche Maria Meeresstern tätig, führte die Gemeinde politisch unangepasst durch die NS-Zeit,
  • 1958–1983: Heinrich Foerster, bis zu seinem Ruhestand,
  • 1983–2013: Franz Scholz, bis zu seinem Ruhestand,[35]
  • seit 1. März 2014: Mathias Laminski,[36] engagiert sich unter anderem in der Flüchtlingsbetreuung.

Ihnen allen standen meist Kaplane oder Küster zur Seite, die ebenfalls im Pfarrhaus wohnten.[37]

Literatur

  • Die Bau- und Kunstdenkmale in der DDR, Hauptstadt Berlin; II; Hrsg. Institut für Denkmalpflege im Henschelverlag; Berlin 1987, S. 296.
  • Kirchenchronik Sankt Johannes Baptist, Fürstenwalde.
  • Chronik. 100 Jahre St. Josef, Berlin-Köpenick. Hrsg. Pfarrbüro St. Josef, Verfasser: ein dreiköpfiges ABM-Team, 1999, 248 S.
Commons: St. Josef – Sammlung von Bildern, Videos und Audiodateien

Einzelnachweise

  1. a b Kirchenfenster, katholisch in Köpenick. Pfarrbrief, Juli/August 2019, S. 3.
  2. Buch Chronik…, S. 3–5, 18.
  3. a b c d e Sankt Josef, Berlin-Köpenick. Heft aus Anlass des 100-jährigen Bestehens. Herausgegeben von der Kathol. Kirche St. Josef, ohne Jahr
  4. a b c Buch Chronik…, S. 3–5, 7.
  5. Buch Chronik, …, S. 7.
  6. a b c Buch Chronik…, S. 12.
  7. Buch Chronik, S. 18: Urkunde zur Grundsteinlegung mit ausführlichem Text.
  8. Vermutlich tatsächlich: 25. Mai 1899; es muss sich hier um einen Fehler in der Quelle handeln, denn das Hochfest Mariä Verkündigung wird seit langem am 25. März (9 Monate vor dem Fest der Geburt Christi am 25. Dezember) gefeiert.
  9. Buch Chronik…, S. 17.
  10. a b Buch Chronik …, S. 20; S. 27.
  11. a b Buch Chronik…, S. 46/47.
  12. Artikel in der Zeitschrift Germania über das 25-jährige Priesterjubiläum von Christoph Karst; Faksimilé im Chronikbuch.
  13. Buch Chronik…, S. 46.
  14. Buch Chronik…, S. 53 f.
  15. a b Buch Chronik…, S. 64 f.
  16. Buch Chronik…, S. 100.
  17. Buch Chronik, Bild S. 21 sowie Texte S. 28 und 79.
  18. Pförtner, Alfred; Baugeschäft, Roonstraße 17a. In: Berliner Adreßbuch, 1924, 1, S. 2270 (Unter der gleichen Adresse findet sich auch ein Architekt mit dem Nachnamen Pförtner. Daraus darf geschlossen werden, dass hier wohl zwei Brüder eng zusammenarbeiteten.).
  19. a b Dehio: Handbuch der Deutschen Kunstdenkmäler. Berlin. Deutscher Kunstverlag 2006, S. 542.
  20. Buch Chronik,…, S. 41/42.
  21. Buch Chronik…, S. 67.
  22. Buch Chronik…, S. 70.
  23. Buch Chronik…, S. 110/111.
  24. a b c d Buch Chronik…, S. 112/113.
  25. Buch Chronik, S. 125.
  26. a b Homepage Gerhard Olbrich, abgerufen am 17. Juli 2019.
  27. Im Pfarrbüro vorhandene Vorbereitungsmaterialien und Fotos der Festwoche, eingesehen im September 2018.
  28. Pfarrbrief Kirchenfenster Mai/Juni(2015), S. 3, 4 (PDF): Pro und Kontra eines Wiederaufbaus der Turmspitze. Abgerufen am 6. Mai 2015.
  29. Glockenspiel von St. Josef auf youtube.com, abgerufen am 21. September 2018.
  30. Zusammenstellung der nach Berlin und Umgegend gelieferten Geläute; Bochumer Verein, um 1900. Im Archiv der Köpenicker Kirche St. Josef, eingesehen am 6. August 2019.
  31. Orgel in St. Josef auf www.musik-in-st-josef.de, abgerufen am 20. April 2015.
  32. Personal-Nachrichten. (PDF; 741 kB) In: Schlesisches Pastoralblatt, 1911, Nr. 17, S. 168.
  33. Personalnachrichten. (PDF; 741 kB) In: Schlesisches Pastoralblatt, 1918, Nr. 4, S. 47.
  34. Prenzlauer Stadtlexikon (PDF; 4,1 MB) Arbeiten des Uckermärkischen Geschichtsvereins, Band 7, S. 95.
  35. Werner Kerkloh: Beten und feiern gehören hier zusammen. Gemeinde St. Josef in Berlin-Köpenick feiert mit Festwoche das 100-jährige Bestehen ihrer Kirche. In: Kirchenzeitung, Nr. 21/98; abgerufen am 24. März 2015.
  36. Markus Nowak: Brandenburger mit brasilianischer Berufung – Pfarrer Laminski. In: Christina Bustorf (Hrsg.), Erzbistum Berlin: Gesichter und Geschichten. Band 2. Leipzig 2015, S. 148–152; abgerufen am 23. September 2018.
  37. Beispiel aus dem Jahr 1940: Lindenstraße 43. In: Berliner Adreßbuch, 1940, Teil 4, Köpenick, S. 2151. „Pfarrer E. J. Hoffmann, Kaplan V. Kalarzynski“.

Koordinaten: 52° 26′ 58,5″ N, 13° 34′ 23,8″ O