Reuschenberg (Adelsgeschlecht)
.png)
von Reuschenberg (Ruischenberg oder Rauschenberg) war der Familienname eines rheinländischen Landadelsgeschlechts, welches seinen Stammsitz ursprünglich bei Elsdorf auf Burg Reuschenberg hatte. Die Herren von Reuschenberg etablierten sich in der ersten Hälfte des 14. Jahrhunderts als Seitenlinie derer von Esch und gründeten ihrerseits mehrere Nebenlinien. Im Einklang mit der Tradition der bisherigen genealogischen Forschung wird die Linie von und zu Reuschenberg nicht als Seiten-, sondern als Hauptlinie bezeichnet. Ab dem 15. Jahrhundert gehörte das Geschlecht zu den führenden landadeligen Familien des Herzogtums Jülich.
Die Herren von Reuschenberg sind laut dem Genealogen Ernst von Oidtman nicht zu verwechseln mit der gleichnamigen Familie, deren Stammsitz Burg Reuschenberg an der Wupper war.[1] [Anmerkung 1]
Namenskunde
![]()
| |||||||
Ehemalige Stammsitze im Regierungsbezirk Köln |
Die Schreibweise Reuschenberg entwickelte sich erst ab dem 17. Jahrhundert, zuvor dominierten zahlreiche Varianten der Schreibweise Ruischenberg, wie beispielsweise Rusenberg, Russchenbergh oder Ruyschenberch. Es handelt sich hierbei um eine Komposition aus dem Bestimmungswort „Reuschen“ und dem Grundwort „-berg“. Für diese Deutung würde die Anlage der Wasserburg in einer ehemals feuchten Senke sprechen. Morphologisch war diese Senke aufgrund des sehr flachen Reliefs kaum wahrnehmbar und fiel vermutlich eher durch den für einen feuchten Standort typischen Binsenbestand auf.[2] Der Begriff „-berg“ erschließt sich für die Namensgebung nicht unmittelbar, da die Festung nicht in Berglage errichtet wurde. Wahrscheinlich handelt es sich hier um eine Namensübertragung, da diese ursprünglich als Motte errichtet wurde, deren zentrales Element ein Gebäude auf einem künstlichen Hügel (= Berg) war. Im deutschsprachigen Raum lassen sich weitere Niederungsburgen mit einer vergleichbaren Wortzusammensetzung nachweisen (siehe Burg Warberg oder Burg Wellberg). Die Begriffe „Berg“ und „Burg“ wurden früher auch synonym verwendet. So lässt sich beispielsweise für die ehemalige Burg Neuerburg bei Rosellen (im Bereich des Niederrheinischen Tieflandes) belegen, dass diese im 18. Jahrhundert auch „Neuenberg“ genannt wurde.[3] Etymologisch entwickelten sich beide Begriffe offenbar aus derselben sprachlichen Wurzel.[4]
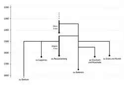
Je nach verwandtschaftlicher Zugehörigkeit wurde der Familiennamen oft mit einem Namenszusatz versehen. Diese Ergänzungen beziehen sich meist auf das jeweilige Stammhaus, wie beispielsweise Reuschenberg zu Setterich oder Reuschenberg zu Selikum.[Anmerkung 2]
Über mehrere Generationen verwendete Vornamen innerhalb einer Familie werden als Leitnamen bezeichnet. Neben dem vergleichsweise häufig verwendeten Vornamen Johannes (Johann) lassen sich Konrad (Cuno), Wilhelm und Heinrich über mehrere Generationen nachweisen.
Geschichte und Genealogie

Die landadelige Familie wurden 1278 erstmals mit Cuno de Rusenberg erwähnt. Bei Rusenberg handelt es sich allerdings nicht um den Familiennamen, sondern er übernahm den Namen seines Stammhauses der Burg Reuschenberg.[5][Anmerkung 3] Erst im Laufe des 14. Jahrhunderts entwickelte sich aus dem ursprünglichen Beinamen der Familienname.
Bis Mitte des 14. Jahrhunderts ist bislang vergleichsweise wenig über die Familie von Reuschenberg bekannt. Archäologische Befunde deuten darauf hin, dass der ursprüngliche Stammsitz bereits wenige Jahrzehnte nach dessen Erbauung um 1250 wieder verlassen wurde und anschließend verfiel. Welcher Rittersitz stattdessen genutzt wurde, ist bislang nicht bekannt. Erst ab der zweiten Hälfte des 14. Jahrhunderts werden die jülich´schen Ritter mit Cuno von Reuschenberg historisch konkreter greifbar. Cuno und seine Frau Nesa von Setterich begründeten um 1365 die erste Seitenlinie des Geschlechts.[Anmerkung 4] Durch Erbschaft kam nicht nur die Unterherrschaft Setterich in den Besitz der von Reuschenberg, sondern darüber hinaus auch Burg Laufenburg, sowie das Dorf und die Herrlichkeit Eicks. Während die ältere Stammlinie von Reuschenberg zu Reuschenberg vor 1440 erlosch, etablierte sich die Seitenlinie zu Setterich zu der einflussreichsten Linie des Geschlechts.[6] Bis Mitte des 16. Jahrhunderts bildeten sich durch Heirat und Erbschaft weitere Seitenlinien aus:
- zu Eicks und Rurich
- zu Overbach und Rochette (bei Chaudfontaine/Belgien)
- zu Selikum
- zu Luppenau (heute Gut Lüppenau, bei Nideggen-Abenden)
- zu Reuschenberg (jüngere Linie)
Die Zeit bis zum Ewigen Landfrieden im Jahre 1495 war geprägt von Fehden. Dabei zeugen vor allem die überlieferten Streitigkeiten der landadeligen Familie mit der Reichsstadt Köln von deren ausgeprägten Selbstbewusstsein.
Bis Ende des 16. Jahrhunderts waren die von Reuschenberg vermutlich finanziell gut aufgestellt, denn zu ihren Gläubigern zählten u. a. auch die Herzöge von Jülich. Johann von und zu Reuschenberg lieh beispielsweise im Jahr 1499 dem Herzog Wilhelm IV. eine größere Summe. Dieser überschrieb ihm im Gegenzug das Dorf Grouven als Pfand.[7]
Ab dem frühen 16. Jahrhundert bis in die zweite Hälfte des 17. Jahrhunderts besetzten die von Reuschenberg aus den Linien zu Setterich, zu Selikum und zu Overbach wichtige Positionen innerhalb des Deutschen Ordens. Gemeinsam mit verwandten Ordensrittern, wie beispielsweise dem Landkomtur Caspar Christian von Neuhoff oder auch dem Komtur Wilhelm von Neuhoff, bildeten sie ein Netzwerk verwandtschaftlicher Beziehungen, insbesondere innerhalb der Ballei Alden Biesen. Der katholische Landkomtur Johann Heinrich von Reuschenberg aus dem Hause Setterich setzt sich ganz im Sinne der Gegenreformation für eine bessere Bildung innerhalb des Ordens ein und restrukturierte diesen innerhalb seines Herrschaftsbereiches.[8]

Der Einfluss der Familie innerhalb des Herzogtums Jülich erreichte Ende des 16. Jahrhunderts einen Höhepunkt. Zu dieser Zeit lag die Regierungsgewalt praktisch in den Händen der katholischen Räte. Der psychisch kranke Herzog Johann Wilhelm III. war nicht in der Lage sich politisch durchsetzen. Der Zustand des mit Jakobe von Baden verheirateten Herzogs verschlechterte sich so weit, dass sich ab 1585 der Hofmarschall und ehemalige Erzieher des Herzogs Johann von Reuschenberg zu Setterich persönlich um in kümmerte. Jakobe von Baden wollte die Staatsgeschäfte im Namen ihres Mannes führen und stellte sich damit gegen die Interessen der katholischen Räte. Diese waren offenbar nicht gewillt die Gewalt über die Regierungsgeschäfte abzugeben und verweigerten sich ihren Anweisungen.[9] Angeführt wurde der Widerstand von einer Schwägerin Jacobes, der Herzogin Sybille von Burgau. Diese klagte im Jahr 1595 Jacobe an, weil diese sich angeblich auf eine außereheliche Beziehung eingelassen hatte. Als Zeugen berief sie sich unter anderem auf den Oberstleutnant Johann von Reuschenberg zu Overbach. Inwieweit die Familie von Reuschenberg in diesem Komplott involviert war, wurde bislang noch nicht geklärt. Immerhin lassen sich am herzoglichen Hof weitere Mitgliedern der Reuschenberg’schen Sippe nachweisen. Neben dem erwähnten Oberstleutnant und dem Hofmarschall aus dem Hause Setterich nahm der gleichnamige Johann von Reuschenberg zu Reuschenberg als Hofmeister ebenfalls eine zentrale Position am Hof ein. Es standen also demnach zeitgleich drei Mitglieder der Familie mit dem Namen Johann von Reuschenberg im Dienst des Herzogs. In diesem Zusammenhang ist es erwähnenswert, dass zu dieser Zeit Anna von Reuschenberg und ihre Schwester Margarethe Staatsjungfrauen der Herzogin Sybille waren.[10]
1639 wurden der Oberst und Kommandant zu Wolfenbüttel Johannes Ernst (genannt „Johann“) von Reuschenberg, sowie dessen Bruder der Landkomtur des Deutschen Ordens Heinrich für ihre Verdienste vom Kaiser Ferdinand III. in den Reichsfreiherrenstand erhoben.[11] Die Standeserhebung galt ebenfalls für deren Geschwister und Nachkommen, allerdings bezog sich diese ausschließlich für die Seitenlinie zu Setterich. Nichtsdestotrotz übernahmen auch die anderen Linien den Titel Freiherr oder Freifrau; nur das freiherrliche Wappen blieb den Herren zu Setterich vorbehalten.
Vermutlich Anfang des 19. Jahrhunderts starb mit dem letzten männlichen Nachkommen der Seitenlinie zu Selikum das Adelsgeschlecht von Reuschenberg aus.
Reuschenberg zu Reuschenberg
| Stammliste von Reuschenberg zu Reuschenberg (ältere Linie) |
|---|
|
| Stammliste von Reuschenberg zu Reuschenberg (jüngere Linie) |
|---|
|
- 13. Jahrhundert
Archäologische Untersuchungen belegen, dass die Burg Reuschenberg nach ihrer Erbauung um 1250 nur relativ kurz bewohnt war. Die Gebäude verfielen anschließend und wurden erst im Laufe des 15. Jahrhunderts wieder errichtet.[19] Erstmals wird 1278 mit Cuno de Rusenberg ein Mitglied der Familie erwähnt. Wahrscheinlich ist er identisch mit dem Vogt zu Esch, welcher 1287 als „Ritter C.“ erwähnt wurde. In diesem Jahr verpachtete Abt Godfried vom Kloster Pantaleon den Hof Esch dem zuvor erwähnten Ritter und seiner Frau.[20]

- 14. Jahrhundert
Um 1314 lässt sich Wolter von Esch gnt. Reuschenberg als Schultheiß zu Esch nachweisen.[21] Den klösterlichen Fronhof zu Esch erbte nach seinem Tod sein ältester Sohn Theoderich Runhard von Esch. Dessen Bruder Gerard von Reuschenberg versuchte 1337 vergeblich ihm das Erbe streitig zu machen.[12] Gerard kann insofern als Begründer der Linie zu Reuschenberg gelten, als dass er als erster mit dem Reuschenberg’schen Stammwappen ohne die Darstellung einer Lilie im Balken siegelte. Gerard hatte mindestens zwei Söhne: Johann und der nachgeborene Cuno.
- 15. Jahrhundert
Johann, Sohn von Johann, wurde 1412 als Knappe und Burgmann zu Bergheim erwähnt.[14] Die Hauptlinie zu Reuschenberg endete zunächst mit dessen Tod vor 1435. Das Erbe ging anschließend an seinen gleichnamigen Cousin Johann von Reuschenberg zu Setterich, welcher seinerseits nur wenig später verstarb. Dessen Sohn Conrad erbte die Güter zu Reuschenberg und begründete so erneut die Linie zu Reuschenberg. Die Hauptlinie lässt sich folglich in eine ältere Linie und eine jüngere Linie unterteilen. Diese Unterteilung ist zu unterscheiden von der seit dem 17. Jahrhundert in vielen Publikationen erwähnte „jüngere“ und „ältere Linie“. Die Definition dieser früheren These bezieht sich darauf, dass sich die Linien zu Reuschenberg und zu Setterich bereits vor 1400 unabhängig voneinander entwickelten.[13]
Johann, Sohn von Conrad, war einer der Erben seines Onkels Harper von Reuschenberg. Von diesem erbte er 1482 die Burg Laufenburg (Louvenberg), beziehungsweise wurde damit belehnt. Harper selbst wurde 1469 erstmals als Herr zu Louvenberg erwähnt.[22] Die weiteren Besitzverhältnisse der Höhenburg bei Langerwehe konnten bislang nicht geklärt werden. Vermutlich blieb der Rittersitz für einige Generationen im Besitz der Herren zu Reuschenberg. Erst 1560 wurde mit Johann von Reuschenberg zu Luppenau wieder ein Herr von Louvenberg erwähnt (→ Reuschenberg zu Luppenau).
- 16. Jahrhundert
Die Brüder Conrad und Otto von Reuschenberg, beides Söhne von Johann, fielen 1552 während der Belagerung von Metz (→ Fürstenaufstand). In dieser kriegerischen Auseinandersetzung versuchten die kaiserlichen Truppen in den Jahren 1552 und 1553 vergeblich die französische Festung zu erobern.[16] 1570 wurde deren Neffe Franz von Reuschenberg, Sohn von Jacob, mit dem Burghof zu Erb belehnt.[15]
Heinrich, Sohn von Franz von Reuschenberg, war Oberstleutnant im Regiment von Oberst la Barotte unter der Führung von Moritz von Oranien. Er fiel in der Schlacht bei Turnhout (→ Spanisch-Niederländischer Krieg).[23]
- 17. Jahrhundert
1608 wurde der Burghof zu Erb mit Haus und Hofgebäuden an den Abt des Klosters von Siegburg verkauft.[24]
Die jüngere Linie zu Reuschenberg endete 1622 mit dem Tod von Johann, Sohn von Franz. Burg Reuschenberg ging als Teil des Erbes in den Besitz seiner Töchter, beziehungsweise deren Ehemänner über. Nach Erbstreitigkeiten übernahm 1635 Dietrich von Zweibrüggen den ehemaligen Stammsitz und verkaufte diesen einige Jahre später an die Familie von Hanxler.[25] 1670 überlässt der schwer kranke Hermann von Hanxler die Burg Reuschenberg seinem Halbbruder Jobst Edmund von Reuschenberg zu Setterich.[26]
Reuschenberg zu Setterich
| Stammliste von Reuschenberg zu Setterich |
|---|
|
- 14. Jahrhundert
Die Seitenlinie zu Setterich wurde von Cuno von Reuschenberg und dessen Ehefrau Nesa von Setterich vermutlich um 1360 begründet. Nesa brachte nach dem Tod ihres Vaters Johann von Louvenberg Setterich mit in die Ehe. Diese Nebenlinie war nicht nur die älteste, sondern auch die einflussreichste Linie innerhalb der Sippe. Macht und Einfluss des Hauses Setterich lassen sich auf die Tatsache zurückführen, dass Setterich eine jülich’sche Unterherrschaft war. Damit einher ging das Recht der Besitzer an den sogenannten Unterherrentagen teilzunehmen. Das wiederum erhöhte die Chance die Politik des Herzogs beeinflussen zu können, sowie sich attraktive Positionen am Hof oder der Landesherrlichen Verwaltung zu sichern. Mit dem Tod von Johann von Louvenberg wurde dessen Erbe unter seinen zwei Töchtern aufgeteilt. Nesa erhielt das Dorf und die Unterherrschaft Setterich, während Elisabeth Eicks und Louvenberg erhielt. Offenbar verstarb ihre Schwester und deren Ehemann kinderlos, denn Harper von Reuschenberg aus dem Hause Setterich wurde ab Mitte des 15. Jahrhunderts als Herr von Eicks und Louvenberg erwähnt. Weniger bekannt war bislang, dass Cuno und Nesa neben ihrem Sohn Johann auch noch zwei Töchter hatten.[49] Kurz nach dem Sturz der Patrizier im Jahr 1396 (→ Kölner Verbundbrief) erklärte ihr Sohn gemeinsam mit anderen landadeligen Ritter der Reichsstadt Köln die Fehde.[50]
- 15. Jahrhundert
Knapp vier Jahre nach Beginn der Fehde schloss Johann von Reuschenberg mit den Ratsherren der Stadt Köln einen Waffenstillstand.[51] Um 1432 wurde er von Johann von Pallandt entführt und über längere Zeit gefangen gehalten. Herzog Adolf VII. von Jülich forderte 1434 den Herrn von Pallandt zum wiederholten Mal auf, diesen wieder freizulassen.[52] Wann dieser letztlich wieder frei kam, ist nicht überliefert. Johann verstarb jedoch noch vor 1436 und hinterließ seinem Sohn Heinrich die Unterherrschaft Setterich.
Heinrich von Reuschenberg erbte 1446 die Burg Streversdorp von seinem verstorbenen Schwiegervater Johann von Horrich. Erst 1475 verkaufte er die Festung wieder an seinem Schwager Johann, dem gleichnamigen Sohn seines Schwiegervaters.[53] Spätestens 1469 erklärte er der Reichsstadt Köln die Fehde. Seine Worte an den Boten der Stadt sind schriftlich überliefert und zeugen von einem überraschend robusten Selbstbewusstsein:[54][55]
„Ich heyssche Heynrich Ruysschenberg, Herre zo Setterich, die kerle schryvent sich boyven an, off weren sy eyn hertzogh van Bourgondien ind synt doch wever, schroeder, smede ind schoenmecher ind alreleye luyde ind dartzo duwent sy mich in yren brieven ind trotzent myr mit etlichen worden.“
Offensichtlich war der Unterhändler trotz der schwierigen Ausgangslage erfolgreich, denn Heinrich legte noch im selben Jahr vor dem Rat der Stadt Köln die Urfehde ab.[56] Die Herrschaft Setterich wurde 1470, unabhängig von der Fehde mit der Stadt Köln, im Auftrag des Kölner Erzbischofs Ruprecht angegriffen. Angeblich hatte ein Einwohner Setterichs im Erzbistum einen Raub durchgeführt. Der Erzbischof kündigte Heinrich eine Fehde mit „rouffe, brant ind doitslach“ an.[57]
Johann von Reuschenberg, der älteste Sohn von Heinrich, erbte 1484 von seinem Onkel Harper das freiadelige Haus Eicks und Ländereien.[58] Im Jahr 1500 wurde sein Bruder Heinrich von Reuschenberg als Herr zu Eicks erwähnt, dem späteren Gründer der Seitenlinie zu Eicks und Rurich. Offenbar hat Johann noch vor 1500 ihm die Güter zu Eicks überlassen.[59]
- 16. Jahrhundert
Maria Grein von Aldenhoven, Ehefrau von Johann, brachte Haus Overbach mit in ihre Ehe ein. Nach einem Vertrag von 1535 erbte offenbar der Artilleriemeister und spätere jülich’sche Rat Johann von Reuschenberg, Sohn von Johann, diesen Adelssitz von seinen Eltern.[34][Anmerkung 5]
Die herausgehobene Stellung des Hauses Setterich unter den jülich’schen Landadel lässt sich dadurch belegen, dass Edmund von Reuschenberg, ebenfalls ein Sohn von Johann, spätestens 1525 zum Vertreter des niederländisch-westfälischen Kreises im Rahmen des Reichsregimentes unter Kaiser Karl V. ernannt wurde.[60] Edmunds Ehefrau Philippina von Nesselrode erbte die Burg Holtrop von ihren Eltern und brachte somit den Rittersitz mit in die Ehe ein. Nach ihrem Tod ging der Rittersitz an ihren Sohn den Erbmarschall Wilhelm von Reuschenberg und damit an die Seitenlinie zu Overbach und Rochette.
Nach dem Ewigen Landfrieden lässt sich zumindest für die Familie von Reuschenberg keine Fehde mehr nachweisen. Sie wurden offenbar ab dem 16. Jahrhundert in erster Linie von überregionalen Konflikten konfrontiert. So wurde 1542/43 die Burg Setterich während des 3. Geldrischen Erbfolgekrieg überfallen und niedergebrannt.[61] Mit der Reformation veränderten sich die politischen Rahmenbedingungen für das Herzogtum Jülich-Berg. Als Mitglied der herzoglichen Gesandtschaft nahm der jülich’sche Rat (Johann) Wilhelm von Reuschenberg im Jahr 1555 am Reichstag zu Augsburg teil und gehörten damit zu den Gründungsvätern des Augsburger Religionsfrieden.[62] Obwohl Herzog Wilhelm V. von Jülich-Kleve-Berg versuchte sich konfessionell neutral zu verhalten, befand sich das Herzogtum, insbesondere ab Mitte des 16. Jahrhunderts, zunehmend im Spannungsfeld der machtpolitischen Interessen der katholischen Dynastie der Habsburger (Spanische Niederlande und Österreich) einerseits und der protestantischen Fürsten andererseits. Die Ernennung eines Erziehers für den ältesten Sohn Wilhelms V. war insofern eine Angelegenheit auf höchster politischer Ebene. So bat der spanische Gesandte Luis de Requesens im Jahr 1575 den bayrischen Herzog Albrecht V. seinem Schwager Herzog Wilhelm V. dem Marschall Johann von Reuschenberg zu Setterich, Sohn von Edmund, als künftigen Hoffmeister zu empfehlen. Ziel war es dem zukünftigen Erbfolger Wilhelms V. einen katholischen Erzieher zur Seite zu stellen.[63]
Edmund von Reuschenberg, Sohn von Johann, heiratete um 1590 Anna von Schwarzenberg zu Hohenlandsberg. Annas Stiefmutter Margarethe T’Serclaes war die Schwester des katholischen Feldmarschalls Graf von Tilly.[64] Diese verwandtschaftlichen Beziehungen trugen wahrscheinlich mit dazu bei, dass Johannes Ernst, Sohn von Edmund von Reuschenberg und Anna von Schwarzenberg, später als junger Offizier im Regiment „Geleen“ dienen durfte. Bei diesem Regiment handelt es sich um das ehemalige Eliteregiment „Anholt“. Dieses galt insbesondere in den frühen 1620er Jahren als Kaderschmiede der Bayerischen Armada.[65]
- 17. Jahrhundert
![]()
| ||||||
Ehemalige Adelssitze der Familie Reuschenberg zu Setterich |
Edmund von Reuschenberg, ebenfalls ein Sohn von Edmund, kam 1629 durch eine Erbschaft seiner Frau Anna Maria von Werminghausen in den Besitz von Burg Klusenstein bei Hemer. Anna Marias Mutter war Margarethe von Reuschenberg zu Reuschenberg, eine Tochter von Franz.[18]
Die Brüder Johannes Ernst und Heinrich Friedrich von Reuschenberg zu Setterich, beides Söhne von Edmund und seiner Frau Anna, wurden 1639 für ihre Verdienste während des Dreißigjährigen Krieges vom Kaiser Ferdinand III. in den Reichsfreiherrenstand erhoben. 1648 übernahm für kurze Zeit der Feldmarschall Johannes Ernst Freiherr von Reuschenberg als stellvertretender kaiserlicher Generalfeldmarschall das Oberkommando über die vereinigte kaiserlich-bayerische Armee.[66] Für seine Verdienste für das Hildesheimer Stift wurde ihm im Jahr darauf das Amt Vienenburg bei Goslar, übertragen.[67]
Hermann Adrian Theodor von Hanxler verkauft 1670 seinem Halbbruder Jobst Edmund von Reuschenberg, Sohn von Edmund, die Burg und Güter zu Reuschenberg, welche bis zum Erlöschen dieser Linie Mitte des 18. Jahrhunderts in deren Besitz blieb.[26] Jobst Edmund berichtete im Jahr 1684, dass jülich’sche Soldaten das Haus Setterich überfallen haben.[68] In welchem Zusammenhang dieser Überfall stand, ist bislang noch unklar.
Alexander Ambrosius Johannes Freiherr von Reuschenberg, Sohn von Jobst Edmund, heiratete 1671 Maria Elisabeth Freiin Raitz von Frentz. Diese brachte als Erbin der Burg Neuerburg bei Neuss-Rosellen den Rittersitz mit in die Ehe ein.[69]
1691 erbte Johann Sigismund Wilhelm Freiherr von Reuschenberg, Sohn von Alexander Ambrosius, von seiner Tante Amalie Agatha von der Leyen geb. von Frentz das Haus Saal südwestlich von Lückerath. Nach 1745 wurde das Haus an den kölnischen Bürgermeister Melchior Rutger von Kerich verkauft.[70] Ein Jahr später übernahmen Johann Sigismund Wilhelm und dessen Bruder Jobst Edmund mit der Burg und Herrlichkeit von Kendenich in Hürth-Kenedich einen weiteren Erbteil ihrer Tante.[71]
- 18. Jahrhundert
Spätestens mit Beginn des 18. Jahrhunderts standen die Schulden der Familie in keinem ausgeglichenen Verhältnis zu den Einnahmen mehr. Insbesondere der katholische Domherr zu Trier und Hildesheim Johann Sigismund Wilhelm Freiherr von Reuschenberg gab sprichwörtlich ein Vermögen für seine langjährigen Reisen durch Europa, sowie den Ankauf von zum Teil seltenen Büchern aus.[72] Er setzte sich später in einer Reihe von Briefen mit dem Philosophen Leibniz über konfessionelle Differenzen auseinander.[73] Offenbar schätzte der protestantische Gelehrte den streitbaren Domherren, denn er schrieb 1702, dass der Freiherr von Reuschenberg zum großen Verlust für das öffentliche Wohl von einem frühen Tod hinweggerafft wurde.[74] Die uneheliche geborene Maria Philippine Ernestina Freiin von Reuschenberg zu Setterich, Tochter von Jobst Edmund, wurde 1717 in den Sternkreuzorden für hochadelige Damen aufgenommen.[75] Ihre adelige Halbschwester Odilia Godefrieda Freifrau von Reuschenberg zu Setterich war wahrscheinlich zu diesem Zeitpunkt bereits Mitglied des Ordens.[76] Ermöglicht wurde die Aufnahme vermutlich jeweils durch deren gräflichen Ehemänner. Damit befanden sie sich die beiden Halbschwestern im direkten Umfeld der österreichischen Kaiserin. Zweifellos eine ungewöhnliche Karriere für landadelige Damen aus dem Rheinland. Offenbar hielten sich nicht nur die beiden Schwestern in Wien auf, denn ein junger Freiherr von Reuschenberg schaffte es am Wiener Hoftheater als Hauptdarsteller einer Komödie die besondere Aufmerksamkeit der Kaiserin Maria Theresia auf sich zu ziehen.[77]
Die Seitenlinie zu Setterich endete 1745 mit dem Tod von Jobst Edmund. Aufgrund der finanziellen Belastungen musste der gesamte Besitz 1746 versteigert werden.[78]
Reuschenberg zu Eicks und Rurich
| Stammliste von Reuschenberg zu Eicks und Rurich |
|---|
|
.jpg)
- 16. Jahrhundert
Diese Seitenlinie entwickelte sich Anfang des 16. Jahrhunderts durch die Heirat von Heinrich, dem Sohn von Heinrich von Reuschenberg zu Setterich, und Sophie von Rurich, welche als Erbin das Haus Rurich mit in die Ehe einbringt. Heinrich erhält noch vor 1500 die Güter zu Eicks von seinem Bruder Johann von Reuschenberg zu Setterich.[59] Der Besitz der Herrlichkeit Eicks war schon seit längerer Zeit umstritten. So kam es aufgrund dieser Streitigkeiten bereits 1450 zwischen Harper von Reuschenberg zu Setterich und den Grafen von Virnenburg und Saffenburg zu einer Fehde.[80] Die Tatsache, dass die Herrlichkeit Eicks nur zu einem Teil den Herren von Reuschenberg gehörte, führte in Folge zu Streitigkeiten mit den Herren von Pallandt. Die langwierigen Auseinandersetzungen zogen sich bis in das Jahr 1576, als Johann von Pallandt zu Issem schließlich seinen Anteil an die Witwe Anna von Reuschenberg, geb. von Gymnich verkaufte.[81]
Vermutlich in den 1530er Jahren trat Heinrich von Reuschenberg (der Ältere) zum Calvinismus über. Bei einem Verhör um 1535 gab der Priester Giesbert van Breberen an, dass er das heilige Sakrament bei dem von Reuschenberg zu Rurich in beiderlei Formen empfangen habe (und damit evangelisch war). Van Breberen fiel vor allem durch seine Reise zu den Wiedertäufer nach Münster auf.[82] Der Augustinermönch und spätere Wiedertäufer Johann Klopreis gab ebenfalls an einem Reuschenberg gekannt zu haben. Angeblich hatte er bei diesem übernachtet.[83]
Heinrich der Ältere erbt 1534 die Burg Stockem bei Eupen, überlässt diese aber 1545 Johann von Groesbeek, dem Ehemann seiner Nichte Sophie von Stommel.[84]
Heinrich, der Sohn von Heinrich (der Jüngere) und seiner ersten Frau Agnes von Boedberg, entführte 1567 die Nonne Elisabeth von Horrich und heiratete diese anschließend. Sehr wahrscheinlich war er psychisch krank, denn er wurde auch als „irrsinnig“ bezeichnet. Seine Familie hatte offenbar wenig Verständnis für seine Lage und verstieß ihn.[85]
Johann von Reuschenberg zu Eicks und Rurich, Sohn von Heinrich (der Jüngere) und seiner zweiten Frau Anna von Gymnich, war zunächst Domherr zu Trier, bevor er 1582 resignierte. Noch im Frühjahr desselben Jahres wurde er zum Procurator der Universität Orléans gewählt.[86] Er ertrank allerdings nur wenige Monate später beim Baden in der Loire bei Orléans.[87]
1594 wird Heinrich von Reuschenberg, Sohn von Heinrich (der Jüngere) und seiner zweiten Frau Anna von Gymnich, als Besitzer der Unterherrschaft Neurath erwähnt. Seine Ehefrau Barbara Scheiffart von Merode brachte als Erbin der halben Herrlichkeit Neurath dieser Güter mit in die Ehe ein.[88] Ihr einziger gemeinsamer Sohn und Erbe Reinhard Dietrich verstarb 1612 in Düsseldorf. Mit seinem Tod erlosch die männliche Erbfolge der Linie zu Eicks und Rurich.
- 17. Jahrhundert
Im Jahr 1648, wurde Anna von Reuschenberg, geb. von Gymnich, und ihrer Tochter Anna Maria wegen ihrer „unkatholischen“ Religionsausübung verhört.[89]
Reuschenberg zu Overbach und Rochette
| Stammliste von Reuschenberg zu Overbach und Rochette |
|---|
|

- 16. Jahrhundert
Wilhelm von Reuschenberg begründete Mitte des 16. Jahrhunderts mit seiner Frau Margarethe von Gülpen die Seitenlinie zu Overbach und Rochette. Margarethe war die Erbin von Rochette und brachte diesen Adelssitz mit in die Ehe. Nach dem Tod ihres Vaters erbte Wilhelm auch dessen Titel „Erbmarschall von Limburg“ und konnte so seinen Einfluss in zwei Herzogtümern gelten zu machen. Es konnte bislang weder das Datum seines Todes, bzw. seines Begräbnisses, noch der Ort seiner Grabstätte eindeutig belegt werden. Die verfügbaren Quellen widersprechen sich und geben die Jahre 1585, 1586 oder 1587 als Todesjahr an.[91][92][93] Darüber hinaus existieren von ihm zwei Grabsteine: einer in der Kirche St. Martinus im Jülicher Stadtteil Barmen und der andere in der belgischen Ortschaft Fonds de Forêt.[94][95]
Während des Truchsessischen Krieges entführten „Freibeuter“ Edmund von Reuschenberg zu Overbach, dem ältesten Sohn von Wilhelm. Dieser war der Komtur der Deutschordenskommende Ramersdorf. Bauern aus der Umgebung stellten die Entführer und befreiten ihn anschließend.[96]
- 17. Jahrhundert
Der Domherr zu Lüttich und Münster Heinrich von Reuschenberg zu Overbach, ein weiterer Sohn von Wilhelm, wurde 1605 des Landesfriedensbruchs angeklagt. Zuvor überfielen der Dekan des Stiftes Lüttich mit seinen Verbündeten Burg Horn. Heinrich wurde als Verwalter eingesetzt und ließ den zu Verhandlungen angereisten Burgherren Rene de Cerclair einkerkern. Er wurde anschließend wegen seiner Vorgehensweise kritisiert und zur Rechtfertigung zum Landtag geladen. Als studierter Jurist war es ihm allerdings offenbar möglich sein Vorgehen weitestgehend zu rechtfertigen.[97]
Die Witwe Philippine von Reuschenberg zu Overbach, Tochter von Wilhelm, verhandelte während des niederländisch-spanischen Krieges mit Moritz von Oranien und erreichte für die Stadt Helmond einen neutralen Status.[98]
Eine weitere Tochter Wilhelms war die Äbtissin und Zisterzienserin Anna von Reuschenberg zu Overbach. Diese wehrte sich nachhaltig gegen die strengen Vorschriften ihres Ordens und wurde aufgrund dessen 1626 zu einer Kerkerhaft verurteilt.[99] Wenige Jahre später besuchte sie die Heilquellen in Aachen, wo sie vermutlich an den Folgen der Haft verstarb.
Johann von Reuschenberg zu Overbach, Sohn von Wilhelm, wurde ab 1602 im Zusammenhang mit den Aachener Religionsunruhen mehrfach des Landfriedensbruch angeklagt.[100] Während des während des Jülich-Klevischen Erbfolgestreits sicherte er 1610 vergeblich die Festungsstadt Jülich im Auftrag von Erzherzog Leopold gegen eine Allianz protestantischer Truppen unter Führung von Moritz von Oranien (siehe Belagerung von Jülich). In den folgenden Jahren rekrutierte in Lothringen bei Straßburg Soldaten und stellte diesen den bestehenden Regimentern des Erzherzog Leopold zur Verfügung. Im Jahr 1619, ein Jahr nach Beginn des Dreißigjährigen Krieges, wurde dem Oberst Reuschenberg ein Patent erteilt aus fünf Fähnlein das kaiserliche Regiment zu Fuß „Ruischenberg“ zu bilden. Dieses Regiment ist nicht zu verwechseln mit dem 1635 nach dem Oberst Johannes Ernst von Reuschenberg zu Setterich benannten Regiment „Ruischenberg“ (ehemals Regiment „Anholt“, später Regiment „Geleen“). Während des „Großen Krieges“ gab es zwei Obristen mit Namen Johann von Reuschenberg mit entsprechen gleichnamigen Regimentern. Mit seinem Tode im Jahr 1638 erlosch die männliche Erbfolge dieser Seitenlinie.
Reuschenberg zu Selikum
| Stammliste von Reuschenberg zu Selikum |
|---|
|
Das Stammhaus derer zu Selikum befand sich im Gegensatz zu den der anderen Linien im Bereich des Kurfürstentums Köln nahe der Stadt Neuss.
![]()
| ||||||
Ehemalige Adelssitze der Familie Reuschenberg zu Selikum |
- 16. Jahrhundert
Johann Wilhelm von Reuschenberg wurde 1549 mit Haus und Gütern zu Selikum belehnt.[101] Der Rittersitz wurde 1583 während des Truchsessischen Krieges schwer beschädigt.[108] Zwei Jahre später wurde das zum Besitz der Familie gehörige Haus in der Stadt Neuss ebenfalls ausgeplündert und 1586 niedergebrannt.[109]
- 17. Jahrhundert
Von den wirtschaftlichen Schäden erholte sich die Familie längerfristig nicht mehr, so dass der Adelssitz 1699 schließlich versteigert wurde.[102] Der Verlust ihres Stammhauses hatte sehr wahrscheinlich auch einen negativen Einfluss auf die soziale Stellung der Familie. Es ist daher wenig verwunderlich, dass „Selikum“ weiterhin als Zuname geführt wurde.
Vergleichsweise viele Töchter der Familie machten Karriere innerhalb einer Ordensgemeinschaft. So wurden gleich drei Töchter von Wilhelm Heinrich von Reuschenberg und Elisabeth Staël von Holstein Äbtissinnen. Anna in der Abtei Susteren bei Roermond, Maria im adeligen Frauenstift St. Hippolyt in Gerresheim und Guda im Kloster St. Maria im Kapitol zu Köln. Ihr Bruder Dietrich Stephan von Reuschenberg wurde Komtur des Deutschen Ordens.[102]
- 18. Jahrhundert
Die Bedeutung des verwandtschaftlichen Netzwerks für den Familienverband von Reuschenberg lässt sich an folgender Begebenheit gut darstellen: In dem Religionsrezess von 1672 wurde festgelegt, dass in trikonfessionellen Stiften jede Konfession zu einem Drittel vertreten sein muss. Die Äbtissin des ostwestfälischen Stifts Schildesche verlieh dennoch entgegen den Bestimmungen eine frei werdende Präbande nicht einer katholischen Dame, sondern ihrer evangelische Nichte. Mehrere katholische Stiftsdamen beschwerten sich daraufhin beim Paderborner Bischof von Wolff-Metternich, einem Sohn Degenhards und seiner Frau Philippina Agnes von Reuschenberg zu Overbach. Der Bischof intervenierte erfolgreich bei dem preußischen König Friedrich I. und ernannte 1706 Maria (Walburga?) von Reuschenberg zu Selikum zur Kanonisse.[110][111]
Der Benediktiner und Domkapitular Carl von Reuschenberg zu Selikum, vermutlich ein Sohn von Franz Carl Philipp, unterlag 1758 bei der Wahl zum Fürstabt des Stifts Corvey nur knapp seinem Kontrahenten.[112] Als Abt hätte er einen Sitz und Stimme im Reichsfürstenrat des Reichstages innegehabt. 1760 übernahm er noch während des Siebenjährigen Krieges die Pfarrei von Höxter-Ovenhausen. Carl von Reuschenberg versuchte während seiner dreijährigen Tätigkeit der notleidenden Bevölkerung mit allen ihm zur Verfügung stehenden Mitteln zu helfen. Für seine aufopferungsvolle Art wurde von er von den Dorfbewohnern verehrt.[113]
Die Herren zu Selikum konnten ab spätestens Mitte des 18. Jahrhunderts landesherrliche Posten besetzen. Das kostspielige Leben am Hof führte allerdings zu einer Schuldenlast, welche die Familie zum wiederholten Mal in den finanziellen Ruin trieb. Insbesondere Franz Edmund Joseph von Reuschenberg, Sohn von Franz Carl Philipp, scheint diesbezüglich eine nicht zu unterschätzende Rolle gespielt zu haben. Es ist bemerkenswert, dass er 1761 vor dem Reichskammergericht wegen Wechselbriefschulden, sowie um unbezahlte Schuhe und Strümpfe angeklagt wurde.[114] Bis 1778 hat sich die Situation offenbar soweit verschlechtert, dass Franz Edmund Joseph insgesamt dreimal an Benjamin Franklin, einen der Gründungsväter der Vereinigten Staaten schrieb und diesem (vergeblich) seine Dienste als Offizier anbot.[115] Dagegen vermittelte Benjamin Franklin nur ein Jahr zuvor dem preußischen Adeligen von Steuben einen Posten als Offizier in der amerikanischen Kontinentalarmee.
Im Jahre 1782 trafen sich in Aachen der Generalleutnant Toll, ein Abgesandter des schwedischen Königs Gustav III., sowie der Baron von Reuschenberg. Toll versuchte in dem Gespräch mehr über die Situation der Rosenkreuzer in Norditalien zu erfahren. Der Baron selbst war ein führendes Mitglied dieser Geheimgesellschaft.[116] Vermutlich handelte es sich bei dem Baron um Franz Edmund Joseph, denn eine Mitgliedschaft in einer Geheimgesellschaft würde gut zu seiner Persönlichkeit passen. Immerhin besaß der adelige Herr zu Selikum Bücher des Philosophen Étienne-Gabriel Morelly.[117] Dessen Werk „Code de la Nature“ wird als frühsozialistisches Werk bezeichnet, da er in diesem Privatbesitz als Grund allen Übels beschrieb. Dessen ungeachtet hinterließ von Reuschenberg in dem Einband eines der Werke von Morelly ein Gedicht zu Ehren des Kurfürsten Carl Theodor folgendes Gedicht:[118]
„Das vierzig sechste jahr hat schier den lauf beschräncket,
seith dem der Menschen Lust uns golde blicke schencket;
die Neu-Begierde frägt: wo blickt sie denn hervor?
Gülich und Berge rufft: Es ist Carl Theodor.“
Als einer der letzten männlichen Nachkommen seiner Sippe führte 1795 der bereits verwundete Oberstleutnant Edmund Franz von Reuschenberg, Sohn von Carl Ambrosius, während des Ersten Koalitionskriegs von der Festung Ehrenbreitstein aus einen Ausfall gegen die französischen Belagerer an und fiel. Er wurde als sehr fähiger Offizier bezeichnet und wurde von der Mannschaft verehrt. Die Hälfte der Besatzung wurde nach seinem Tod zusammengerufen, um ihn mit militärischen Ehren zu verabschieden.[119]
Im Jahr 1779 verkaufte Antonetta Francoise von Reuschenberg, geb. D' Alverado y Bracamonte, das Haus Dorp an Anselm Freiherr Spies von Büllesheim.[120] Diese Burg war der letzte bekannte Adelssitz der Familie. Soweit bekannt, wurden alle anderen zuvor verkauft. Wann genau der letzte männliche Nachkomme und Erbe der zu Selikum verstarb, ist nicht bekannt.
Reuschenberg zu Luppenau
| Stammliste von Reuschenberg zu Luppenau |
|---|
- 16. Jahrhundert
Der Besitz der Herren zu Luppenau umfasste unter anderem die kleine Unterherrschaft Hetzingen, welche sich in unmittelbarer Nähe des landtagsfähigen Rittersitzes befand. Das Ehewappen der Begründer dieser Seitenlinie Johann von Reuschenberg und Barbara von Berg zu Hetzingen befindet sich auf einer Kaminplatte im Haus Rath bei Düren-Arnoldsweiler.[16] Über welchen Zeitraum diese im Besitz des Hauses waren, ist bislang noch nicht geklärt. Ihr gemeinsamer Sohn Johann, beziehungsweise dessen Vormund Johann Kolff von Vettelhoven wurde 1563 stellvertretend für diesen mit Burg Laufenburg belehnt.
- 17. Jahrhundert
Die Seitenlinie zu Luppenau erlosch 1624 mit dem Tod von Johann von Reuschenberg, dem Sohn von Johann (also bereits in der 2. Generation).
Wappen

Das Wappen stellt drei Raben über einem schwarzen Balken in einem silbernen Feld dar. Der Helm ist mit einer schwarz-silbernen Helmdecke bedeckt. Spätestens seit dem frühen 16. Jahrhundert bedeckt ein schwarzer, silberaufgeschlagener Turnierhut den Helm.[121] Ein silberner Windhund mit einem schwarzen Halsband, an dem ein goldener Ring befestigt ist, entspringt dem Turnierhut.[122]
Gerard von Reuschenberg, Sohn Wolters von Esch, siegelte erstmals mit dem Stammwappen der von Reuschenberg. Das Wappen seines Vaters zeigt, im Gegensatz zu seinem, im Zentrum des Balkens eine stilisierte Lilie.[123] Die Raben wurden seit dem 14. Jahrhundert oft entweder durch Merletten ersetzt oder waren in ihrer Darstellung nicht eindeutig von Krähen oder Amseln zu unterscheiden. Anton Fahne, sowie andere Autoren, beschrieben diese schließlich nur noch als schwarze Vögel.[124] Die ursprüngliche Deutung der schwarzen Vögel als Raben, kann unter anderem durch ein Wappenbuch aus dem Jahr 1530 belegt werden.[60] Eine These geht davon aus, dass das Wappenbild auf das Recht der Hohe Gerichtsbarkeit verweist.[125]
Mit der Erhebung in den Reichsfreiherrenstand 1639 wurde den Brüdern Johannes Ernst und Heinrich von Reuschenberg zu Setterich ein freiherrliches Wappen verliehen („Wappenverbesserung“). Das quadrierte Wappenschild zeigt in Feld 1 und 4 das Wappen des Hauses Reuschenberg mit den drei Raben über einem schwarzen Balken. Feld 2 und 3 stellt in Schwarz einen silbernen, aufrecht schreitenden Löwen dar. Das Feld ist mit fünf silbernen Herzen belegt. Auf dem Wappenschild zwei gekrönte Helme, welche mit einer schwarz-silbernen Helmdecke bedeckt sind. Dem (aus heraldischer Sicht) rechten Helm entspringt ein silberner Windhund mit schwarzem Halsband und einem goldenen Ring. Auf dem linken Helm ein silberner, goldgekrönter Löwe, welcher in der rechten Pranke ein Schwert und in der linken einen goldenen Reichsapfel hält. Die silbernen Herzen auf dem Wappenschild wurden spätestens ab 1690 durch Ringe ersetzt. Bei Wappen, welche in steinmetzzarbeit ausgeführt wurden, sind Herzen oder Ringe weggelassen worden.
-
Stammwappen derer von Reuschenberg im Wappenbuch des Westfälischen Adels -
Wappen der Freiherren von Reuschenberg von 1639 im Wappenbuch des Westfälischen Adels -
Wappen der Freiherren von Reuschenberg von 1639 im Österreichischen Staatsarchiv

Die Komture des Deutschen Ordens belegten ihre Zugehörigkeit zum Orden u. a. durch die Zusammenlegung der Familien- mit dem Deutschordenswappens. Das Wappen von Johann Heinrich von Reuschenberg zu Setterich zeigt dementsprechend Ende des 16. Jahrhunderts ein Deutschordens-Kreuz, welches mit dem Familienwappen als Mittelschild belegt wurde.[126] Sein Enkel der Landkomtur Heinrich Freiherr von Reuschenberg zu Setterich verwendete entweder diese Form der Darstellung oder aber die seit dem 17. Jahrhundert übliche Darstellung in Form eines quadrierten Wappens.[127][128]
Der Linie zu Setterich entstammt eine uneheliche Seitenlinie namens Reuschenberg, deren Wappen überliefert wurde. In dem quadrierten Wappen stehen im Feld 2 und 3 drei rote Merlen auf einem braunen Balken über einem blauen Feld. Dagegen zeigt das 1. und 4. Feld einen schwarzen Löwen auf gelben Grund. Eine Krone scheint über dem Ritterhelm zu „schweben“ und ein darüber angeordneter schwarzer Windhund entspringt dem erwähnten Helm. Die stark stilisierte Helmdecke ist in rot und gelb gehalten. Dem Bastardwappen fehlt der sonst übliche Bastardfaden.[129]
Adelsarchive
Die verschiedenen Linien der Familie von Reuschenberg besaßen jeweils ein eigenes Familienarchiv. Diese wurden nach dem Tod des letzten männlichen Erben teilweise von den angeheirateten Familien übernommen. Ein vollständiges Familienarchiv existiert vermutlich nicht mehr. Soweit es das Haus Setterich betrifft, ging dieses weitestgehend bei einem Brand verloren.[130] Einige Urkunden aus diesem Bestand wurden jedoch im Familienarchiv Coudenhove wieder aufgefunden, welches heute im Staatlichen Gebietsarchiv Pilsen aufbewahrt wird. Unter den Setterichern Urkunden befindet sich auch das Diplom zur Erhebung in den Reichsfreiherrenstand. Umfangreicher ist das Archiv der Herren zu Eicks und Rurich überliefert worden. Die Dokumente werden zum einen im Mährischen Landesarchiv Brünn und zum anderen im Archiv des Schlosses Eicks aufbewahrt.
Gemälde
Eine Ahnengalerie diente zu repräsentativen Zwecken und war im Hochadel, sowie zum Teil auch im Niederadel, weit verbreitet. Die Familie von Reuschenberg besaß vermutlich zu keinem Zeitpunkt eine Ahnengalerie. Immerhin konnten bislang acht Gemälde nachgewiesen werden, auf denen ein Familienmitglied der Sippe abgebildet wurde. Diese Bilder wurden jedoch an verschiedenen Orten erstellt und aufbewahrt, etwa in einem Kloster oder einer Dombibliothek. Die folgende Tabelle gibt einen Überblick über die bislang bekannten Gemälde und deren aktueller Aufbewahrungsort.
| Dargestellte Person | Entstehung | Ort der Aufbewahrung |
|---|---|---|
| Johann „Heinrich“ von Reuschenberg zu Setterich | um 1599 | |
| Johann „Heinrich“ von Reuschenberg zu Setterich | vor 1595 | |
| Anna Maria Freiin von Reuschenberg zu Setterich | nach 1628 | |
| Johannes Ernst Freiherr von Reuschenberg zu Setterich | um 1650 | |
| Gudar von Reuschenberg zu Selikum | nach 1650 | |
| Johannes Sigismund Wilhelm Freiherr von Reuschenberg zu Setterich | um 1700 | |
| Maria Theresia von Reuschenberg zu Selicum | 1730 | |
| Johann Heinrich von Reuschenberg zu Setterich | 1762 |
Persönlichkeiten
- Anna von Reuschenberg zu Overbach (1568–1629), Äbtissin des Klosters Roermond
- Johann Heinrich von Reuschenberg zu Setterich (1528–1603), Landkomtur der Deutschordensballei Biesen
- Johann von Reuschenberg zu Overbach (1554–1638), Erbmarschall von Limburg, kaiserlicher Obrist und Kommandant der Festung Jülich
- Johannes Ernst („Johann“) Freiherr von Reuschenberg zu Setterich (1603–1660), Deutschordensritter, bayerischer, kaiserlicher und pfalz-neuburger Feldmarschall, sowie seit 1656 Generalfeldmarschall des Kurrheinischen Bundes
- Philippine von Reuschenberg zu Overbach (1563–1618), Herrin zu Helmond
Genealogische Forschungen
Bereits in der ersten Hälfte des 17. Jahrhunderts wurde eine umfassende Übersicht über die verwandtschaftlichen Beziehungen der Familie von Reuschenberg erstellt. Seit dieser Zeit wurden zahlreiche Beiträge unterschiedlicher Qualität zu diesem Thema publiziert. Die Ergebnisse folgender Genealogen bildeten oft entweder direkt oder indirekt die Basis für die Forschungen nachfolgender Generationen:
- Wilhelm von Cortenbach (1630)
- Johann Gottfried von Redinghoven (nach 1650)
- Ernst von Oidtman (ab 1880)
Die Familien von Cortenbach und von Reuschenberg waren miteinander verwandt, so dass Wilhelm von Cortenbach vermutlich seine Informationen aus erster Hand bezog. Seine ursprünglichen Unterlagen sind, zumindest soweit bekannt, nicht erhalten geblieben. Johann Gottfried von Redinghoven kopierte allerdings dessen Aufzeichnungen, so dass diese in Form einer Abschrift verfügbar sind. Die Darstellungen des Ursprungs der Familie von Reuschenberg der beiden erwähnten Genealogen widersprechen den Forschungsergebnissen von Ernst von Oidtman. Dieser weist verweist auf die Blutsverwandtschaft der männlichen Linien der beiden Familien von Reuschenberg und von Esch hin. Darüber hinaus korrigierte und ergänzte Oidtman die Forschungsergebnisse von Redinghoven erstmals auf wissenschaftlicher Basis. Teile seiner Unterlagen galten über Jahrzehnte als verschollen. Zumindest die Mappe „Reuschenberg“ steht in Form von Kopien seit 2006 der Universitäts-Bibliothek Köln wieder zur Verfügung.
Der Bergheimer Stadtarchivar Heinz Andermahr widerspricht teilweise den Forschungsergebnissen Oidtmans bzgl. den verwandtschaftlichen Verhältnissen vor 1400. Dabei widerspricht er auch der These von Bernd Reuschenberg, dass mehrere Familien im Umfeld von Bergheim aufgrund der geographischen Nähe und der vergleichbaren Wappenbilder Seitenlinien der Familie von Esch waren.[137]
Die Veröffentlichungen der im Folgenden aufgeführten Autoren widersprechen weitestgehend dem aktuellen Stand der Forschung und sollten nur nach eingehender Prüfung übernommen werden:
Heinz Marx (1978)
In dem Artikel „Das Geschlecht derer von Reuschenberg“ versucht Heinz Marx die bislang bekannte Genealogie zu aktualisieren und ergänzen.[138] Er verzichtet allerdings auf Quellenangaben und widerspricht teilweise eklatant den Forschungen Oidtmans oder anderer Genealogen. So übernimmt er beispielsweise eine fehlerhafte Darstellung aus dem frühen 18. Jahrhundert und schreibt einem Herrn von Reuschenberg das Bischofsamt von Hildesheim und Köln zu. Diese Fehlinterpretation wurde allerdings bereits 1755 als solche erkannt.[139] Hanns Merckens schreibt zu der inhaltlichen Qualität „(…) in vielen Teilen auch noch unrichtige Angaben enthält, mit großer Vorsicht zur Kenntnis zu nehmen.“ und „(…) insbesondere die Angaben in der Sippentafel, nicht ungeprüft übernehmen“.[140]
Johann Seifert (1729)
Der Regensburger Genealoge Johann Seifert veröffentlichte in der ersten Hälfte des 18. Jahrhunderts eine Stammtafel der Familie von Reuschenberg zu Setterich.[141] Nach dieser Darstellung war der Vater von Maria Philippine Ernestina Freifrau von Reuschenberg der Feldmarschall Johannes Ernst Freiherr von Reuschenberg zu Setterich. Maria war jedoch nachweislich ein uneheliches Kind ihres adeligen Vaters Edmund Jobst und dessen „Haushälterin“ Maria Cleuter.[142] Trotz ihrer Herkunft gelang es ihrer Familie sie mit dem Reichshofrat Franz Friedrich Freiherr von Andlern zu verheiraten. Ihr neuer Lebensmittelpunkt wurde Wien, wo sie nach dem Tod ihres Mannes den späteren Graf Rudolf Christoph von Witten heiratete. Im Jahr 1717 wurde die Gräfin Maria Philippine Ernestina von Reuschenberg in den hochadeligen Sternkreuzorden zu Wien aufgenommen.[143] Damit gehörte sie dem Hofstaat der Kaiserin Eleonore Magdalene an.[144] Die von dem Regensburger Genealogen veröffentlichte Stammtafel war vermutlich eine Auftragsarbeit der Familie von Reuschenberg zu Setterich. Ziel war es offensichtlich, die illegitime Herkunft von Maria Philippine Ernestina Freifrau von Reuschenberg zu verheimlichen und zugleich ihre Abstammung aufzuwerten. Ernst von Oidtman bezeichnete diese Stammtafel als Fälschung und hielt diese darüber hinaus für „unverschämt“.[145]
Literatur
- Heinz Andermahr: Die Anfänge der Herren von Reuschenberg in Elsdorf – Eine Erwiderung auf Bernd Reuschenberg.In: Jahrbuch des Bergheimer Geschichtsvereins. Band 25, Bergheim 2016, S. 96–113.
- Franz-Josef Bender: Georg v. Neuhoff und Mechtildt v. Reuschenberg zu Haus Elbroich, Düsseldorf, ihre Familien, ihre Kinder und ihre Vorfahren. In: Düsseldorfer Familienkunde. Heft 3, Düsseldorf 1996, S. 95–113.
- Rudolf Brandts: Haus Selikum. In: Schriftreihe des Stadtarchivs Neuss. Band 1, Neuss 1962, ISBN 3-922980-00-7.
- Michel van der Eycken u. a. (Hrsg.): Leden van de Duitse orde in de Balije Biesen. In: Bijdragen tot de geschiedenis van de Duitse orde in de balije Biesen. Bilzen 1994, ISBN 90-802208-1-7.
- Benno Hilliger (Hrsg.): Rheinische Urbare: Sammlung von Urbaren und anderen Quellen zur rheinischen Wirtschaftsgeschichte: Die Urbare von St. Pantaleon in Köln, Band 1. In: Publikationen der Gesellschaft für Rheinische Geschichtskunde. Band 20/1, Bonn 1902.
- Bernd Reuschenberg: Aufstieg der Familie von Reuschenberg – die Vorgeschichte. In: Mitteilungen des Baesweiler Geschichtsvereins e. V. Nr. 42/2012.
- Bernd Reuschenberg: Aufstieg der Familie von Reuschenberg – die Vorgeschichte (Fortsetzung). In: Mitteilungen des Baesweiler Geschichtsvereins e. V. Nr. 43/2013.
- Bernd Reuschenberg: Von Reuschenberg: Die heraldische Entwicklung des Familienwappens. In: Mitteilungen des Baesweiler Geschichtsvereins e. V. Nr. 44/2013.
- Bernd Reuschenberg: Bastarde der Familie von Reuschenberg – Eine Spurensuche. In: Jahrbuch des Geschichtsvereins Baesweiler e. V. Band 3/2013–14, S. 94–101.
- Herbert M. Schleicher (Hrsg.): Ernst von Oidtman und seine genealogisch-heraldische Sammlung in der Universitätsbibliothek zu Köln. Band 12, Köln 1997, ISBN 3-933364-09-4, S. 692–753.
- Engelhart Freiherr von Weichs (Bearb.): Inventar des Archivs von Schloss Eicks. In: Inventare nichtstaatlicher Archive. Band 29, Köln 1985, ISBN 3-7927-0550-8.
Weblinks
Quellen, gedruckte Inventare, Ahnenproben
- Bayerische Staatsbibliothek München: Sammlung Redinghoven, Band 66: Jülich’scher Adel. L bis Z – Codex Cgm 2213/66, S. 222–228.
- Mährisches Landesarchiv Brünn: Inventar des Familienarchivs Hompesch zu Joslowitz (G 143, 1263–1895 Reuschenberg), bearb. von Anna Hamerníková, Brün 1983 (unveröffentlicht).
- Schloss Alden Biesen: Adelsproben.
- Universitäts-Bibliothek Köln: Sammlung Ernst von Oidtman – Genealogie der von Reuschenberg, Mappe 993.
- Zentralarchiv des Deutschen Ordens (DOZA): Adelsproben.
- Online-Portal Monasterium Ahnenprobe Constantin von Reuschenbergh und Reuschenberg – Staël von Holstein
Archive
- Österreichisches Staatsarchiv, AT-OeStA/AVA Adel RAA 340.53 Reischenberg zu Sitterich, Johann, kaiserlicher Hofkriegsrat, Kommandant der Festung Wolfenbüttel, Oberst, Heinrich, Deutschordensritter, die Kinder des verstorbenen Bruders Edmund: Jodok Edmund, Johann Franz, Anna Margaretha, Philippine Agnes, Edler Panierherrnstand und Freiherrnstand für das Reich und die Erblande, „Wohlgeboren”, Wappenbestätigung, Wappenbesserung, Lehenberechtigung, privilegium denominandi 1639.09.03
- Mährischen Landesarchiv Brünn
- Historischen Archivs der Stadt Köln
- Staatlichen Gebietsarchives Pilsen
Weiteres
- Heinrich Schläger: Geschichte von Giesendorf
- Hans Kunnes und Bernd Reuschenberg: Von Reuschenberg im Herzogtum Jülich-Kleve-Berg
- Freiherrliches Wappen derer von Reuschenberg zu Setterich
- Grabplatte für Johann von Reuschenberg zu Selikum (Bonner Münster)
Einzelnachweise
- ↑ Theodor Oppenhoff: Nachtrag zu dem Aufsatz über die Aachener Sternzunft (= Zeitschrift des Aachener Geschichtsvereins. Band 18). Aachen 1896, S. 348.
- ↑ Timo Bremer: Die Burganlage Reuschenberg, Rhein-Erft-Kreis, vom Hochmittelalter bis in die Frühe Neuzeit. Dissertation. Universität Bonn, 2015, S. 96–97.
- ↑ Landesarchiv NRW: Abteilung Rheinland, 1. Behörden und Bestände vor 1816, 1.4. Reichsbehörden, 1.4.1. Reichskammergericht, Reichskammergericht AA 0627, 115.05.02 Reichskammergericht, Teil II, C-D, C 890/2000. Abgerufen am 10. Oktober 2017.
- ↑ Heinrich Boxler: Die Burgnamengebung in der Nordostschweiz und in Graubünden. (= Studia Linguistica alemmanica. Forschungen zum alemannischen Sprachraum. Band 6). Frauenfeld / Stuttgart 1976, S. 46.
- ↑ Ernst von Oidtman: Ein Inventar des Rittersitzes Setterich vom Jahr 1687 (= Zeitschrift des Aachener Geschichtsvereins. Band 25). Aachen 1903, S. 365 ff.
- ↑ a b Herbert M. Schleicher (Hrsg.): Ernst von Oidtman und seine genealogisch-heraldische Sammlung in der Universitätsbibliothek zu Köln. Band 12: Mappe 916–994 (Pam–Reu). Köln 1997, S. 694.
- ↑ Heinrich Ferber: Geschichte der Familie Schenck von Nydeggen: insbesondere des Kriegsobristen Martin Schenk von Nydeggen. Köln / Neuß 1860, S. 102.
- ↑ Gudrun Gersmann, Hans-Werner Langbrandtner (Hrsg.): Adlige Lebenswelten im Rheinland: kommentierte Quellen der Frühen Neuzeit. (= Vereinigte Adelsarchive im Rheinland e. V. Band 3). Köln 2009, S. 237.
- ↑ E. Kühlwetter, F. Custodis (Hrsg.): Chronik des Beer von Lahr. 1594–1609. In: Original-Denkwürdigkeiten eines Zeitgenossen am Hofe Joh. Wilhelms III., Herzogs von Jüllich, Cleve, Berg. Nebst einem Anhange von Original-Briefen und Verhandlungen betreffend den Proceß der Herzogin Jakobe. Düsseldorf 1834, S. 5.
- ↑ Brigitte Kasten (Bearb.): Die jülich-kleve-bergischen Hof-, Hofämter- und Regimentsordnungen 1456/1521 bis 1609. (= Residenzenforschung. Band 26). Ostfildern 2015, S. 519.
- ↑ a b c Bernd Reuschenberg: „Jesus Maria und kein Quartier!“ Johannes Ernst Freiherr von Reuschenberg zu Setterich in den Reichsfreiherrenstand erhoben. (= Jahrbuch des Geschichtsvereins Baesweiler e. V. Band 2). Aachen 2012, S. 32.
- ↑ a b Landesarchiv NRW: Historisches Archiv der Stadt Köln, 2 Nichtstädtische amtliche und geistliche Überlieferung, 2.2 Geistliche Provenienzen, 2.2.2 Einzelne Stifte und Klöster Pantaleon, Bestand 259 Pantaleon, U 1/160. Abgerufen am 6. Dezember 2017.
- ↑ a b Johann Gottfried von Redinghoven: Jülich’scher Adel. L bis Z, s.l, S. 224.
- ↑ a b Landesarchiv NRW: Abteilung Rheinland, 1. Behörden und Bestände vor 1816, 1.1. Landesarchive, 1.1.2. Jülich-Berg, 1.1.2.1. Urkunden, Jülich, Urkunden AA 0021, 102.02.01-02 Jülich, Urkunden, U 626. Abgerufen am 9. Oktober 2017.
- ↑ a b c d e f g h i j k l Herbert M. Schleicher (Hrsg.): Ernst von Oidtman und seine genealogisch-heraldische Sammlung in der Universitätsbibliothek zu Köln. Band 12: Mappe 916–994 (Pam–Reu). Köln 1997, S. 696.
- ↑ a b c d e f g h i j k Herbert M. Schleicher (Hrsg.): Ernst von Oidtman und seine genealogisch-heraldische Sammlung in der Universitätsbibliothek zu Köln. Band 12: Mappe 916–994 (Pam–Reu). Köln 1997, S. 697.
- ↑ Landschaftsverbandes Westfalen-Lippe: Haus Hameren, Urkunde 1577. Abgerufen am 3. Dezember 2017.
- ↑ a b c David Gropp, Kurt Röckener, Thomas Spohn: Das Viehhaus von 1749/50 auf Burg Klusenstein bei Hemer. In: Denkmalpflege in Westfalen-Lippe. Erster Westfälischer Tag für Denkmalpflege 2004. Heft 1/04, Münster 2004, S. 4.
- ↑ Timo Bremer: Burg Reuschenberg bei Elsdorf. Archäologischer Befund und Schriftquellen im Vergleich. In: Die Burg in der Ebene. Petersberg 2016, S. 155.
- ↑ Landesarchiv NRW: Historisches Archiv der Stadt Köln, 2 Nichtstädtische amtliche und geistliche Überlieferung, 2.2 Geistliche Provenienzen, 2.2.2 Einzelne Stifte und Klöster, U 1/79. Abgerufen am 4. September 2017.
- ↑ Benno Hilliger (Hrsg.): Rheinische Urbare: Sammlung von Urbaren und anderen Quellen zur rheinischen Wirtschaftsgeschichte: Die Urbare von St. Pantaleon in Köln, Band 1. (= Publikationen der Gesellschaft für Rheinische Geschichtskunde. Band 20/1). Bonn 1902, OCLC 1015175539, S. 72.
- ↑ Herbert M. Schleicher (Hrsg.): Ernst von Oidtman und seine genealogisch-heraldische Sammlung in der Universitätsbibliothek zu Köln. Band 12: Mappe 916–994 (Pam–Reu). Köln 1997, S. 695.
- ↑ O. V.: Eigentliche Erzehlung Welcher gestalt S. Excellentie Moritz von Nassav das Spanische Kriegsvolk auff der Tielschen Heyden Bey Turnhout geschlagen unnd einen herrlichen Sieg erobert. Geschehen in dem Jahr Anno 1597. In: Der Nassavische Lorbeerkranz oder Triumphwagen. Wahrhaftige Beschreibung und eigentliche Abbildung aller Züge und Victorian zu Wasser unnd zu Landt die Gott der Allmechtige den Hochmögenden Herrn Staten der Vereinigten Niderlendischen Provintzen verliehen hat, durch Raht und That des hochgebornen Fürsten und Herrn Mavrits von Nassav & c. Mit besondern Fleiß versamlet unnd mit vielen Kupfferstucken geziert. s. l. 1612, S. 132 (online Website der Sächsische Landesbibliothek – Staats- und Universitätsbibliothek Dresden. Abgerufen am 30. Oktober 2017).
- ↑ Landesarchiv NRW: 1. Behörden und Bestände vor 1816, 1.2. Geistliche Institute, 1.2.5. O– U, 940. Abgerufen am 24. August 2017.
- ↑ Landesarchiv NRW: Abteilung Rheinland: 1. Behörden und Bestände vor 1816, 1.4. Reichsbehörden, 1.4.1. Reichskammergericht, 3230 – K 809/2186. Abgerufen am 24. August 2017.
- ↑ a b Herbert M. Schleicher (Hrsg.): Ernst von Oidtman und seine genealogisch-heraldische Sammlung in der Universitätsbibliothek zu Köln. Band 12: Mappe 916–994 (Pam–Reu). Köln 1997, S. 736.
- ↑ Herbert M. Schleicher (Hrsg.): Ernst von Oidtman und seine genealogisch-heraldische Sammlung in der Universitätsbibliothek zu Köln. Band 12: Mappe 916–994 (Pam–Reu). Köln 1997, S. 699.
- ↑ a b Gelders Archive: 0370 Heren en graven van Culemborg, Inventaris, 4. Regesten, 4.2.05. 401-500, Urkunde 423. Abgerufen am 23. Oktober 2017.
- ↑ a b c d e Sammlung Ernst von Oidtman: Mappe 993 Reuschenberg. Blatt 1, s. l.
- ↑ Herbert M. Schleicher (Hrsg.): Ernst von Oidtman und seine genealogisch-heraldische Sammlung in der Universitätsbibliothek zu Köln. Band 2: Mappe 86–147 (Bet–Bre). Köln 1992, S. 10.
- ↑ Herbert M. Schleicher (Hrsg.): Ernst von Oidtman und seine genealogisch-heraldische Sammlung in der Universitätsbibliothek zu Köln. Band 12: Mappe 916–994 (Pam–Reu). Köln 1997, S. 716.
- ↑ a b c d Herbert M. Schleicher (Hrsg.): Ernst von Oidtman und seine genealogisch-heraldische Sammlung in der Universitätsbibliothek zu Köln. Band 12: Mappe 916–994 (Pam–Reu). Köln 1997, S. 717.
- ↑ a b c d e f g h i j k l m n o p q r s Herbert M. Schleicher (Hrsg.): Ernst von Oidtman und seine genealogisch-heraldische Sammlung in der Universitätsbibliothek zu Köln. Band 12: Mappe 916–994 (Pam–Reu). Köln 1997, S. 701.
- ↑ a b c d e f g h i j k l m n o Herbert M. Schleicher (Hrsg.): Ernst von Oidtman und seine genealogisch-heraldische Sammlung in der Universitätsbibliothek zu Köln. Band 12: Mappe 916–994 (Pam–Reu). Köln 1997, S. 700.
- ↑ Heinrich Candels: Das Zisterzienserinnenkloster St. Jöris in Eschweiler (1274-1802). (= Veröffentlichungen des Bischöflichen Diözesanarchivs Aachen. Band 24). Mönchengladbach 1982, S. 102.
- ↑ Jost Kloft (Bearb.): Inventar des Urkundenarchivs der Fürsten von Hatzfeldt-Wildenburg zu Schönstein/Sieg, 1607–1852. Band 5: Regesten Nr. 2251 bis 3507 (= Inventare nichtstaatlicher Archive. Band 31). Köln 1988, S. 72.
- ↑ a b Bernd Reuschenberg: „Jesus Maria und kein Quartier!“ Johannes Ernst Freiherr von Reuschenberg zu Setterich in den Reichsfreiherrenstand erhoben. (= Jahrbuch des Geschichtsvereins Baesweiler e. V. Band 2). Aachen 2012, S. 30.
- ↑ Bernd Reuschenberg: „Jesus Maria und kein Quartier!“ Johannes Ernst Freiherr von Reuschenberg zu Setterich in den Reichsfreiherrenstand erhoben. (= Jahrbuch des Geschichtsvereins Baesweiler e. V. Band 2). Aachen 2012, S. 29.
- ↑ a b Bernd Reuschenberg: „Jesus Maria und kein Quartier!“ Johannes Ernst Freiherr von Reuschenberg zu Setterich in den Reichsfreiherrenstand erhoben. (= Jahrbuch des Geschichtsvereins Baesweiler e. V. Band 2). Aachen 2012, S. 31.
- ↑ Regionaal Historisch Centrum Limburg: Archief van de heerlijkheid, Familie von Bongart, 01.193 Vrije Rijksheerlijkheid Wijnandsrade, 248. Abgerufen am 30. Oktober 2017.
- ↑ Gudrun Gersmann, Hans-Werner Langbrandtner (Hrsg.): Adlige Lebenswelten im Rheinland: kommentierte Quellen der Frühen Neuzeit. (= Vereinigte Adelsarchive im Rheinland e. V. Band 3). Köln 2009, S. 73.
- ↑ a b c d e f g Genealogische Werkgroep Waubach: GWW-2. CD-ROM Nr. 2: Familienbuch Setterich, s. l. 2009.
- ↑ a b c Herbert M. Schleicher (Hrsg.): Ernst von Oidtman und seine genealogisch-heraldische Sammlung in der Universitätsbibliothek zu Köln. Band 12: Mappe 916–994 (Pam–Reu). Köln 1997, S. 727.
- ↑ Jost Kloft (Bearb.): Inventar des Urkundenarchivs der Fürsten von Hatzfeldt-Wildenburg zu Schönstein/Sieg, 1607–1852. Band 5: Regesten Nr. 2251 bis 3507. (= Inventare nichtstaatlicher Archive. Band 31). Köln 1988, S. 329.
- ↑ Landeshauptarchiv Koblenz: Bestand 54,032 – Waldbott v. Bassenheim, Sachakte 464. ( des vom 24. September 2020 im Internet Archive) Info: Der Archivlink wurde automatisch eingesetzt und noch nicht geprüft. Bitte prüfe Original- und Archivlink gemäß Anleitung und entferne dann diesen Hinweis. Abgerufen am 12. Mai 2019.
- ↑ a b c d Herbert M. Schleicher (Hrsg.): Ernst von Oidtman und seine genealogisch-heraldische Sammlung in der Universitätsbibliothek zu Köln. Band 12: Mappe 916–994 (Pam–Reu). Köln 1997, S. 734.
- ↑ a b c Herbert M. Schleicher (Hrsg.): Ernst von Oidtman und seine genealogisch-heraldische Sammlung in der Universitätsbibliothek zu Köln. Band 12: Mappe 916–994 (Pam–Reu). Köln 1997, S. 739.
- ↑ Herbert M. Schleicher (Hrsg.): Ernst von Oidtman und seine genealogisch-heraldische Sammlung in der Universitätsbibliothek zu Köln. Band 12: Mappe 916–994 (Pam–Reu). Köln 1997, S. 735.
- ↑ Gelders Archive: 0370 Heren en graven van Culemborg, Inventaris, 4. Regesten, 4.2.05. 401-500, Urkunde 423. Abgerufen am 8. September 2017.
- ↑ Leonard Ennen (Hrsg.): Quellen zur Geschichte der Stadt Köln. Band 6: Urkunden (1390–1397), Köln 1879, S. 478.
- ↑ Landesarchiv NRW: Historisches Archiv der Stadt Köln, 1 Stadt Köln, 1.1 Reichsstädtische Überlieferung, 1.1.2. Urkundliche Überlieferung, Haupturkundenarchiv (HUA), Best. 1 (HUA) 5926-6669 (1397-1400), U 6508A. Abgerufen am 25. September 2017.
- ↑ Georg von Below (Hrsg.): Die Landtagsakten von Jülich-Berg 1400–1610. Band 1: 1400–1562. (= Publikationen der Gesellschaft für Rheinische Geschichtskunde. Band 11). Düsseldorf 1895, S. 227.
- ↑ Wolf D. Pfennig: Vom Pagen am kurkölnischen Hof zum Komtur des Deutschen Ordens. Zur Jugend- und Familiengeschichte Caspar Antons von Belderbusch. (= Annalen des Historischen Vereins für den Niederrhein. Band 211). Köln 2008, S. 107.
- ↑ Goswin Freiherr von der Ropp (Bearb.): Hanserecesse: 1431–1476. Abteilung 2, Band 6, Leipzig 1890, S. 238.
- ↑ Friedrich-Arnold Lassotta: Formen der Armut im späten Mittelalter und zu Beginn der Neuzeit: Untersuchungen vornehmlich an Kölner Quellen des 14. bis 17. Jahrhunderts. Band 2, Köln 1993, S. 57.
- ↑ Historisches Archiv der Stadt Köln: Stadt Köln/Reichsstädtische Überlieferung, Urkundliche Überlieferung, Best. 2 Urkundenkopiare (HUA Kop.) – 1157-1788, Kopiare, B 7 – Urfehdebuch – 1441-1474. Abgerufen am 6. Dezember 2017.
- ↑ Klaus Peschke: 1470: Erzbischof Ruprecht kündigt Setterich die Fehde an mit rouffe, brant ind doitslach. (= Mitteilungen des Geschichtsvereins Baesweiler. Nr. 39). Baesweiler 2012, S. 8.
- ↑ Armin Tille (Bearb.): Übersicht über den Inhalt der kleineren Archive der Rheinprovinz. Band 1, (= Publikationen der Gesellschaft für Rheinische Geschichtskunde. Band 19). Bonn 1899, S. 23.
- ↑ a b Jost Kloft (Bearb.): Inventar des Urkundenarchivs der Fürsten von Hatzfeldt-Wildenburg zu Schönstein/Sieg, 1467–1536. Band 2: Regesten 451-1050. (= Inventare nichtstaatlicher Archive. Band 22). Köln 1979, S. 190.
- ↑ a b Jürgen Arndt (Bearb.): Das Wappenbuch des Reichsherolds Caspar Sturm. (= Wappenbücher des Mittelalters. Band 1). Mit Beiträgen von Heinz Angermeier, Albert Barthelmeß, Heinz Duchhardt, Gerhard Hirschmann und Irmgard Höß, Neustadt/Aisch 1984, S. 58.
- ↑ A. Jürgens, W. Krüger: Archäologische Untersuchungen der mittelalterlichen Burganlage Baesweiler-Setterich, Kreis Aachen. In: Ausgrabungen im Rheinland 1981/82. Bonn 1983, S. 216.
- ↑ Alois Schröer: Die Reformation in Westfalen. Der Glaubenskampf einer Landschaft. Band 1, Münster 1979, S. 577.
- ↑ Max Lossen: Der Kölnische Krieg. Vorgeschichte 1565–1581. Band 1, München 1882, S. 268.
- ↑ Historischer Verein Alt-Tilly e. V.(Hrsg.): Die Grafen und Fürsten von Tilly a. d. H. der Herren T´Serclaes. Abgerufen am 30. November 2017.
- ↑ Edmund Strutz (Hrsg.): Rheinische Lebensbilder. Band. 1, Düsseldorf 1971, S. 67.
- ↑ Ernst Höfer: Vilshofen und das letzte Jahr des Dreißigjährigen Krieges. (= Vilshofener Jahrbuch. Band 6). Vilshofen 1998, S. 16.
- ↑ Niedersächsisches Hauptstaatsarchiv Hannover: NLA HA, Hild. Br. 12, Nr. 349. Abgerufen am 6. September 2017.
- ↑ Margarete Bruckhaus, Roland Rölker (Bearb.): Reichskammergericht P-R. In: Nordrhein-Westfälischen Hauptstaatsarchiv (Hrsg.): Veröffentlichung der staatlichen Archive des Landes Nordrhein-Westfalen. Reihe A: Inventare staatlicher Archive, Das Hauptstaatsarchiv Düsseldorf und seine Bestände. Band 9, Teil 8, Siegburg 1998, S. 454.
- ↑ Wolfgang Antweiler, Brigitte Kasten (Bearb.): Reichskammergericht C–D. In: Nordrhein-Westfälischen Hauptstaatsarchiv (Hrsg.): Veröffentlichung der staatlichen Archive des Landes Nordrhein-Westfalen. Reihe A: Inventare staatlicher Archive, Das Hauptstaatsarchiv Düsseldorf und seine Bestände. Band 9, Teil 2, Siegburg 1988, S. 406.
- ↑ Willi Ommer: Lückerath, ein Ortsteil in Bergisch Gladbach und seine Geschichte bis zur Zeit der Uraufnahme um 1830. (= Schriftenreihe des Bergischen Geschichtsvereins. Band 48) Bergisch Gladbach 2006, S. 127.
- ↑ Jost Kloft (Bearb.): Inventar des Urkundenarchivs der Fürsten von Hatzfeldt-Wildenburg zu Schönstein/Sieg, 1607–1852. Band 5: Regesten Nr. 2251 bis 3507. (= Inventare nichtstaatlicher Archive. Band 31). Köln 1988, S. 297.
- ↑ Jochen Bepler: Johannes Sigismund Wilhelm von Reuschenberg († 1703). In: Kirche und Adel in Norddeutschland, Das Aufschwörungsbuch des Hildesheimer Domkapitels. (= Quellen und Studien zur Geschichte und Kunst im Bistum Hildesheim. Band 3). Regensburg 2009, S. 95.
- ↑ Richard Henry Popkin, Charles B. Schmitt (Hrsg.): Scepticism from the Renaissance to the Enlightenment. (= Wolfenbütteler Forschungen. Band 35). Wiesbaden 1987, S. 164–165.
- ↑ Gottfried Wilhelm Leibniz: Der Briefwechsel mit Des Bosses. (= Philosophische Bibliothek. Band 585). Hrsg. v. Cornelius Zehetner. Hamburg 2007, S. 10.
- ↑ Bernd Reuschenberg: Bastarde der Familie von Reuschenberg – Eine Spurensuche. (= Jahrbuch des Geschichtsvereins Baesweiler e. V. Band 3). Aachen 2014, S. 95.
- ↑ Michael Ranft: Der genealogische Archivarius. Band 5, Leipzig 1733, S. 214.
- ↑ Johann J. von Khevenhüller-Metsch: Zur Geschichte des Theaters am Wiener Hofe. Wien 1896, S. 4.
- ↑ Herbert M. Schleicher (Hrsg.): Ernst von Oidtman und seine genealogisch-heraldische Sammlung in der Universitätsbibliothek zu Köln. Band 12: Mappe 916–994 (Pam–Reu). Köln 1997, S. 729.
- ↑ a b c d e f g h i j k l m n o Herbert M. Schleicher (Hrsg.): Ernst von Oidtman und seine genealogisch-heraldische Sammlung in der Universitätsbibliothek zu Köln. Band 12: Mappe 916–994 (Pam–Reu). Köln 1997, S. 702.
- ↑ Herbert M. Schleicher (Hrsg.): Ernst von Oidtman und seine genealogisch-heraldische Sammlung in der Universitätsbibliothek zu Köln. Band 12: Mappe 916–994 (Pam–Reu). Köln 1997, S. 715.
- ↑ Engelhart von Weichs (Bearb.): Inventar des Archivs von Schloß Eicks. (= Inventare nichtstaatlicher Archive. Band 29). Köln 1985, S. 136.
- ↑ Otto Reinhard Redlich: Jülich-Bergische Kirchenpolitik am Ausgange des Mittelalters und in der Reformationszeit. Band 2: Visitationsprotokolle und Berichte. Teil 1: Jülich 1533–1589. (= Publikationen der Gesellschaft für Rheinische Geschichtskunde. Band 28). Bonn 1911, S. 856.
- ↑ Joseph Niesert: Urkunden zur Geschichte der Münsterschen Wiedertäufer. (= Münstersche Urkundensammlung. Band 1). Coesfeld 1826, S. 109.
- ↑ Bulletin de la Société d'art et d'histoire du diocèse de Liège. Band 9, Liège 1895, S. 342.
- ↑ Ernst von Oidtman: Boltheim bei Zülpich und seine Besitzer insbesondere die Herren von Hompesch. (= Zeitschrift des Aachener Geschichtsvereins. Band 6). Aachen 1884, S. 158–159 (online. Abgerufen am 30. Oktober 2017).
- ↑ Cornelia M. Ridderikhoff (Hrsg.): Troisième Livre des procurateurs de la nation germanique de l'ancienne Université d'Orléans 1567–1587. (= Education and Society in the Middle Ages and Renaissance. Vol. 45) Leiden 2013, S. 444.
- ↑ Cornelia M. Ridderikhoff (Hrsg.): Troisième Livre des procurateurs de la nation germanique de l'ancienne Université d'Orléans 1567–1587. (= Education and Society in the Middle Ages and Renaissance. Vol. 45). Leiden 2013, S. 457.
- ↑ Herbert M. Schleicher (Hrsg.): Ernst von Oidtman und seine genealogisch-heraldische Sammlung in der Universitätsbibliothek zu Köln. Band 11: Mappe 832–915 (Mo–Pal). Köln 1996, S. 670.
- ↑ Engelhart von Weichs (Bearb.): Inventar des Archivs von Schloß Eicks. (= Inventare nichtstaatlicher Archive. Band 29) Köln 1985, S. 244.
- ↑ a b c d e f g h i j k O. V.: Bulletin de l'Institut archéologique liégeois. Tome XXII, Liège 1891, S. 130 (online. Abgerufen am 30. Oktober 2017).
- ↑ Theodor Oppenhoff: Die Aachener Sternzunft. In: Zeitschrift des Aachener Geschichtsvereins. Band 15, Aachen 1893, S. 237.
- ↑ Herbert M. Schleicher (Hrsg.): Ernst von Oidtman und seine genealogisch-heraldische Sammlung in der Universitätsbibliothek zu Köln. Band 12: Mappe 916–994 (Pam–Reu). Köln 1997, S. 720.
- ↑ Georg von Below: Landtagsakten von Jülich-Berg: 1400-1610. Band 2, (= Publikationen der Gesellschaft für Rheinische Geschichtskunde. Band 11). Düsseldorf 1907, S. 635–929.
- ↑ Uwe Cormann: Die katholische Pfarrkirche St. Martinus in Barmen. In: Jülich, Stadt – Territorium – Geschichte: Festschrift zum 75jährigen Jubiläum des Jülicher Geschichtsvereins 1923 e. V. Jülich 2000, S. 643.
- ↑ O. V.: Bulletin de l'Institut archéologique liégeois. Tome XXII, Liège 1891, S. 130–131.
- ↑ Helmut Holtz: Die Deutschordenskommende Ramersdorf: Geschichte eines rheinischen Hauses des Deutschen Ritter-Ordens. Bonn 1961, S. 54.
- ↑ O. V.: Neueste Sammlung auserlesener Deductionen: worinn allerhand wichtige Fragen aus dem Staats-, Lehen- und Privat-Recht, in verschiedenen bey denen höchsten Reichs-Gerichten anhängigen Rechts-Sachen, ausgeführt werden. Band 2, Wetzlar 1765, S. 40–44.
- ↑ Henk Roosenboom: Philippine van Ruyschenberg († 1618 of 1619), vrouwe van Helmond. In: Brabantse biografieën van bekende en onbekende Noord-Brabanders. Vol. 5, 's-Hertogenbosch 1999, S. 116.
- ↑ P. C. Molhuysen, P. J. Blok (Hrsg.): Ruissenbergh, Anna. In: Nieuw Nederlandsch Biografisch Woordenboek. Abgerufen am 3. Januar 2017.
- ↑ Hugo Altmann, Paul Hoffmann (Bearb.): Reichskammergericht A–B. In: Nordrhein-Westfälischen Hauptstaatsarchiv (Hrsg.): Veröffentlichung der staatlichen Archive des Landes Nordrhein-Westfalen, Reihe A: Inventare staatlicher Archive, Das Hauptstaatsarchiv Düsseldorf und seine Bestände. Band 9, Teil 1, Siegburg 2003, S. 49–51.
- ↑ a b c d e f g h i j k l m Herbert M. Schleicher (Hrsg.): Ernst von Oidtman und seine genealogisch-heraldische Sammlung in der Universitätsbibliothek zu Köln. Band 12: Mappe 916–994 (Pam–Reu). Köln 1997, S. 698.
- ↑ a b c d e f g h i j k l Herbert M. Schleicher (Hrsg.): Ernst von Oidtman und seine genealogisch-heraldische Sammlung in der Universitätsbibliothek zu Köln. Band 12: Mappe 916–994 (Pam–Reu). Köln 1997, S. 704.
- ↑ a b c d e f g h i j k l m n o p q Herbert M. Schleicher (Hrsg.): Ernst von Oidtman und seine genealogisch-heraldische Sammlung in der Universitätsbibliothek zu Köln. Band 12: Mappe 916–994 (Pam–Reu). Köln 1997, S. 705.
- ↑ a b Hermann Deitmer (Bearb.): Generalvikariatsprotokolle des Erzbistums Köln. Band 1/I: Aus der Zeit vor 1700, A-L. Köln 1970, S. 122.
- ↑ a b familysearch.org Website von FamilySearch. Abgerufen am 26. Oktober 2017.
- ↑ Hermann Keussen: Das adelige Frauenkloster Meer bei Neuss. Zur Erinnerung an die vor 700 Jahren vollzogene Stiftung dieses Klosters. Krefeld 1866, S. 41 (online Website der Universitätsbibliothek Düsseldorf. Abgerufen am 26. Oktober 2017).
- ↑ a b c Herbert M. Schleicher (Hrsg.): Ernst von Oidtman und seine genealogisch-heraldische Sammlung in der Universitätsbibliothek zu Köln. Band 12: Mappe 916–994 (Pam–Reu). Köln 1997, S. 742.
- ↑ Rudolf Brandts: Haus Selikum. (= Schriftreihe des Stadtarchivs Neuss. Band 1). Neuss 1962, S. 59.
- ↑ Franz-Josef Bender: Georg v. Neuhoff und Mechtildt v. Reuschenberg zu Haus Elbroich, Düsseldorf, ihre Familien, ihre Kinder und ihre Vorfahren. In: Düsseldorfer Familienkunde. Heft 3, Düsseldorf 1996, S. 101.
- ↑ Hermann Nottarp: Das katholische Kirchenwesen der Grafschaft Ravensberg im 17. und 18. Jahrhundert. (= Studien und Quellen zur westfälischen Geschichte. Band 2). Paderborn 1961, S. 158.
- ↑ Peter Ringenberg: Dotumentum, Installationis und was dabei vorgefallen, Ihrer hochwohlgeboren Fräulein von Reuschenberg ins hochadelige Stift Schildesche. In: Ravensberger Blätter. Organ des Historischen Vereins für die Grafschaft Ravensberg e. V. Bielefeld 1917, S. 49–50.
- ↑ Ulrich Faust (Bearb.): Die Benediktinerklöster in Niedersachsen, Schleswig-Holstein und Bremen. (= Germania Benedictina. Band 6). Erzabtei St. Ottilien 1979, S. 359.
- ↑ Joseph Redegeld: Geschichte des Dorfes und der Pfarre Ovenhausen: mit Beiträgen zur Geschichte der Abtei Corvey und der Hauptstadt Höxter. Paderborn 1895, S. 159.
- ↑ Wolfgang Antweiler, Brigitte Kasten (Bearb.): Reichskammergericht E–G. In: Nordrhein-Westfälischen Hauptstaatsarchiv (Hrsg.): Veröffentlichung der staatlichen Archive des Landes Nordrhein-Westfalen, Reihe A: Inventare staatlicher Archive, Das Hauptstaatsarchiv Düsseldorf und seine Bestände. Band 9, Teil 3, Siegburg 1989, S. 469.
- ↑ Isaac Minis Hays (Hrsg.): The record of the celebration of the two hundredth anniversary of the birth of Benjamin Franklin. Philadelphia 1908, S. 473.
- ↑ Marie Mulvey Roberts, Hugh Ormsby-Lennon: Secret Texts: The Literature of Secret Societies. New York 1995, S. 150.
- ↑ Gerhard Kurz (Hrsg.): Düsseldorf in der deutschen Geistesgeschichte (1750–1850). Düsseldorf 1984, S. 41.
- ↑ Manfred von Stosch: Düsseldorfs "öffentliche Bibliotheque". 1770–1809. In: Düsseldorf in der deutschen Geistesgeschichte, 1750–1850. Düsseldorf 1984, S. 41.
- ↑ Christian von Stramberg: Denkwürdiger und nützlicher Rheinischer Antiquarius, welcher die wichtigsten und angenehmsten geographischen, historischen und politischen Merkwürdigkeiten des ganzen Rheinstroms, von seinem Ausflusse in das Meer bis zu seinem Ursprunge darstellt. Mittelrhein. Abteilung 2, Band 1, Coblenz 1845, S. 702–703.
- ↑ Jost Kloft (Bearb.): Inventar des Urkundenarchivs der Fürsten von Hatzfeldt-Wildenburg zu Schönstein/Sieg, 1607–1852. Band 5: Regesten Nr. 2251 bis 3507. (= Inventare nichtstaatlicher Archive. Band 31). Köln 1988, S. 440.
- ↑ Bernd Reuschenberg: Von Reuschenberg: Die heraldische Entwicklung des Familienwappens. In: Mitteilungen des Baesweiler Geschichtsvereins e. V. Nr. 44/2013, S. 5.
- ↑ Max von Spießen: Wappenbuch des Westfälischen Adels, mit Wappengrafiken von Adolf Matthias Hildebrandt, Band 1, Görlitz 1901–1903, S. 104 (hhu.de); Band 2, Görlitz 1903, Tfl. 259 (hhu.de).
- ↑ Bernd Reuschenberg: Von Reuschenberg: Die heraldische Entwicklung des Familienwappens. In: Mitteilungen des Baesweiler Geschichtsvereins e. V. Nr. 44/2013. Baesweiler 2013, S. 5.
- ↑ Anton Fahne: Die Dynasten, Freiherrn und Grafen von Bocholtz: nebst Genealogie derjenigen Familien, aus denen sie ihre Frauen genommen. Band 4: Die Aufschwörungen, Grab- und Denkmale der gräflichen Familie von Bocholtz, sammt den Aufschwörungen und Ritterzetteln des Oberquartiers von Gelderland, einer historischen Einleitung und einer Anweisung die Ahnentafeln der Vorzeit auf jetzige Formen zurückzuführen. Cöln 1857, S. 64.
- ↑ Edmund von Wecus: Der Rog. In: Blätter für Mosel, Hochwald und Hunsrück. Jahrgang 4, Nr. 1 und 2), Trier 1913, S. 3.
- ↑ Isabelle Kirgus: Renaissance in Köln: Architektur und Ausstattung 1520–1620. Bonn 2000, S. 232.
- ↑ Wappen des Landkomturs Heinrich Freiherr von Reuschenberg zu Setterich. Abgerufen am 12. Mai 2019.
- ↑ Quadrierte Wappen des Landkomturs Heinrich Freiherr von Reuschenberg zu Setterich. Abgerufen am 24. März 2019.
- ↑ Bernd Reuschenberg: Bastarde der Familie Reuschenberg – Eine Spurensuche. (= Jahrbuch des Geschichtsvereins Baesweiler e. V. Band 3). Aachen 2014, S. 96.
- ↑ Herbert M. Schleicher (Hrsg.): Ernst von Oidtman und seine genealogisch-heraldische Sammlung in der Universitätsbibliothek zu Köln. Band 12: Mappe 916–994 (Pam–Reu). Köln 1997, S. 711.
- ↑ a b Website des Rheinischen Bilderarchivs. Abgerufen am 18. September 2017.
- ↑ Friedrich Lau (Hrsg.): Das Buch Weinsberg. Kölner Denkwürdigkeiten aus dem 16. Jahrhundert. (= Publikationen der Gesellschaft für Rheinische Geschichtskunde. Band 16/4). Bonn 1898, S. 230.
- ↑ De graflegging van de laatste heer Van Cortenbach. In: Helmonds Heem. Band 35, Helmond-Peelland, 2017, S. 11. Abgerufen am 12. Mai 2019.
- ↑ Website der Dombibliothek Hildesheim. ( des vom 8. April 2016 im Internet Archive) Info: Der Archivlink wurde automatisch eingesetzt und noch nicht geprüft. Bitte prüfe Original- und Archivlink gemäß Anleitung und entferne dann diesen Hinweis. Abgerufen am 18. September 2017.
- ↑ Website des Klosters Saarn. Abgerufen am 18. September 2017.
- ↑ Adi Zantis: Baron von Reuschenberg wandert ein letztes Mal. In: Aachener Zeitung. Abgerufen am 18. September 2017.
- ↑ Heinz Andermahr: Die Anfänge der Herren von Reuschenberg in Elsdorf – Eine Erwiderung auf Bernd Reuschenberg.In: Jahrbuch des Bergheimer Geschichtsvereins. Band 25, Bergheim 2016, S. 112.
- ↑ Heinz Marx: Das Geschlecht derer von Reuschenberg: nach einer Aufstellung verschiedener Genealogen und dem Material aus Archiven und Bibliotheken. (= Deutsches Familienarchiv. Band 70). Neustadt 1978, S. 14–18.
- ↑ Bernd Reuschenberg: Der Ursprung der Familie von Reuschenberg. In: Elsdorfer Geschichte. Jahrbuch des Geschichtsvereins Elsdorf, Band 5ln / Neuß 1/2012, Kreuzau 2012, S. 37.
- ↑ Hanns Merckens: Beitrag zur Geschichte der Familie Reuschenberg. (= Düsseldorfer Familienkunde. Jahrgang 19. Heft 1). Düsseldorf 1983, S. 2.
- ↑ Johann Seifert: Hoch-Adeliche Stam[m]-Taffeln: Nach Ordnung des Alphabets ; ... ; Durch lange und kostbahre Correspondentz Mit unermüdeten Fleieß zusammen getragen und ausgefertiget. Band 4, Regensburg 1732, Blatt 17.
- ↑ Herbert M. Schleicher (Hrsg.): Ernst von Oidtman und seine genealogisch-heraldische Sammlung in der Universitätsbibliothek zu Köln. Band 12: Mappe 916–994 (Pam–Reu). Köln 1997, S. 744.
- ↑ Bernd Reuschenberg: Bastarde der Familie von Reuschenberg – Eine Spurensuche. (= Jahrbuch des Geschichtsvereins Baesweiler e. V. Band 3). Aachen 2014, S. 95–97.
- ↑ O. V.: Erneuerte vaterländische Blätter für den österreichischen Kaiserstaat. Band 2, Ausgabe 2, Wien 1817, S. 210.
- ↑ Herbert M. Schleicher (Hrsg.): Ernst von Oidtman und seine genealogisch-heraldische Sammlung in der Universitätsbibliothek zu Köln. Band 12: Mappe 916–994 (Pam–Reu). Köln 1997, S. 741.
Anmerkungen
- ↑ Heinz Andermahr widerspricht dieser These ohne seine Gegenthese zu belegen. Er weist allerdings darauf hin, dass der Name Reuschenberg auf einen Berg verweist. Tatsächlich gibt es in der Umgebung von Elsdorf keine entsprechende geographische Erhöhung (Heinz Andermahr: Die Anfänge der Herren von Reuschenberg in Elsdorf – Eine Erwiderung auf Bernd Reuschenberg.In: Jahrbuch des Bergheimer Geschichtsvereins. Band 25, Bergheim 2016, S. 112.)
- ↑ Als Stammhaus wird ein Wohnsitz bezeichnet, welcher über Generationen von einer Familie bewohnt wurde. Im Gegensatz dazu kann jede Burg oder Schloss als Adelssitz bezeichnet werden – unabhängig von der Dauer der Nutzung als Wohnsitz.
- ↑ Heinz Andermahr widerspricht dieser These und geht davon aus, dass keine verwandtschaftliche Beziehungen zwischen den Familien von Reuschenberg und von Esch bestanden (Heinz Andermahr: Die Anfänge der Herren von Reuschenberg in Elsdorf – Eine Erwiderung auf Bernd Reuschenberg.In: Jahrbuch des Bergheimer Geschichtsvereins. Band 25, Bergheim 2016, S. 112.).
- ↑ Zwischen 1350 und 1380 wird mehrfach ein Ritter namens Cuno von Giesendorf erwähnt, dessen Zuordnung unter Genealogen umstritten ist. Offenbar handelte es sich hier um zwei unterschiedliche Personen. Der eine Ritter war vermutlich Cuno von Reuschenberg, Herr zu Giesendorf (Historisches Archiv der Stadt Köln: 1 Stadt Köln, 1.1 Reichsstädtische Überlieferung, 1.1.2. Urkundliche Überlieferung, Haupturkundenarchiv (HUA), Best 1 HUA 1990-2963 (1350-1375), U1 2810. Abgerufen am 7. Dezember 2017.) In einer Urkunde von 1373 wurde offenbar der Beiname Giesendorf statt des Familiennamens verwendet, denn er siegelte mit dem Reuschenberg’schen Wappen. Es lässt sich darüber hinaus ein weiterer Ritter namens Cuno von Giesendorf nachweisen, welcher allerdings ein anderes Siegel verwendete. Da dieses identisch mit dem der Herren von Esch war, entstammten beide demselben Sippenverband (Heinrich Schläger: Geschichte von Giesendorf. Abgerufen am 25. September 2017.) Darüber hinaus lässt sich gegen Ende des 14. Jahrhunderts neben Cuno von Reuschenberg zu Setterich noch ein weiterer Cuno von Reuschenberg nachweisen. Dieser ließ sich im Jahr 1393 von der Stadt Köln als Söldner anwerben Historisches Archiv der Stadt Köln: 1 Stadt Köln, 1.1 Reichsstädtische Überlieferung, 1.1.2 Urkundliche Überlieferung, Haupturkundenarchiv Bestand 1, 4001-5925 (1388-1396), U K/4887. Abgerufen am 8. Dezember 2017.
- ↑ Der Artilleriemeister und jülich’sche Rat Johann von Reuschenberg wurde auch Wilhelm von Reuschenberg genannt. Die jeweilige Verwendung des Vornamens Johann oder Wilhelm lässt sich auch für dessen Bruder, dem Pastor von Barmen (heute Jülich-Barmen), nachweisen (Otto Reinhard Redlich (Bearb.): Jülich-Bergische Kirchenpolitik am Ausgange des Mittelalters und in der Reformationszeit. Band 2/1: Visitationsprotokolle und Berichte, Jülich 1533–1589. (= Publikationen der Gesellschaft für Rheinische Geschichtskunde. Band 28). Bonn 1911, S. 341.) Darüber hinaus hieß ein Neffe der beiden Brüder ebenfalls Wilhelm von Reuschenberg. Er war der Begründer der Seitenlinie zu Overbach und Rochette.


