Panjer-Algorithmus

Die Panjer-Rekursion (oder auch Panjer-Algorithmus) ist ein Algorithmus um die Wahrscheinlichkeitsverteilung einer speziellen zusammengesetzten Zufallsvariable

zu berechnen. Dabei sind und Zufallsvariablen, welche ein kollektives Modell bilden, und bezeichnet die Indikatorfunktion.

Der Algorithmus wurde in einer Publikation von Harry Panjer erstmals veröffentlicht.[1] Er wird im Versicherungswesen häufig benutzt.

Vorbedingungen

Wir sind an der speziellen zusammengesetzten Zufallsvariable interessiert, wobei und die folgenden Vorbedingungen erfüllen müssen:

Schadenanzahlverteilung

ist eine „Schadenanzahlverteilung“, d. h. . ist unabhängig von .

Weiterhin muss ein Element der Panjer-Klasse sein. Die Panjer-Klasse besteht aus allen Zufallsvariablen mit Werten in , welche die folgende Relation erfüllen:

mit und für und mit .

Der Wert wird so bestimmt, dass erfüllt ist.

Sundt bewies im Paper[2], dass nur die Binomialverteilung, die Poisson-Verteilung und die Negative Binomialverteilung in der Panjer-Klasse liegen. Sie haben die Parameter und Werte wie in der folgenden Tabelle beschrieben, wobei die wahrscheinlichkeitserzeugende Funktion bezeichnet.

Verteilung
Binomial
Poisson
Negative Binomial

Einzelschadenverteilung

Wir nehmen an, dass identisch verteilte unabhängige Zufallsvariablen sind, welche unabhängig von sind. Weiterhin muss auf einem Gitter mit Gitterlänge verteilt sein.

Rekursion

Der Algorithmus verwendet eine Rekursion, um die Wahrscheinlichkeiten zu berechnen.

Der Startwert ist:

mit den Spezialfällen
und

Die nachfolgenden Werte können folgendermaßen berechnet werden:

Beispiel

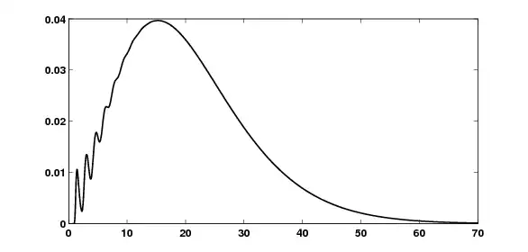
Abbildung 1

Abbildung 1 zeigt die approximierte Dichtefunktion von wobei und . Die Einzelschadenverteilung wurde mit einer Gitterbreite diskretisiert (siehe auch Fréchet-Verteilung).

Siehe auch

Literatur

  • Schmidt, Klaus D.: Versicherungsmathematik, Springer Dordrecht Heidelberg London New York 2009, ISBN 978-3-642-01175-7.

Einzelnachweise

  1. Harry H. Panjer: Recursive evaluation of a family of compound distributions. In: ASTIN Bulletin. 12. Jahrgang, Nr. 1, 1981, S. 22–26, doi:10.1017/S0515036100006796 (casact.org [PDF]).
  2. B. Sundt and W. S. Jewell: Further results on recursive evaluation of compound distributions. In: ASTIN Bulletin. 12. Jahrgang, Nr. 1, 1981, S. 27–39, doi:10.1017/S0515036100006802 (casact.org [PDF]).