Open Geospatial Consortium

Open Geospatial Consortium
(OGC)
Logo
Rechtsform Gemeinnützige Organisation
Gründung 1994
Motto Making location count
Schwerpunkt Entwicklung offener Standards
Aktionsraum Weltweit
Mitglieder etwa 500[1]
Website www.opengeospatial.org

Das Open Geospatial Consortium (OGC) ist eine 1994 als Open GIS Consortium gegründete gemeinnützige Organisation, die sich zum Ziel gesetzt hat, die Entwicklung von raumbezogener Informationsverarbeitung (insbesondere Geodaten) auf Basis allgemeingültiger Standards zum Zweck der Interoperabilität festzulegen. Dabei baut sich das OGC aus Mitgliedern von Regierungsorganisationen, privater Industrie und Universitäten auf, deren Mitgliedschaft im OGC kostenpflichtig ist. Das OGC seinerseits ist seit Januar 2007 Mitglied des World Wide Web Consortiums (W3C).[2] Die registrierte Marke heißt OpenGIS.

Mitglieder

Derzeit gehören dem OGC etwa 500[1] aktive Mitglieder an, hierunter namhafte, die sich wie folgt auf Staaten verteilen:

Vereinigte Staaten

Amazon Web Services, Autodesk, ESRI, Google Inc., Homeland Security, Microsoft, MIT, NASA, Oracle

Europa

Airbus, ESA, Europäische Kommission (Joint Research Centre), Frontex

Deutschland

AdV, Fraunhofer-Gesellschaft

Österreich

AIT, Universität Salzburg, TU Wien.

Schweiz

Universität Genf, ETH Zürich, Fachhochschule Nordwestschweiz

Standards

OGC-Standards ermöglichen unterschiedlichen GIS zu kommunizieren.

Die Entwicklung offener Standards beruht auf der Basis frei verfügbarer Spezifikationen, die von abstrakten Beschreibungen des Aufbaus, der Komponenten und der Funktionsweise eines dienstebasierten GIS im Sinne des OGC bis hin zu detaillierten Spezifikationen der Implementierung der Dienste reichen. Hierbei wird jedoch nicht die konkrete Umsetzung der Software vorgeschrieben, sondern die verschiedenen Schnittstellen eines Dienstes sowie dessen Eigenschaften und Verhalten festgelegt.

Der Weg zu diesen Spezifikationen läuft über eine lange Diskussion im OGC, deren Ergebnis schließlich in einer „Spezifikation“ resultiert.

Das OGC definiert zwei Kategorien von GIS-Produkten, abhängig davon, wie umfassend und genau die Software den OGC-Spezifikationen folgt:

  • Implementing Products („Produkte in Umsetzung“)[3] sind Softwareprodukte, welche OGC-Spezifikationen implementieren, aber noch keinen Konformitätstest bestanden haben.
  • Compliant Products („Konforme Produkte“)[4] sind Softwareprodukte, welche die Spezifikationen des OGC befolgen. Wenn ein Produkt getestet und die Konformität durch das OGC-Testprogramm bestätigt wurde, wird das Produkt automatisch als „compliant“ auf der OGC-Website gelistet.

Web Service Framework

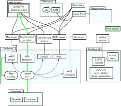
Mit dem dienstebasierten Konzept des OGC wird ein Umschwung in der GIS-Entwicklung von monolithischen Systemen zu verteilten interoperablen Diensten (Webservices) bewirkt. Basisdienste existieren sowohl zur Visualisierung von Geo-Daten (z. B. WMS) als auch zum Direktzugriff auf Daten in weiterverarbeitbarer Form (z. B. WFS für Vektordaten und WCS für raum-zeitliche Rasterdaten etc.).

Sensor Web Enablement

Die Initiative Sensor Web Enablement erweitert die Webintegrierung von Sensoren und Sensornetzwerken.

OpenGIS Web Services

Zu den OpenGIS Web Services (OWS) werden u. a. folgende Dienste gezählt:

  • CSW – Catalog Service, zur Suche auf Metadaten
  • WCS – Web Coverage Service, zum Herunterladen von Coverage-Daten (d. h. raum-zeitliche Raster-, Punktwolken-, TIN- und Mesh-Daten)
  • WFS – Web Feature Service, zum Herunterladen von Feature-Daten
  • WMS – Web Map Service, zur visuellen Darstellung von Geodaten als Karten

Für den Austausch, die Beschreibung und die Speicherung von Geometrien und den zugehörigen Attributen ist der XML-Dialekt Geography Markup Language (GML) entwickelt worden.

Interface Standards

Die „Interface Standards“ (IS, früher genannt „Implementation Specifications“) sind detaillierte technische Beschreibungen des Aufbaus der einzelnen Schnittstellen. Bis zur Verabschiedung dieser Spezifikationen muss der komplette Adoptionsprozess innerhalb des OGC durchlaufen sein.

Die folgende Liste enthält den Namen der Spezifikation mit der jeweiligen Abkürzung (in Klammern) und aktueller Versionsnummer.

Siehe auch

Einzelnachweise

  1. a b Become a member. Open Geospatial Consortium, abgerufen am 1. Juli 2024 (englisch).
  2. Sam Bacharach: OGC® Joins W3C to Help Add Geospatial to the Web. Open Geospatial Consortium, 17. Januar 2007, abgerufen am 29. November 2010 (englisch).
  3. Implementing Products. Open Geospatial Consortium, archiviert vom Original (nicht mehr online verfügbar) am 27. Dezember 2010; abgerufen am 17. Dezember 2010 (englisch).  Info: Der Archivlink wurde automatisch eingesetzt und noch nicht geprüft. Bitte prüfe Original- und Archivlink gemäß Anleitung und entferne dann diesen Hinweis.@1@2Vorlage:Webachiv/IABot/www.opengeospatial.org
  4. Compliant Products. Open Geospatial Consortium, abgerufen am 17. Dezember 2010 (englisch).