NSDAP/AO

Die NSDAP/AO war von 1931 bis 1945 die Auslandsorganisation der Nationalsozialistischen Deutschen Arbeiterpartei.

Geschichte

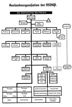
Organisationsschema (1937)

Die außerhalb der Grenzen des Deutschen Reiches lebenden Parteimitglieder waren in einer besonderen Gliederung zusammengefasst, in der Auslandsorganisation – anfangs Auslandsabteilung – der NSDAP. Am 1. Mai 1931 wurde diese Organisationseinheit auf Initiative von Reichsorganisationsleiter Gregor Strasser in Hamburg gegründet und ihre Leitung Hans Nieland übertragen. Ihren Sitz hatte sie die ersten Jahren ebenfalls in Hamburg. Nieland trat jedoch schon am 8. Mai 1933 wieder zurück, weil er inzwischen Chef der Hamburger Polizeibehörde und später Mitglied der Hamburger Landesregierung geworden war. Daraufhin wurde Ernst Wilhelm Bohle zum Leiter der AO ernannt, die als 43. NS-Gau („Gau Ausland“ genannt) der NSDAP fungierte. Im Oktober wurde die gesamte Organisation dem Stab von Rudolf Heß unterstellt. Ein Jahr später war der Bruder von Rudolf Heß, Alfred Heß zu dessen Stellvertreter ernannt worden. Er hatte sich vorrangig von Berlin aus um die wirtschaftspolitischen Fragen und den Aufbau einer breit angelegten Inlandsorganisation zu kümmern.


Relativ frühe Aktivitäten zur Bildung von Ortsgruppen im Ausland und einer Länderorganisation der NSDAP hatte Albert Hess bereits ab 1926 in Ägypten unternommen.[1] Zu weiteren Zusammenschlüssen von NSDAP-Parteimitgliedern im Ausland war es 1929 in Paraguay gekommen. Ähnliche Vereinigungen waren dann 1930 in der Schweiz und den USA entstanden. Die Gruppe in der Schweiz wurde von 1932 bis zu dessen Ermordung 1936 durch Wilhelm Gustloff geleitet. Offiziell von der NSDAP anerkannt wurden diese Gruppen erst nach der Gründung der Auslandsabteilung: am 7. August 1931 die Ortsgruppe Buenos Aires, kurz darauf die Landesgruppe Paraguay (20. August 1931) und die Ortsgruppe Rio de Janeiro (5. Oktober 1931). Von 1932 bis zu ihrem Verbot im Oktober 1934 bestand eine Landesgruppe im von der Südafrikanischen Union verwalteten Südwestafrika, die sich eines regen Zulaufs erfreute (siehe Deutschnamibier) und zahlreiche Büros in Südwestafrika (heute Namibia) unterhielt. Deren Einfluss erweiterte sich noch in Folge des Besuchs von Friedrich von Lindequist im April 1933.[2] Ortsgruppen der NSDAP im Ausland umfassten mindestens 25, Stützpunkte mehr als fünf Parteigenossen. Große Ortsgruppen konnten noch in Blöcke von maximal zehn Parteimitgliedern untergliedert werden.

Die Aufgabe der NSDAP/AO war die weltanschauliche Schulung und einheitliche Ausrichtung aller Parteigenossen auf die Belange von deutschem Volk und deutscher Nation. Mitglied der AO konnte nur sein, wer Reichsdeutscher war; den so genannten Volksdeutschen (Deutschstämmige, welche die Nationalität des Landes besaßen, in dem sie lebten), war der Eintritt in die Partei verwehrt. Um eingebürgerte oder einheimische Sympathisanten einzubinden, gab es allerdings mit der NSDAP/AO verbundene Vorfeldorganisationen, etwa die Unión Alemana de Gremios in Argentinien. Als 1938 im Luna Park in Buenos Aires eine nationalsozialistische Massenveranstaltung mit großen Hakenkreuzfahnen und Unterstützungsreden für Hitler stattfand, bestand die dortige engere NS-Gefolgschaft nach Ermittlungen der argentinischen Regierung neben den 1.400 Mitgliedern der Auslandsorganisation aus 12.000 Mitgliedern der Gremienunion sowie 8.000 in anderen nationalsozialistischen Vereinen organisierten Anhängern.[3]

Naher Osten

Ab 1926 baute Alfred Heß, ein Bruder des späteren Hitler-Stellvertreters Rudolf Heß, die Landesgruppe Ägypten der NSDAP/AO auf. Da die Gruppe zunächst wenig erfolgreich war, drohten die Deutschen nach der Machtübergabe 1933 erfolgreich mit einem Boykott der ägyptischen Baumwolle, des wichtigsten Exportgutes. Die ägyptische Regierung unter König Fu'ād I. nahm daraufhin eine Kehrtwendung ihrer zuvor antinazistischen Politik vor und verurteilte die antideutsche Boykottbewegung im Land. Auch die ägyptische Presse stellte jetzt angesichts der deutschen Drohung die Juden als Zerstörer der ägyptischen Wirtschaft an den Pranger, wobei solche Kampagnen bereits 1936 wieder aufhörten. 1935 eröffneten die Nationalsozialisten in Kairo eine Zweigstelle des Deutschen Nachrichtenbüros als Propaganda- und Geheimdienst-Zentrale. Schon drei Jahre später war Deutschland zum zweitgrößten Importeur für ägyptische Waren aufgestiegen.

Im Herbst 1937 spielte die Gruppe Beirut der AO unter ihrem Leiter Geiger eine wichtige Rolle bei der erneuten Kontaktaufnahme des Mufti Mohammed Amin al-Husseini mit den Nationalsozialisten in Erwartung des kommenden Krieges.[4]

Verbot

Mit dem Kontrollratsgesetz Nr. 2 zur „Auflösung und Liquidierung der Naziorganisationen“ vom 10. Oktober 1945 wurde die Auslandsorganisation durch den Alliierten Kontrollrat aufgelöst, verboten und ihr Eigentum beschlagnahmt.[5]

Die Leitung der NSDAP/AO (Stand 1937)

Das Gau Ausland war in (Länder-)Ämter unterteilt:

  1. Amt I (Nord- und Osteuropa: Dänemark, Estland, Island, Lettland, Litauen, Norwegen, Polen, Russland, Schweden): Erwin Knörk (* 1901)
  2. Amt II (Westeuropa (außer Großbritannien und Irland): Algier, Belgien, Frankreich, Las Palmas, Luxemburg, Niederlande, Oran, Portugal, Puerto de la Cruz, Spanien, Sta. Cruz de Tenerife, Tunis; unsicher: Spanisch- und Französisch-Marokko, Inseln im Atlantik): Friedrich Wilhelm Burbach
  3. Amt III (Südosteuropa, Österreich und Naher Osten: Ägypten, Afghanistan, Albanien, Bulgarien, Griechenland, Irak, Iran, Jugoslawien, Malta, Palästina, Rumänien, Syrien, Tschechoslowakei, Türkei): Rittmeister a. D. Rudolf Stempel
  4. Amt IV (Italien, Schweiz, Österreich, Ungarn): Hauptmann a. D. Richard Koderle
  5. Amt V (Afrika: Accra, Addis Abeba, Angola, Kamerun, Kenia-Kolonie, Lagos, Monrovia, Port.-Ostafrika, Südwestafrika, Tanganjika Territory, Union von Südafrika): Wilhelm Bisse
  6. Amt VI (Nordamerika: Canada, USA): Willy Grothe
  7. Amt VII (Iberoamerika: Argentinien, Aruba, Bolivien, Brasilien, Chile, Costa Rica, Cuba, Curacao, Ecuador, Guatemala, Haiti, Honduras, Kolumbien, Mexiko, Nicaragua, Panama, Paraguay, Paramaribo, Peru, Puerto Rico, Uruguay, Venezuela): Richard Wilhelm Zeißig (* 27. Januar 1897 in Böhlen bei Leipzig; † 6. Januar 1942 bei Wjasma); Juni 1938: Landesgruppenleiter der Tschechoslowakei in Prag. Er wurde 1940 Landesgruppenleiter der NSDAP für das besetzte Frankreich in Paris; ab Juni 1941: Ostfront.
  8. Amt VIII (Ferner Osten, Australien, Großbritannien und Irland: Australien, Britisch-Indien und Ceylon, China, Großbritannien und Irland, Japan, Mandschurei, Neuseeland, Niederländisch-Indien, Samoa, Siam): Konteradmiral a. D. Heinz-Eduard Menche
  9. Amt Seefahrt (mit den unterstellten Abschnittsleitungen): Kurt Wermke (* 1905 in Hamburg)
    1. Weser-Ems (Bremen)
    2. Westliche Ostsee (Kiel)
    3. Östliche Ostsee (Stettin)
  10. Deutsche Arbeitsfront (DAF) der Auslands-Organisation: Bernhard Ruberg
  11. Amt für Beamte (Gau Ausland des Reichsbundes deutscher Beamter e. V.): Georg Winkelmann
  12. Amt für Erzieher (Gau Ausland des Nationalsozialistischen Lehrerbundes e. V. (NSLB)): Walter Lehne
  13. Gaudozentenbundführung Ausland: Karl Klingenfuß
  14. Gaustudentenbundsführung Ausland: Rolf Gutmann
  15. Gauobmann der NS-Kulturgemeinde (ohne Organisation): Karl Klingenfuß
  16. Gauführung des NS-Rechtswahrerbundes: Wolfgang Kraneck
  17. Arbeitsgemeinschaft der deutschen Frau im Ausland: Wera Behr
  18. Jugendamt (Gebiet „Ausland“ der Hitler-Jugend): W. Lehne
  19. Außenhandelsamt: Wilhelm Bisse
  20. Inspektionsamt: Erich Schnaus (* 1905)
  21. Kulturamt: Karl Klingenfuß (Das Kulturamt ist sachlich gegliedert und Organisatorisch mit der Gauwaltung des NSLB, der Gaudozentbundsführung und der Gaustudentenbundsführung Ausland organisatorisch verbunden. Gauamtsleiter ist gleichzeitig Gauobmann der NS-Kulturgemeinde (Ziffer 12–15)).
  22. Presseamt: Eugen Beinhauer (* 1907)
  23. Gaugericht: parteiorganisatorisch und sachlich außerhalb des Rahmens dieser Aufzählung; nur zur Information aufgeführt.
  24. Rechtsamt: Wolfgang Kraneck (* 28. Februar 1900 in Karlsruhe): Von April 1932 bis März Leiter des Rechtsamtes in Personalunion mit Gaugericht (vom 3. November 1933 bis Mai 1939)
  25. Amt für Rednervermittlung: Egidius Adalbert Houben (* 23. Juni 1908; † 1. Dezember 1990)
  26. Rückwandereramt: Bruno Andersen
  27. Schatzamt: Gauschatzmeister Theodor Leonhard
  28. Schulungsamt: Hans Tröbst (* 1891 in Weimar; † 1939 in Dalian)
  29. Amt für Volkswohlfahrt: Hans Weidenstraß
  30. Amt für Technik: Heinrich Bohle (komm.) – Bruder von Ernst Wilhelm Bohle
  31. Zweigstelle Hamburg der A. O.: C. Frisch

Später wurden noch errichtet

  • Rassenpolitisches Amt: A. Wölpert
  • Amt für Wissenschaft (1939): Winkler
  • Amt für NS-Kriegsopfervorsorgung: Hans Hellermann

Die Landesgruppen hatten außer dem Landesgruppenleiter einen zentralen Landesverwaltungskörper, welcher den Stab des „Hoheitsträgers“ ausmacht und wiederum ihm direkt unterstellt ist. Die Unterorganisationen einer Landesgruppe sind: Kreisgruppen (KG), Ortsgruppen (OG), Stützpunkte (Stüpu) und Zellen. Jede dieser Untergruppierungen hat einen Amtswalterkörper, der einheitlich gegliedert war. Der Landesgruppenleitung waren folgende Organisationen offiziell unterstellt: SA, S, Nationalsozialistische Kraftfahrerkorps, Hitlerjugend (einschließlich des Jungvolks, BDM und Jungmädel), NS-Deutscher Studentenbund, NS-Frauenschaft, NS-Dozentenbund. Diese Organisationen bildeten in den folgenden Ländern Landesgruppen, die durch einen Landesgruppenleiter geführt wurden: Frankreich, Luxemburg, Ägypten, Kamerun, Union v. Sudafrika, Tanganjika, Mexiko, Peru, Japan. Großbritannien und Irland, Chile, China, Jugoslawien, Polen, Schweiz, Niederländisch-Indien, Argentinien, Portugal, Spanien, Bulgarien, Paraguay, Guatemala, Brasilien.

  • Europa
    • Österreich: Adolf Wiebecke (Wien): Außenhandelsamtsleiter der NSDAP.
    • Bulgarien: Josef Drechsel (Sofia): Stellvertretender Landesgruppenleiter.
    • Schweiz (Kreis Bern): Hans Habermann (Thun): Kreisleiter.
    • Italien (Nord): Helmut Steinbrecher (Mailand): Kreisleiter.
    • Italien (Süd): Erich Kirn (Rom): Kreisleiter.
    • Rumänien: Adolf Konradi (Bukarest): Landeskreisleiter.
    • Luxemburg: Heinrich Diehl (Luxemburg): Landesgruppenleiter.
    • Griechenland: Walther Wrede: Landesgruppenleiter seit Dezember 1935
    • Großbritannien und Irland: Generalkonsul Otto Behne (London): Landesgruppenleiter.
    • Großbritannien und Irland: Hans Waldemar Heudlass (Edinburgh): Außenhandelsamtsleiter
    • Holland: Kurt Harms (Den Haag): Außenhandelsamtsleiter
    • Frankreich: Schleier (Paris): Landesgruppenleiter
  • Nord-Amerika
    • Nordamerika: Franz Bartels (New York): Außenhandelsamtsleiter der NSDAP.
  • Süd-Amerika
    • Argentinien: Fritz Küster (Buenos Aires): Landesgruppenleiter.
      • Argentinien: Paul G. Siemsen (Buenos Aires): Stabsleiter des Außenkommisariats.
      • Argentinien: Eugen Reutter (Santa Fé): Außenhandelsamtsleiter der NSDAP.
    • Brasilien: Otto Gauerke (Río de Janeiro): Kulturamtsleiter der NSDAP.
    • Brasilien: George Christians (Río de Janeiro): Außenhandelsamtsleiter.
    • Chile: Karl Hübner (Santiago): Landesgruppenleiter.
    • Guatemala: Gerhard Hentschke (Guatemala): Landesgruppenleiter.
    • Guatemala-West: Herrmann Toepke (Quezaltenango): Kreisleiter.
    • Kolumbien: Emil Prüfert (Barranquilla): Landesgruppenleiter.
    • Venezuela: Arnold Margerie (Caracas): Landesgruppenleiter.
    • Bolivien: Theodor Becker (Bolivien): Landeskreisleiter.
    • Peru: Carl Dedering (Lima): Landesgruppenleiter.
    • Paraguay: Major a. D. Franz Reitzenstein (Asunción): Landesgruppenleiter.
      • Paraguay: Wilhelm Voss (Asunción): Stellvertretender Landesgruppenleiter der Partei.
  • Afrika
    • Orange-Freistaat: U. M. v. Chelius (Bloemfontein und Johannesburg): Außenhandelsamtsleiter der NSDAP
    • Südafrika: Wolfgang Delfs–Fritz (The Baths): Außenhandelsamtsleiter der NSDAP
    • Kapland: Konsul Bruno Stiller (Kapstadt): Landesgruppenleiter
  • Asien
    • Palästina: Cornelius Schwarz (Jaffa): Landesleiter.
    • Niederländisch-Indien und Streits-Settlements: William Wickel (Java): Landesgruppenleiter.
    • Japan: Rudolf Hillmann (Tokio): Landesgruppenleiter.
      • Japan: Otto Stolle (Tokio): Stellv. Landesgruppenleiter.
  • Australien
    • Walter Schleicher (Samoa): Außenhandelsamtsleiter.

Die Organisationen in folgenden Ländern bilden Landeskreise, an deren Spitze ein Landeskreisleiter steht: Dänemark, Schweden, Lettland, Bolivien, Rumänien, Angola, Panama, Uruguay, Griechenland, Palästina, Venezuela, Kanada, Belgien (zwei Kreise: Antwerpen und Brüssel), Italien (zwei Kreise: Mailand und Rom).

Organisation der NSDAP/AO

  • Gauleiter: Ernst Wilhelm Bohle. Persönlicher Referent Rudolf Tesmann. Adjutant SA-Sturmbannführer Willy Gohert
  • Stellvertretender Gauleiter: Alfred Heß.

Im Weiteren eine Auswahl der verschiedenen Unterbehörden, genannt Ämter, deren Leiter die Dienstbezeichnung Gauamtsleiter trugen:

Sechs Länderämter für die verschiedenen Regionen der Welt, darunter

Ferner gab es folgende Ämter:

  • Amt Seefahrt: Gauamtsleiter Kurt Wermke
  • Amt für Beamte
  • Amt für Erzieher
  • Kulturamt: Werner Schmidt auch Schmidt-Pretoria genannt
  • Arbeitsgemeinschaft der Frau im Ausland: Gauenfrauschaftsleiterin Wera Behr
  • Rechtsamt, bis März 1938: Wolfgang Kraneck, dann: Amtsgerichtsrat Horst Luebbe, gleichzeitig Gauführer des Gaues Ausland des NSRB
  • Schatzamt: Gauschatzmeister Theodor Leonhardt
  • Schulungsamt: Gauamtsleiter Woldemar Troebst
  • Amt für Technik: Hermann Bohle, Vater des Gauleiters Bohle
  • Gaugericht: Gaurichter Wolfgang Kraneck

Im Ausland waren die Leitungsbezeichnungen Landesgruppenleiter, Ortsgruppenleiter und Stützpunktleiter, anfänglich waren diese auch Landesvertrauensmann und Vertrauensmann.

Auswahl einiger Landesgruppenleiter der NSDAP/AO verschiedener Länder und Perioden

Siehe auch

Literatur

Untersuchungen

  • Louis de Jong: Die deutsche fünfte Kolonne im Zweiten Weltkrieg. Übers. aus d. Holl. von Helmut Lindemann. Stuttgart: Dt. Verl.-Anst. 1959 (Originaltitel: De duitse vijfde colonne in de tweede wereldoorlog).
  • Volker Koop: Hitlers fünfte Kolonne: Die Auslands-Organisation der NSDAP. be.bra Verlag, Berlin 2009, ISBN 978-3-89809-085-8.[7]
  • Donald M. McKale: The swastika outside Germany. Kent State Univ. Press, XVI., Kent/Ohio 1977, ISBN 0-87338-209-9.
  • Arthur L. Smith Jr.: Hitler's Gau Ausland, in: Political Studies, Volume 14, Issue 1, Februar 1966, S. 90–95.

Schriften zu Regionen

  • Ralf Balke: Hakenkreuz im Heiligen Land: die NSDAP-Landesgruppe Palästina. Sutton, Erfurt 2001, ISBN 3-89702-304-0.
    • Jüdische Zeitung 2006: Kurzfassung des Buches, siehe Weblinks
  • Victor Farías: Die Nazis in Chile. Aus dem Spanischen von Kerstin Claussen. Philo, Berlin 2002, ISBN 3-8257-0298-7 (Originaltitel: Los nazis en Chile).[8]
  • Olaf Gaudig: Der Widerschein des Nazismus: das Bild des Nationalsozialismus in der deutschsprachigen Presse Argentiniens, Brasiliens und Chiles 1932–1945. Wissenschaftlicher Verl., Berlin/Mannheim 1997, ISBN 3-932089-01-4. (Zugl. Dissertation: Freie Univ., Berlin 1994/95.)
  • Jürgen Müller: Nationalsozialismus in Lateinamerika – die Auslandsorganisation der NSDAP in Argentinien, Brasilien, Chile und Mexiko, 1931–1945. Akademischer Verlag Heinz, Stuttgart 1997, ISBN 3-88099-672-5. (Historamericana 3; zugl. Dissertation: Heidelberg 1994/95.)
  • Günter Lachmann: Der Nationalsozialismus in der Schweiz 1931–1945: ein Beitrag zur Geschichte der Auslandsorganisation der NSDAP. Ernst-Reuter-Gesellschaft, Berlin-Dahlem 1962. (Zugl. Dissertation: Freie Univ. Berlin, 18. Dezember 1962.)

Zeitgenössische Schriften

  • Jahrbuch für auswärtige Politik. Hrsg. Friedrich Berber. Veröffentlichung des Instituts für außenpolitische Forschung. Verschiedene Jahrgänge
  • Emil Ehrich: Die Auslands-Organisation der NSDAP. Junker & Dünnhaupt, Berlin 1937 (Schriften der Deutschen Hochschule für Politik 2; Der organisatorische Aufbau des Dritten Reiches 13)
  • National Socialism. Basic principles, their application by the Nazi Party’s foreign organization, and the use of Germans abroad for Nazi aims. Prepared in the Special Unit of the Division of European Affairs by Raymond E. Murphy, Francis B. Stevens, Howard Trivers, Joseph M. Roland. United States of America, Department of State, Washington 1943.

Einzelnachweise

  1. Hanfried Görtemaker: Rudolf Hess. Der Stellvertreter. C.H.Beck Verlag, München 2023, S. 303ff.
  2. André du Pisani: SWA/Namibia: The politics of Continuity and Change. Jonathan Ball Publishers, Johannesburg 1986. ISBN 0-86850-092-5, S. 77–78.
  3. Federico Rivas Molina: Un documento oculto durante casi 80 años revela la ruta del dinero nazi desde Argentina. In: El País, 3. März 2020, abgerufen am 4. März 2020 (spanisch).
  4. Wolfgang G. Schwanitz: Safwa, Najda Fathi: Al-'Alam al-'Arabi Fi Watha'iq Sirriyya Almaniyya 1937–1941 (The Arab World In German Secret Documents), Beirut 2006; Wildangel, René: Zwischen Achse und Mandatsmacht. Palästina und der Nationalsozialismus, Berlin 2007 (Rezension). In: H-Soz-u-Kult, 22. Februar 2008.
  5. Kontrollratsgesetz Nr. 2 vom 10. Oktober 1945. In: Amtsblatt des Kontrollrats in Deutschland, Nummer 1 vom 29. Oktober 1945, S. 19 ff., Digitalisat der Deutschen Nationalbibliothek: urn:nbn:de:101:1-201301314955.
  6. vgl. Ehrich, Emil: Die Auslands-Organisation der NSDAP, Berlin: Junker und Dünnhaupt, 1937, S. 15 ff.
  7. Kerstin Thieler: Koop, Volker: Hitlers Fünfte Kolonne. Die Auslands-Organisation der NSDAP. Berlin 2009 (Rezension). In: H-Soz-u-Kult, 5. Februar 2010.
  8. Frank-Rutger Hausmann: Farías, Víctor: Los nazis en Chile. Barcelona 2000 (Rezension). In: H-Soz-u-Kult, 9. Januar 2001.