Mycetohabitans
| Mycetohabitans | ||||||||||||
|---|---|---|---|---|---|---|---|---|---|---|---|---|
| Systematik | ||||||||||||
| ||||||||||||
| Wissenschaftlicher Name | ||||||||||||
| Mycetohabitans | ||||||||||||
| Estrada-de Los Santos et al. 2018[1] |
Mycetohabitans ist eine Gattung von Bakterien der Ordnung Burkholderiales im Phylum (botanisch: Abteilung) Pseudomonadota (früher auch Proteobacteria genannt). Die Zellen sind gramnegative, kurze, bewegliche Stäbchen. Sie bilden sehr kleine Kolonien von flacher, kreisförmiger Gestalt und erscheinen cremefarben. Das Wachstum auf Nährböden ist sehr langsam (optimal 16-45 °C), sie benötigen dabei aerobe oder mikroaerophile, aber keine anaeroben Bedingungen. Die Bakterien verfügen über die Enzyme Oxidase und Katalase, aber nicht über β-Galaktosidase. Sie können Glycerin verwerten, aber keine Glucose.[1]
Die Typusart der Gattung ist Mycetohabitans rhizoxinica.[2]
Forschungsgeschichte
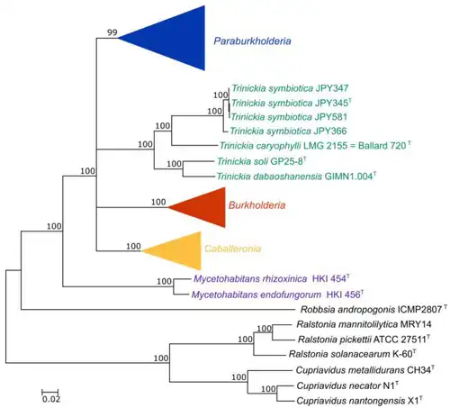
Die Mitglieder der Gattung wurden ursprünglich, soweit damals bekannt, in die Gattung Burkholderia klassifiziert. Diese Bakteriengattung war früher eine sehr große und komplexe Gruppe („Burkholderia sensu lato“), die Tiere und Pflanzen krankmachende (d. h. pathogene und phytopathogene) sowie symbiotische und nichtsymbiotische Vertreter aus einem breiten Spektrum von Habitaten (im Boden, im Wasser; in Pflanzen, Pilzen, Tieren und dem Menschen) umfasste. Die Taxonomie der Gattung wurde durch die Analyse der 16S-rRNA-Sequenzen, der Housekeeping-Gene[A. 1] und in immer stärkerem Maße auch durch Komplett-Genom-Sequenzierung neu bewertet. In diesem Zug konnten von Burkholderia eine ganze Reihe von Gattungen abgetrennt werden, darunter die Gattungen Caballeronia, Robbsia und insbesondere Paraburkholderia, bei der die damals bekannten Arten (Spezies) der heutigen Gattung Mycetohabitans als Paraburkholderia rhizoxinica und Paraburkholderia endofungorum eine vorübergehende Heimat fanden. Diese beiden Arten fügten sich aber als Symbionten des phytopathogenen Pilzes Rhizopus microsporus auch in die Gattung Paraburkholderi nicht gut ein. Im Jahr 2018 fürte die Analyse von 106 konservierten Proteinsequenzen durch Paulina Estrada-de los Santos et al. u. a. zur phylogenetischen Einordnung dieser beiden Arten in die neue Gattung Mycetohabitans.[1]
Systematik

Der hier wiedergegebenen Systematik liegen folgende Quellen zugrunde (Stand 31. August 2023):
- L – List of Prokaryotic names with Standing in Nomenclature (LPSN)[2] (wo nicht anders vermerkt erste Präferenz)
- N – NCBI Taxonomy Browser (NCBI)[3]
- G – Genome Taxonomy Database (GTDB)[4]
- Äußere Systematik
Domäne: Bacteria > Phylum: Pseudomonadota (früher Proteobacterie genannt) > Klasse: Betaproteobacteria > Ordnung: Burkholderiales > Familie: Burkholderiaceae (L,N)
Die GTDB unterstützt im Wesentlichen ebenfalls diese Systematik, subsumiert aber offenbar alle Vertreter der Betaproteobacteria ter den Gammaproteobacteria. Sie kennt als Klassen der Pseudomonadota nur Alphaproteobacteria, Gammaproteobacteria, Magnetococcia, Zetaproteobacteria. Insbesondere sind dort offenbar die Betaproteobacteria ein Synonym für die Gammaproteobacteria. (G)
- Innere Systematik
Die GTDB ordnet alle dort gelisteten Spezies der LPSN-Gattung Candidatus Vallotia (alias Ca. Vallotiella) der Gattung Mycetohabitans zu, synonymisiert also offenbar beide Gattungen, weshalb die zugehörigen Spezies hier ebenfalls aufgeführt sind. Die LPSN-Spezies „Ca. Vallotia japonica“ und „Ca. Vallotia virida“ werden in der GTDB nicht gelistet, daher ist eine analoge Zuordnung nicht belegt und unsicher. (L,G)[A. 2]
Gattung: Mycetohabitans Estrada-de Los Santos et al. 2018 (G,N,L)
- faktisches Synonym (G): „Candidatus Vallotia“ Toenshoff et al. 2012 (G,L,N) mit Schreibvarianten „Ca. Vallotiella“ (L) und „Ca. Neovallotia“ (L)[5][6][7]
- Spezies: Mycetohabitans endofungorum (Partida-Martinez et al. 2007) Estrada-de los Santos et al. 2018[8][9] (G,N,L)
- Basionym: Burkholderia endofungorum (Partida-Martinez et al. 2007) (N,L)
- homotypisches Synonym: Paraburkholderia endofungorum (Partida-Martinez et al. 2007) Sawana et al. 2015 (N,L)
- inklusive: Burkholderia sp. B5
- Referenzstamm: CIP:109454 alias DSM:19003, HKI:456 (N,L), HKI-0456[8] oder HKI456 (G)[1]
- andere Stämme: B5 (G; N: eigene Spezies?[A. 3])
- Spezies: Mycetohabitans rhizoxinica (Partida-Martinez et al. 2007) Estrada-de Los Santos et al. 2018,[8][9] Typus (G,N,L)
- Basionym: Burkholderia rhizoxinica (Partida-Martinez et al. 2007) (N,L)
- homotypisches Synonym: Paraburkholderia rhizoxinica (Partida-Martinez et al. 2007, Sawana et al. 2015) (N,L)
- heterotypisches Synonym: „Burkholderia rhizoxina“ (Scherlach et al. 2006) (G,N,L)
- inklusive: Burkholderia sp. 62417 (N)
- Referenzstamm: CIP:109453 alias DSM:19002 (N,L), HKI:454 (G,N,L), HKI-0454[8] oder B1 (G)[1]
- andere Stämme: 62417 (N); B6 (G; N: eigene Spezies); B2 (G; N: eigene Spezies)
- Spezies: Mycetohabitans cooleyia (G)
- Spezies: Mycetohabitans lariciata (G)
- Synonym: Candidatus Vallotia lariciata (L,N) mit Schreibvariante Ca. V. laricis (L) ist Ca. V. sp. (ex Adelges lariciatus)[10]
- Referenzstamm: Ad13-081_Vallotia (G,N)
- Spezies: Mycetohabitans tarda (G)
- Spezies Mycetohabitans sp020342435 (G)
- Synonym Candidatus Vallotia sp. (ex Adelges kitamiensis) (N)
- Referenzstamm: Adelges kitamiensis 18-608 (G,N)
- Spezies Mycetohabitans sp021991875 (G)
- Synonym: Mycetohabitans sp. B8 (N)
- Referenzstamm: B8 (G,N)
- Spezies Mycetohabitans sp900155955 (G)
- Synonyme: Mycetohabitans sp. B3, Mycetohabitans sp. B4, Mycetohabitans sp. B7
- Referenzstamm: B13 (G)
- andere Stämme: B3; B4; B7 und B14 (G)
- Spezies: Mycetohabitans sp. B46 (N)
- Referenzstamm: B46 (G)
- ?Spezies „Candidatus Vallotia japonica“ (von Dohlen et al. 2017) (L), informell ein „Ca. V. sp. (ex Adelges japonicus)“[10][A. 9]
- Referenzstamm 94-81[10]
- ?Spezies „Candidatus Vallotia virida“ (Toenshoff et al. 2012) (L), informell ein „Ca. V. sp. (ex Adelges viridis)“[10][A. 10]
- Synonym: „Candidatus Vallotiella adelgidarum“ (L)
- Referenzstamm: abi3KL (L)
Mycetohabitans rhizoxinica
Die Zellen der Typusspezies Mycetohabitans rhizoxinica sind gramnegative, bewegliche (motile), kurze (schon fast kugelförmige/kokkoide) Stäbchen.
Beschreibung
Die Zellgröße variiert von 1,2 bis 2,0 μm in der Länge und von 0,6 bis 1,2 μm in der Breite. Die Zellen treten einzeln, paarweise oder in unregelmäßigen Clustern (kleinen Kolonien) auf. Diese Kolonien sind kreisförmig flach und glitzernd cremefarben mit bis zu ca. 1 mm im Durchmesser. Wie für die Gattung üblich verfügen die Zellen über Oxidase und Katalase.
Das Wachstum auf Agarplatten ist langsam und erfolgt typischerweise als sehr dünner Rasen. NaCl (Kochsalz) wird bis zu einer Konzentration von 2 % (w/v) gut vertragen; das Wachstum ist bei einer Konzentration von 3 % (w/v) NaCl schwach und wird bei 5 % (w/v) NaCl vollständig gehemmt. Der Referenzstamm kann bei Temperaturen zwischen 16 und 45 °C wachsen. Dies setzt einen pH-Wert im Bereich von 5,0-7,4 voraus; das pH-Optimum liegt bei 6,0-6,5; bei pH-Werten unter 4,5 oder über 7,5 sind die Zellen nicht mehr lebensfähig. Die Produktion von diffusionsfähigen (löslichen) Pigmenten wird nicht beobachtet. Wie für die Gattung üblich verfügen die Zellen über Oxidase und Katalase. Wie für die Gattung typisch wird Glycerin, nicht aber Glucose verstoffwechselt. Die Spezies kann unter aeroben und mikroaerophilen Bedingungen wachsen, aber nicht in einer anaeroben Atmosphäre mit Kohlendioxid (CO2).[9]
Die Spezies wurde isoliert von ihrem Wirtspilz Rhizopus microsporus und kann beispielsweise mit dessen Stamm ATCC 62417 eine symbiotische Beziehung eingehen.[9]
Endosymbiose
Die endosymbiotische Beziehung des toxinproduzierenden Bakteriums M. rhizoxinica zum ökologisch und medizinisch relevanten Pilz Rhizopus microsporus wurde 2023 von Ingrid Richter et al. genauer untersucht. Das Bakterium muss, um im Innern des Pilzes gedeihen zu können, eine Reihe von Hürden überwinden, zu denen insbesondere die Abwehrmechanismen des Wirts gehören. Um sich frei in dem Pilzfäden (Hyphen) bewegen zu können, muss das Bakterium geeignete Effektoren[A. 11] produzieren.[8]
Der Pilz Rhizopus microsporus ist Verursacher der Reiskeimlingsfäule, die in Asien jedes Jahr zu enormen Ernteverlusten führt. Der Pilz kann diese Krankheit aber nur mit Hilfe des vom endosymbiotischen Bakterium (Endobakterium) produzierten Pflanzentoxins tun, das vom Pilz verarbeitet und in der Wirtspflanze, dem Reis, freigesetzt wird. Die Abhängigkeit des Pilzes vom Bakterium geht so weit, dass der Pilz ohne das Bakterium keine Sporen mehr bilden und sich daher nicht mehr effizient ausbreiten kann. Im Gegenzug versorgt der Pilz seinen Endosymbionten mit Nährstoffen. Obwohl sich die Bakterien auch ohne den Pilz kultivieren lassen, leben beide Partner in der freien Natur immer in Symbiose.[8]
M. rhizoxinica bildet einen speziellen Effektor, der im Pilz wie ein Transkriptions-Aktivator wirkt und damit zugunsten des Bakteriums in die Regulation der Genexpression eingreift. Derartige Effektoren nennt man TAL-Effektoren (englisch Transcription activator-like effector, TALE), der von M. rhizoxinica produzierte TAL-Effektor trägt die Bezeichnung MTAL1. Wird MTAL1 per Gen-Knockout ausgeschaltet, dann vermehren sich die Bakterien zwar zunächst unkontrolliert. Der Pilz verschließt aber Teile seiner Hyphen mit neuen Zellwänden (Septen), worauf die nun eingeschlossenen Bakterien (nach einigen Stunden) absterben. Tatsächlich konnte man durch eine Kombination von Mikrofluidik und Fluoreszenzmikroskopie eine Anreicherung von solch TAL-defizienten M. rhizoxinica in Seitenhyphen beobachten. Hochauflösende Live-Bildgebung (englisch Live-cell imaging) zeigte zudem die Bildung von Septen an der Basis infizierter Hyphen, die zum Einschluss von Endobakterien führten. Das Überleben der eingeschlossenen TAL-defizienten Bakterien war im Vergleich zum Wildtyp von M. rhizoxinica deutlich reduziert, was in Abwesenheit von TAL-Proteinen auf eine normale Schutzreaktion des Pilzwirts gegenüber bakteriellen Infektionen hindeutet.[8]
TAL-Effektoren sind auch von verschiedenen pflanzeninfizierenden Bakterien bekannt. Vermutlich bindet der TAL-Effektor (wie für derartige Proteine typisch) irgendwo an das Pilzgenom, aber Näheres muss erst noch weitere Forschung zeigen. Das von M. rhizoxinica gebildete Effektorprotein hält die Symbiose aufrecht und ermöglicht es den Bakterien, sich in den Hyphen frei zu bewegen. Der TAL-Effektor ist daher ein wesentlicher Symbiosefaktor.[8]
Bedeutung für Endosymbiosen in der Evolution
Ingrid Richter et al. vermuten, dass im Fall des Pilzes R. microsporus und des Bakteriums M. rhizoxinica sich in einer Koevolution eine ursprünglich parasitäre Beziehung in eine symbiotische verwandelt hat. Ohne das Effektorprotein, können die Bakterien den Pilz weiterhin infizieren: sie dringen in die Pilzhyphen ein, indem sie die Zellwand „schmelzen“. Die Reaktion des Pilzes zeigt aber, dass er sie dann als parasitär wahrnimmt – nur wenn der TAL-Effektor vorhanden ist, ist die Symbiose stabil.[8]
Das Beispiel zeigt den fließenden Übergang zwischen einer mutualistischen Symbiose, von der beide Partner profitieren, und einer parasitären Beziehung, die für einen Partner nachteilig ist. Es gibt auch tiefere Einblicke in die Interaktionen zwischen Bakterien und Eukaryoten im Allgemeinen. Die Endosymbiose als symbiotische Beziehung, bei der ein mikrobieller Partner in seinem Wirt lebt, hat zu einigen der wichtigsten Fortschritten in der Geschichte des Lebens auf der Erde geführt, z. B. zur Bildung von Mitochondrien (Eukaryogenese/Atmung) und Chloroplasten (Entstehung der Viridiplantae mit den grünen Pflanzen/Photosynthese) aus endosymbiotischen α-Proteobakterien respektive Cyanobakterien. Diese Organellen der eukaryotischen Zellen sind aber – anders als M. rhizoxinica – seit langer Zeit nicht mehr in der Lage, eigenständig zu überleben.[8]
Mycetohabitans endofungorum
Die Zellen der Spezies Mycetohabitans endofungorum sind Gram-negative, bewegliche (motile), kurze Stäbchen (schon fast kugelförmig/kokkoid).
Beschreibung
Sie unterscheiden sich in ihrem Phänotyp (d. h. äußerlich) nicht sehr von der Typusspezies M. rhizoxinica, weder in der Gestalt (Form und Farbe), noch in den Kultivierungsbedingungen oder ihrem Wirt.
Die Zuordnung des Referenzstamms zu einer eigenen Spezies erfolgte aufgrund genetischer Unterschiede und einiger Details des Stoffwechsels.[9]
Etymologie
Der Gattungsname Mycetohabitans leitet sich ab von altgriechisch μύκης mykês, deutsch ‚Pilz‘ und lateinisch habitans ‚bewohnend‘, bedeutet also „Pilze bewohnend“ oder einen „Bewohner von Pilzen“,[2][1] was auf die endosymbiotische Lebensweise dieser Bakterien anspielt.
- Das Namensepitheton rhizoxinica leitet sich ab von neulateinisch rhizoxinum ‚Rhizoxin‘, das Gift (Toxin), das diese Bakterien für ihren Wirt Rhizopus microsporus bilden; der Suffix ‚-ica‘ steht für ein feminines Adjektiv.[1][9]
- Das Namensepitheton endofungorum kommt von altgriechisch ἔνδον endon, deutsch ‚innen‘ (daraus neulateinisch endo) und dem lateinischen Genitiv Plural fungorum ‚der Pilze‘, bedeutet also „im Innern der Pilze“, was wiederum auf die endosymbiotische Lebensweise dieser Bakterien anspielt.[1][9]
Der Gattungsname Vallotiella bzw. Vallotia ist neulateinisch und leitet sich ab vom französischen Entomologen Jean Nicolas Vallot (1771–1860), der den Wirt dieser Bakterien, die Gattung Adelgres mit ihrer Typusart Adelges laricis (Rote Fichtengallenlaus) 1836 erstbeschrieb.[7][11]
Anmerkungen
- ↑ Ein Housekeeping-Gen ist ein Gen, das für die Aufrechterhaltung grundlegender zellulärer Funktionen erforderlich ist und daher normalerweise in allen Zelltypen eines Organismus exprimiert wird.
- ↑ In den Bezeichnungen der Stämme kann der Doppelpunkt äquivalent durch ein Leerzeichen ersetzt sein, ein hochgestelltes ‚T‘ am Ende kennzeichnet den referenzstamm.
- ↑ Burkholderia sp. B5/Mycetohabitans sp. B5 wird in der NCBI-Taxonomie an verschiedenen Stellen geführt.
- ↑ Genbank-Zugriffsnummer: CP047396 und NZ_CP047396
- ↑ Genbank-Zugriffsnummer: JN810874 (L,N)
- ↑ Genbank-Zugriffsnummer: JN810865 (N)
- ↑ Genbank-Zugriffsnummer: OU343031
- ↑ Genbank-Zugriffsnummer: JN810867
- ↑ Genbank-Zugriffsnummer: MF063344
- ↑ Genbank-Zugriffsnummer: MF063347 und MF063348
- ↑ Effektorproteine sind Proteine, die von Bakterien in Wirtszellen injiziert werden
Literatur
- Breanne N. Steffan, Nandhitha Venkatesh, Nancy P. Keller: Let’s Get Physical: Bacterial-Fungal Interactions and Their Consequences in Agriculture and Health. In: MDPI: Journal of Fungi (JoF), Band 6, Nr. 4, 23. Oktober 2020, S. 243; doi:10.3390/jof6040243 (englisch).
Einzelnachweise
- ↑ a b c d e f g h i Paulina Estrada-de los Santos, Marike Palmer, Belén Chávez-Ramírez, Chrizelle Beukes, Emma T. Steenkamp, Leah Briscoe, Noor Khan, Marta Maluk, Marcel Lafos, Ethan Humm, Monique Arrabit, Matthew Crook, Eduardo Gross, Marcelo F. Simon, Fábio Bueno Dos Reis Junior, William B. Whitman, Nicole Shapiro, Philip S. Poole, Ann M. Hirsch, Stephanus N. Venter, Euan K. James: Whole Genome Analyses Suggests that Burkholderia sensu lato Contains Two Additional Novel Genera (Mycetohabitans gen. nov., and Trinickia gen. nov.): Implications for the Evolution of Diazotrophy and Nodulation in the Burkholderiaceae. In: MDPI: Genes, Band 9, Nr. 8, Special Issue Genetics and Genomics of the Rhizobium-Legume Symbiosis, 1. August 2018, S. 389; doi:10.3390/genes9080389, PMID 30071618, PMC 6116057 (freier Volltext) (englisch).
- ↑ a b c LPSN: Genus Mycetohabitans Estrada-de Los Santos et al. 2018.
- ↑ NCBI Taxonomy Browser: Mycetohabitans, Details: Mycetohabitans Estrada-de Los Santos et al. 2018 (genus).
- ↑ GTDB: Mycetohabitans (genus). Details: Search: Mycetohabitans.
- ↑ GTDB: Search: Vallotia.
- ↑ NCBI Taxonomy Browser: "Candidatus Vallotia", Details: "Candidatus Vallotia" Toenshoff et al. 2012 (genus).
- ↑ a b LPSN: Genus "Candidatus Vallotia" Toenshoff et al. 2012; Genus "Candidatus Vallotiella" corrig. Toenshoff et al. 2012.
- ↑ a b c d e f g h i j
Ingrid Richter, Philipp Wein, Zerrin Uzum, Claire E. Stanley, Jana Krabbe, Evelyn M. Molloy, Nadine Moebius, Iuliia Ferling, Falk Hillmann, Christian Hertweck: Transcription activator-like effector protects bacterial endosymbionts from entrapment within fungal hyphae. In: Current Biology, Band 33, Nr. 13, 10. Juli 2023, S. 2646-2656.E4; doi:10.1016/j.cub.2023.05.028, Epub: 9. Juni 2023 (englisch). Dazu:
- A single molecule upsets symbiosis: Some bacteria live endosymbiotically in fungi - as long as they produce a certain protein. Auf: EurekAlert! vom 5. Juli 2023 (englisch). Quelle: Leibniz-Institut für Naturstoff-Forschung und Infektionsbiologie - Hans-Knöll-Institut (Leibniz-HKI), Jena.
- Ein einziges Molekül bringt Symbiose aus dem Gleichgewicht: Manche Bakterien leben endosymbiotisch in Pilzen – solange sie ein bestimmtes Protein produzieren. Auf: EurekAlert! vom 5. Juli 2023 (deutsch). Quelle: dito
- ↑ a b c d e f g Laila P. Partida-Martinez, Ingrid Groth, Imke Schmitt, Walter Richter, Martin Roth, Christian Hertweck: Burkholderia rhizoxinica sp. nov. and Burkholderia endofungorum sp. nov., bacterial endosymbionts of the plant-pathogenic fungus Rhizopus microsporus. In: International Journal of Systematic and Evolutionary Microbiology, Band 57, Nr. 11, 1. November 2007, S. 2583–2590; doi:10.1099/ijs.0.64660-0, PMID 17978222 (englisch).
- ↑ a b c d e f Carol D. von Dohlen, Usha Spaulding, Kistie B. Patch, Kathryn M. Weglarz, Robert G. Foottit, Nathan P. Havill, Gaelen R. Burke: Dynamic Acquisition and Loss of Dual-Obligate Symbionts in the Plant-Sap-Feeding Adelgidae (Hemiptera: Sternorrhyncha: Aphidoidea). In: Frontiers in Microbiology, Sec. Microbial Symbioses, Band 8, 13. Juni 2017; doi:10.3389/fmicb.2017.01037, PMID 28659877, PMC 5468457 (freier Volltext) (englisch).
- ↑ Colin Favret, Nathan P. Havill, Gary L. Miller, Masakazu Sano, Benjamin Victor: Catalog of the adelgids of the world (Hemiptera, Adelgidae). In: ZooKeys, Band 534, Nr. 2, November 2015, S. 35–54; doi:10.3897/zookeys.534.6456, ResearchGate (englisch).