Gelenkwagen (Straßenbahn)

Sechsachsiger Duewag-Gelenkwagen
Sechsachsiger Triebwagen mit sechsachsigem Beiwagen auf der Rhein-Haardtbahn

Gelenkwagen sind Straßenbahntrieb- oder -beiwagen, die aus mehreren mit Gelenken beweglich miteinander verbundenen Wagenkästen bestehen. Dadurch können auch lange Fahrzeuge gebaut werden, die trotzdem die für Straßenbahnnetze typischen engen Bögen befahren können.

Bauformen

Direkt miteinander verbundene Zweiachser

Die einfachste Form eines Gelenkwagens sind zwei direkt miteinander verbundene Zweiachser, die einen Wagenübergang in Form eines Faltenbalgs besitzen. Sie werden auch als „Brückenwagen“ bezeichnet.[1] Ein Beispiel hierfür waren die 1932 entstandenen Triebwagen 160–162 des Typs Ce 2/4 der Strassenbahn Bern. Hierbei handelte es sich um drei ältere zweiachsige Motorwagen des Baujahrs 1914, die per Faltenbalg mit ebenfalls zweiachsigen Altbau-Anhängern verbunden wurden.[2] Sie waren bis 1959 im Einsatz. Nach dem gleichen Prinzip aufgebaut war der Zwillingstriebwagen 501 der Straßenbahn Stuttgart, der 1937 aus Altbautriebwagen des Baujahrs 1912 zusammengefügt wurde. Er scheiterte jedoch an der ungeeigneten Übergangskonstruktion, die zu Entgleisungen neigte, und schied schon 1940 wieder aus dem Bestand.[3]

Die Leipziger Verkehrsbetriebe versuchten 1950 und 1951 ebenfalls, je zwei kleine Zweiachser zu einem Gelenkwagen zu verbinden, vorrangig um mit weniger Schaffnern auszukommen. Verwendet wurden die vier Triebwagen 925 bis 925 des Typs 27, die ihrerseits 1930 aus 1906 bis 1913 gebauten LESt-Triebwagen des Typs 16 umgebaut wurden. Je zwei Wagen wurden mit einer Kurzkupplung verbunden, als Übergangsbrücke dienten nebeneinanderliegende Stahlstäbe, die abwechselnd am Kopfstück eines der beiden Wagen befestigt waren und sich in Längsrichtung gegenseitig verschieben konnten. Verschlossen wurde der Übergang durch einen Faltenbalg nach dem Vorbild von Schnellzugwagen. Die Bodenhöhe der Plattformen am Übergang wurde auf die in den Wageninnenräumen erhöht, damit ergab sich ein durchgehender Innenraum, der nur am Übergang etwas eingezogen war. Die Einstiege am Übergang entfielen, an den Enden der Doppelwagen gab es auf der Einstiegsseite eine große, ständig offene Türöffnung und eine Abteiltrennwand mit Doppelschiebetür. Die Doppelwagen erhielten die Typenbezeichnung 227. Technisch funktionierte die Übergangskonstruktion, doch bemängelten die Nutzer die durch die Übergangsbauart entstehenden Geräusche und die schlechten Laufeigenschaften. Bei den Schaffnern waren sie wegen des doppelten Arbeitsaufkommens ebenfalls unbeliebt. 1955 und 1956 wurden beide Doppelwagen wieder getrennt und die Einzelwagen darauf einzeln verkauft.

Harkortwagen in Duisburg
Gelenkwagen der Straßenbahn Nagoya in Japan, aufgenommen 1942
Gelenkbeiwagen Typ c6 in Wien

Jakobs-Gelenkwagen

Prinzipskizze zwei- bis fünfteiliger Jakobsdrehgestellwagen

Bei einem Jakobs-Gelenkwagen trägt ein Jakobsdrehgestell das Gelenk; beide mit dem Gelenk verbundenen Wagenteile ruhen mit einem Ende auf diesem Drehgestell. Günstig für einen Übergang zwischen beiden Wagenteilen ist, dass sie sich wegen des nicht vorhandenen Überhanges auch in Gegenbögen nicht seitlich gegeneinander verschieben.

Die ersten Drehgestell-Gelenkwagen Europas wurden 1926 für Duisburg bei der Firma Johann Caspar Harkort gebaut. Einer der beiden Harkortwagen wurde von der Duisburger Verkehrsgesellschaft bis 2016 erhalten und bis Anfang 2015 für Sonderfahrten im Duisburger Stadtgebiet eingesetzt. Hierzu war der Wagen auch für den Betrieb im Duisburger Stadtbahntunnel umgerüstet worden.

In großer Serie wurde diese Bauart allerdings erst ab 1956 von der Düsseldorfer Waggonfabrik (DUEWAG) hergestellt, weitere Hersteller folgten. Das Gelenk bildet dabei ein festes Portal, das direkt auf dem Drehgestell ruht und über Faltenbälge mit den Wagenkästen verbunden ist. Diese Konstruktion basiert auf einem Patent der ATAC von 1946.

Zunächst entstanden zweiteilige sechsachsige Wagen mit einem Gelenk, durch Einfügen eines Mittelteils und eines weiteren Gelenks wurde 1957 der erste achtachsige Wagen ausgeliefert. 1967 entstanden aus diesem Baukastenprinzip vier zwölfachsige Wagen für die Rhein-Haardtbahn, die mit 38,5 Metern die damals längsten Straßenbahnwagen der Welt waren. Mannheim und Duisburg verlängerten später einige Wagen mit einem weiteren Jakobs-Drehgestell um einen niederflurigen Mittelteil. Jakobsdrehgestell-Gelenkwagen wurden überwiegend als Triebwagen geliefert. Nur für die Rhein-Haardtbahn und die Gürtellinie der Wiener Elektrischen Stadtbahn, aus der 1989 die Linie U6 hervorging, wurden Gelenkbeiwagen gebaut.

Niederflurwagen wurden lange nicht mit Jakobsgestellen gebaut, weil durch die geringe Fußbodenhöhe der Einbauraum knapp ist. Deshalb wurden Laufwerk und Gelenkkonstruktion getrennt, was zwangsläufig zu Kurzgelenkwagen, aufgesattelten Endwagen oder schwebenden Mittelteilen führt. Mit den 15T gelang dem Hersteller Škoda Transportation 2009 schließlich doch die Konstruktion von niederflurigen Gelenkwagen mit Jakobsdrehgestellen.

Beispiele für Jakobsdrehgestellwagen:

Kurzgelenkwagen

Ein ehemals Stuttgarter GT4 in Halberstadt
Prinzipskizze zwei- bis sechsteiliger Kurzgelenkwagen

Als Kurzgelenkwagen werden Fahrzeuge bezeichnet, bei denen jedes Wagenteil auf einem Drehgestell läuft. In ihrer Ursprungsform waren es stets zweiteilige Fahrzeuge, bei denen das Gelenk von den Drehgestellen aus angesteuert wird.[1] Im Zuge der Entwicklung von Niederflurwagen wurden auch mehrteilige Fahrzeuge dieses Prinzips entwickelt, zunächst probeweise als Umbau aus ursprünglich zweiteiligen Wagen. Bei vier- und mehrteiligen Kurzgelenkwagen wird meistens ein Gelenk als Doppelgelenk ausgeführt, damit sich die Auslenkung der Wagenteile beim Bogeneinlauf nicht durch das gesamte Fahrzeug fortsetzt. Folgende unterschiedliche Konstruktionen wurden entwickelt:

Typ Stuttgart

Bei der 1959 für die teilweise steilen und kurvenreichen Strecken der Straßenbahn Stuttgart entwickelten Bauform der Maschinenfabrik Esslingen (Typ GT4) ruht auf Pfannen auf den beiden Drehgestellen ein Träger – der Gelenkträger. Die seitliche Ansteuerung des Gelenkträgers geschieht jeweils durch einen separaten Querlenker, der einerseits an einer Konsole an der zum Gelenk hinweisenden Seite des Drehgestells und andererseits am Gelenkträger angeschlagen ist. Die Wagenkästen stützen sich auf einer Seite über Federbeine auf »ihr« Drehgestell und auf der anderen Seite auf das Gelenk, das auf dem Gelenkträger ruht. Eine Trennung der Wagenteile ist nur durch eine weitgehende Demontage des Wagens in einer Werkstätte möglich. Von insgesamt 380 Wagen gingen 350 an Stuttgart, weitere Wagen erhielten Freiburg im Breisgau, Reutlingen, Neunkirchen (Saar) und – gebraucht aus Stuttgart und Reutlingen – Ulm, nach 1990 kamen gebrauchte Wagen auch nach Nordhausen, Halberstadt, Augsburg, Halle, Arad und Iași. Die Bezeichnung „Kurzgelenkwagen“ ist in Stuttgart unüblich, obwohl es auch einige wenige Fahrzeuge anderer Bauart mit Jakobsgestell gab.[4]

Typ Bremen

Kurzgelenkwagen 1963 in Bremen
Modernisierter Armonia-Triebwagen in Timișoara, 2018

Bei der von Hansa Waggonbau für die Bremer Straßenbahn entwickelten Bauform ruht jeder Wagenteil auf einem eigenen Drehgestell, das Gelenk hingegen wird nicht abgestützt. Die einzelnen Wagenteile können nur in der Werkstatt voneinander getrennt werden. 1959 bis 1967 wurden diese Wagen an Bremen und 1968 an Bremerhaven geliefert. Die Kurvenanpassung des Wagenkastens wurde durch ein Gestänge gesteuert. Fährt der Wagen in eine Kurve, beginnen die einzelnen Wagenteile auszudrehen, bis das Fahrzeug komplett in den Bogen eingelaufen ist. Dabei schert das Heck zunächst zur Kurveninnenseite und erst in der Kurve zur Kurvenaußenseite aus.[5][6] Zur Bildung längerer Züge wurde mit Triebwagen und Beiwagen gefahren.

Die Münchener Waggonfabrik Josef Rathgeber stellte die Wagen ab 1963 mit kleinen Änderungen unter Lizenz als Baureihe P für die Straßenbahn München her.[6]

Die Produktion für Bremen wurde 1973 von Wegmann & Co. in Kassel übernommen, die Züge aus Gelenktriebwagen und Gelenkbeiwagen lieferte. Bei diesen auch äußerlich moderner gestalteten Fahrzeugen wurde die Kurvenanpassung zunächst hydraulisch gesteuert. Diese Steuerung bewährte sich jedoch nicht und wurde später umgerüstet. 30 Wegmann-Triebwagen wurden in den Jahren 2015 bis 2018 für die Straßenbahn Timișoara in Rumänien vollständig auf den alten Fahrgestellen modernisiert und erhielten die neue Typenbezeichnung Armonia.

KT4

ČKD Tatra entwickelte den Typ Tatra KT4, der ab 1976 in einer Gesamtzahl von 1801 Stück für Jugoslawien, die Sowjetunion, Nordkorea und vor allem die DDR (Typ KT4D), gebaut wurde. Das Gelenk wird mechanisch durch an die Drehgestellrahmen und das Gelenkportal angelenkte, gekreuzte Übertragungsstangen gesteuert. Es hat nur einen Freiheitsgrad um die Hochachse, im geraden Gleis sowie auf Kuppen und in Wannen verhält sich der Wagen wie ein langer Vierachser. Diese Wagen wurden nur als Triebwagen geliefert, sie sind aber mehrfachtraktionsfähig.[7]

Auslenkung der Fahrzeugteile eines dreiteiligen Kurzgelenkwagens beim Bogeneinlauf
Auslenkung der Fahrzeugteile eines vierteiligen Kurzgelenkwagens mit Doppelgelenk beim Bogeneinlauf

Niederflur-Kurzgelenkwagen

Weite Verbreitung findet der Kurzgelenkwagen Bremer Bauart seit 1989 als Niederflurwagen in dreiteiliger oder vierteiliger Form. Bei diesen Wagen entfällt die Gelenkansteuerung ganz, die Gelenke stellen sich vielmehr selbsttätig durch die Rückstellkräfte der Luftfedern ein. MAN, AEG und später Adtranz lieferten diese Gelenkwagen an Bremen, Berlin, München, Nürnberg und weitere;[8] Düwag baute eine 40 Wagen umfassende Serie für Frankfurt am Main (Typ R).[9] Auch der neue Siemens-Typ Avenio und sein Budapester Vorgänger Combino Plus folgen diesem Prinzip.

Gelenkwagen mit aufgesattelten Endwagen

Freiburger Duewag-Achtachser um 1979
1963: Dreiachsiger Gelenkwagen in Bremen
Bombardier-Flexity-Achtachser in Essen
Prinzipskizze des Dessauer NGT6DE mit aufgesatteltem Endwagen

Diese auch als Stützgelenkwagen bezeichneten[1] Fahrzeuge bestehen aus einem selbstständig tragenden Wagenteil, auf dem sich Endwagen abstützen. WUMAG konstruierte 1928 einen Prototyp mit einem zweiachsigen Mittelwagen, auf den sich zwei einachsige Endwagen abstützten. In den 1950er und 1960er Jahren entstanden zweiteilige Fahrzeuge, teils als Umbauten älterer Wagen, die durch einen Endwagen – den Nachläufer mit einem zweiachsigen Drehgestell – verlängert wurden, so für Duisburg, Aachen und Freiburg (Typ Sputnik), teils als Neubauten, so für Köln, Krefeld, Remscheid und Bremen (mit einachsigem Nachläufer) und Augsburg (Typ GT5 mit dreiachsigem Vorderwagen und zweiachsigem Nachläufer). Die österreichische Variante stellt der 1963 gebaute Wiener Typ F dar, diese Wagen waren bis 1996 im Einsatz.

Vierachsiger Mittelteil

Prinzipskizze zwei- bis fünfteiliger Gelenkwagen mit einem vierachsigen Wagenteil und darauf aufgesattelten zweiachsigen Wagenteilen

Ab 1971 beschaffte Freiburg im Breisgau dreiteilige Fahrzeuge weiterentwickelter Bauform, den Düwag GT8 Typ Freiburg, mit vierachsigem Mittel- und aufgesattelten Endwagen mit je einem zweiachsigen Drehgestell. Ab 1989 entstanden verschiedene dreiteilige Niederflurwagen mit niederflurigem Mittelteil: als Neubauten für Würzburg und Freiburg, als Umbauten älterer Wagen für Cottbus und Mülheim. Düwag baute ab 1990 70-Prozent-Niederflurwagen mit vierrädrigem, später auch mit achträdrigem Mittelteil für Kassel, Bochum, Halle und weitere Betriebe. Wegen der Niederflurigkeit erhielten die meisten dieser Wagen vom Knickwinkel des benachbarten Gelenkes gesteuerte Losradlaufwerke. Die NGT8 des LVB-Typs 36 für Leipzig erhielten stattdessen leicht verkürzte Mittelwagenkästen mit Kleinraddrehgestellen und durchgehenden Achswellen. Ähnliche Konstruktionen sind die Niederflurwagen von LHB für Magdeburg, DWA für Kassel und die mittelflurigen Zweisystemwagen von Bombardier für Saarbrücken.

Bei kürzeren, zweiteiligen Fahrzeugen dieses Prinzips wie dem Typ Be 4/6 in Genf ergibt sich, dass der vierachsige Wagenteil einer der beiden Endwagen ist. Durch Verlängerung dieser Fahrzeuge zum Typ Be 4/8 entstand jedoch auch eine asymmetrische dreiteilige Variante, bei welcher ein Endwagen auf einen zweiachsigen Mittelteil aufgesattelt ist, welcher sich seinerseits auf den anderen Endwagen stützt. Solche mehrfach aufgesattelten Endwagen kommen auch bei vier- oder mehrteiligen Varianten des Konzepts zur Anwendung, beispielsweise beim Citadis Spirit oder dem Magdeburger NGT 10D.

Kurzer Mittelteil

Prinzipskizze zwei- und dreiteiliger Gelenkwagen mit einem kurzen zweiachsigen Wagenteil und darauf aufgesattelten zweiachsigen Wagenteilen
Zürcher Be 4/6 «Mirage»
K5000 auf der Rheinuferbahn; bei Kölner Niederflurwagen ist der Mittelteil nicht ganz so kurz

In großer Zahl verwendete Züge mit kurzem Mittelteil waren die Zürcher VBZ Be 4/6 (Mirage). Extrem kurze Mittelteile sind bei Gelenkwagen der Kölner Straßenbahn üblich. Die vom Hersteller in der Fahrzeugfamilie Bombardier Flexity Swift laufen in der Hochflurvariante K5000 auf einem Jakobsdrehgestell, bei den mittelflurigen K4000 und K4500 laufen die Mittelwagen aus Platzgründen auf fest im Bodenrahmen des Mittelteils gelagerten Losradsätzen. Bei den neuen K4500 VB ist der Wagenkasten des Mittelteils über zwei Meter lang. Besondere Bauformen sind die hochflurigen Stadtbahnwagen TW 2000 sowie TW 2500 in Hannover und die dreiteiligen Niederflurwagen in Karlsruhe, die ebenfalls kurze, zweiachsige Mittelwagen haben.

Gelenkwagen mit laufwerklosem Mittelteil

Diese Gelenkwagen bestehen aus zwei selbstständigen Wagenteilen mit eigenem Laufwerk, auf deren Enden ein laufwerksloser Mittelteil aufgesattelt ist. Dieser Mittelteil – oft auch Sänfte oder schwebendes Mittelteil genannt – und die Gelenke dienen dabei als Ausgleich für die sich im Bogenein- und -auslauf sowie beim Befahren von Wannen und Kuppen gegeneinander verschiebenden Wagenteile.

Hochflurzüge

Die ersten derartigen Wagen wurden ab 1928 für Berlin, Dresden und Leipzig gebaut, blieben aber zunächst Einzelgänger. Bei der Straßenbahn Amsterdam wurden 1932 und 1935 jeweils zwei Triebwagen zu sogenannten Zwillingswagen mit zusätzlichem schwebenden Mittelteil umgebaut. Damit erreichte man gegenüber einem Zweiwagenzug aus Trieb- und Beiwagen die doppelte Antriebsleistung des Zuges, wobei zusätzlich ein Schaffner eingespart werden konnte.[10]

Gelenkzug Gothaer Bauart in Naumburg

In den 1950er Jahren wurde die Konstruktion wieder aufgegriffen, zunächst, um Zweiachserzüge aus Triebwagen und Beiwagen durch Einfügen eines Mittelteils zu vierachsigen Gelenkwagen zu verbinden, wie in Duisburg und Stuttgart (SSB DoT4), später auch als Neubaufahrzeuge, so für Dortmund, Kassel (KVG 4EGTW), München und Oberhausen. In Mülheim wurden durch Umbau von zwei Triebwagen besonders leistungsstarke gebaut, die im Betrieb mit einem vierachsigen Großraumwagen fuhren.

Ab 1959 lieferte VEB Waggonbau Gotha über 300 Gelenkwagen der Typen G4-61 und G4-65 an Leipzig, Erfurt, Potsdam und weitere Betriebe, einige Wagen sogar in die UdSSR. In Polen entstanden aus je einem zweiachsigen Triebwagen Konstal N und Beiwagen ND Gelenkwagen der Typen PN und WPK, von denen jedoch nur Kleinserien gebaut wurden. In Westdeutschland, Österreich und Polen wurden die Wagen oftmals noch vor älteren Fahrzeugen ausgemustert. Gegenüber anderen Bauarten war die Gelenkkonstruktion zu aufwändig, außerdem sind die Laufeigenschaften von aus Zweiachsern bestehenden Gelenkwagen im Vergleich mit Drehgestellwagen deutlich rauer. Hinzu kam bei vielen dieser Wagen eine zu hohe Masse und die damit verbundene Schwerfälligkeit: Besonders die Typen P 1 der Straßenbahn München und die Wiener Typen D und D1 hatten darunter zu leiden.

Niederflur-Multigelenkwagen

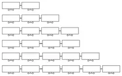
Prinzipskizze drei-, fünf-, sieben- und neunteiliger Niederflur-Multigelenkwagen

Ab 1993 wurde das Konzept für niederflurige Fahrzeuge wieder aufgegriffen und nach dem allgemeinen Prinzip der abwechselnden Anordnung von Wagenteilen mit und ohne Laufwerk auch in längeren fünf-, sieben- und neunteilige Varianten umgesetzt. Obwohl auch auf Grundlage anderer Bauformen Fahrzeuge mit mehr als zwei Gelenken gebaut wurden, etablierte sich der Begriff Multigelenkwagen oder Multigelenkfahrzeug speziell für diese Bauform.[1]

Beispiele für Multigelenkwagentypen sind:

Obwohl diese Fahrzeuge konzeptuell von der Anordnung der Wagenteile gleich sind, unterscheidet sich die technische Konzeption teilweise erheblich, besonders im Bezug auf die Fahrwerke, welche zum Teil fix oder aber zu einem gewissen Teil ausdrehbar sind.

Niederflur-Drehgestellwagen mit laufwerkslosen Mittelteilen

Prinzipskizze drei- und fünfteiliger Drehgestellwagen mit abwechselnd angeordneten vierachsigen und laufwerkslosen Wagenteilen

Für Dresden (Typen NGT D8DD und NGT D12DD) und Leipzig (Typ NGT12-LEI) hat Bombardier in seiner Flexity Classic-Familie Fahrzeuge entwickelt, bei denen die Sänften zwischen vierachsigen Wagenteilen angeordnet sind. Dieses Prinzip wurde auch von Škoda beim Typ 41T für Bonn, von Stadler bei mehreren Varianten des Typs Tina sowie von HeiterBlick bei Fahrzeugen für Leipzig, Görlitz und Zwickau aufgegriffen.

Prinzipskizze drei-, fünf- und siebenteiliger Gelenkwagen mit aufgesattelten Endwagen und Mittelteilen nach Art der Multigelenkwagen

Kombinierte Bauformen

Insbesondere bei sehr langen Fahrzeugen ergeben sich vielfältige Möglichkeiten, unterschiedliche Bauformen zu kombinieren. Weit verbreitet ist zum Beispiel die Kombination aus Mittelteilen nach Art der Multigelenkwagen, auf die jedoch Endwagen mit je einem Drehgestell aufgesattelt sind. Dieses Prinzip kann auch als verlängerte Variante der Fahrzeuge mit aufgesattelten Endwagen und kurzem Mittelteil betrachtet werden. Auf diesem Prinzip basierende Fahrzeugtypen sind zum Beispiel der Citadis 401 von Alstom, der Karlsruher GT8-70D/N von Siemens sowie der ForCity Plus von Škoda.

Beispiele für andere Kombinationen sind:

  • Stadler Tango Basel und Genf: Kombination aus aufgesattelten Endwagen auf kurzen Mittelteilen und aufgesattelten Mittelteilen, die sich auf ein Jakobsdrehgestell stützen
  • Pesa Twist Krakau (2014N): Kombination aus aufgesatteltem Endwagen und Drehgestellwagen mit laufwerkslosem Mittelteil
  • Solaris Tramino Leipzig: Kombination aus vierachsigen Endwagen und aufgesattelten Mittelteilen, die sich auf ein Jakobsdrehgestell stützen

Entwicklung

Ein typischer DUEWAG-Gelenkwagen der 1960er Jahre
Warnhinweis bei der Straßenbahn Wien: GELENKWAGEN – Im Wagen-Mittelteil nicht auf den Bodentrennfugen stehen bleiben!

Von den Anfängen bis in die 1970er Jahre

Ab 1918 wurden in Deutschland erste Gelenkwagen als Prototypen für einzelne Verkehrsbetriebe gebaut, so 1918 ein Beiwagen für Dresden und 1926 zwei Wagen mit Jakobs-Drehgestell für Duisburg. In Deutschland bestand allerdings zunächst wenig Interesse an diesen Fahrzeugen, da mit ihnen nicht auf einen veränderten Fahrgaststrom reagiert werden konnte. Deshalb wurden zu der Zeit Großraumwagen mit Beiwagen bevorzugt.[11]

Erst nach dem Krieg wurden die Gelenkkonstruktionen wieder aufgegriffen. Jakobsgelenkwagen wurden in Italien ab 1946 in Serie gebaut, in Deutschland ab 1953 in wenigen Exemplaren für Stuttgart (SSB GT6) und ab 1956 in großer Stückzahl von der Düsseldorfer Waggonfabrik (Duewag) für Verkehrsbetriebe in fast ganz Deutschland und auch für viele ausländische Verkehrsbetriebe.

Ab 1959 traten die Maschinenfabrik Esslingen – vor allem für Stuttgart – und Hansa Waggonbau – für Bremen und in Lizenz für München – mit ihren Kurzgelenkwagen als Konkurrenten zur Düwag auf. Gegenüber dem Jakobs-Gelenkwagen blieb in Westdeutschland der Anteil dieser Konstruktionen nur gering. Die den westdeutschen Kurzgelenkwagen entsprechende Bauart von ČKD Tatra wurde in Form des KT4D in großer Stückzahl für die Betriebe der DDR und anderer RGW-Länder gebaut.

Neben bzw. zumeist vor den großen Serien gab es auch Kleinserien als Sonderanfertigungen für einzelne Verkehrsbetriebe, so erhielten die Straßenbahnen in Bremen eine Serie dreiachsiger und in Augsburg fünfachsige Gelenktriebwagen (Lenkdreiachser mit zweiachsigem Nachläufer).

Parallel entstanden in den 1950er und 1960er Jahren Umbau-Gelenkwagen aus älteren Fahrzeugen, zumeist als Einzelstücke. Ausgangsbasis waren Zweiachser, Dreiachser und Vierachser. Entweder wurden zwei Einzelwagen durch ein Gelenk mit schwebendem Mittelteil miteinander zu einem Wagen verbunden, oder einzelne Wagen wurden durch Gelenk und Nachläufer verlängert. Ziel war es, mittels des Fahrgastflussprinzips Schaffner einzusparen – zunächst aus Personalmangel, später um die Personalkosten zu senken. Triebwagen gingen beispielsweise an Augsburg, Braunschweig, Bremen, Duisburg, Mülheim, Beiwagen an Bremen, Duisburg und Stuttgart.

Die Entwicklung seit den 1980er Jahren

In den 1980er Jahren begann die Entwicklung der Niederflur-Gelenkwagen: Der Gelenkbereich konnte seinerzeit nur niederflurig ausgeführt werden, wenn das Gelenk frei schwebt. Damit schieden Jakobsdrehgestelle für die meisten Niederflurwagen aus, andere Techniken wurden benötigt. Weite Verbreitung fanden der 1990 vorgestellte niederflurige Kurzgelenkwagen des Typs Bremen von MAN, dann Adtranz, und der dreiteilige Gelenkwagen mit aufgesattelten Endwagen für Kassel von Düwag.

1993 begann der Bau von Multigelenkwagen in meist nur kleineren Serien für einzelne Betriebe, als erstes die Variobahn von ABB, später Adtranz, für Chemnitz, es folgten ab 1994 ähnliche Wagen von Düwag für die Betriebe im Rhein-Neckar-Raum und von Düwag und DWA für Dresden. Erst der von Düwag, jetzt Siemens, gelieferte Combino erreichte wieder große Stückzahlen und weite Verbreitung.

Im Zuge der Konzentration der Straßenbahn-Fahrzeughersteller fand auch eine allmähliche Produktbereinigung statt. Adtranz kombinierte die von den Vorgängerunternehmen entwickelten Konstruktionen im modularen Fahrzeugkonzept »Incentro«, Bombardier schließlich vereinigte die unterschiedlichen Fahrzeugtypen in der »Flexity«-Familie, die Niederflur-Straßenbahnwagen bis Hochflur-Stadtbahnwagen in den verschiedensten Bauformen vom zweiteiligen Niederflur-Gelenkwagen für Dessau bis zum vielteiligen Multigelenkwagen umfasst. In den meisten ehemaligen Ostblockstaaten wurden noch bis in die 1990er Jahre Tatra T4 und vergleichbare Bauarten als Großzüge mit bis zu drei Einzelwagen eingesetzt. Allerdings hatten die meisten Betriebe den Übergang zum schaffnerlosen Betrieb schon in den sechziger und siebziger Jahren vollzogen. Hier erfolgte der Wechsel auf Gelenkwagen nach 1989, damit den Fahrern auch ein Überblick über den gesamten Fahrgastraum des gesamten Zuges ermöglicht wurde.

Bis in die 1990er Jahre waren Gelenkwagen über 30 Meter Länge die Ausnahme. Es wurden eher kürzere Einheiten in Traktion gefahren oder mit Beiwagen behängt. Mit den niederflurigen Multigelenkwagen werden seit den 1990er Jahren eher längere Einzelwagen statt Züge beschafft. Wagen mit bis zu und über 40 Metern Länge sind nicht ungewöhnlich, so beispielsweise für die Rhein-Haardtbahn, für Augsburg, Dresden, Düsseldorf, Freiburg und Karlsruhe. Der derzeit längste Straßenbahnwagen der Welt ist der neunteilige Budapester Urbos 3 mit 56 Metern.

Siehe auch

Literatur

  • Martin Pabst: Taschenbuch Deutsche Straßenbahn-Triebwagen. Band 2: Elektro-Triebwagen 1931 – heute. Frank’sche Verlagshandlung, Stuttgart 1982, ISBN 3-440-05043-2.
  • Martin Pabst: Straßenbahnfahrzeuge. Band 2: Typenbuch der Niederflur- und Stadtbahnwagen. GeraMond, München 2000, ISBN 3-932785-17-7.
  • Lutz Uebel, Wolfgang-D. Richter (Hrsg.): 150 Jahre Schienenfahrzeuge aus Nürnberg. EK-Verlag, Freiburg im Breisgau 1994, ISBN 3-88255-562-9, S. 454ff.
  • Gerhard Bauer: Straßenbahn-Archiv 1. Transpress-Verlag, 1983.
  • Ivo Köhler: Handbuch Straßenbahn. GeraMond Verlag, München 2006, ISBN 3-7654-7142-9, S. 40–42.
Commons: Gelenkwagen (Straßenbahn) – Sammlung von Bildern, Videos und Audiodateien

Einzelnachweise

  1. a b c d Ivo Köhler: Handbuch Straßenbahn. GeraMond Verlag, München 2006, ISBN 3-7654-7142-9, S. 40–42.
  2. Die Baureihe Ce 2/4 160–162 auf www.tram-bus-bern.ch
  3. G. Bauer, U. Theurer, C. Jeanmaire: Die Fahrzeuge der Stuttgarter Straßenbahnen. ISBN 3-85649-033-7.
  4. Martin Pabst: Taschenbuch Deutsche Straßenbahn-Triebwagen · Elektro-Triebwagen 1931–heute. Franckh’sche Verlagshandlung, Stuttgart 1982, ISBN 3-440-05043-2, S. 212f.
  5. Martin Pabst: Taschenbuch Deutsche Straßenbahn-Triebwagen · Elektro-Triebwagen 1931–heute. Franckh’sche Verlagshandlung, Stuttgart 1982, ISBN 3-440-05043-2, S. 214, 216.
  6. a b Der Münchner Kurzgelenkwagen P/p. Dick und rund. In: Nahverkehr in München, Straßenbahn Nahverkehr Spezial Nr. 2. GeraMond-Verlag, München ohne Jahrgang (ca. 1997), ISBN 3-89724-500-0, S. 46ff.
  7. Kurzgelenktriebwagen KT4D. In: Autorenkollektiv: Straßenbahnarchiv DDR 1. Geschichte, Technik, Betrieb. Verlag Ingrid Zeunert, Gifhorn / transpress Verlag, Berlin 1983, Seite 126ff sowie Funktionsskizze auf Seite 97
  8. Martin Pabst: Straßenbahnfahrzeuge, Band 2: Typenbuch der Niederflur- und Stadtbahnwagen. GeraMond, München 2000, ISBN 3-932785-17-7, S. 14f., 100f.
  9. Martin Pabst: Straßenbahnfahrzeuge, Band 2: Typenbuch der Niederflur- und Stadtbahnwagen. GeraMond, München 2000, ISBN 3-932785-17-7, S. 110.
  10. H. J. A. Duparc, J. W. Sluiter: Lijnen van gisteren. 100 jaar Amsterdams openbaar vervoer in foto’s 1875–1975. E. J. Brill, Leiden 1975, ISBN 90-04-04192-3, S. 106/107
  11. Gerhard Bauer: Straßenbahn-Archiv 1, Transpress-Verlag 1983, S. 50