Lythronax

Lythronax

Rekonstruierte Skelette von (A) Lythronax argestes (UMNH VP 20200) und (B) Teratophoneus curriei (UMNH VP 16690)

Zeitliches Auftreten
Oberkreide (mittleres Campanium)[1]
ca. 80 Mio. Jahre
Fundorte
Systematik
Echsenbeckensaurier (Saurischia)
Theropoda
Coelurosauria
Tyrannosauroidea
Tyrannosauridae
Lythronax
Wissenschaftlicher Name
Lythronax
Loewen et al., 2013
Art
  • Lythronax argestes

Lythronax war eine Gattung tyrannosaurider Dinosaurier aus dem Campanium von Nordamerika. Es handelt sich hierbei um die stratigraphisch älteste Gattung der Familie Tyrannosauridae. Einzige Art ist Lythronax argestes.

Beschreibung

Schädelrekonstruktion von Lythronax.

Lythronax argestes ist durch ein teilweise erhaltenes Skelett bekannt, welches einem einzelnen, nicht ausgewachsenen Exemplar zugeordnet wurde. Das Material umschließt den Großteil des Schädels, das Becken, Teile des linken Hinterbeines, eine Rippe und ein Chevronknochen. Diagnostische Merkmale stellen unter anderem die im Vergleich zu anderen Tyrannosauriden niedrige Anzahl an Zahnfächern im Oberkiefer (11), ein einwärts gewölbter, seitlicher Rand des Unterkiefers, ein hoher Dornfortsatz der Halswirbel und ein breiter hinterer Teil des Schädels dar.[2]

Das Rostrum macht weniger als zwei Drittel der Schädellänge aus und ist damit vergleichsweise kurz. Der Schädel ist ungefähr 0,4 mal so breit wie lang. Der robuste Oberkiefer verfügte über ein heterodontes Gebiss, da die ersten fünf Zähne deutlich größer sind als die restlichen sechs. Der Schädel als ganzes ist morphologisch vergleichbar mit dem von Tyrannosaurus und Tarbosaurus.

Das Postcranium ähnelt morphologisch dem anderer Tyrannosauriden.[3]

Fundort

Fossiles Material des Holotypus von L. argestes wurde in der Wahweap-Formation gefunden, welche in Utah (USA) liegt. Das Material befindet sich im Natural History Museum of Utah in Salt Lake City unter der Katalognummer (UMNH VP 20200). Das Alter der Formation wird auf 80,6 bis 79,9 Millionen Jahre datiert,[2] was Lythronax zum ältesten Vertreter der Tyrannosauridae macht.[4]

Die Formation, in der es gefunden wurde, war einst Teil des Inselkontinents Laramidia (heute westliches Nordamerika). Die Entdeckung von L. argestes lässt schlussfolgern, dass dort der Ursprung der Tyrannosauridae war.[1]

Systematik

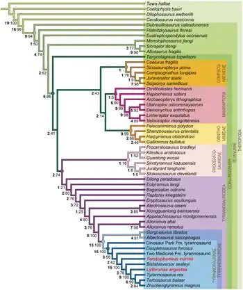
Phylogenetische Position von Lythronax argestes und Teratophoneus curriei.

Lythronax argestes gehörte zur Familie Tyrannosauridae, eine Familie großer Coelurosaurier, die hauptsächlich aus Nordamerika und Asien bekannt ist. Eine detaillierte phylogenetische Analyse aus dem Jahr 2013, basierend auf 198 postcranialen und 303 cranialen Merkmalen, klassifiziert Lythronax und Teratophoneus als Mitglieder der Unterfamilie Tyrannosaurinae. Außerdem werden sie als Schwestertaxa der Gattungen Tyrannosaurus, Bistahieversor, und Tarbosaurus aufgeführt.[5]

Literatur

Einzelnachweise

  1. a b Loewen et al. 2013, S. 1
  2. a b Loewen et al. 2013, S. 2
  3. Loewen et al. 2013, S. 6
  4. Loewen et al. 2013, S. 8
  5. Loewen et al. 2013, S. 9
Commons: Lythronax – Sammlung von Bildern, Videos und Audiodateien