Kulturpolitik
Kulturpolitik bezeichnet in einem engeren Verständnis alles Handeln eines Staates im Bereich der Kunst (bildende Kunst, darstellende Kunst, Musik, Literatur). In einem weiteren Verständnis umfasst Kulturpolitik auch weitere Formen gesellschaftlicher Beziehungen wie Sprache und Schulpolitik.
Eine exakte Definition der Kulturpolitik hängt vom jeweils zugrundeliegenden theoretischen Konzept von Kultur und Politik ab.
Träger der Kulturpolitik

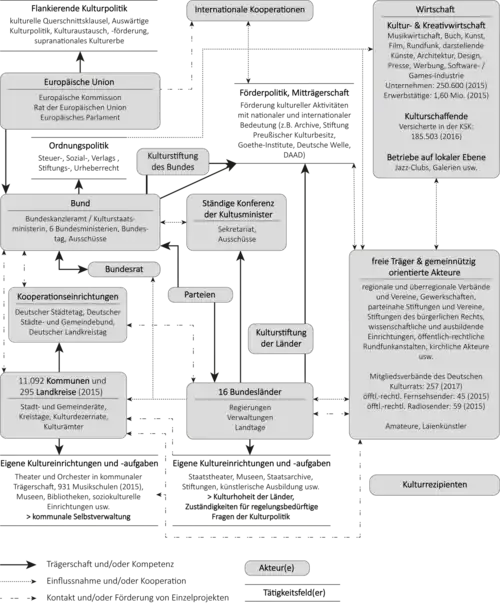
Träger der Kulturpolitik sind nicht ausschließlich staatliche Institutionen, sondern auch private Institutionen wie Stiftungen, Vereine und Sponsoren. In Deutschland ist die Kulturpolitik in erster Linie Aufgabe der Bundesländer, die ihre Kulturpolitik zum Teil in der Kultusministerkonferenz koordinieren. In diesem Kontext wird von der Kulturhoheit der Länder gesprochen.
Nach dem Zweiten Weltkrieg übernahmen in Deutschland zunächst die Besatzungsmächte in den Besatzungszonen die Kulturpolitik.[3] In der sowjetischen Zone wurde 1945 der Kulturbund als kulturpolitische Institution für ganz Deutschland gegründet, konnte sich in den Westzonen aber wegen des begründeten Verdachts der kommunistischen Unterwanderung nicht behaupten. In Ostdeutschland ordnete sich der Kulturbund in die zentral gelenkte Kulturpolitik der SED ein, wobei die Trägerbetriebe als kulturpolitische Institutionen eine grundlegende Rolle spielten. In Westdeutschland gab es auch noch nach Gründung der Bundesrepublik zunächst nur in Ausnahmen Gesetzgebungskompetenzen im Bereich der Kulturpolitik. Dazu gehören z. B. die Auswärtige Kulturpolitik, der Schutz deutschen Kulturguts gegen Abwanderung ins Ausland (Artikel 73 I Nr. 5a Grundgesetz) und das Urheberrecht und das Verlagsrecht (Artikel 73 I Nr. 9 Grundgesetz).
Ein großer Anteil der Kulturpolitik wird auf kommunaler Ebene (Kommunale Kulturpolitik) geleistet. Soweit nicht Landesgesetze die Kommunen zur Bereithaltung von Kultureinrichtungen verpflichten (z. B. öffentliche Bibliotheken und kommunale Archive als pflichtige Selbstverwaltungsaufgaben in einigen Bundesländern), ist die Unterhaltung von Kultureinrichtungen (z. B. Museen) typische freiwillige Selbstverwaltungsaufgabe der Kommunen.

Zu Themenstellungen wie Zukunft der Arbeitsgesellschaft und neue Wege der Kulturpolitik (Hermann Glaser), Ist die Bundesrepublik ein Kulturstaat? (Jost Hermand), Kulturpolitik und die Postmoderne (Wolfgang Welsch) und Gesellschaftlicher Wertwandel und kulturpolitische Innovation (Helmut Klages) sowie im ambitionierten Vorlauf zur konkreten Vorbereitung einer Bewerbung um die Benennung des Ruhrgebiets als Kulturhauptstadt Europas 2010 (= RUHR.2010) fand 1987 in Essen ein Forum Kulturwissenschaft und Kulturvermittlung statt,[4] an dessen Durchführung der Autor (und damaliger Leiter der Essener Volkshochschule) Gerd Hergen Lübben als kommunaler Vertreter mitwirkte; sein Text-Transparent „KULTUR IST …“ wurde als öffentlicher Diskussionsbeitrag während des kulturpolitischen Diskurs-Projekts KULTUR 90 vom Essener Haus der Erwachsenenbildung „aus dem Fenster gehängt“.
Bereiche der Kulturpolitik
Kulturpolitik lässt sich in sechs Hauptbereiche gliedern, die teilweise selbst wieder als eigenständige Politikfelder definiert werden:
- Bildung einschließlich der Schulen und der Erwachsenenbildung.
- Wissenschaft einschließlich des Hochschulwesens und der Forschung.
- Kunst einschließlich des Schutzes und der Pflege von Kulturgütern.
- Religionspolitik einschließlich des Verhältnisses von Staat und Kirche.
- Medienpolitik einschließlich der Regelung von Presse und Rundfunk.
- Sportpolitik einschließlich der Maßnahmen und Richtlinien zur Sportförderung
- Rechtliche Rahmensetzung für den gesamten Kulturbetrieb
Kulturförderung und Schaffung von Rahmenbedingungen
Eine Hauptaufgabe der Kulturpolitik ist die Kulturförderung. Im traditionellen Verständnis der Kulturpolitik gehört hierzu die direkte Finanzierung öffentlicher Institutionen (z. B. Theater, Museen, Bibliotheken) und privater Kulturschaffender (z. B. Filmförderung, Kunstvereine). Die finanzielle Variante der Kulturförderung umfasst zudem die Vergabe von Preisen und Stipendien. Eine Förderung der Kultur findet weiterhin durch die Schaffung rechtlicher und sozialer Rahmenbedingungen (z. B. Steuerrecht, Medienrecht, Sozialpolitik) statt. Dadurch wird auch eine private Kulturförderung ermöglicht. Auf der Ebene des Bundes sind die Auswirkungen auf die Kulturarbeit durch die Gesetzgebungsaktivitäten größer als die Akzente, die die direkte Kulturförderung setzt.
Durch den Koalitionsvertrag zwischen SPD und Bündnis 90/Die Grünen zur Bildung der Bundesregierung Schröder II ab 2002 geriet „die weitere Verbesserung der rechtlichen Rahmenbedingungen für Kunst und Kultur. Dazu gehört die stärkere Berücksichtigung der kulturellen Dimension der Gesetzgebung des Bundes und ggf. von großen Planungsvorhaben (Kulturverträglichkeitsprüfung)“.[5]
Internationale Kulturbeziehungen
Zwischenstaatliche Kulturpolitik betrifft die internationalen Kulturbeziehungen. Diese bezeichnen die aktive Vermittlung der Kultur eines Staates in der Welt. Betrieben wird diese vor allem durch die Einrichtung von Kulturinstituten (z. B. Goethe-Institut), in denen die Angehörigen eines Landes die Kultur des Trägerlandes vor allem durch Sprachkurse und die Nutzung umfassender Bibliotheken nutzen können. Eine weitere Variante ist die Einrichtung weltweit empfangbarer Fernseh- und Radiosender, die sich in ihrer Programmgestaltung bewusst nicht an Inländer richten. Im Zeitalter der Globalisierung dient die Auswärtige Kultur- und Bildungspolitik, die in erster Linie von Industriestaaten betrieben wird, dem Wettbewerb um hoch qualifizierte Arbeitskräfte.
Im aktuellen Diskurs der Kulturpolitik ist Kulturdiplomatie als reiner Kulturexport eines Landes stark umstritten. In Deutschland gilt die deutsche Auswärtige Kultur- und Bildungspolitik seit Willy Brandt als dritte Säule der Außenpolitik und dient mittlerweile nicht mehr nur der Außendarstellung eines Landes, sondern gilt auch als Instrument der Vermittlung zwischen Nationen. Auswärtige Kultur- und Bildungspolitik unterstützt also auch den Austausch und den Dialog. In der Zusammenarbeit mit Entwicklungs- und Transformationsländern werden zudem Programme der Kapazitätenentwicklung und Professionalisierung, etwa für Journalisten, angeboten.
Der wissenschaftliche Dienst des Deutschen Bundestages veröffentlichte 2003 eine 54-seitige Studie mit dem Titel „Kulturpolitische Debatten in Deutschland seit 1945“.[6]
Kritik an der Kulturpolitik in Deutschland
Die staatliche Kulturpolitik, wie sie der Bund, aber vor allem auch Länder und Gemeinden und Kirchen in der Bundesrepublik Deutschland betreiben, steht in verschiedener Hinsicht in Kritik, mitunter wird sogar von einer „systemimmanenten Sinn- und Strukturkrise“[7] oder vom drohenden „Kulturinfarkt“[8] gesprochen. Bemängelt wird unter anderem die Prioritätensetzung bei der Auswahl der „Förderwürdigkeit“. Des Weiteren wird von Betroffenen die Nichtberücksichtigung kultureller Minderheiten (Subkultur) bei der Stadtentwicklung und in den Öffentlich-rechtlichen Massenmedien (Kulturauftrag) bemängelt. Dies drückt sich auch in Demonstrationen wie der Fuckparade, der Frankfurter Nachttanzdemo und Bündnissen wie der Berliner Radiokampagne aus.
Europäische statt nationaler Kultur
„Wenn wir über Europa reden, reden wir im Kern über eine Idee. Und der Kern des Kerns dieser Idee ist Kultur[.]“
„Im Laufe der Zeit brach sich die Erkenntnis Bahn, dass eine übergreifende europäische Kultur jenseits der Nationalkulturen vor vielem Anderen die ‚europäische Identität‘ ausmacht[.]“
Die den beiden Zitaten zugrunde liegende Idee lag der Ausrufung des Europäischen Jahres des Kulturerbes 2018 zugrunde. Nach Matthias Wemhoff, dem Vorsitzenden des Nationalen Programmbeirats für das Kulturerbejahr, soll dieses einen Beitrag dazu leisten, die Idee einer „nationalen Leitkultur“ in Frage zu stellen und damit den Nationalismus in Europa zu bekämpfen, indem den Menschen gezeigt werde, dass der Geist, aus dem heraus sie lebten, ein „europäischer Geist“ sei.[11]
Kulturpolitikforschung
Die Kulturpolitikforschung befindet sich in Deutschland noch in einer Forschungsnische. Vorwiegend reflektieren Praxisakteure ihre Erfahrungen in Publikationen. Das Institut für Kulturpolitik der Kulturpolitischen Gesellschaft[12] ist als anwendungsbezogenes, außeruniversitäres Forschungsinstitut eines der prägenden Forschungseinrichtungen zu Kulturpolitik in Deutschland.
In der Politikwissenschaft forschten bislang nur vereinzelte Autoren und Autorinnen zur Kulturpolitik. Über die kommunale Kulturpolitik veröffentlichte Kilian H. Lembke 2017[13] eine Studie über das Fallbeispiel Norderstedt, bezogen auf die Landesebene legte Michael Flohr 2018[14] eine Analyse des sich selbst als „Kulturland“ bezeichnenden Freistaats Thüringen vor. Beide Studien beziehen sich u. a. auf einen netzwerkanalytischen Ansatz, der sich als Methode für die Untersuchung von Politikfeldern verbreitet und bewährt hat.
Ein ausführliches Dokument zur Lage kulturpolitischer Maßnahmen weltweit stellt der Weltbericht Kulturpolitik Neu | Gestalten (2018)[15] der UNESCO-Konvention zum Schutz und zur Förderung kultureller Vielfalt (2005) dar.
Studium
Kulturpolitik wird in Deutschland nicht als alleiniger Studiengang angeboten. Bei zwei der vielfältigen Kulturmanagement-Studiengänge in Deutschland findet sich jedoch ein Modul zum Thema der Kulturpolitik. Eine der Hochschulen ist die Hochschule Zittau/Görlitz mit dem Bachelor und dem Master Kultur und Management.[16] An der Universität Hildesheim gibt es zudem das Institut für Kulturpolitik, welches den Bachelor Kulturwissenschaften und ästhetische Praxis sowie den Master Kulturvermittlung anbietet.[17] Des Weiteren kann im Rahmen eines Politikstudiums eine Vertiefung in Richtung Kultur vorgenommen werden.
Siehe auch
Literatur
- Kulturpolitische Bibliographie vom Institut für Kulturpolitik der Kulturpolitischen Gesellschaft
- Mario d’Angelo, Paul Vesperini: Cultural Policies in Europe: Method and Practice of Evaluation. Council of Europe Publishing, Strasbourg 1999, ISBN 92-871-3759-5.
- Mario d’Angelo: Cultural Policies in Europe: Local Issues. Council of Europe Publishing, Strasbourg 2001, ISBN 92-871-4229-7.
- Gabriele Clemens: Britische Kulturpolitik in Deutschland 1945–1949: Literatur, Film, Musik und Theater. Steiner Verlag, Stuttgart 1997, ISBN 3-515-06830-9. google books
- Michael Flohr: Kulturpolitik in Thüringen. Praktiken – Governance – Netzwerke, transcript Verlag, Bielefeld 2018, ISBN 978-3-8394-4255-5.
- Ronald Grätz: Kann Kultur Europa retten? Bundeszentrale für politische Bildung, Bonn 2017, ISBN 978-3-7425-0105-9.
- Annika Hampel: Fair Cooperation. Partnerschaftliche Zusammenarbeit in der Auswärtigen Kulturpolitik. Springer Verlag, Wiesbaden 2015, ISBN 978-3-658-07592-7.
- Andreas Hansert: Bürgerkultur und Kulturpolitik in Frankfurt am Main. Eine historisch-soziologische Rekonstruktion, mit einer Einführung von Ulrich Oevermann (Studien zur Frankfurter Geschichte Band 33), Waldemar Kramer, Frankfurt am Main 1992, ISBN 3-7829-0426-5.
- Dieter Haselbach, Pius Knüsel, Armin Klein, Stephan Opitz: Der Kulturinfarkt: Von Allem zu viel und überall das Gleiche. Eine Polemik über Kulturpolitik, Kulturstaat, Kultursubvention. Albrecht Knaus, 2012, ISBN 978-3-8135-0485-9. Besprechung bei mdr.de
- Marcello Sorce Keller: Why is Music so Ideological, Why Do Totalitarian States Take It So Seriously: A Personal View from History, and the Social Sciences. In: Journal of Musicological Research. XXVI(2007), no. 2-3, S. 91–122.
- Kilian H. Lembke: Kommunale Kulturpolitik. Strukturen, Prozesse, Netzwerke (Edition Umbruch. Texte zur Kulturpolitik Band 33). transcript, Bielefeld 2017, ISBN 978-3-8376-3914-8.
- Heimo Konrad: Kulturpolitik. Eine interdisziplinäre Einführung. Facultas Verlag- und Buchhandel, Wien 2011, ISBN 978-3-7089-0596-9.
- Dieter Kramer: Kulturpolitik neu erfinden. Die Bürger als Nutzer und Akteure im Zentrum des kulturellen Lebens (Edition Umbruch Nr. 28). Kulturpolitische Gesellschaft e. V./Klartext Verlag, Bonn/Essen 2012, ISBN 978-3-8375-0710-2.
- Alexander Pähler: Kulturpolitik für eine pluralistische Gesellschaft. Überlegungen zu kulturellen Grenzen und Zwischenräumen. (Edition Umbruch. Texte zur Kulturpolitik Band 34). transcript, Bielefeld 2021, ISBN 978-3-8376-5576-6.
- Andrea F. G. Raschèr, David Vitali: Kulturpolitik. In: Andrea F. G. Raschèr, Mischa Senn (Hrsg.): Kulturrecht Kulturmarkt: Lehr- und Praxishandbuch. Dike, Zürich/St. Gallen 2012, S. 27–37.
- Svenja Reiner, Simon Sievers, Henning Mohr (Hrsg.): Systemkritik! (Edition Umbruch Band 25. Texte zur Kulturpolitik). Transcript, Bielefeld 2023, ISBN 978-3-8394-6655-1.
- Waldemar Ritter: Kultur und Kulturpolitik im vereinigten Deutschland. (Hrsg.): Deutscher Kulturrat, Bonn/Berlin 2000, ISBN 3-934868-05-3.
- Ralf Rytlewski: Kulturpolitik. In: Everhard Holtmann (Hrsg.): Politik-Lexikon. 2. Auflage. R. Oldenbourg, München/Wien 1994, ISBN 3-486-22566-9.
- Daniel Schmidt, Annika Becker, Fabian Köster und Christiane Wanken (Hrsg.): Kunst in der Kommune. Über die Gleichzeitigkeit von Innovation und Kontinuität deutscher Kunstpolitik nach 1845 (= Schriftenreihe des Instituts für Stadtgeschichte – Beiträge, Band 23).
- Klartext, Essen 2024, ISBN 978-3-8375-2650-9.
- Heike Schmoll: Kulturpolitik. In: Hans Dieter Betz, Don S. Browning, Bernd Janowski, Eberhard Jüngel (Hrsg.): Religion inp Geschichte und Gegenwart. Handwörterbuch für Theologie und Religionswissenschaft. Band 4: I–K. 4., völlig neu bearb. Auflage. Mohr Siebeck, Tübingen 2001, LXXI, ISBN 3-16-146944-5.
- Wolfgang Schneider (Hrsg.:) Grundlagentexte zur Kulturpolitik. Glück & Schiller Verlag, Hildesheim 2007, ISBN 978-3-938404-11-9.
- Loock, Scheytt (Hrsg.:), Kulturmanagement & Kulturpolitik, Dr. Josef Raabe Verlag, Stuttgart 2006, ISBN 3-8183-0525-0.
- Friedrich G. Schwegmann: Kulturstaat/Kulturpolitik. In: Dieter Nohlen (Hrsg.): Kleines Lexikon der Politik. C. H. Beck, München 2001, ISBN 3-89331-419-9.
- Olaf Schwencke, Joachim Bühler, Marie Katharina Wagner: Kulturpolitik von A-Z. B+S Siebenhaar, Berlin 2009, ISBN 978-3-936962-41-3.
- United Nations Educational, Scientific and Cultural Organization (UNESCO) (2017). Konvention 2005 Weltbericht. Kulturpolitik Neu | Gestalten. Kreativität fördern. Entwicklung voranbringen. Paris: UNESCO.
- Bernd Wagner: Fürstenhof und Bürgergesellschaft. Zur Entstehung, Entwicklung und Legitimation von Kulturpolitik. (= Edition Umbruch Nr. 24). Kulturpolitische Gesellschaft Bonn e. V., Klartext, Essen 2009, ISBN 978-3-8375-0224-4.[18]
- Bernd Wagner: Kulturpolitik in der Bundesrepublik Deutschland. hrsg. v. Deutschen Musikinformationszentrum, Bonn 2007 online (PDF; 67 kB)
- Manfred Wagner: Kulturpolitik. In: Oesterreichisches Musiklexikon. Online-Ausgabe, Wien 2002 ff., ISBN 3-7001-3077-5; Druckausgabe: Band 3, Verlag der Österreichischen Akademie der Wissenschaften, Wien 2004, ISBN 3-7001-3045-7.
- Andreas Joh. Wiesand: Kulturpolitik. In: Uwe Andersen, Wichard Woyke (Hrsg.): Handwörterbuch des politischen Systems der Bundesrepublik Deutschland. Bonn 2003, ISBN 3-89331-389-3.
- Zembylas, Tschmuck (Hrsg.:) Der Staat als kulturfördernde Instanz. StudienVerlag, Innsbruck 2005, ISBN 3-7065-4141-6.
- Olaf Zimmermann: Kulturpolitik auf den Punkt gebracht: Kommentare und Begriffe. (Aus Politik & Kultur Band 12), AZ Druck, Berlin 2014, ISBN 978-3-934868-32-8, ISSN 1865-2689.
- Olaf Zimmermann und Theo Geißler: Die dritte Säule: Auswärtige Kultur- und Bildungspolitik (Aus Politik & Kultur). Deutscher Kulturrat, Berlin 2018, ISBN 978-3-947308-08-8. online
- Olaf Zimmermann (Hrsg.): Wachgeküsst – 20 Jahre neue Kulturpolitik des Bundes 1998–2018. Deutscher Kulturrat, Berlin 2018, ISBN 978-3-947308-10-1. online
Deutschsprachige Zeitschriften und Jahrbücher
- Jahrbuch für Kulturpolitik, hrsg. vom Institut für Kulturpolitik der Kulturpolitischen Gesellschaft (Jahrbuch 2012, Band 12 mit dem Thema: Neue Kulturpolitik der Länder. Jahrbuch 2013, Band 13, Kulturpolitik und Planung.), Klartext Verlag, Essen; Jahrbuch 2015/16, Transformatorische Kulturpolitik. hrsg. Norbert Sievers, Patrick S. Föhl und Tobias J. Knoblich, transcript Verlag, Bielefeld 2017; Jahrbuch 2017/18, Band 16, Welt.Kultur.Politik. Kulturpolitik in Zeiten der Globalisierung. transcript Verlag, Bielefeld 2018, ISBN 978-3-8376-4252-0.
- Kulturaustausch – Zeitschrift für internationale Perspektiven, Hrsg. Institut für Auslandsbeziehungen (ifa)
- Kulturpolitik (APuZ Aus Politik und Zeitgeschichte). 66. Jahrgang, 20-22/2016 - 17. Mai 2016, Frankfurter Societäts-Druckerei, Mörfelden-Walldorf.
- Politik & Kultur. Zeitschrift des Deutschen Kulturrates (erscheint 10× im Jahr) online
- Kulturpolitische Mitteilungen (KuMi) (erscheinen vierteljährlich), hrsg. vom Vorstand der Kulturpolitischen Gesellschaft e. V. (Bonn), ISSN 0722-4591
Weblinks
- Literatur von und über Kulturpolitik im Katalog der Deutschen Nationalbibliothek
- Informationen des Auswärtigen Amtes zur Auswärtigen Kulturpolitik
- Kulturpolitische Gesellschaft Bonn
- Zeitschrift Politik und Kultur des Deutschen Kulturrates
- 5. Kulturpolitischer Bundeskongreß kultur macht geschichte, Berlin, 11.–12. Juni 2009.
- Aktivitäten der EU-Ratsformation Bildung, Jugend und Kultur
- Institut für Kulturpolitik der Stiftung Universität Hildesheim
- Compendium of Cultural Policies and Trends in Europe (Deutschland)
Einzelnachweise
- ↑ Michael Flohr: Kulturpolitik in Thüringen. Praktiken - Governance - Netzwerke. transcript Verlag, Bielefeld 2018, S. 74.
- ↑ Jörg-Uwe Nieland: Pop und Politik. Politische Popkultur und Kulturpolitik in der Mediengesellschaft. von Halem, Köln 2009, S. 211.
- ↑ Gabriele Clemens: Britische Kulturpolitik in Deutschland 1945–1949, 1997.
- ↑ Richard Erny, Wilhelm Godde, Karl Richter (Hrsg.): Handbuch Kultur 90. Modelle und Handlungsbedarf für die kommunale Kulturarbeit. Köln 1988, S. 274–278.
- ↑ SPD, Bündnis 90/Die Grünen: Koalitionsvertrag 2002–2006. Berlin 2002, S. 69 (nachhaltigkeit.info [PDF; 700 kB; abgerufen am 6. August 2017]).
- ↑ PDF ( vom 30. Januar 2012 im Internet Archive)
- ↑ Michael Flohr: Kulturpolitik in Thüringen. Praktiken – Governance – Netzwerke. transcript Verlag, Bielefeld 2018, S. 317.
- ↑ Dieter Haselbach, Pius Knüsel, Armin Klein, Stephan Opitz: Der Kulturinfarkt: Von Allem zu viel und überall das Gleiche. Eine Polemik über Kulturpolitik, Kulturstaat, Kultursubvention. Albrecht Knaus, 2012.
- ↑ Bundestagspräsident Lammert anlässlich der öffentlichen Buchpräsentation von Olaf Schwencke: Das Europa der Kulturen. Kulturpolitik in Europa am 25. Oktober 2006 in Berlin; zitiert aus dem Jahresbericht 2006 des Instituts für Kulturpolitik der Kulturpolitischen Gesellschaft, S. 18.
- ↑ T. Oppermann, C. D. Classen, M. Nettesheim: Europarecht. 4. Auflage. Beck, München 2009, ISBN 978-3-406-58768-9, § 36, S. 631, Rn. 1.
- ↑ Europäisches Kulturerbejahr 2018: "Europa braucht einen Geist, aus dem es leben kann". Matthias Wemhoff im Gespräch mit Eckhard Roelcke. Deutschlandfunk. 20. März 2017.
- ↑ PrueferPR: Institut für Kulturpolitik. Archiviert vom (nicht mehr online verfügbar) am 25. Juni 2018; abgerufen am 25. Juni 2018 (englisch).
- ↑ transcript: Kommunale Kulturpolitik. Abgerufen am 18. Juni 2018.
- ↑ Michael Flohr: Kulturpolitik in Thüringen. Praktiken – Governance – Netzwerke. transcript Verlag, Bielefeld 2018, ISBN 978-3-8394-4255-5.
- ↑ Weltbericht Kulturpolitik Neu Gestalten (2018). UNESCO, abgerufen am 8. Juli 2019.
- ↑ Kultur und Management. Abgerufen am 21. Juni 2022.
- ↑ Dr Jörg Diederich Pressestelle: Institut für Kulturpolitik. 3. September 2010, abgerufen am 21. Juni 2022 (norwegisch).
- ↑ Hilmar Sack: Rezension zu: Wagner, Bernd: Fürstenhof und Bürgergesellschaft. Zur Entstehung, Entwicklung und Legitimation von Kulturpolitik. Essen 2009. In: H-Soz-u-Kult. 19. März 2010.