Kopalnia Węgla Kamiennego Mysłowice-Wesoła

Das Steinkohlenbergwerk Mysłowice-Wesoła (polnisch Kopalnia Węgla Kamiennego Mysłowice-Wesoła) ist ein förderndes Steinkohlenbergwerk in Mysłowice, Polen.
Geschichte
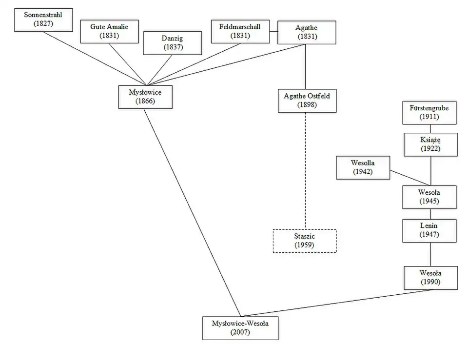
Das Verbundbergwerk Mysłowice-Wesoła hat sowohl von seiner geografischen Lage als auch seinen Besitzverhältnissen her keine einheitliche Geschichte. Während das im Norden liegende Bergwerk zur Herrschaft Myslowitz-Kattowitz gehörte und sich über viele Jahrzehnte hinweg im Besitz der von der Familie Tiele-Winckler beherrschten Kattowitzer AG für Bergbau und Eisenhüttenbetrieb befand, gehörten das südlich gelegene Vorgängerbergwerk von Wesoła und seine Berechtsame zum Fürstentum Pleß. Zu den vielfältigen Wurzeln siehe die nebenstehende Übersicht.
Vorgeschichte Mysłowice
Die Anfänge des Bergbaus in der Region Mysłowice stammen aus dem achtzehnten Jahrhundert, aber die Geschichte des Bergwerks dieses Namens begann am 8. Mai 1837, als das Königliche Bergamt die Entscheidung fällte, den Bau der Schachtanlage „Danzig“ zu genehmigen. Diese Zeche bildete den Kern der späteren Anlage Mysłowice. Die ersten Besitzer der Mine waren Alexander Mieroszewski, Bürgermeister von Mysłowice, Frederick Gawron, Löbl Danziger, Vertreter jüdischer Financiers, Antoni Kołodziejski aus Szopienice und Franz Winckler.
Außerdem konnten im Laufe der nächsten Jahre die Zechen Gute Amalie, Sonnenstrahl, Feldmarschall sowie Agathe erworben werden.
Gute Amalie
Dieses Bergwerk in Janow wurde 1831 gegründet und nahm 1834 seinen Betrieb auf. Es gehörte den gleichen Besitzern wie das Bergwerk Mysłowice und wurde 1866 mit Danzig und Neu-Danzig mit diesen vereint. Zuvor waren über den Schacht Rudolf das Charlotte Nieder- und Oberflöz abgebaut worden.
Sonnenstrahl
Das in Mysłowice gelegene Bergwerk ist im Spätherbst 1827 gegründet worden und gehörte jeweils mit einer Hälfte Alexander Mieroszewski und mit der anderen Anthony Kolodziejski aus Szopienice und Löbl Danziger aus Mysłowice. Nachdem zunächst ungefähr 40 Jahre lang die Flöze Charlotte und Jakob über Schacht „Conrad“ abgebaut worden waren, erfolgte 1866 der Zusammenschluss mit dem Bergwerk Mysłowice.

Agathe
Das Grubenfeld Agathe in Mysłowice ist im Mai 1831 an Alexander Mieroszewski und Antoni Kołodziejski zusammen mit mehreren anderen Feldern verliehen worden und bildete bis 1898 einen Teil des Bergwerks Feldmarschall (s. u.) mit dem Schacht Franziska. Wie bei diesem erlangte auch hier die Familie Tiele-Winckler einen beherrschenden Einfluss. 1898 wurde aus den Feldern „Sigmund“, „Eduard Hütten“, „Agathe“ zusammen mit Teilen von Feldmarschall das Bergwerk consol. Agathe Bergwerk Ostfeld gebildet und später der Reserve der Gieschegrube zugeschlagen; das Westfeld fiel an Mysłowice. Sehr viel später baute das Bergwerk Staszic in diesem Bereich Kohle ab.
Feldmarschall
Im Juni 1831 wurde dieses Bergwerk in Mysłowice von den bereits an anderen Stellen tätigen Alexander Mieroszewski und Anthony Kołodziejski gegründet und gelangte ab 1839 unter den Einfluss der Familie Tiele-Winckler. Es war sehr breit angelegt und reichte von Janow im Westen bis zur russischen Grenze im Osten. Zu diesem Bergwerk gehörten zunächst auch die Felder „Eduard Hütten“, „Siegmund“, „Agathe“ und „Waldemar“. Die Flözkarte von 1913 weist für diesen Zeitpunkt nur einen Abbau der Flöze Sigismund und Agatha durch die Schächte August und Franziska nach. Nach der Abtrennung von consolidierte Steinkohlenbergwerk Agathe Ostfeld wurde der Rest von „Feldmarschall“ durch das Bergwerk Mysłowice betrieben.
Bergwerk Mysłowice
1866 wurde das Grubenfeld „Danzig“ stillgelegt und das Bergwerk mit dem Grubenfeld „Neu-Danzig“ in Mysłowice umbenannt. Neben den bereits erwähnten Bergwerken Gute Amalie, Sonnenstrahl und Feldmarschall (Amalie) konnten noch die Felder „Feldseegen“ und „Pogerell“ erworben werden.
Schon zuvor, d. h. im Jahr 1856, hatten sich die Eigentumsverhältnisse grundlegend geändert. Von den insgesamt 126 Kuxen der Zeche gehörten 97 der Familie Tiele-Winkler und Friederich Eduard von Löbbecke aus Breslau, dessen Familie ihr Geld in Eisenbahnen, Stahlwerken und Bergwerken investiert hatte. Auf Initiative der Familie Tiele-Winckler wurde dann zwischen 1889 und 1890 das Bergwerk in die Kattowitzer AG für Bergbau und Eisenhüttenbetrieb eingebracht.
1912 besaß die Hauptschachtanlage (Lage) drei Schächte, nämlich A (342 m; „Gustav“; später „Jagiełło“), B (358 m; „Kate“; später „Lokietek“) und C (259 m; „Louise“; später „Sas“). Das Abteufen der Schächte A und B in den Jahren zwischen 1872 und 1883 war wegen erheblicher Wasserzuflüsse sehr schwierig und betrug auch nach ihrer Fertigstellung immer noch 7,7 m³ pro Minute. 1912 wurden das Flöz Moritz sowie das Ober- und Niederflöz der Sattelgruppe mit einer Gesamtmächtigkeit von 21,5 von den 135-m-, 243-m- und 342-m-Sohlen abgebaut. Neben den drei Förderschächten verfügte das Bergwerk noch über drei Wetterschächte „Franz“, „Anna“ und „Ewald“, von denen zwei auch dem Einbringen von Spülversatz dienten sowie dem Wetterschacht „Otto“ auf dem Gebiet von Janow, der auch über eine Seilfahrt verfügte.
Im Jahr 1936, als die Eigentumsverhältnisse der Zeche zur Diskussion standen, wurde sie – wie alle anderen Zechen aus der Kattowitzer AG auch – in die IG Kattowitz eingebracht, hinter der zu 97 % der polnische Staat stand.

Zu den bedeutendsten technischen Errungenschaften, die im 19. Jahrhundert auf dieser Zeche Einzug hielten, gehören:
- Die Anwendung der ersten Dampfmaschine mit einer Leistung von 6 PS für das Heben des Grubenwassers im Jahr 1840.
- 1887 Einführung der Koepeförderung, deren Treibscheibe von einer Dampfmaschine angetrieben wurde.
- 1901 erstmalige Nutzung des Spülversatzes in industriellem Maßstab im Steinkohlebergbau und Nutzung eines 2,5 km langen Förderbandes zum Kohletransport auf der 500-m-Sohle.
Als am 16. August 1919 deutsche Grenzschutzsoldaten das Feuer auf die auf ihre Lohnzahlung wartenden Bergleute und ihre Familien eröffneten und dabei 7 Menschen getötet und Dutzende verletzt wurden, trug dieses Ereignis zum 1. Schlesischen Aufstand bei.
Während des Zweiten Weltkriegs wurde das Bergwerk durch die Reichswerke Hermann Göring betrieben und ausgebeutet, spätestens ab 1942 mit Hilfe sowjetischer Kriegsgefangener (ca. 1.600) und ziviler Zwangsarbeiter (anfänglich 50 Italiener; 250 Franzosen; später hauptsächlich Polen). Der Zustand, zwangsweise Menschen in dem Bergwerk arbeiten zu lassen, dauerte auch nach dem Ende des Zweiten Weltkriegs noch bis 1959 an.
Am 4. Februar 1987 ereignete sich durch eine Methanentzündung ein schweres Unglück, bei dem 19 Bergleute starben und 26 verletzt wurden.
1993 wurde das Bergwerk zusammen mit 10 weiteren in die Katowicki Holding Węglowy (KHW) überführt und 2007 mit der Zeche Wesoła zu dem Verbundbergwerk Mysłowice-Wesoła vereinigt.
Geschichte Wesoła
Fürstengrube/Książę
Bereits im Jahr 1785 wurde Steinkohle in der Nähe von Wesolla abgebaut und die Förderung von 10 Tonnen Kohle pro Tag in einer nahe gelegenen Glasfabrik verbraucht. Doch erst 1911 wurde im Auftrag des Prinzen Hans Heinrich XV. Fürst von Pless, im heutigen Wesoła eine Steinkohlengrube errichtet, die zunächst den Namen Fürstengrube erhielt, aber schon 1922 im Rahmen der Teilung Oberschlesiens in Książę (Prinz) umbenannt wurde. Die Fürstengrube hatte im Pleßschen Herrschaftsgebiet kein klar abgegrenzters Abbaugebiet, sondern wurde nur nach Norden durch die Reservefelder der Herrschaft Myslowitz-Kattowitz begrenzt. Westlich schloss sich die Grube Emanuelssegen an, südlich die Grube Heinrichsfreude. 1912 wurde eine selbstständige Förderanlage mit einem Förderschacht „Hans Heinrich“ und einem Wetterschacht in Angriff genommen. Von Anfang an war eine enge Zusammenarbeit mit den ebenfalls der Standesherrschaft Pleß gehörenden Bergwerken Emanuelssegen und Boerschächte geplant, was sich z. B. darin zeigt, dass die elektrischen Erstversorgung der Anlage von den Boerschächten aus erfolgte und von 1925 bis 1929 mit Emanuelssegen/Murcki ein Verbundbergwerk gebildet wurde. Auch existierte eine Bahnverbindung zwischen allen drei Anlagen. 1931 wurde die Fürstengrube als Folge der Weltwirtschaftskrise zwischenzeitlich stillgelegt und das nicht in Betrieb befindliche Bergwerk erhielt 1937 den Namen Harcerska (Pfadfinder), bevor es 1940 nach der deutschen Besetzung Ostoberschlesiens wieder in Betrieb genommen und ab Januar 1941 durch die GmbH Fürstengrube verwaltet wurde. 51 % des Bergwerks gehörten der I.G. Farben und 49 % der Fürstlich Pleßischen Bergwerks A.G. Während dieser Zeit war es eines der größten Außenlager des KZ Auschwitz (siehe auch KZ Fürstengrube).

1942 wurde in unmittelbarer Nähe des jetzt „Jan-Hendryk“ genannten Schachtes die neue Schachtanlage Wesoła mit den drei Schächten „Piotr“, „Bronisław“ und „Karol“ völlig neu errichtet. Das alte Fördergerüst wurde niedergelegt und heute wird das Gelände nur noch für den Landabsatz genutzt.
KWK Wesoła
Das neben der Fürstengrube neu errichtete Bergwerk (Lage) gehörte ab 1947 zur Jaworznicko-Mikołów Union für Kohleindustrie und trug, bis es 1990 den Namen Wesoła zurückerhielt, verschiedene alte und neue Namen, u. a. auch den von Wladimir Iljitsch Lenin.
Zur Erweiterung des bestehenden Bergwerks wurde zwischen 1949 und 1952 wenige Kilometer nördlich der alten Anlage das Werk Wesoła II (Lage) als zunächst eigenständige Schachtanlage errichtet, aber schon zwei Jahre später mit Wesoła I vereinigt.
In den 60er Jahren wurde auf der Zeche ein hoher Mechanisierungsgrad erreicht, der es ermöglichte, 9.000 Tonnen pro Tag zu fördern und zu verarbeiten. Der Abbau erfolgte auf der 320-m- und der 465-m-Sohle. Diese Entwicklung wurde weiter forciert, so dass die ab 1963 aufgefahrene dritte Sohle als erste in ganz Polen mannlos arbeitete. In diesem Zusammenhang wurde auch Schacht Karol tiefer geteuft. Ab 1971 erfolgte an allen 15 Abbaupunkten die Kohlengewinnung im Schreitausbau und zum Streckenausbau wurden moderne Vortriebsmaschinen eingesetzt. Alle diese Maßnahmen führten dazu, dass die Abbauleistung auf 18.000 t pro Tag gegenüber 1960 verdoppelt werden konnte. Heute werde Hochleistungs-Strebscherer mit 3.300 V Spannung und Vortriebsmaschinen der Typen AM-85 und AM-75 verwendet.
Seit 1993 gehört das Bergwerk zur KHW SA (Katowicki Holding Węglowy SA) und beschäftigte 2007 ca. 3.800 Mitarbeiter. In diesem Jahr erfolgte der Verbund mit dem Bergwerk Mysłowice zu Mysłowic-Wesoła.
KWK Lenin
Von 1947 bis 1990 trug das Bergwerk Wesoła den Namen Lenin.

Förderzahlen
Mysłowice 1900: 692.940 t; 1913: 1,06 Mio. t; 1938: 1,08 Mio. t; 1970: 1,91 Mio. t; 1979: 2,66 Mio. t
Fürstengrube/Wesoła 1929: 309.532 t; 1970: 4,22 Mio. t; 1979: 4,73 Mio. t
Mysłowice-Wesoła 2015: 2,61 Mio. t
Gegenwart
Am 1. Januar 2008 wurde die zentrale Schachtanlage in Mysłowice stillgelegt, so dass in diesem Baufeld nur noch die beiden Wetterschächte „Wschodni I/II“ und der Schacht „Łokietek“ für die Seilfahrt in Betrieb sind. Dieser Schacht wurde zusammen mit einigen Tagesanlagen unter Denkmalschutz gestellt.
Das Verbundbergwerk verfügt 2014 über die Förderschächte „Karol“, „Piotr“ und „Bronisław“, die Wetterschächte „Wacław“, „Wentylacyjny II“, „Południowy“, „Zachodni“ und „Wschodni I und II“. „Łokietek“ wird noch für die Seilfahrt genutzt. Heute (Stand 2014) hat das Bergwerk 5551 Beschäftigte und fördert täglich 14.286 t Steinkohle.
Literatur
- Jerzy Jaros: Słownik historyczny kopalń węgla na ziemiach polskich. Katowice 1984.
- Jahrbuch für den Oberbergamtsbezirk Breslau. Phönix-Verlag, Kattowitz / Breslau / Berlin 1913. dbc.wroc.pl abgerufen am 5. Mai 2015.
- Zygfryd Piątek: Der Steinkohlenbergbau in Polen in der Zwischenkriegszeit 1918 bis 1939. In: Der Anschnitt, 52. Jahrgang, Heft 1/2000.
- Werner Röhr: Zur Rolle der Schwerindustrie im annektierten polnischen Oberschlesien für die Kriegswirtschaft Deutschlands von 1939 bis 1949. In: Jahrbuch für Wirtschaftsgeschichte, Band 130. uni-koeln.de abgerufen am 5. Oktober 2015.
- Stanisław Tryba: Kopalnia Mysłowice – historia i teraźniejszość. In: KWK Mysłowice – historia i teraźniejszość. khw.pl abgerufen am 31. Mai 2015.
Weblinks
- Der derzeitige Besitzer des Bergwerks, die Katowicki Holding Węglowy SA stellt das Verbundbergwerk auf der Seite khw.pl umfassend dar.
- 43 Flötzkarten [sic] des Oberschlesischen Steinkohlebeckens als JPG-Dateien, die Feldgrenzen, Flöze und Schächte nach dem Bestand von 1902 in ausgezeichneter Qualität zeigen. igrek.amzp.pl; abgerufen am 14. Juli 2015. Diese Karten wurden vom „Verlag von Priebatsch’s Buchhandlung. Breslau“ herausgegeben. Diese Karten konnten für den hier vorliegenden Artikel nur bezüglich des Bergwerks Mysłowice genutzt werden.