Intel 4004
| Intel 4004 >> | |
|---|---|
![]() Intel C4004 mit sichtbaren Leiterbahnen | |
| Produktion: | 1971 bis 1981 |
| Produzent: | Intel |
| Prozessortakt: | 500 kHz bis 740 kHz |
| Fertigung: | 10 µm, PMOS |
| Befehlssatz: | Intel 4 Bit |
| Sockel: | 16-pin DIP |
Der Intel 4004 ist ein 4-Bit-Mikroprozessor des Mikrochipherstellers Intel, der am 15. November 1971 auf den Markt kam. Er gilt als der erste Ein-Chip-Mikroprozessor, der in Serie produziert und am freien Markt vertrieben wurde. Meist wird er auch als erster Mikroprozessor überhaupt bezeichnet, was aber nicht richtig ist, da bei Texas Instruments bereits 1968 ein Mikroprozessor als Auftragsarbeit entwickelt wurde, der aber nie in Serie ging.
Heute zählt der 4004 zu den begehrtesten Objekten für Chip-Sammler. Am seltensten ist der C4004 in weißer Keramik mit Goldkappe und sichtbaren Leiterbahnen („grey traces“).
Entwicklung

Der Intel 4004 wurde 1969 von der japanischen Firma Busicom zunächst für neuartige Rechenmaschinen bei Intel in Auftrag gegeben und war 1971 funktionsfähig.[1] Busicom verfügte bereits über sehr viel Erfahrung mit elektronischen Rechnern, suchte aber einen Partner, der die Halbleiter noch dichter auf einen Chip integrieren konnte. Intel war damals einer der Hersteller mit der größten verfügbaren Integrationsdichte. Das erste Modell mit Intel-Mikroprozessor war der Busicom 141-PF.
Intels Mitarbeiter Ted Hoff formulierte 1969 die architektonische Idee, nahm aber nicht an der Entwicklung des ersten Mikroprozessors teil. Federico Faggin kam 1970 von Fairchild (wo er 1968 die Silizium-Gate-Technik entwickelt hatte, eine Prozesstechnologie für MOS-Feldeffekttransistoren mit Polysilizium-Gate[2][3]), zu Intel, um die Entwicklung zu beaufsichtigen und den 4004 zu entwerfen. Faggin war sehr vertraut mit Computerarchitektur, denn er hatte an dem Projekt eines kleinen elektronischen Computers bei der Firma Olivetti 1961 in Italien teilgenommen. Bei Intel entwickelte Faggin eine neue Designmethode mit Silizium-Gate-Technik, die für den 4004 und weitere frühe Mikroprozessoren von Intel (8008, 4040, 8080) angewendet wurde. Masatoshi Shima kam von Busicom, assistierte Faggin während der Entwicklung des Projektes und schrieb die Software für den Busicom Calculator. Faggin gründete 1974 Zilog, die erste Firma, die sich ausschließlich des Mikroprozessors annahm, und kreierte die Architektur des Z80. Shima schloss sich Zilog an und entwickelte den Z80 unter Faggins Leitung.
- Die 4004-Entwickler anlässlich eines Empfangs im Computer History Museum 2009
-
Masatoshi Shima (links) und Stan Mazor (rechts) -
Ted Hoff
(Marcian E. Hoff Jr.) -
Federico Faggin
Eigenschaften

Das Design basierte auf den Erfahrungen mit anderen CPUs jener Zeit und sah zunächst vier einzelne Bausteine vor:
- 4001: ein 2048-Bit-ROM (adressiert in 256 8-Bit-Befehle) mit einem 4-Bit-Ausgabeport
- 4002: 80×4-Bit-RAM-Datenspeicher mit einem 4-Bit-I/O-Port; der RAM-Bereich des Chips ist in vier Registern zu 20×4 Bit organisiert:
- 16 Datenwörter (im ursprünglichen Taschenrechnerentwurf für die Ziffernanzeige der Mantisse)
- 4 Statuswörter (im ursprünglichen Taschenrechnerentwurf für die Ziffernanzeige des Exponenten und für die Vorzeichen)
- 4003: I/O-Erweiterungs-Chip, bestehend aus einem statischen Schieberegister
- 4004: die eigentliche CPU
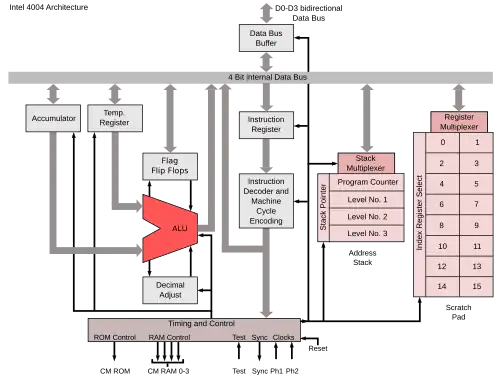
Obwohl der Datenbus des Intel 4004 nur 4 Bit breit war, betrug die Befehlsbreite 8 Bit. Der Prozessor hatte 16 Register mit 4 Bit (oder 8 mit 8 Bit) sowie einen CALL- und einen RET-Befehl für Unterprogrammaufrufe, mit einem Stack von bis zu vier Rücksprungadressen.
Intel kaufte später die Rechte am Design des Intel 4004 für 60.000 US-Dollar von Busicom zurück, was sich noch als genialer Schachzug erweisen sollte. 1974 wurde der 4040 produziert, der 14 zusätzliche Befehle, 8 Rücksprungadressen und einen größeren Adressraum (8 KBit) bot.
Seit Jahren hält sich das Gerücht, dass der i4004 in den Raumsonden Pioneer 10 und Pioneer 11 eingesetzt wurde. Das war aber nie der Fall. Der technische Entwurf der Raumsonden wurde im Februar 1969 festgelegt und verwendete nur bis zu diesem Zeitpunkt verfügbare Teile. Der Intel 4004 wurde aber erst 4 Monate vor dem Start von Pioneer 10 entwickelt.
Zum 35. Jahrestag des 4004 wurde im November 2006 in Santa Clara die Ausstellung „Intel Museum“ nahe der Firmenzentrale eröffnet. Intel hat im Zuge dessen einen 4004 aus 2300 diskret aufgebauten Transistoren im Maßstab 130:1 nachgebaut.[4] Das voll funktionsfähige Modell verarbeitet zur Demonstration Programme aus dem Jahre 1971.
Technische Daten
- Herstellung: anfangs 2"-Wafer, später 3"-Wafer, 5 Layer
- Technik: PMOS
- Strukturbreite: 10 µm
- Anzahl Transistoren: 2300[5]
- Taktfrequenz: 500 bis 740 kHz
- Zyklen pro Instruktion: 8
- Daten-Adressraum (Harvard-Architektur): 5120 Bit
- Anzahl Befehle: 46
- Bauform: 16 Pin Dual in-line package (DIP)
Der Vertrieb startete am 15. November 1971. Das Design wurde im Jahre 1974 durch den Intel 4040 ersetzt. Der Prozessor wurde noch bis 1981 produziert.[6] Die Schaltpläne wurden am 15. November 2006 – 35 Jahre nach der Produktveröffentlichung durch Intel – für den nichtkommerziellen Einsatz freigegeben.[5]
-
Intel C4004 in weißer Keramik ohne Leiterbahnen -
Intel D4004 in grauer Keramik -
Intel P4004 in schwarzem Kunststoff
Trivia
Am 12. Dezember 2011 erschien der 4004 zu Robert Noyce’ 84. Geburtstag als Google Doodle.[7]
Literatur
- F. Faggin, M. E. Hoff: Standard parts and custom design merge in four-chip processor kit. In: Electronics. April 24, 1972, S. 112–116.
- F. Faggin, M. Shima, M. E. Hoff, Jr., H. Feeney, S. Mazor: The MCS-4 An LSI micro computer system. IEEE ’72 Region Six Conference.
- Federico Faggin: The MOS Silicon Gate Technology and the First Microprocessors. In: La Rivista del Nuovo Cimento, Italienisch Physical Society, Bd. 38, No. 12, 2015, intel4004.com (PDF; 5,4 MB)
- Federico Faggin: How we made the microprocessor. In: Nature electronics. Band 1, Nr. 1, 2018, S. 88–88, doi:10.1038/s41928-017-0014-8.
Weblinks
- Intel 4004 – Sammler-Website mit vielen Bildern – CPU-Galaxy.at
- Intel 4004 35th Anniversary Project mit vielen weitere Informationen.
- Intel 4004 35th Anniversary Präsentationen zu 4004 von Ted Hoff und Federico Faggin.
- The Intel 4004 Microprocessor and the Silicon Gate Technology (englisch).
- Computer History Museum timeline/1971-MPU. computerhistory.org
- tagesschau.de: 40 Jahre Mikrochip ( vom 18. November 2011 im Internet Archive)
- Die Initialen F.F. auf dem 4004 von Federico Faggin, Designer der CPU und anderer Speicher-Chips (1970–1971)
- Prototyp der Busicom-Rechenmaschine im Entwicklungsstadium – 1971 (Ein Geschenk von Federico Faggin an das Computer History Museum, Mountain View, California) Der Katalog der CHM-Sammlung zeigt Bilder des Prototyps der Rechenmaschine Busicom 141-PF im Entwicklungsstadium, welche den ersten Mikroprozessor verbaut hatte, der jemals produziert wurde. Dieses Einzelstück war ein Geschenk des Busicom-Präsidenten Yoshio Kojima an Federico Faggin auf Grund seiner erfolgreichen Leitung im Design und der Entwicklung des 4004 sowie drei weiteren Speichern als auch des I/O-Chips (der MCS-4 Chipsatz). Nach 25 Jahren der Verwahrung spendete es Faggin 1996 dem CHM.
- Christof Windeck: Der Mikroprozessor wird 50 Jahre alt: Mit dem Intel 4004 fing es an. In: Heise online. 15. November 2021.
Intel-Datenblätter
- Datenblatt Intel 4004. (PDF; 238 kB)
- Datenblatt Intel MCS-4. (PDF; 10,67 MB)
Einzelnachweise
- ↑ F. Faggin, M. E. Hoff, S. Mazor, M. Shima: The history of the 4004. In: IEEE Micro, Dezember 1996.
- ↑ Die Titelseite des IEDM (International Electron Devices Meeting – 1968) Programms Die Siliziumgate-Technologie (SGT) wurde erstmals von ihrem Entwickler Federico Faggin, während der IEDM am 23. Oktober 1968, in Washington, D.C., präsentiert. SGT später ermöglichte die Intel Mikroprozessor-Design.
- ↑ Die Titelseite der Zeitschrift „Electronics“ vom 29. September 1969 zeigt den Fairchild 3708 Den ersten kommerziellen integrierten Schaltkreis, der die Siliziumgate-Technologie verwendet. Der Fairchild 3708 wurde von Federico Faggin 1968 bei der Firma Fairchild entworfen.
- ↑ Andreas Stiller: Prozessorgeflüster. In: c’t 25/2006. Heise Zeitschriften Verlag, S. 20.
- ↑ a b The Story of the Intel® 4004. Abgerufen am 22. Januar 2024 (englisch).
- ↑ CPU History - The CPU Museum - Life Cycle of the CPU. Abgerufen am 22. Januar 2024.
- ↑ Robert Noyce's 84th Birthday Doodle - Google Doodles. Abgerufen am 22. Januar 2024 (englisch).
