IP Multimedia Subsystem
Das IP Multimedia Subsystem (IMS) ist ein Telekommunikationssystem, das einen standardisierten Zugriff auf Dienste aus unterschiedlichen Netzwerken zum Ziel hat. Spezifiziert wurde es vom 3rd Generation Partnership Project-Gremium (3GPP). IMS verwendet ein All-IP-Netzwerk, bei dem sämtliche Kommunikation IP-basiert erfolgt. Das Basisprotokoll von IMS ist das Session Initiation Protocol (SIP). IMS-Systeme werden vor allem in Mobilfunknetzen eingesetzt. Wesentliche Aufgaben von IMS-Systemen sind:
- Verbindung von klassischen Netzen (Mobilfunknetze nach GSM- oder UMTS-Standard, herkömmliche analoge oder digitale (ISDN-)Telefonnetze) mit IP-basierten Netzen, die Voice over IP benutzen.
- Bereitstellen von zusätzlichen Diensten für IP-basierte Netze, z. B. Bereitstellen von Sprachdiensten wie Voice over LTE (VoLTE) oder VoNR.
- Anbindung zusätzlicher Dienste-Plattformen, z. B. Präsenzdienste, RCS
Ziele
Die Grundlagen des IMS werden in den „Technischen Spezifikationen“ der 3GPP Standardisierungsgremien beschrieben. Die Spezifikationen können auf der 3GPP-Website kostenfrei bezogen werden. Die Grundzüge von IMS finden sich in den Spezifikationen 3GPP TS 23.228 und 3GPP TS 23.002 (Gesamtarchitektur) (siehe auch Kapitel IMS-Spezifikationen). IMS bildet auch die Basis für das bei ETSI (European Telecommunications Standards Institute) in der Gruppe TISPAN beschriebene Next Generation Network Release 1.
IMS unterstützt folgende Dienste:
- paketvermittelte Verbindungen zwischen zwei und mehr Teilnehmern
- Zusammenarbeit zwischen der leitungsvermittelnden und der paketorientierten Domäne
- eine Endpunkt–zu–Endpunkt-Aushandlung der Dienstgüte (Quality of Service)
- dienstabhängige Kostenabrechnung
- Bereitstellung der Heimnetzumgebung in Fremdnetzen
- Unterstützung verschiedener Medientypen
- schnelle und flexible Erstellung von Diensten durch vordefinierte Dienstbausteine („service enabler“)
- Dienste sollen unabhängig vom Zugangsnetz sein
Geschichte
IMS entstand beim 3GPP im Rahmen der UMTS-Standardisierung. Im 2001 veröffentlichten „Release 4“ wurden erste Ideen zu diesen Eigenschaften erläutert. Bereits 2003 kamen mit dem „Release 5“ die ersten Spezifikationen zum IMS. Schon damals wurde das SIP für die Signalisierung benutzt. Die Interoperabilität zum GSM- und GPRS-Netz sollte auch sichergestellt werden. Mit den „Releases“ 6 und 7 kamen dann etliche weitere Eigenschaften hinzu – WLAN und Festnetz als weitere Zugangsnetze sowie DRM, Dienste zur Standortbestimmung, generische Benutzerprofile und weitere.
Architektur


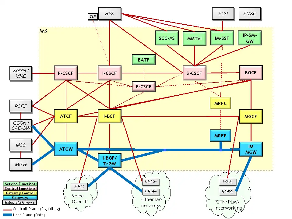
IMS Funktionsblöcke
Ein IMS-System besteht aus bis zu 20 Funktionsblöcken. Diese Funktionsblöcke lassen sich in vier Ebenen zuordnen:
- Ebene 1: User Plane / Gateways: Funktionen zum Lenken und Bearbeiten des IP-Datenstroms.
Der IP-Datenstrom wird über sogenannte Gateways an das IMS-System angebunden. Hierbei gibt es Gateway-Funktionen für- Datenschnittstellen zum eigenen IP-basierten Telekommunikationsnetz (IMS-Funktion „Access Transfer Gateway“ ATGW)
- Datenschnittstellen zu fremden IP-basierten Telekommunikationsnetzen (IMS-Funktion „Interconnect Border Gateway“ I-BGF)
- Datenschnittstellen zu nicht-IP-basierten Telekommunikationsnetzen (klassische GSM- oder UMTS-Netze, klassisches Festnetz) (IMS-Funktion „Multi Media Gateway“ IM-MGW)
- Datenschnittstellen zu IMS-internen Datenquellen wie Ansagen, Quellen für herunterzuladende Daten (IMS-Funktion „Multimedia Resource Function Processor“ MRFP)
- Ebene 2: Control Plane / Gateway-Steuerung: Funktionen zum direkten Steuern und Signalisieren der Datenströme
Zu jedem Gateway, das die Datenströme zum und vom IMS-System lenkt, gehört eine Steuereinheit, die diese Datenströme steuert und mit dem eigenen Netz bzw. anderen Netzen Signalisierungsinformationen austauscht. Über diese Signalisierungsschnittstellen werden Informationen zu den Datenpaketen übermittelt, zum Beispiel Informationen über die Teilnehmer (Rufnummer, IP-Adresse, APN), es werden Signale zum Steuern der Gespräche bzw. Sitzungen („sessions“) ausgetauscht (klingeln lassen, Entgegennehmen des Anrufs, Gesprächsende), und es werden laufende Gespräche bzw. „sessions“ überwacht und gesteuert (Gebühreninformationen austauschen, Teilnehmerguthaben prüfen, Verbindungsqualität oder Datenrate garantieren).
Hierbei gibt es Funktionen für- Signalisierungsschnittstellen zum eigenen IP-basierten Telekommunikationsnetz (IMS-Funktion „Access Transfer Control Function“ ATCF)
- Signalisierungsschnittstellen zu fremden IP-basierten Telekommunikationsnetzen (IMS-Funktion „Interconnect Border Control Function“ I-BCF)
- Signalisierungsschnittstellen zu nicht-IP-basierten Telekommunikationsnetzen (klassische GSM- oder UMTS-Netze, klassisches Festnetz) (IMS-Funktion „Media Gateway Control Function“ MGCF)
- Signalisierungsschnittstellen zu IMS-internen Datenquellen wie Ansagen, Quellen für herunterzuladene Daten (IMS-Funktion „Multimedia Resource Function Controller“ MRFC)
- Ebene 3: Call Control / Session Control: Funktionen zur Steuerung des Gesprächsablaufs bzw. des „Session“-Ablaufs.
In diesen Signalisierungsfunktionen wird der gesamte Ablauf eines Gesprächs bzw. einer Session gesteuert. Hierbei geht es um Funktionen, einen Teilnehmer im eigenen oder in fremden Netzen ausfindig zu machen, zu diesem Teilnehmer ein Gespräch bzw. eine Session aufzubauen, dieses Gespräch, bzw. diese Session zu überwachen und zu steuern und schließlich dieses Gespräch bzw. diese Session wieder abzubauen.
Hierbei gibt es Funktionen für- Authentifizierung eines Teilnehmers, Festlegen von Teilnehmerprofilen (IMS-Funktion „Proxy Call Session Control Function“ P-CSCF)
- Suchen eines Teilnehmers in IMS-Netzen (IMS-Funktion „Interrogating-Call Session Control Function“ I-CSCF)
- Einbuchen eines Teilnehmers und Steuerung seines Gesprächs bzw. seiner Session (IMS-Funktion „Service-Call Session Control Function“ S-CSCF)
- Steuerung von Notrufen (IMS-Funktion „Emergency-Call Session Control Function“ E-CSCF)
- Weitergeben des Gesprächs bzw. der Session vom IMS-System zu andern Netzkomponenten. (IMS-Funktion „Breakout Gateway Control Function“ BGCF)
- Ebene 4: Service-Funktionen: Funktionen zum Einbinden zusätzlicher Dienste in das Gespräch bzw. die Session.
Hierzu gehören vor allem Funktionen zur Unterstützung eines bestehenden Gesprächs bzw. einer bestehenden Session und Funktionen zum Anbinden zusätzlicher Datenquellen.
Hierbei gibt es Funktionen für- Überwachung der Verbindungsqualität eines bestehenden Gesprächs bzw. einer bestehenden Session, um z. B. Unterbrechungen in der Sprachkommunikation zu vermeiden. (IMS-Funktion „Service Centralization and Continuity Application Server“ SCC-AS)
- Überwachung der Verbindungsqualität von Notrufen (IMS-Funktion „Emergency Access Transfer Function“ EATF)
- Anbinden klassischer Telefondienste (z. B. zum Verwalten von Prepaid-Teilnehmern) (IMS-Funktion „IP Multimedia Service Switching Function“ IM-SSF)
- Anbinden von Message-Diensten wie zum Beispiel SMS (IMS-Funktion „IP Multimedia Short Message Gateway“ IP-SM-GW)
- Anbinden neuer Dienste (IMS-Funktion „Multimedia Telephony Service“ MMTEL)
Zugangsnetze
Werden für ein bestimmtes Gespräch bzw. für eine bestimmte Datenverbindung („data session“) Dienste des IMS-Systems benötigt, so fordert das Telefonnetz entsprechende IMS-Dienste an. Dies kann sowohl aus dem eigenen Netz erfolgen (z. B. über das direkte Weiterleiten einer Dienste-Anforderung an die „IMS Call Session Control Function“) als auch von fremden Netzen aus, indem das fremde Netz dies dem Gateway-Controller signalisiert, der für den Netzübergang zuständig ist. Das Telefonnetz entscheidet anhand der von einem Benutzer angeforderten Dienste und anhand der Benutzer-Eigenschaften, welches System dieses Gespräch bzw. diese Session bearbeiten soll oder ob ein anderes System hierzu herangezogen wird. Dienste, die auf dem Einsatz eines IMS-Systems basieren, können für nahezu alle Nutzer eines Telefonnetzes bereitgestellt werden, denn unterschiedliche IMS-Gateways erlauben für eine Vielzahl von unterschiedlichen Endgeräten und unterschiedlichen Anbindungen der Benutzer an das Telefonnetz einen Zugriff auf das IMS-System.
Unterstützt ein Endgerät (Mobiltelefone, PDAs und Computer) IMS-relevante Eigenschaften (wie z. B. SIP-User-Agents) so kann dieses über das Telefonnetz relativ direkt an das IMS-System angebunden werden. Für Endgeräte ohne direkte IMS-Unterstützung werden vom Telefonnetz entsprechende Gateways und Hilfssysteme bereitgestellt, um diese Systeme anzubinden, Es gibt z. B. Gateways für Festnetzzugänge (zum Beispiel: Digital Subscriber Line (DSL), Kabelmodems, Ethernet), Gateways für mobile Zugänge (zum Beispiel: W-CDMA, CDMA2000, GSM, GPRS) und Gateways für drahtlose Zugänge (z. B.: WLAN, WiMAX), außerdem Gateways für andere Telefoniesysteme wie Plain old telephone service (POTS—die alten analogen Telefone), H.323 und für nicht-kompatible VoIP-Systeme.
Der Zugriff auf das IMS-System kann entweder über eines der Gateways und den dazugehörigen Gateway Controller erfolgen, er kann aber auch direkt an die zentrale Call Session Control Function gehen.
Gateways und Gateway Controller
Die Gateways binden die Datenströme anderer Systeme und Netze an das IMS-System an und lenken diese hindurch. Zu jedem Gateway gehören entsprechende Gateway Controller, die Signalisierungs-Informationen, die zu einem Datenstrom gehören, mit anderen Netzkomponenten oder anderen Netzen austauschen und den Gateways vorgeben, wie die Datenströme gelenkt und manipuliert werden sollen.
Für Zugriffe aus dem eigenen paketvermittelnden Netz stehen das Access Transfer Gateway (ATGW) und die Access Transfer Control Function (ATCF) zur Verfügung:
- Access Transfer Gateway (ATGW) / Application Gateway (AGW) kann als eigenständige Funktion oder als Bestandteil der I-BGF ausgeführt werden. Das ATGW führt die Anpassungen an die Gegebenheiten der Gegenstelle im Detail durch (z. B. Protokoll-Anpassungen, umsetzen von paket- auf leitungsvermittelte Daten). Diese Funktion wird auch als Trunking Gateway (TGW, TrGW) bezeichnet.
- Access Transfer Control Function (ATCF)/Application Layer Gateway (ALG) kann als eigenständige Funktion oder als Bestandteil der I-BCF ausgeführt werden und dient als Ankerpunkt für hereinkommende und abgehende Anrufe. Zusammen mit der SCC-AS wird, so weit wie für den Anruf erforderlich, Unterbrechungsfreiheit umgesetzt (z. B. für Sprach-Calls). Unterstützt auch die Übergabe zu leitungsvermittelten Netzwerken
Für Zugriffe aus anderen IMS-Netzen stehen das „Interconnect Border Gateway“ (I-BGF) und die „Interconnect Border Control Function“ (I-BCF) zur Verfügung.
- Interconnect Border Gateway Function (I-BGF) steuert die unteren Transport-Schichten, beinhaltet Firewall-Funktionalitäten und setzt IP-Adressen bei Medien-Verbindungen um. Hier werden auch Protokoll-Anpassungen, die je nach Gegenstelle und Anruftyp erforderlich sind, durchgeführt (z. B. Fax-Signale und Ruftöne interpretieren bzw. einspielen).
- Interconnect Border Control Function (I-BCF): Dient als Schnittstelle zu anderen Netzen oder Netzsegmenten, insbesondere zu leitungsvermittelnden Systemen. Über diese Funktion werden die Transport-Layer überwacht und gesteuert und die für einen Call notwendigen Ressourcen ermittelt und zugewiesen. Sonderfunktionen wie Notrufe oder Fernmeldeüberwachung werden von dieser Funktion unterstützt.
Für Zugriffe aus leitungsvermittelnden Netzen stehen das „IMS Multi Media Gateway“ (IM-MGW) sowie die „Media Gateway Control Function“ (MGCF) zur Verfügung.
Das leitungsvermittelte Netz (circuit switched (CS) network) und das IP-basierte IMS-Netz unterscheiden sich in einigen Punkten. Während IMS SIP zur Signalisierung einsetzt, wird in den CS-Netzen häufig der Signaling System 7 (SS7) Protokollstapel benutzt. ISDN verwendet zum Beispiel den ISDN User Part (ISUP), welcher über Message Transfer Part (MTP) geroutet wird.
Zum Übertragen von Medienströmen benutzt IMS das Real-Time Transport Protocol (RTP), während CS-Netze die Puls-Code-Modulation verwenden.
Um trotz dieser Unterschiede Daten zwischen den verschiedenen Netzen austauschen zu können, benötigt man entsprechende Schnittstellen (engl. Gateways).
- Ein IP-Multi-Media Gateway (IM-MGW) ist auf Datenebene die Verbindung zwischen IMS und den leitungsvermittelnden Systemen. Es konvertiert die Datenströme im RTP- und PCM- ins jeweils andere Format. Dabei kann das Gateway auch Anpassung am Datenstrom vornehmen, zum Beispiel wenn der verwendete Audio-/Video-Codec im anderen Netz nicht verstanden wird (zum Beispiel IMS benutzt AMR und PSTN G.711).
- Die Media Gateway Controller Function (MGCF) dient als Schnittstelle zwischen SIP und ISUP sowie zum SGW über SCTP. Die MGCF überwacht die angeforderten Ressourcen im Media Gateway (MGW) über das H.248-Interface.
Call Control / Session Control
Zentrale Funktion des IMS-Systems sind die Call Session Control Functions, in denen der Ablauf eines Gesprächs bzw. einer Session bestimmt wird. Die Call Session Control Functions tauschen diese Informationen mit den Gateway-Controllern aus.
Zudem kommunizieren die Call Session Control Functions mit den Service Applications, um darüber hinaus gehende zusätzliche Dienste bereitzustellen und in das Gespräch bzw. die Session einzubinden.
Call Session Control Functions
Bei einem IMS-System werden alle Gespräche, Datentransfers, Herunterladen von Dateien usw. als „Multimedia Sessions“ angesehen. Zentrales Element von IMS ist die Call Session Control Function (CSCF), die diese „Multimedia Sessions“ aufbaut, deren Betrieb überwacht und unterstützt und diese am Ende auch wieder abbaut. Die Gateways und deren Controller regeln, gesteuert von der CSCF, den Datentransfer für diese „Multimedia Sessions“. Die „Service Applications“ werden von der CSCF eingebunden, um zusätzliche Dienste bereitzustellen, die von den Teilnehmern gewünscht werden oder die für die Art des Gespräches bzw. der Session, das der Teilnehmer führt, erforderlich sind.
Die CSCF besteht aus vier verschiedenen Komponenten: S-CSCF (Service), P-CSCF (Proxy), I-CSCF (Interrogating) und E-CSCF (Emergency). Das SIP-Protokoll wird als Call Control-Protokoll für die Kommunikation zwischen den IMS-Komponenten und zu den „User Clients“ verwendet. Die Komponenten der CSCF erfüllen im Wesentlichen folgende Aufgaben:
- Proxy-Call Session Control Function P-CSCF: Benutzt ein Teilnehmer einen Dienst, der die Einbindung des IMS-Systems erfordert, stellt die P-CSCF den ersten Kontaktpunkt für diese Dienste-Anfrage dar. Befindet sich der Teilnehmer in einem fremden Netz, so kann die P-CSCF des besuchten Netzes genutzt werden, oder es kann die P-CSCF des Heimnetzes genutzt werden (z. B. falls das besuchte Netz nicht IMS-kompatibel ist). Die P-CSCF kann entweder mit DHCP oder über einen PDP-Context (in GPRS-Netzen) ausfindig machen. Die P-CSCF hat folgende Aufgaben:
- arbeitet als SIP-Proxy und leitet Anfragen zur I-CSCF und S-CSCF sowie Antworten und Anfragen zum „User Client“ weiter
- Authentifizierung des Benutzers bei Netzeintritt
- SIP-Nachrichten komprimieren und dekomprimieren
- enthält die Policy Decision Function (PDF) welche Quality of Service für die darunter liegenden Netze aushandelt
- generiert notwendige Daten für die Abrechnung
- Interrogating-Call Session Control Function I-CSCF: Aufgabe der I-CSCF ist es, die S-CSCF zu erfragen, die die angestrebte „Multimedia Session“ verwalten soll. Die IP-Adresse der I-CSCF kann mittels DNS ermittelt werden. Entfernte Server können diese IP benutzen, um SIP-Anfragen in die Domäne des I-CSCFs weiterzuleiten. Die I-CSCF erfragt mit Hilfe des Diameter-Protokolls am HSS (Home Subscriber Server) die S-CSCF, in der der Teilnehmer eingebucht ist. Befindet sich der Teilnehmer in einem fremden Netz, so wird mit Hilfe der I-CSCF der Kontakt zum Heimatnetz hergestellt. Die I-CSCF leitet dann die ankommenden SIP-Anfragen an die entsprechende S-CSCF weiter.
- Service-Call Session Control Function S-CSCF: Die S-CSCF ist die zentrale Einheit des IMS, die die Multimedia-Sessions des IMS steuert. Alle Aktionen für die Sitzungsverwaltung (Aufbau, Abbau, Überwachung) werden durch die S-CSCF koordiniert. S-CSCF lädt Benutzerprofile vom HSS herunter und hoch. Sie speichert diese Informationen nicht zwischen, sondern überlässt die konsistente Speicherung dem HSS. Weitere Aufgaben sind:
- Behandlung der SIP-Registrierung eines Benutzers
- Weiterleiten aller SIP-Nachrichten
- Entscheidung aufgrund der benötigten Dienste und der gewählten Filter-Kriterien, an welchen „Application Server“ die Signalisierungsnachrichten weitergeleitet werden
- Durchsetzen der Richtlinien (engl. „policy“) des Netzbetreibers
- Sammeln der Sitzungsdaten für die Abrechnung
- Emergency-Call Session Control Function E-CSCF: Dient als Kontaktpunkt zu Notfall-Diensten (Polizei, Feuerwehr). Notruf-Anforderungen werden von der P-CSCF oder der S-CSCF an die E-CSCF weitergeleitet. Die E-CSCF baut mit Hilfe der Emergency Access Transfer Function (EATF) die Verbindung zu den Notfall-Diensten auf.
Media Server
Sollen die Datenströme einer Multimedia Session bearbeitet werden oder sollen zusätzlich Daten eingespielt werden, so wird die Multimedia Resource Function (MRF) hierzu von der S-CSCF getriggert. Mit Hilfe der MRF können Datenströme manipuliert werden (zum Beispiel: Mischen mehrerer Sprachkanäle bei Konferenzschaltungen), oder es können Daten aus anderen Quellen abgespielt werden (Sprachansagen, Voice Mail Box). Die MRF unterteilt sich in 2 Hauptfunktionalitäten, den Multimedia Resource Function Controller (MRFC) und den Multimedia Resource Function Processor (MRFP).
- Der Multimedia Resource Function Controller (MRFC) kontrolliert die für die Medienströme verfügbaren Ressourcen des MRFP (über das Interface H.248). Application Server (AS) und S-CSCF stellen die nötigen Informationen hierzu bereit.
- Der Multimedia Resource Function Processor (MRFP) behandelt die entsprechenden Datenströme. Vom MRFC gesteuert kann der MRFP Medienströme mischen (zum Beispiel Konferenzschaltung), als Anbieter von Medienströmen dienen (zum Beispiel Multimedia Ansagen) oder Medienströme verarbeiten (zum Beispiel Sprach- und Bildtranskodierung, Analyse von Medien).
Breakout Gateway
Sind die Einzelheiten einer Session festgelegt und soll eine Session aufgebaut werden, so müssen die Datenströme von der Quelle zum Ziel gelenkt werden. Das heißt, die Gateway Controller müssen informiert werden, wie die Datenströme zu lenken sind. Hierzu wird mit Hilfe der Breakout Gateway Control Function (BGCF) festgelegt, über welches Gateway und welchen Gateway-Controller die Session geführt werden soll.
Die BGCF ist ein SIP-Server, der Routing-Entscheidungen aufgrund einer Telefonnummer trifft. Die BGCF kommt immer zum Einsatz, wenn aus dem IMS in ein leitungsvermittelndes Netz (engl. circuit switched network) eine Verbindung aufgebaut werden soll. Das wäre der Fall bei Anrufen ins Festnetz oder zum PLMN (Public Land Mobile Network), dem öffentlichen landgestützten Mobilfunknetz (in Deutschland GSM und UMTS).
Befinden sich Anrufer und Angerufener im selben Netz, wählt die BGCF eine passende MGCF (Media Gateway Control Function) aus, die die Signalisierung zum leitungsvermittelnden Netz übernimmt. Muss in ein anderes Netz vermittelt werden, so leitet die BGCF die Signalisierung über die I-BCF an die BGCF des entsprechenden Netzes weiter.
Service-Funktionen / Application Server
Die S-CSCF wird von einer Reihe von Service-Funktionen unterstützt, die in unterschiedlichen Service Applications untergebracht sind. Application Server (AS) verwalten Dienste und führen diese bei Bedarf aus. Die S-CSCF interagiert über SIP mit einem AS. Der AS kann dabei dem S-CSCF gegenüber als SIP UA (user agent), SIP Proxy oder SIP B2BUA (back-to-back user agent) auftreten. Als SIP UA kann er sowohl Anrufe entgegennehmen (zum Beispiel Mailbox) als auch als Anrufer agieren (zum Beispiel automatischer Weckdienst). Als SIP-Proxy leitet er Anrufe weiter, und als SIP B2BUA kann er Anrufe selbst initiieren (zum Beispiel Click2Dial). Befindet sich der AS im Heimatnetz, kann er beispielsweise über das Diameter-Protokoll den HSS ansprechen.
Unter anderem gibt es:
- SIP AS: Standard IMS Application Server
- IP Multimedia Service Switching Function (IM-SSF): integriert die CAMEL-Dienste ins IMS; benutzt Camel Application Part (CAP)
- Open Service Access-Service Capability Server (OSA-SCS): Schnittstelle zum OSA framework Application Server
- Service Centralization and Continuity Application Server (SCC-AS), stellt sicher, dass Anrufe von „Circuit Switched“ auf „Packet Switched“ ohne Verbindungsunterbrechung vonstattengehen. Kommuniziert mit den Circuit-Switched-Systemen wie MSS. Arbeitet zusammen mit IM-SSF, MMTel und IP-SW-GW
- IP Multimedia Short Message Gateway (IP-SM-GW), Interface zum Versenden von SMS mit Hilfe des IMS System
Über den Application Layer ist es auch möglich, Multimedia-Standards einzubinden wie
- Multimedia Telephony Service (MMTel), 3GPP-Standard zur Integration von Sprache, Echtzeit-Video, Dateitransfer, Verteilen von Bildern, Audio und Video Clips usw. Bietet eine standardisierte Schnittstelle zu anderen Netzwerken.
- Rich Communication Suite (RCS) zur Übertragung von Kurznachrichten, Dateien, Sprache, Videotelefonie
Zugriff auf andere Systeme
Home Subscriber Server
Das IMS-System benötigt den Zugriff auf eine Teilnehmer-Datenbank, in der alle für einen Session-Aufbau relevanten Teilnehmerdaten abgelegt sind. Mit Hilfe der Teilnehmer-Datenbank wird der Teilnehmer als Mitglied des eigenen Netzes identifiziert, es werden die erlaubten Dienste des IMS mitgeteilt, sodass das IMS darauf die Session, den Teilnehmereigenschaften entsprechend, aufbauen kann.
Der Home Subscriber Server (HSS) oder User Profile Server Function (UPSF) ist eine Datenbank, in der Benutzerprofile gespeichert werden. Der HSS ist für die Authentifizierung und Autorisierung der Benutzer verantwortlich. Weiterhin enthält er Informationen darüber, für welche Dienste und Medien ein Benutzer Berechtigungen besitzt. Die im HSS gespeicherten Filterkriterien werden bei der Wahl des zu verwendenden Application Servers benutzt.
Der HSS hat im IMS dieselbe Rolle wie das Home Location Register (HLR) und die Authentisierungszentrale bei GSM. Falls ein Benutzer in mehreren HSS eingetragen ist, entscheidet die Subscription Locator Function (SLF), welches HSS benutzt wird. HSS und SLR benutzen beide das Diameter Protokoll. Alles zusammen ist auch als Triple-A-System (AAA) bekannt.
Signalling Gateway
Das Signaling Gateway (SGW) ist für die Übersetzung der Signalisierung auf Transportebene zuständig – zum Beispiel Stream Control Transmission Protocol (SCTP, ein IP-Protokoll) zu Message Transfer Part (MTP, ein Signalling-System-7-Protokoll).
IMS Verbindungsaufbau
Dieser Abschnitt beschreibt den Verbindungsaufbau bei IMS-Systemen am Beispiel eines IMS-Systems, das in ein Mobilfunknetz eingebunden ist.

Bestimmen des Systems, das eine IMS Service Anforderung bearbeitet
Proxy Call Session Control Function (P-CSCF)
Benötigt ein Endgerät innerhalb eines Telekommunikationsnetzes einen Dienst mit IMS-Unterstützung (z. B. Sprache über LTE bei Mobiltelefonen), wird eine entsprechende Anforderung an die zuständige P-CSCF (Proxy Call Session Control Function) gestellt. Die P-CSCF kann hierbei vom Endgerät vorgegeben werden (z. B. über einen entsprechenden Eintrag auf der SIM-Karte des Mobiltelefons), sie kann aber auch vom Netz bestimmt werden (z. B. bei der Einwahlprozedur ins Datennetz über einen entsprechenden PDP-Context) oder über DHCP.
Die P-CSCF führt eine Authentifizierung des Benutzers durch. Die P-CSCF kann mit der PCRF Informationen über die Teilnehmerdienste und die Datenraten austauschen und auch Gebühreninformationen (Charging Records) erstellen. Über die PCRF kann auch Einfluss auf die Eigenschaften der Verbindung genommen werden (z. B. Datenraten drosseln, Priorität des Teilnehmers festlegen usw.)
Die P-CSCF leitet die eingegangene IMS-Dienstanforderung weiter:
- Befindet sich der Teilnehmer im beheimateten Netz, so wird die vom System erfragte Anforderung an die I-CSCF weitergegeben, in dem der Teilnehmer eingebucht ist.
- Erkennt die P-CSCF, dass der Teilnehmer sich nicht im eigenen Netz befindet, kann die P-CSCF die Anforderung auch an die I-BCF weiterleiten und damit die Dienstanfrage an ein anderes Netz weitergeben (z. B. an das Heimatnetz des Teilnehmers).
- Erkennt die P-CSCF, dass es sich um einen Notruf handelt, wird die Anforderung sofort an die E-CSCF weitergegeben, die Notrufe behandelt.
Deren Antworten und Anfragen werden entsprechend über die P-CSCF an das Endgerät zurückgegeben.
Interrogating Call Session Control Function (I-CSCF)
Die I-CSCF ist der Kontaktpunkt für alle Verbindungsanfragen zu Teilnehmern des eigenen Netzes. Hauptaufgabe ist, das S-CSCF-System zu bestimmen, in dem der Teilnehmer eingebucht ist.
Die I-CSCF (Interrogating Call Session Control Function) erfragt die für den Verbindungsaufbau benötigten Teilnehmerdaten vom Home Subscriber Server (HSS). Sind mehrere HSS-Systeme im eigenen Netz vorhanden, kann über eine Anfrage bei der Subscriber Locator Function (SLF) das HSS bestimmt werden, in dem die Teilnehmerdaten gespeichert sind. Die Teilnehmerdaten enthalten unter anderem die Adresse des S-CSCF-Systems, in dem der Teilnehmer zurzeit eingebucht ist. Aus dieser Adresse geht hervor, ob der Teilnehmer im eigenen IMS-System oder in einem fremden IMS-System eingebucht ist. Ist der Teilnehmer in einem fremden IMS-System eingebucht, kann über die I-BCF das fremde IMS-System über die Verbindungsanfrage informiert werden.
Die I-CSCF leitet die Verbindungsanfrage an die zuständige S-CSCF weiter. Das I-CSCF erzeugt auch Gebühreninformationen (Charging Records).
Ausführen des IMS-Services
Service Call Session Control Function (S-CSCF)
Die S-CSCF (Service Call Session Control Function) ist die zentrale Instanz, die die Dienstanfrage bzw. den Verbindungsaufbau des Teilnehmers steuert. Der Teilnehmer wird über die S-CSCF in das IMS-System eingebucht. Hierzu erfragt die S-CSCF aus dem HSS die Teilnehmer-Profile und erhält so Informationen über die Dienste und Funktionen, die für den Teilnehmer relevant werden. Die S-CSCF steuert dann den Verbindungsaufbau, überwacht die Verbindung und baut am Ende die Verbindung auch wieder ab. Außerdem überwacht sie während der gesamten Zeit die Gebührenberechnung für den Teilnehmer.
Gewährleisten von Unterbrechungsfreiheit
Service Centralization and Continuity Application Server (SCC-AS)
Bei Verbindungen, die eine unterbrechungsfreie Kommunikation erfordern (z. B. Sprache, Video), muss die Verbindung fortlaufend überwacht werden, und Netz-Ressourcen müssen so zugewiesen werden, dass Unterbrechungen vermieden werden. Die Organisation solcher Verbindungen wird von dem SCC-AS (Service Centralization and Continuity Application Server) durchgeführt. Die Teilnehmer-Session wird beim Session-Aufbau im SCC-AS verankert, und der SCC-AS kümmert sich dann um die Steuerung und Priorisierung des Dienstes, damit Unterbrechungen möglichst vermieden werden.
Anfragen an andere Service-Systeme
IP Multimedia Service Switching Function (IM-SSF)
Da für einen IMS-Service auch Dienste benötigt werden, die außerhalb des IMS-Netzwerkes liegen, muss die S-CSCF auch auf diese zugreifen können. Als Schnittstelle zu anderen Systemen dient die IM-SSF (IP Multimedia Service Switching Function), die Schnittstellen zwischen IMS und "klassischen"Systemen und Protokollen bereitstellt. Hierdurch kann zur Unterstützung des IMS-Dienstes auf andere Netzelemente wie SCP (IN), MSS, HLR zugegriffen werden.
Die IM-SSF führt hierzu auch die erforderlichen Protokollwandlungen durch zwischen dem im IMS verwendeten Protokoll SIP und den in den anderen Netzelementen benutzten Protokollen wie CAMEL, MAP, INAP. Mit Hilfe der IM-SSF werden z. B. Funktionen wie Online-Gebührenabrechnung für Prepaid-Teilnehmer unterstützt, für die der Zugriff auf die IN (SCP) Systeme erforderlich ist, da dort die Prepaid-Guthaben der Teilnehmer verwaltet werden.
Multimedia Telephony Service (MMTel)
Der MMTel (Multimedia Telephony Service) stellt die Verbindung zu anderen Multimedia-Systemen her und unterstützt Multimedia-Kommunikation (z. B. Sprache, Sprache, Echtzeit-Video, File Transfer, Verteilen von Bildern, Audio und Video Clips usw.) zwischen zwei (oder mehr) Teilnehmern. MMTel stellt Schnittstellen zu anderen Multimedia-Systemen bereit und führt auch hierfür benötigte Protokoll-Umwandlungen durch.
Versenden von SMS
IP Short Message Gateway (IP-SM-GW)
Um SMS Kurznachrichten vom IMS-System aus schicken zu können (z. B. um den Teilnehmer über fehlgeschlagene Verbindungsversuche, abgelaufene Prepaid-Guthaben usw. zu informieren), ist eine Schnittstelle vom IMS-System zu den SMS bzw. Instant Messaging Systemen erforderlich (z. B. SMSC). Hierzu dient das IP-SM-GW (IP Short Message Gateway), das von der S-CSCF bei Bedarf angesteuert wird.
Ruftöne und Ansagen
Multimedia Resource Function (MRF)
Die MRF (Multimedia Resource Function) spielt Ruftöne und Ansagen ein, wenn sie in einer Session benötigt werden (z. B. Signaltöne des Telefons oder „Der Teilnehmer ist zurzeit nicht erreichbar“). Darüber hinaus unterstützt die MRF auch erweiterte Medien-Funktionen, wie z. B. Konferenzschaltungen.
Multimedia Resource Function Controller (MRFC)
Werden Multimedia-Funktionen angefordert, die von der MRF unterstützt werden, wie z. B. das Einspielen von Ruftönen und Ansagen, greift die S-CSCF auf den MRFC (Multimedia Resource Function Controller) zu. Der MRFC koordiniert dann z. B. das Einspielen der Ansagen und Töne.
Multimedia Resource Function Processor (MRFP)
Der MRFP (Multimedia Resource Function Processor) wird vom MRFC ausgelöst und speist dann z. B. die entsprechenden Ansagen ein.
Organisieren des Datenstroms
Die S-CSCF organisiert auch den nach dem Verbindungsaufbau einsetzenden Datenstrom im eigenen Netz bzw. zu fremden Netzen. Ist für den Verbindungsaufbau der Rückgriff auf „klassische“, leitungsvermittelte Telefonnetze erforderlich, organisiert die S-CSCF mit Hilfe der BGCF den Zugriff auf leitungsvermittelte Festnetz und Mobilfunk-Netzwerke. Bleibt die Verbindung im paketvermittelten Netz, organisiert die S-CSCF mit Hilfe der I-BCF gegebenenfalls die Weiterleitung an andere IMS-Netzwerke oder innerhalb des eigenen paketvermittelten Netzwerks.
Notrufe
Emergency Call Session Control Function (E-CSCF)
Handelt es sich bei der Verbindungsanforderung um einen Notruf, so löst die P-CSCF oder die S-CSCF die E-CSCF (Emergency Call Session Control Function) aus, die den Notruf organisiert. Anstelle der S-CSCF wird aber dann der Verbindungsaufbau durch die E-CSCF gesteuert.
Die E-CSCF verbindet den Teilnehmer mit der Notrufzentrale. Ist die Notrufzentrale über das klassische leitungsvermittelte Telefonnetz angebunden, wird mit Hilfe der BGCF der Übergangspunkt zum klassischen Telefonnetz bestimmt. Ist die Notrufzentrale über Voice-over-IP angebunden, bzw. liegt in einem anderen IMS-Netz, wird über die I-BCF die Verbindung organisiert.
Emergency Access Transfer Function (EATF)
Die Überwachung der Verbindungsqualität für Notrufe wird nicht, wie bei normalen Verbindungen über den SCC-AS durchgeführt, sondern über die Emergency Access Transfer Function (EATF). In der EATF wird die Notruf-Verbindung verankert und überwacht, um Unterbrechungsfreiheit und gute Verbindungsqualität zu gewährleisten.
Übergang zu klassischen Telefonnetzen
Breakout Gateway Control Function (BGCF)
Ist ein Verbindungsaufbau zu Zielen außerhalb der IMS-Netze erforderlich (z. B. in das Festnetz oder in Bereiche von Mobilfunknetzen, in denen nur GSM oder UMTS zur Verfügung stehen), so wird die BGCF (Breakout Gateway Control Function) von der S-CSCF ausgelöst (engl.: trigger), die Übergabe ins leitungsvermittelte Netz zu organisieren. Hierzu ermittelt die BGCF den Weg ins leitungsvermittelte Netz.
Liegt der Übergabepunkt im eigenen Netz, leitet die BGCF den Vorgang an die entsprechende MGCF (Media Gateway Control Function) weiter, die die Übergabe organisiert. Liegt der Übergabepunkt in einem anderen IMS-Netz so leitet die BGCF den Trigger an die I-BCF weiter, die den Übergang in das fremde IMS Netz koordiniert.
Media Gateway Control Function (MGCF)
Die MGCF (Media Gateway Control Function) organisiert den Übergang ins leitungsvermittelte Netz mit Hilfe des IM-MGW. In der MGCF erfolgt eine Protokollumwandlung in die ISUP/BICC-Protokolle, die im leitungsvermittelten Netz den Verkehr steuern. Die MGCF steuert direkt die Ressourcen im IM-MGW, d. h. wie im Detail die Verbindung aufgebaut werden soll.
IMS Multi Media Gateway (IM-MGW)
Während alle bisher erwähnten IMS-Funktionen nur die Signalisierung und die Organisation des Verbindungsaufbaus betreffen, werden im IM-MGW (IMS Multi Media Gateway) die Datenpakete bzw. Datenleitungen verwaltet. Das IM-MGW stellt die Schnittstelle zwischen Paket- und Leitungsvermittelten Systemen dar. Hier werden Daten, die von den leitungsvermittelten System auf den entsprechenden Datenleitungen eintreffen, in Datenpakete für das paketvermittelte Netzwerk umgewandelt und umgekehrt. Gesteuert wird dies von der MGCF, die genau angibt, wie die auf einer bestimmten Leitung eintreffenden Daten in Datenpakete umgewandelt werden sollen und umgekehrt.
Übergang zu anderen IMS Netzen
Interconnection Border Control Function (I-BCF)
Die I-BCF (Interconnection Border Control Function) organisiert den Übergang in andere IMS-Netzwerke. Befindet sich ein Teilnehmer in einem anderen IMS-Netzwerk, so werden über die I-BCF die Daten- und Signalisierungs-Verbindungen zu dem anderen IMS Netz organisiert. Das I-BCF steuert direkt die Ressourcen im I-BGF. Als Schnittstelle zu fremden Netzwerken überwachen I-BCF und I-BGF die Schnittstelle sicherheitstechnisch und verschlüsseln den Verkehr.
Wird aus einem fremden Netz eine Verbindung zu einem Teilnehmer des eigenen Netzes gewünscht, so nimmt die I-BCF diesen Verbindungswunsch entgegen. Falls erforderlich, werden hierzu die Nachrichten und auch der Datenverkehr an die im eigenen Netz verwendeten Protokolle angepasst. Die I-BCF reserviert die für die Verbindung erforderlichen Ressourcen und überwacht den Verkehr. Der eigentliche Datenstrom wird über die I-BGF geführt, wobei die I-BCF diesen Datenstrom steuert.
Um den eigenen Teilnehmer zu finden, wird der Verbindungswunsch dann an die P-CSCF weitergegeben.
Die I-BCF kann auch den Übergang ins eigene paketvermittelte Netz organisieren. Die Unterfunktion der I-BCF zum Übergang ins eigene paketvermittelte Netz ist die Access Transfer Control Function (ATCF). Diese Funktion kann aber statt als Bestandteil des I-BCF auch als eigenständige Funktion ausgeführt sein.
Interconnection Border Gateway Function (I-BGF)
Das I-BGF (Interconnection Border Gateway Function) steht analog zum IM-MGW im IMS Datenstrom. Über das I-BGF wird der Datenverkehr zu fremden IMS Netzwerken weitergeleitet. Die I-BGF stellt die datenseitige Schnittstelle zwischen fremden IMS-Netzwerken und dem eigenen Netzwerk dar. Der Verkehr von und zu fremden IMS-Netzwerken wird an die paketvermittelnden Netzelemente des eigenen Netzes weitergeleitet (z. B. GGSN, SAE-GW) oder zum IM-MGW, wo, falls erforderlich, der Übergang ins eigene leitungsvermittelnde Netz erfolgt.
Die I-BGF kann auch als Schnittstelle für den Datenverkehr ins eigene paketvermittelte Netz dienen. Die Unterfunktion der I-BGF zum Übergang ins eigene paketvermittelte Netz ist das Access Transfer Gateway (ATGW). Diese Funktion kann aber statt als Bestandteil des I-BGF auch als eigenständige Funktion ausgeführt sein.
Übergang in das eigene Netz
Access Transfer Control Function (ATCF)
Die ATCF (Access Transfer Control Function) organisiert den Übergang in das eigene paketvermittelte Netz. Für Teilnehmer des eigenen Netzes, die über paketvermittelte Dienste erreichbar sind, werden über ATCF die Daten- und Signalisierungs-Verbindungen organisiert. Die ATCF steuert direkt die Ressourcen im ATGW. Diese Schnittstelle wird benutzt, wenn IMS-Datendienste vom Teilnehmer benutzt werden (wie MMTel, RCS usw.) oder wenn IP-Sprachdienste benutzt werden (wie Voice over IP, Voice over LTE).
Für Verbindungswünsche aus und zu dem eigenen Netz stellt die ATCF das Interface zur Verfügung, über das Signalisierungsinformationen zwischen dem eigenen Netz und dem IMS System ausgetauscht werden. Die ATCF reserviert die für die Verbindung erforderlichen Ressourcen und überwacht den Verkehr. Der eigentliche Datenstrom wird über das ATGW geführt, wobei die ATCF diesen Datenstrom kontrolliert.
Die ATCF kann als Bestandteil des I-BCF ausgeführt werden, dann übernimmt die I-BCF sowohl die Organisation des Verkehrs zum eigenen als auch zu fremden Netzen. Die ATCF kann aber auch als eigenständige IMS-Funktion aufgebaut sein. In diesem Fall wird die ATCF manchmal auch als Access Border Control Function A-BCF bezeichnet.
Access Transfer Gateway (ATGW)
Das ATGW (Access Transfer Gateway) steht analog zum IM-MGW und zur I-BGF im IMS-Datenstrom. Wenn der benutzte IMS-Dienst einen Übergang in das eigene paketvermittelten Netz erfordert, wird über das ATGW der IMS-Datenverkehr an die paketvermittelnden Netzelemente des eigenen Netzes weitergeleitet (z. B. GGSN, SAE-GW).
Das ATGW kann als Bestandteil der I-BGF ausgeführt werden, dann werden über die I-BGF sowohl die Datenströme zum eigenen Netz als auch zu fremden Netzen geleitet. Das ATGW kann aber auch als eigenständige IMS-Funktion aufgebaut sein. In diesem Fall wird das ATGW manchmal auch als Access Border Gateway Function (A-BGF) bezeichnet.
IMS-Spezifikationen
Die Bestandteile des IMS sind in folgenden 3GPP-Spezifikationen beschrieben:
| IMS-Funktionen | 3GPP-Spezifikationen |
|---|---|
| IMS Gesamtarchitektur | 3GPP TS 23.002 |
| P-CSCF, I-CSCF, S-CSCF, E-CSCF, BGCF | 3GPP TS 23.167, 3GPP TS 23.228 |
| SCC-AS | 3GPP TS 23.237 |
| IM-SSF | 3GPP TS 23.278 |
| IP-SM-GW | 3GPP TS 23.204 |
| MMTel, RCS, Presence Server | 3GPP TS 22.173, 3GPP TS 24.173 |
| MRFC, MRFP | 3GPP TS 23.228, 3GPP TS 23.333 |
| MGCF, IM-MGW | 3GPP TS 23.002, 3GPP TS 24.229, 3GPP TS 29.163 |
| I-BCF, I-BGF | 3GPP TS 29.162 |
| ATCF, ATGW | 3GPP TS 23.237, 3GPP TS 24.237 |
Siehe auch
Literatur
- Gonzalo Camarillo u. a.: The 3G IP Multimedia Subsystem (IMS): Merging the Internet and the Cellular Worlds. John Wiley & Sons, 2006, ISBN 0-470-01818-6.
- Miikka Poikselka u. a.: The IMS: IP Multimedia Concepts and Services . John Wiley & Sons, 2006, ISBN 0-470-01906-9.