Hochspannungskondensatorzündung
Die Hochspannungskondensatorzündung (HKZ), auch als Thyristorzündung oder englisch Capacitor Discharger Ignition (CDI) bezeichnet, ist bei Verbrennungsmotoren eine Methode der Zündung, bei der ein Kondensator durch Gleichspannung aufgeladen und schlagartig über die Primärseite des Zündtransformators entladen wird. Die an der Sekundärseite entstehende Hochspannung wird an die Zündkerzen weitergeleitet. Die Hochspannungskondensatorzündung speichert die Energie, im Gegensatz zur klassischen Batteriezündung mit einer Zündspule, nicht im Zündtransformator, sondern in dem namensgebenden Kondensator.[1]
Hochspannungskondensatorzündsysteme werden in speziellen Anwendungsbereichen wie bei Hochleistungs- und Motorsportmotoren eingesetzt und sind in Kraftfahrzeugen großteils durch vollelektronische Zündanlagen (VEZ) abgelöst worden.
Aufbau
.png)
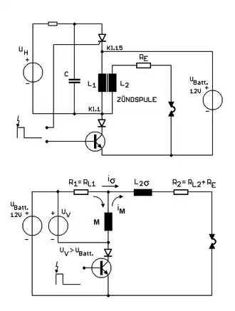
Eine HKZ besteht im Prinzip wie in nebenstehender vereinfachter Schaltskizze aus einer Gleichspannungsquelle U mit Vorschaltwiderstand, welche über die Primärspule des Zündtransformators L1 den Kondensator C auflädt. Die Gleichspannung U liegt im Bereich von 300 V bis 500 V und wird üblicherweise über einen Gleichspannungswandler entweder aus einer Batterie, Akkumulator oder einem vom Verbrennungsmotor angetriebenen elektrischen Generator gewonnen.
Zur Auslösung wird der Thyristor Th über einen Steuerimpuls von der (nicht in der Zeichnung dargestellten) Steuerelektronik gezündet, dabei entlädt sich die im Kondensator C gespeicherte elektrische Energie schlagartig über die Primärseite des Zündtransformator L1. Durch das Verhältnis der Windungszahlen des Zündtransformators mit den Windungszahlen n1 für L1 und n2 für L2 wird der Spannungsimpuls um den Faktor des Spannungsübersetzungsverhältnisses ü:
auf die Hochspannung von bis zu einigen 10 kV hochtransformiert und über den Zündverteiler der jeweiligen Zündkerze zur Erzeugung des Zündfunkens zugeführt. Die Anstiegszeit liegt mit 3 kV/µs bis 10 kV/µs um ca. den Faktor 10 höher als bei induktiven Zündspulen, gleichzeitig ist die Funkendauer mit 50 µs bis 100 µs deutlich kürzer. Nach der Zündung sperrt der Thyristor Th wieder und der Kondensator C wird über die Gleichspannungsquelle und Vorschaltwiderstand für die nächste Zündung aufgeladen.
Im Gegensatz zur induktiven Zündspule (Spulenzündung) bei Unterbrecherzündanlagen und der Transistorzündung, dient der Zündtransformator nicht zur Energiespeicherung, sondern nur zur Spannungstransformation. Die Funkendauer ist von der durch die Kapazität C’ und die Streuinduktivität Lσ bestimmte Resonanzfrequenz abhängig, dargestellt im Ersatzschaltbild des Zündkreises. Der Funkenabriss erfolgt nach dem Durchlauf der ersten Stromhalbwelle im Hochspannungskreis. Bei der HKZ ist wegen der geringen Funkendauer die Gefahr einer ungenügenden Zündenergie höher als bei der Spulenzündung.
Everding-HKZ

Eine Erweiterung, welche die Vorzüge der Hochspannungskondensatorzündung mit der erheblich längeren Funkendauer der induktiven Zündspule mit Unterbrecherzündung vereint, wurde in den 1960er Jahren von Helmut Everding entwickelt.[2][3]
Wie bei der HKZ wird auch bei der Everding-HKZ mittels eines Thyristors ein auf einige hundert Volt aufgeladener Kondensator C durch den Steuerimpuls über die Primärwicklung L1 des Zündtransformators entladen. Für eine vorbestimmte Zeitspanne von ca. 1,0 ms bis 1,2 ms wird dabei eine zusätzliche Gleichspannung UBatt an die Primärwicklung der Zündspule gelegt und somit ein zusätzlicher und länger dauernder Stromfluss durch deren Kopplungsinduktivität M des Zündtransformators erzeugt. Dieser Strom bildet den funktionstypischen Hauptanteil des Zündfunkens. Damit kann der Vorteil eines raschen Spannungsanstiegs der HKZ mit einer relativ großen Zündenergie von 50 mJ, vergleichbar mit induktiven Unterbrecherzündungen, kombiniert werden.
Spezielles
Rechtlich kann die Bezeichnung und Abkürzung englisch Capacitor Discharger Ignition (CDI) bei Produkten zu Problemen führen, da die Bezeichnung „CDI“ eine eingetragene Marke der Daimler AG ist.[4]
Literatur
- Hans-Hermann Braess, Ulrich Seiffert (Hrsg.): Vieweg Handbuch Kraftfahrzeugtechnik. Springer, 2013, ISBN 978-3-658-01691-3.
Einzelnachweise
- ↑ Einführung in die HKZ bzw. CDI Thyristor Zündtechnik. 2011, abgerufen am 10. August 2015.
- ↑ H. Everding: Elektronisches Zündsystem für Brennkraftmaschinen. Deutsches Patent 1965152 (1969)
- ↑ H. Everding: Elektronisches Zündsystem reduziert schädliche Abgase. In: Elektronik. Heft 1, 1976, S. 61–64.
- ↑ Deutsches Patent- und Markenamt, Registernummer/Aktenzeichen 39733470.2