Gütefunktion
Eine Gütefunktion, auch Trennschärfefunktion, Machtfunktion, Teststärkefunktion oder Testschärfefunktion, ist eine spezielle reellwertige Funktion in der Testtheorie, einem Teilgebiet der mathematischen Statistik. Jedem statistischen Test kann eine Gütefunktion zugewiesen werden. Diese ordnet im parametrischen Fall jedem Parameter die mittlere Entscheidung zu, die der Test trifft, wenn der Parameter wirklich vorliegt. Viele statistische Konzepte wie die Trennschärfe oder das Niveau eines Tests finden sich in der Gütefunktion wieder oder können über diese definiert werden.
Definition
Gegeben sei ein (nicht notwendigerweise parametrisches) statistisches Modell sowie eine disjunkte Zerlegung der Indexmenge in Nullhypothese und Gegenhypothese (oder Alternative) . Des Weiteren sei ein statistischer Test
gegeben. Dann heißt die Funktion
definiert durch
die Gütefunktion des Tests . Hierbei bezeichnet den Erwartungswert bezüglich des Wahrscheinlichkeitsmaßes , d. h. der Wahrscheinlichkeitsverteilung der Zufallsvariablen mit Werten im Stichprobenraum . Somit gibt die Gütefunktion an der Stelle an, mit welcher Wahrscheinlichkeit der Test die Nullhypothese ablehnt, wenn das Wahrscheinlichkeitsmaß vorliegt.
Ableitbare Begriffe
Die folgenden Begriffe lassen sich über die Gütefunktion definieren oder finden sich in ihr wieder.
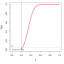
Niveau eines Tests

Ist ein Test zum Niveau , so gilt
- .
Das Niveau eines Test ist somit eine obere Schranke für die Gütefunktion des Tests auf und somit auch eine obere Schranke für Fehler 1. Art des Tests. Dementsprechend sind Tests mit effektiven Niveau diejenigen, für die eine kleinste obere Schranke für ihre Gütefunktion auf ist und somit die Wahrscheinlichkeit für einen Fehler 1. Art ist.
Trennschärfe eines Tests
Die Trennschärfe eines Tests gibt an, wie groß die Wahrscheinlichkeit ist, sich für die Alternative zu entscheiden, wenn diese wirklich vorliegt. Somit ist die Trennschärfe des Tests für vorliegendes gegeben als . Dementsprechend ist die Wahrscheinlichkeit für einen Fehler 2. Art bei Vorliegen von gegeben durch
- .
Einhüllende Gütefunktion
Ist eine Menge von Tests gegeben, so heißt die Funktion
definiert durch
die einhüllende Gütefunktion (engl. envelope power function). Sie ordnet jedem Element der Alternative den größten Trennschärfe-Wert aller Tests der Menge zu. Anwendung findet sie beispielsweise bei der Formulierung von Optimalitätskriterien von Tests wie gleichmäßig besten Tests oder strengen Tests. So sind die gleichmäßig besten Tests gerade die Tests, deren Gütefunktion auf der Alternative mit der einhüllenden Gütefunktion übereinstimmen.
Siehe auch
Literatur
- Hans-Otto Georgii: Stochastik. Einführung in die Wahrscheinlichkeitstheorie und Statistik. 4. Auflage. Walter de Gruyter, Berlin 2009, ISBN 978-3-11-021526-7, doi:10.1515/9783110215274.
- Ludger Rüschendorf: Mathematische Statistik. Springer Verlag, Berlin Heidelberg 2014, ISBN 978-3-642-41996-6, doi:10.1007/978-3-642-41997-3.
- Claudia Czado, Thorsten Schmidt: Mathematische Statistik. Springer-Verlag, Berlin Heidelberg 2011, ISBN 978-3-642-17260-1, doi:10.1007/978-3-642-17261-8.