Elektronisches Patientendossier
Das elektronische Patientendossier (EPD) ist eine Sammlung von persönlichen Gesundheitsdaten in der Schweiz.
Das EPD stützt sich auf das Bundesgesetz über das elektronische Patientendossier (EPDG, SR 816.1), das vom Parlament am 19. Juni 2015 verabschiedet wurde.
Ziele
Das elektronische Patientendossier soll dezentral in einzelnen Gesundheitseinrichtungen und bei verschiedenen Ärzten gelagerte Patientenakten (elektronisch oder auf Papier) ablösen. Damit soll die Qualität der medizinischen Behandlung erhöht und die Behandlungsprozesse verbessert werden. Ebenfalls soll die Einführung des EPDs zu einer Steigerung der Effizienz des Gesundheitssystems führen und Doppelspurigkeit von Diagnosen und Behandlungen vermindern. Patientinnen und Patienten sollen zusätzlich in ihrer Gesundheitskompetenz gefördert werden.[1]
Allgemeines
Beim elektronischen Patientendossier handelt es sich um ein dezentrales System, welches die behandlungsrelevanten Gesundheitsdaten eines Patienten speichert. Die Gesundheitsfachperson entscheidet dabei, welche Dokumente als behandlungsrelevant eingestuft werden. Es können aber auch Dokumente durch die Patienten im EPD erfasst werden.[2] Die Speicherung des EPD erfolgt dezentral in diversen (Stamm-)Gemeinschaften.
Die Eröffnung eines EPD durch die Patientin oder den Patienten ist freiwillig. Auch für ambulant tätige Gesundheitsfachpersonen (niedergelassene Ärztinnen und Ärzte, Spitex, Physiotherapie etc.) ist der Anschluss an eine Gemeinschaft oder Stammgemeinschaft freiwillig. Deshalb spricht man im Kontext des EPDs von «doppelter Freiwilligkeit».[3] Jedoch sind seit dem 1. Januar 2022 Ärztinnen und Ärzte sowie Einrichtungen, die der ambulanten Krankenpflege durch Ärzte und Ärztinnen dienen, die eine neue Zulassung zur obligatorischen Krankenpflegeversicherung (OKP) beantragen, verpflichtet, sich am EPD anzuschliessen.[4] Das Gesetz sieht vor, dass sich Spitäler, Rehabilitationskliniken sowie psychiatrische und psychosomatische Kliniken bis zum 15. April 2022 einer (Stamm-)Gemeinschaft anschliessen und damit ein EPD anbieten mussten. Pflegeheime und Geburtshäuser hatten für die Umsetzung des EPDs zwei Jahre mehr Zeit.[5]
Die Patienten können selbst entscheiden, welche Gesundheitsfachperson Zugriff auf die Daten im EPD erhält. Es können auch Berechtigungen für Gruppen von Gesundheitsfachpersonen gesetzt werden, diese müssen aber zeitlich begrenzt sein.[6]
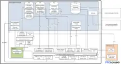
Technik
Für die Umsetzung des elektronischen Patientendossiers wurde definiert, dass IHE-Profile zur Verwendung kommen, welche auch schon in ähnlichen Umsetzungen (PEPA in Heidelberg, REPO in Österreich) verwendet wurden.[7] Dabei haben diverse IHE-Profile nationale Anpassungen erfahren.
Relevant für Leistungserbringer sind folgende IHE-Profile und Transaktionen[8]:
| Integrationsprofil | Technisches Dokument | Transaktionen | Nationale Anpassungen |
| ATNA | IHE IT Infrastructure Technical Framework, Volume 2a (ITI TF-2a), Revision 15.0 | Authenticate Node [ITI-19] | Ja |
| Record Audit Event [ITI-20] | |||
| CT | IHE IT Infrastructure Technical Framework, Volume 2a (ITI TF-2a), Revision 15.0 | Maintain Time [ITI-1] | Ja |
| HPD | IHE IT Infrastructure Technical Framework, Supplement, Healthcare Provider Directory (HPD), Revision 1.7-2018-07-24 | Provider Information Query [ITI-58] | Ja |
| Provider Information Feed [ITI-59] | |||
| Provider Information Delta Download (CH:PIDD) | |||
| PDQV3 | IHE IT Infrastructure Technical Framework, Volume 2b (ITI TF-2b), Revision 15.0 | Patient Demographics | Ja |
| Query HL7 V3 [ITI-47] | |||
| PIXV3 | IHE IT Infrastructure Technical Framework, Volume 2b (ITI TF-2b), Revision 15.0 | Patient Identity Feed HL7 V3 [ITI-44] | Ja |
| PIXV3 Query [ITI-45] | |||
| PIXV3 Update Notification [ITI-46] | |||
| SVS | IHE IT Infrastructure Technical Framework, Volume 2b (ITI TF-2b), Revision 15.0 | Retrieve Value Set [ITI-48] | Nein |
| Retrieve Multiple Value Sets [ITI-60] | |||
| XCA | IHE IT Infrastructure Technical Framework, Volume 2b (ITI TF-2b), Revision 15.0 | Cross Gateway Query [ITI-38] | Nein |
| Cross Gateway Retrieve [ITI-39] | |||
| XCA-I | IHE Radiology Technical Framework, Volume 3 (RAD-TF-3), Revision 17.0 | Cross Gateway Retrieve Image Document Set [RAD-75] | Nein |
| XCPD | IHE IT Infrastructure Technical Framework, Volume 2b (ITI TF-2b), Revision 15.0 | Cross Gateway Patient Discovery [ITI-55] | Ja |
| XDS.b | IHE IT Infrastructure Technical Framework, Volume 2a (ITI TF-2a), Revision 15.0 | Registry Stored Query [ITI-18] | Nein |
| XDS.b | IHE IT Infrastructure Technical Framework, Volume 2b (ITI TF-2b), Revision 15.0 | Provide and Register Document Set-b [ITI-41] | Nein |
| Register Document Set-b [ITI-42] | |||
| Retrieve Document Set [ITI-43] | |||
| Patient Identity Feed HL7v3 [ITI-44] | |||
| Register On-Demand Document Entry [ITI-61] | |||
| XDS-I | IHE Radiology Technical Framework, Volume 2 (RAD-TF-2), Revision 17.0 | WADO Retrieve [RAD-55] | Nein |
| Retrieve Imaging Document Set [RAD-69] | |||
| XDM | IHE IT Infrastructure Technical Framework, Volume 2a (ITI TF-2b), Revision 15.0 | Distribute Document Set on Media [ITI-32] | Nein |
| XDS Metadata Update | IHE IT Infrastructure Technical Framework Supplement - XDS Metadata Update, Revision 1.10-2018-07-28 | Update Document Set [ITI-57] | Nein |
| Delete Document Set [ITI-62] | |||
| XUA | IHE IT Infrastructure Technical Framework, Volume 2b (ITI TF-2b), Revision 15.0 | Authenticate User | Nein (CH:PPQ und CH:ADR nehmen aber Bezug) |
| Get X-User Assertion | |||
| Provide X-User Assertion [ITI-40] | |||
| CH:ADR | Authorization Decision Request | Authorization Decision Request (CH:ADR) | CH-Profil |
| CH:ATC | Audit Trail Consumption | Audit Trail Consumption (CH:ATC) | CH-Profil |
| CH:CPI | Community Portal Index | Community Portal Index (CH:CPI) | CH-Profil |
| CH:PPQ | Privacy Policy Query | Privacy Policy Query (CH:PPQ) | CH-Profil |
Austauschformate
Austauschformate ermöglichen den einfachen Datenaustausch zwischen verschiedenen IT-Systemen der Gesundheitsfachpersonen, ohne dass eine spezielle Absprache erforderlich wird. In den Spezifikationen der Austauschformate sind die technischen, syntaktischen und semantischen Standards definiert, die für den einheitlichen Informationsaustausch notwendig sind. Ziel ist es, den Datenaustausch im Gesundheitswesen zu vereinheitlichen, insbesondere hinsichtlich des elektronischen Patientendossiers (EPD). eHealth Suisse setzt für die Erarbeitung von neuen Austauschformaten auf den HL7 FHIR Standard.[9]
(Stamm-)Gemeinschaften
Unter einer (Stamm-)Gemeinschaft versteht man einen Zusammenschluss von mehreren Leistungserbringern mit dem Ziel, das EPD zu unterstützen. Die Ablage der EPD-Dokumente erfolgt in der Gemeinschaft an der Leistungserbringer angeschlossen ist, welcher die Dokumente erstellt hat.
Eine Gemeinschaft muss den Zugriff auf das elektronische Patientendossier sicherstellen und jede Bearbeitung der Daten protokollieren. Diese Protokolldaten sind 10 Jahre aufzubewahren.
Eine Stammgemeinschaft ist eine Gemeinschaft, die noch weitere Tätigkeiten übernimmt. Sie muss ein Patientenportal zur Verfügung stellen, in dem eine Patientin oder ein Patient die Möglichkeit hat, die Zugriffsrechte einzustellen, auf das EPD zuzugreifen und Daten im EPD zu erfassen.
Da es sich bei (Stamm-)Gemeinschaften um einen Zusammenschluss von verschiedenen Leistungserbringern handelt, wird oft eine regionale Zusammenarbeit angestrebt.[10]
Die Gemeinschaften müssen für das EPD zertifiziert werden, wobei später regelmässige Kontrollen über die Einhaltung der Zertifizierungskriterien durchgeführt werden.[11]
Die Stammgemeinschaft ist der Herausgeber für OIDs, die von den angeschlossenen Leistungserbringern verwendet werden müssen.[12]
Anbindung

Eine Anbindung erfolgt über die Umsetzung von IHE-Aktoren und Transaktionen. Die Daten werden mit verschiedenen Repositories innerhalb der (Stamm-)Gemeinschaft ausgetauscht, bzw. vom Leistungserbringer übermittelt.
Health Provider Directory (HPD)
Im HPD werden die Daten der Gesundheitsfachpersonen gespeichert, welche für den Zugriff auf das EPD autorisiert sind. Es handelt sich dabei um Gesundheitsfachpersonen die bei den angeschlossenen Leistungserbringern arbeiten.
Die Benutzer müssen über eine elektronische Identität verfügen, die von einem externen Identity-Provider ausgegeben wird. Derzeit ist HIN der einzige Anbieter für solche elektronischen Identitäten für Gesundheitsfachpersonen. Diese müssen bei HIN registriert werden, wobei die Möglichkeit für eine Massenregistration in Planung ist.[13]
Master Patient Index (MPI)
Im MPI werden die verschiedenen Patientenidentitäten der angeschlossenen Leistungserbringern für den gleichen Patienten verwaltet. Es handelt sich entsprechend um eine Ansammlung von Identifikationsnummern eines Patienten aus den verschiedenen Primärsystemen der, an der (Stamm-)Gemeinschaft angeschlossenen, Leistungserbringern. Da es sich beim EPD um einen dezentralen Aufbau mit mehreren (Stamm-)Gemeinschaften handelt, wird von der Zentralen Ausgleichsstelle für einen Patienten eine Patientenidentifikationsnummer ausgegeben, welche den Patienten im EPD-Vertrauensraum eindeutig identifiziert.[14]
Document Registry (REG)
In der Document Registry werden alle Dokumente registriert, die in der (Stamm-)Gemeinschaft verfügbar sein sollen. Es handelt sich nicht um die Dokumente selbst, sondern um die relevanten Meta-Daten sowie der Speicherort der Daten. Bei Bilddaten ist dies das interne PACS eines angeschlossenen Leistungserbringers, bei anderen Dokumenten ist dies ein Document Repository, welches grundsätzlich als Service eingekauft oder vom Leistungserbringer selbst zur Verfügung gestellt werden kann.[13]
Die erforderlichen Meta-Daten werden vom BAG definiert und mittels MDI-Metadata Index zur Verfügung gestellt.[12]
Document Repository (REP)
Die Leistungserbringer können ein Document Repository selbst zur Verfügung stellen oder als Service einkaufen. Unabhängig von dieser Wahl handelt es sich beim Document Repository um ein Sekundärsystem, in dem die Dokumente als Kopie vorliegen.
Bilddaten müssen nicht in ein Repository kopiert werden, sondern können direkt vom Primärsystem des Leistungserbringers abgerufen werden.[13]
Aufgrund der hohen Zertifizierungsvoraussetzungen für ein Repository wurde in einer SWOT-Analyse im Universitätsspital Basel entschieden, das Repository als ein Service zu beziehen und nicht selbst zur Verfügung zu stellen.[15]
Weblinks
Quellen
- ↑ SR 816.1 Bundesgesetz vom 19. Juni 2015 über das elektronische Patientendossier (EPDG). Abgerufen am 22. März 2022.
- ↑ Factsheet Behandlungsrelevante Daten. Abgerufen am 22. März 2022.
- ↑ eHealth Suisse, 3003 Bern: Glossar - eHealth Suisse. Abgerufen am 22. März 2022.
- ↑ Elektronisches Patientendossier EPD: Anschluss für stationäre Leistungserbringer, Pflegeheime, Institutionen für Menschen mit Behinderungen und neu zur OKP zugelassene Ärztinnen und Ärzte sowie Einrichtungen, die der ambulanten Krankenpflege durch Ärzte und Ärztinnen dienen. In: Konferenz der kantonalen Gesundheitsdirektorinnen und –direktoren (GDK). Konferenz der kantonalen Gesundheitsdirektorinnen und –direktoren (GDK), abgerufen am 23. März 2022.
- ↑ https://www.e-health-suisse.ch/fileadmin/user_upload/Dokumente/D/factsheet-anbindungen-gesundheitseinrichtungen-epd.pdf V1.4 15.02.2022
- ↑ Zugriffsrechte erteilen. Abgerufen am 22. März 2022.
- ↑ Zeit sich mit dem elektronischen Patientendossier (EPD) auseinanderzusetzen. Abgerufen am 22. März 2022 (englisch).
- ↑ Erläuterungen IHE-Profile. Abgerufen am 22. März 2022.
- ↑ Austauschformate. eHealth Suisse, abgerufen am 23. März 2022.
- ↑ eHealth Suisse, 3003 Bern: Gemeinschaften & Stammgemeinschaften in der Schweiz. Abgerufen am 22. März 2022.
- ↑ Zertifizierte EPD-Anbieter. eHealth Suisse, abgerufen am 22. März 2022.
- ↑ a b SR 816.11 Verordnung vom 22. März 2017 über das elektronische Patientendossier (EPDV). Abgerufen am 22. März 2022.
- ↑ a b c Andreas Ott: Authentifizierung von Gesundheitsfachpersonen ins EPD. Juli 2018, S. 102.
- ↑ Elektronisches Patientendossier? Abgerufen am 31. Dezember 2018 (englisch).
- ↑ Repository fürs EPD. Archiviert vom (nicht mehr online verfügbar) am 1. Januar 2019; abgerufen am 31. Dezember 2018. Info: Der Archivlink wurde automatisch eingesetzt und noch nicht geprüft. Bitte prüfe Original- und Archivlink gemäß Anleitung und entferne dann diesen Hinweis.