Dreiecksverteilung
Die Dreiecksverteilung (oder Simpsonverteilung, nach Thomas Simpson) ist eine stetige Wahrscheinlichkeitsverteilung, die in der Wahrscheinlichkeitstheorie und Statistik verwendet wird.
Definition
Die Dreiecksverteilung ist definiert durch die auf dem Intervall definierte Wahrscheinlichkeitsdichtefunktion
Hierbei bestimmen die Parameter (minimaler Wert), (maximaler Wert) und (wahrscheinlichster Wert) die Gestalt der Dreiecksverteilung ( und ). Der Graph der Dichtefunktion sieht wie ein Dreieck aus und gibt dieser Verteilung ihren Namen. Die -Achse zeigt die Dichte der jeweiligen Wahrscheinlichkeit für einen Wert .
Eigenschaften
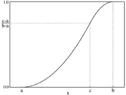
Verteilungsfunktion

Die Verteilungsfunktion ist
Die Umkehrfunktion der Verteilungsfunktion lautet
Erwartungswert und Median
Der Erwartungswert einer dreiecksverteilten Zufallsvariable ist
Für ist der Median gegeben durch
- . Für diesen Fall ist der Median kleiner als der Erwartungswert; d. h. die Verteilung ist rechtsschief im Sinne von Pearson.
Varianz
Die Varianz einer dreiecksverteilten Zufallsvariable ergibt sich zu
Beziehung zu anderen Verteilungen
Summe gleichverteilter Zufallsgrößen
Die Summe zweier identischer unabhängiger und stetig gleichverteilter Zufallsvariablen ist dreiecksverteilt mit , Standardabweichung , mittlerer absoluter Abweichung und Interquartilsabstand .
Betrag der Differenz gleichverteilter Zufallsgrößen
Der Betrag der Differenz zweier identischer unabhängiger und stetig gleichverteilter Zufallsvariablen ist dreiecksverteilt mit .
Trapezverteilung
Die Dreiecksverteilung ist ein Spezialfall der Trapezverteilung.
Diskrete Dreiecksverteilung
Die stetige Dreiecksverteilung kann als Grenzwert einer diskreten Dreiecksverteilung aufgefasst werden.
Literatur
- Norman L. Johnson, Samuel Kotz: Non-Smooth Sailing or Triangular Distributions Revisited after Some 50 Years. In: The Statistician, Vol. 48, No. 2 (1999), S. 179–187
Weblinks
- Eric W. Weisstein: Triangular Distribution. In: MathWorld (englisch).