Drei-Speicher-Modell

Das Drei-Speicher-Modell ist ein 1968 von den Psychologen Richard C. Atkinson und Richard M. Shiffrin vorgeschlagenes Modell zur Erklärung des Prozesses der Informationsverarbeitung und -speicherung beim Menschen und des Prozesses der Erinnerungsbildung. Dem Modell nach besteht das Gedächtnis aus drei Subsystemen:[2]
- dem sensorischen Gedächtnis, einem flüchtigen Speicher für sensorische Informationen
- dem Kurzzeitgedächtnis, einem Speichersystem mit begrenzter Kapazität zur Zwischenspeicherung
- und dem Langzeitgedächtnis, einem unbegrenzt aufnahmefähigen und zeitüberdauernden Speicher
Das Drei-Speicher-Modell wird auch als Dreistufenmodell oder als Atkinson-Shiffrin-Modell bezeichnet und gehört zu den Mehrspeichermodellen, welche davon ausgehen, dass das menschliche Gedächtnis aus verschiedenen Gedächtnisebenen besteht.

Das sensorische Gedächtnis
An erster Stelle des Drei-Speicher-Modells nach Atkinson und Shiffrin steht das Sensorische Gedächtnis. Hierbei handelt es sich um ein flüchtiges Gedächtnis, welches zwar über eine enorme Kapazität verfügt, allerdings nur eine sehr kurze Haltbarkeit besitzt.[2][3] So können Informationen für circa ein bis zwei Sekunden im sensorischen Gedächtnis festgehalten werden. Diese Gedächtnisebene wird auch als Ultrakurzzeitgedächtnis oder als sensorisches Register bezeichnet und stellt den Zusammenhang zwischen der menschlichen Wahrnehmung und den weiteren Gedächtnisebenen her.[3] Das sensorische Gedächtnis ist für die Verarbeitung von Informationen, welche in Form von Reizen vorliegen und die aus der Außenwelt über die Sinnesorgane aufgenommen werden, zuständig. Hierbei erfolgt sowohl die Aufnahme der Reize als auch ihre Verarbeitung unbewusst.[2][3] Das sensorische Gedächtnis schafft unmittelbare, kurze und flüchtige Eindrücke von dem, was kurz zuvor durch die Sinnesorgane wahrgenommen wurde.[2] Es schafft also ein kurzes Bild einer momentanen Szenerie oder das Echo eines Geräuschs. Zudem dient es der Zwischenspeicherung wichtiger Reize. Diese werden dann an das Kurzzeitgedächtnis weitergeleitet, wo die darin enthaltene Information weiterverarbeitet wird.[3] Das sensorische Gedächtnis verfügt über zwei Unterkategorien, das ikonische Gedächtnis und das Echogedächtnis, welches auch als echoisches Gedächtnis bezeichnet wird.
Das ikonische Gedächtnis
Beim ikonischen Gedächtnis handelt es sich um eine Unterkategorie des sensorischen Gedächtnisses, welche für visuelle Eindrücke zuständig ist und für nur wenige Zehntelsekunden eine Momentaufnahme des Gesehenen schafft.[2] Im Zusammenhang mit dem ikonischen Gedächtnis ist vor allem ein Experiment des US-amerikanischen Psychologen George Sperling von Bedeutung, welcher Versuchsteilnehmer 3 Reihen mit je drei Buchstaben für ein Zwanzigstel einer Sekunde mit der Aufgabe betrachten ließ, sich so viele der Buchstaben wie möglich einzuprägen. Dies gelang den meisten Versuchsteilnehmern nur bei etwa der Hälfte der Buchstaben. Nachdem die Versuchsteilnehmer daraufhin von Sperling aufgefordert wurden, nur eine spezifische Zeile abhängig von einem Tonsignal wiederzugeben, und zwar direkt nachdem die Buchstaben nicht mehr sichtbar waren, konnten die meisten von ihnen die Aufgabe nahezu perfekt lösen. Sperlings Experiment konnte so die Existenz des ikonischen Gedächtnisses beweisen, welches mit erstaunlicher Genauigkeit die bildhafte Erinnerung an eine Szene ermöglicht. Allerdings können neue visuelle Stimuli diese Erinnerung innerhalb kürzester Zeit überlagern, was zum Vergessen des ursprünglichen Bildes führt.[2]
Das Echogedächtnis
Die zweite Unterkategorie des sensorischen Gedächtnisses ist das Echogedächtnis, wobei es sich um ein kurzzeitiges sensorisches Gedächtnis für auditive Reize handelt. Durch das Echogedächtnis ist es möglich, Wörter und Geräusche wiederzugeben, selbst wenn die Aufmerksamkeit abgelenkt und auf etwas anderes fokussiert ist. Allerdings verfügen diese auditiven Echos nur über eine sehr kurze Haltbarkeit, da sie nur in einem Zeitrahmen von drei bis vier Sekunden erinnert werden können.[2][3]
Das Kurzzeitgedächtnis
Die Information, welche im sensorischen Gedächtnis gespeichert wurde, gelangt durch Verarbeitung ins Kurzzeitgedächtnis, welches den zentralen Ort für die Verarbeitung von Informationen darstellt. Diese Gedächtnisebene stellt die Verbindung zwischen dem sensorischen Gedächtnis und dem Langzeitgedächtnis her und verfügt ebenfalls wie die Stufe des sensorischen Gedächtnisses über eine begrenzte Kapazität. Allerdings ist die Haltbarkeit des Kurzzeitgedächtnisses mit ungefähr zwanzig Sekunden schon deutlich länger als beim sensorischen Gedächtnis, wo sie nur ein bis zwei Sekunden beträgt.[2] Inneres Nachsprechen kann zu einer erhöhten Haltezeit der kurzzeitig gespeicherten Information führen.[2]
Das menschliche Kurzzeitgedächtnis ist die erste bewusste Komponente des Drei-Speicher-Modells nach Atkinson und Shiffrin. Es stellt einen Zwischenspeicher für Informationen dar, welche nachfolgend entweder durch intensive Verarbeitung aufrechterhalten und weiterverarbeitet werden oder, wenn diese Verarbeitung ausbleibt, verloren gehen und vergessen werden.[3]
George Miller schätzt in seinem Artikel The magical number seven (1956) die Kapazität des Kurzzeitgedächtsnisses auf 7 ± 2 Informationseinheiten.[4] Die Kapazität des Kurzzeitgedächtnisses ist von verschiedenen Faktoren abhängig. Hier wäre zum Beispiel das Alter zu nennen, da jüngere Erwachsene über eine längere Kapazität des Kurzzeitgedächtnisses als ältere Menschen verfügen.[2] Ein weiterer wichtiger Faktor für die Kapazität menschlichen Kurzzeitgedächtnisses ist die Konzentration. Unabhängig vom Alter gelingt es besser, sich Informationseinheiten zu merken, wenn man konzentriert bei der Sache ist und seine Aufmerksamkeit auf sein Vorhaben bündelt.[2] Das menschliche Kurzzeitgedächtnis reagiert also empfindsam auf Störungen und Ablenkungen, wie zum Beispiel Geräusche.[3] Wenn die Aufmerksamkeit abgelenkt ist, gehen im Kurzzeitgedächtnis gespeicherte Informationen möglicherweise verloren, was eine Weiterleitung ins Langzeitgedächtnis unmöglich macht.[3]
Das Langzeitgedächtnis
Nachdem die Information sowohl vom sensorischen Gedächtnis als auch vom Kurzzeitgedächtnis verarbeitet wurde, wird sie in das menschliche Langzeitgedächtnis transferiert. Das Langzeitgedächtnis zeichnet sich durch eine unbegrenzte Kapazität und eine unbegrenzte Haltbarkeit aus, da es noch keine Hinweise auf eine Eingrenzung des Speichers gibt. Das Langzeitgedächtnis bietet also eine enorme Speicherfläche und verfügt sowohl zeitlich als auch mengenmäßig über einen unglaublichen Speicherplatz.[2][3] Es besteht ein sehr enger Kontakt zwischen dem Kurzzeitgedächtnis und dem Langzeitgedächtnis. Dieses zeichnet sich dadurch aus, dass eine im Langzeitgedächtnis gespeicherte Information zur Verwendung aus dem Speicher des Langzeitgedächtnisses in den des Kurzzeitgedächtnisses zurückgeholt werden muss. Ein Abrufen einer Information aus dem Langzeitgedächtnis ist also nur durch ein Rückholen dieser in die mittlere Gedächtnisebene des Drei-Speicher-Modells, das Kurzzeitgedächtnis, möglich.[2][3] Das Langzeitgedächtnis stellt einen Speicher für menschliche Erlebnisse und Lernerfahrungen dar. So werden hier zum Beispiel Fakten gespeichert, aber zudem auch Momente und Erlebnisse. Zusätzlich werden im menschlichen Langzeitgedächtnis auch Bewegungsabläufe und gelernte Fähigkeiten abgespeichert.[2][3] Das Langzeitgedächtnis speichert also alles Wissen des Menschen. Aufgrund dessen wird es auch als Wissensgedächtnis bezeichnet.[5] Das Langzeitgedächtnis besteht aus den zwei Unterkategorien des deklarativen Gedächtnisses und des non-deklarativen Gedächtnisses.[2][3]
Das deklarative Gedächtnis
Das deklarative Langzeitgedächtnis wird auch als explizites Gedächtnis bezeichnet, weil in ihm nur Erinnerungen gespeichert werden, auf welche der Mensch in vollem Bewusstsein, also explizit, zugreifen kann. Auch die Bezeichnung des bewussten Gedächtnisses wird verwendet.[3] Die Bezeichnung des deklarativen Langzeitgedächtnisses leitet sich vom lateinischen Wort declarare ab, was kundtun oder auch erklären bedeutet, weil alle Inhalte dieser Gedächtnisebene vom Menschen sprachlich kundgetan und erklärt werden können. Das deklarative Langzeitgedächtnis stellt das menschliche Gedächtnis für Erfahrungen und Fakten dar[2] und wird in das episodische Gedächtnis und das semantische Gedächtnis unterteilt.[3]
- Im episodischen Gedächtnis wird alles gespeichert, was der Mensch selbst erlebt hat.[2] Es dient dazu, Erinnerungen an Ereignisse der eigenen Biographie zu speichern und zu katalogisieren. Hierzu zählen unter anderem Vorkommnisse, bei denen man in der Lage ist, sie mit einem umfangreichen Detailwissen zu beschreiben und zudem häufig auch Informationen über den Ort des Ereignisses und die Zeit, an der es stattfand, geben kann. Allerdings gibt es neben diesen Vorkommnissen, an welche man sich intensiv erinnern kann, auch Ereignisse, bei welchen das Erinnern schwerfällt und nicht so leicht gelingt. Im episodischen Teil des deklarativen Langzeitgedächtnisses tritt dies vor allem dann auf, wenn es sich um Ereignisse handelt, welche man zum Beispiel im Alltag häufig durchlebt. Als Beispiel ließe sich der Parkprozess eines Autos nennen. Der Prozess des Parkens hat durch die häufige Wiederholung an Bedeutung eingebüßt, was an dieser Stelle zur Folge hat, dass die Erinnerung daran innerhalb des episodischen Gedächtnisses nur in geschwächter Form abgespeichert wird.[3]
- Innerhalb des semantischen Gedächtnisses wird Faktenwissen und allgemeinbildendes Wissen gespeichert.[2] Der semantische Teil des deklarativen Langzeitgedächtnisses hält Wissen über verschiedene Begriffe, unterschiedliche Objekte und allgemeine Tatsachen fest und speichert es. In diesem Zusammenhang ist es wichtig, dass das Wissen über Fakten meist ohne die Rahmenbedingung, in welcher der bestimmte Fakt aufgenommen wurde, im semantischen Gedächtnis gespeichert werden. Der Mensch ist sich also häufig nicht bewusst, wo und in welcher Situation er den Fakt aufgenommen hat, sondern kann ihn nur allgemein wiedergeben.[3]
Das non-deklarative Gedächtnis
Das non-deklarative Gedächtnis wird auch prozedurales Gedächtnis, implizites Gedächtnis oder Fertigkeitsgedächtnis genannt.[2] Es beinhaltet Gemerktes, welches von der bewussten Erinnerung unabhängig ist[2] und ist der Spezialist des Langzeitgedächtnisses für die Speicherung von Bewegungsabläufen.[3] Im non-deklarativen Gedächtnis werden außerdem Fertigkeiten gespeichert, die der Mensch durch regelmäßige Wiederholung verbessern kann und die alle Handlungs- und Bewegungsabläufe des menschlichen Alltags umfassen. Diese Fertigkeiten werden im Laufe des Lebens erworben und im non-deklarativen Langzeitgedächtnis gespeichert. Ihr Abruf findet meistens unbewusst statt. Deswegen ist der genaue Ablauf der hier gespeicherten Fähigkeiten im Normalfall um einiges schwerer zu kommunizieren als die Inhalte des deklarativen Gedächtnisses. Innerhalb des non-deklarativen Langzeitgedächtnisses wird zwischen sensomotorischen und kognitiven Inhalten unterschieden. Unter sensomotorischen Inhalten werden gelernte Bewegungsmuster verstanden, die je nach Sinneseindrücken unterschiedlich ausgeführt werden. Kognitive Inhalte des non-deklarativen Gedächtnisses können als Aufgaben verstanden werden, welche durch die Anwendung von unterschiedlichen Strategien der Problemlösung entschlüsselt werden können. An dieser Stelle ist regelmäßiges Üben und stetige Wiederholung von Bedeutung, da so die kognitiven Fähigkeiten verbessert werden können und man die Aufgaben durch das Finden neuer Kombinationsmöglichkeiten schneller lösen kann. Zusätzlich zu sensomotorischen und kognitiven Inhalten umfasst der non-deklarative Teil des menschlichen Langzeitgedächtnisses auch Effekte der klassischen Konditionierung. Auch Effekte der operanten Konditionierung sind im non-deklarativen Langzeitgedächtnis anzusiedeln.[3]
Informationsverarbeitung mit Hilfe des Modells

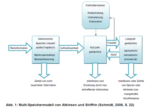
Das von Richard Atkinson und Richard Shiffrin vorgeschlagene Drei-Speicher-Modell dient der Erklärung der Erinnerungsbildung. An erster Stelle des Modells steht ein Reiz, welcher über die verschiedenen Sinnesorgane aufgenommen wird. Dieser Reiz wird im nächsten Schritt in bioelektrischer Form im flüchtigen Gedächtnissystem des sensorischen Gedächtnis für circa ein bis zwei Sekunden zwischengespeichert.[2] Zwischen den drei Gedächtnisebenen des Drei-Speicher-Modells finden sogenannte Kontrollprozesse statt, welche den Fluss der in Form von Reizen vorliegenden Informationen regeln und diese zum nächsten Speichersystem weiterleiten.[5] Durch die Verarbeitung des Reizes gelangt die darin enthaltene bioelektrische Information in das Kurzzeitgedächtnis, wo eine Informationsbearbeitung stattfindet. Diese war im Zwischenspeicher des sensorischen Gedächtnisses noch nicht gegeben, da dieses letzten Endes nur ein flüchtiges Abbild des Wahrgenommenen bereithält und dort keine Bearbeitung des vorliegenden Reizes geschieht.[5] Die Verarbeitung einer Information zur Eingabe in das Gedächtnissystem wird als Enkodierung bezeichnet. Dies geschieht unter anderem durch die Herstellung eines Bedeutungszusammenhangs.[2] Innerhalb der Gedächtnisebene des Kurzzeitgedächtnisses ist die Information für ungefähr zwanzig Sekunden haltbar.[2] Die Haltbarkeit kann allerdings durch bewusste Wiederholung auf bis zu einer Minute ausgedehnt werden.[5] Das Kurzzeitgedächtnis stellt das zentrale Speichersystem des Drei-Speicher-Modells dar. Die nun innerhalb des Kurzzeitgedächtnisses enthaltene Information wird nun an das Langzeitgedächtnis weitergeleitet, allerdings nur unter der Voraussetzung, dass die Information nicht aufgrund mangelnder Wiederholung oder empfundener Unwichtigkeit von dieser Gedächtnisebene verworfen wurde.[5] Hier kann die Information auf unbegrenzte Zeit gespeichert werden.[5][2] Allerdings muss an dieser Stelle betont werden, dass nur wenige Informationen Erfolg darin haben ins Langzeitgedächtnis vorzudringen. Im Langzeitgedächtnis werden im Gegensatz zu den anderen beiden Gedächtnisebenen des Drei-Speicher-Modells Gedächtnisspuren geschaffen, welche man als dauerhafte chemische Verbindungen im Gehirn versteht.[5] Im Zusammenhang mit dem System des Langzeitgedächtnisses bezeichnet speichern oder auch storage das dauerhafte behalten der enkodierten Information.[2] Innerhalb des Langzeitgedächtnisses ist die nun neu gespeicherte Information aber nicht konstant gegenwärtig und zur Verfügung, sondern sie muss zur Verwendung wieder aus dem Speichersystem hervorgeholt werden. Atkinson und Shiffrin verstehen die Inhalte des Langzeitgedächtnisses als passiv, was bedeutet, dass gespeichertes Wissen zur Benutzung zunächst einmal aktiviert werden muss. Um auf die Information zurückgreifen zu können, gelangt diese zum Abruf wieder in das Kurzzeitgedächtnis, wo sie dann vom Mensch verwendet werden kann.[5][2] Der Abruf der Information bezeichnet das Wiederauffinden der gespeicherten Information in den Speichersystemen des Gedächtnisses.[2]
Kritische Würdigung des Drei-Speicher-Modells
Der britische Psychologe Alan Baddeley und sein Kollege Graham J. Hitch kritisierten die Sichtweise von Richard C. Atkinson und Richard Shiffrin auf das Kurzzeitgedächtnis und überarbeiteten das Modell, in dem sie wichtige neuere Komponenten darin aufnahmen. Das Kurzzeitgedächtnis wurde innerhalb des ursprünglichen Drei-Speicher-Modells von 1968 nur als kleines Speichersystem für aktuelle Erfahrungen und aktuelle Gedanken von befristeter Natur verstanden. Die Forschung von Alan Baddeley und Graham Hitch konnte allerdings darlegen, dass es sich bei dieser Gedächtnisebene um einiges mehr handelt.[2] Das Gedächtnissystem des Kurzzeitgedächtnisses ist nicht nur ein zeitlich befristeter Ablageort, welcher für die Aufbewahrung eingehender Informationen zuständig ist, sondern es handelt sich hierbei um eine aktive Arbeitsfläche. Baddeley und Hitch konnten erfolgreich aufzeigen, dass das Gehirn auf dieser Gedächtnisebene neue Informationen intensiv verarbeitet, neuen Eingaben innerhalb des Gedächtnissystems in einen Bedeutungszusammenhang bringt und diese mit den schon vorhandenen Erinnerungen im Langzeitgedächtnis verbindet. Um diese aktive Mitarbeit beim Prozess der Erinnerungsbildung zu betonen, wurde im Jahr 1974 der Begriff des Arbeitsgedächtnisses eingeführt.[2] Beim Arbeitsgedächtnis, welches auch als working memory bekannt ist, handelt es sich um ein erweitertes Verständnis des Kurzzeitgedächtnisses. Es ist von einer Verarbeitung von auditiven und visuell-räumlichen Informationen geprägt, welche sowohl bewusst als auch aktiv stattfindet. Die Informationen werden hierbei in Form von Reizen über die Sinnesorgane aufgenommen. Zudem verarbeitet das Arbeitsgedächtnis Informationen aus dem Langzeitgedächtnis auf aktive Art und Weise.[2] Zusätzlich zum neuen Verständnis des Kurzzeitgedächtnisses, welcher in der Bezeichnung des Arbeitsgedächtnisses verdeutlicht wird, überarbeiteten Alan Baddeley und Graham Hitch das ursprüngliche Drei-Speicher-Modell weiter und fügten eine andere neue Komponente hinzu, welche automatische Verarbeitung genannt wird. Atkinson und Shiffrin konzentrierten sich in ihrem Modell der Erinnerungsbildung darauf, wie der Mensch explizite Erinnerungen verarbeitet. Bei diesen handelt es sich um jene Erfahrungen und Fakten, bei denen der Mensch dazu im Stande ist, sie bewusst zu wissen und zu deklarieren. Das von Atkinson und Shiffrin vorgeschlagene Drei-Speicher-Modell beschäftigt sich intensiv mit der bewussten Verarbeitung von Daten- und Faktenwissen. Allerdings berücksichtigt das Drei-Speicher-Modell nicht, dass einige Informationen die bewusste Verarbeitung und somit auch den langen Weg über die Speichersysteme des sensorischen Gedächtnisses und des Kurzzeitgedächtnisses ins Langzeitgedächtnis überspringen und direkt im Speicher des Langzeitgedächtnis behalten werden. Dieser Prozess der Enkodierung wurde von Alan Baddeley und Graham J. Hitch als automatische Verarbeitung in das Modell aufgenommen.[2] Die automatische Verarbeitung bezeichnet die unbewusste Verarbeitung von Informationen, die auf zufällige Art und Weise anfallen, und ebenfalls von Informationen, die im Laufe des Lebens erlernt wurden, aber inzwischen für den Menschen bekannt sind. Sie ist gelegentlich auch unter dem Namen automatic processing innerhalb der psychologischen Fachsprache bekannt.[2]
Trotz der umfassenden Kritik an der Sichtweise auf das Kurzzeitgedächtnis von Richard C. Atkinson und Richard Shiffrin und der starken Fokussierung auf der bewussten Verarbeitung von expliziten Erinnerungen handelt es sich beim Drei-Stufen-Modell um ein mehrkomponentiges Gedächtnismodell, welches den Prozess der Erinnerungsbildung auf anschauliche Art und Weise darlegt. Obwohl das Modell 1968 vorgestellt wurde und somit schon ein beträchtliches Alter innehat, gehört es heute noch zu den grundlegenden Modellen der Gedächtnisforschung. Das Drei-Stufen-Modell lässt sich leicht als Übergangsmodell zu den heutigen Ansichten verstehen, welches in der Forschung großen Einfluss hatte und innerhalb der Psychologie immer noch eine zentrale Stellung genießt.
Literatur
- David G. Myers: Psychologie. (= Springer-Lehrbuch). 3., vollst. überarb. und erw. Auflage. Springer, Berlin 2014, ISBN 978-3-642-40781-9.
- Hermann Hobmaier (Hrsg.): Pädagogik/Psychologie für die berufliche Oberstufe. 3. Auflage. korr. Nachdr. Band 1, Bildungsverlag EINS, Troisdorf 2012, ISBN 978-3-8237-5025-3, S. 73–77.
- Mareike Kunter, Ulrich Trautwein: Psychologie des Unterrichts. Schöningh UTB, 2013, ISBN 978-3-8252-3895-7, S. 26
Einzelnachweise
- ↑ University of California: English: Picture of Richard C. Atkinson for biographical article. 1. Januar 2000, abgerufen am 6. Januar 2017.
- ↑ a b c d e f g h i j k l m n o p q r s t u v w x y z aa ab ac ad ae af David G. Myers: Psychologie. Springer, 2014, doi:10.1007/978-3-642-40782-6.
- ↑ a b c d e f g h i j k l m n o p q r Sabine Bierstedt: Neuropsychologische Forschungsambulanz der Ruhr-Universität Bochum - NPA. In: www.ratgeber-neuropsychologie.de. Abgerufen am 3. Januar 2017.
- ↑ George A. Miller: The Magical Number Seven, Plus or Minus Two: Some Limits on Our Capacity for Processing Information. In: The Psychological Review. Nr. 63, 1956, S. 81–97 (musanim.com).
- ↑ a b c d e f g h Hermann Hobmaier (Hrsg.): Pädagogik/Psychologie für die berufliche Oberstufe. 3. Auflage, 1. korr. Nachdruck. Band 1. Bildungsverlag EINS / Stam, Troisdorf / Köln 2012, ISBN 978-3-8237-5025-3, S. 73–77.
- ↑ Thomas G. Graf in der Wikipedia auf Deutsch: Modell des menschlichen Gedächtnisses. 27. September 2004, abgerufen am 6. Januar 2017.