Chinesischer Flussdelfin
| Chinesischer Flussdelfin | ||||||||||||
|---|---|---|---|---|---|---|---|---|---|---|---|---|
Chinesischer Flussdelfin (Lipotes vexillifer) | ||||||||||||
| Systematik | ||||||||||||
| ||||||||||||
| Wissenschaftlicher Name der Familie | ||||||||||||
| Lipotidae | ||||||||||||
| Zhou, Qian & Li, 1978 | ||||||||||||
| Wissenschaftlicher Name der Gattung | ||||||||||||
| Lipotes | ||||||||||||
| Miller, 1918 | ||||||||||||
| Wissenschaftlicher Name der Art | ||||||||||||
| Lipotes vexillifer | ||||||||||||
| Miller, 1918 |
Der Chinesische Flussdelfin (Lipotes vexillifer), auch als Jangtse-Flussdelfin oder Baiji (chinesisch 白鱀豚, Pinyin báijìtún) bekannt, ist ein ausschließlich im mittleren und unteren Einzugsgebiet des Jangtsekiang beheimateter Flussdelfin. Er gilt seit den 1980er Jahren als eines der seltensten Säugetiere der Welt und wird inzwischen als vermutlich ausgestorben betrachtet,[1] mit der letzten gesicherten Sichtung im Jahr 2002.
Der Baiji erreichte eine Länge von bis zu 2,40 Metern und ein Gewicht von bis zu 160 Kilogramm, wobei Weibchen oft größer waren als Männchen. Er war an das Leben im trüben Flusswasser angepasst, mit einer langen, schmalen Schnauze und einer kleinen Rückenfinne sowie breiten Flippern, die ihn von Meeressäugern unterscheiden. Historisch lebte der Baiji auf einer etwa 1700 Kilometer langen Strecke des Jangtsekiang und bevorzugte Bereiche in der Nähe von Sandbänken und Inseln. Sein Bestand nahm im 20. Jahrhundert infolge menschlicher Einflüsse durch Umweltverschmutzung, intensivem Schiffsverkehr, Überfischung, Elektrofischerei und dem Bau großer Staudämme wie der Drei-Schluchten-Talsperre rapide ab und trotz Schutzbemühungen konnte das Artensterben nicht aufgehalten werden.
Merkmale
Allgemeine Merkmale

Der Chinesische Flussdelfin wird bis zu 2,40 Meter lang und bis zu 160 Kilogramm schwer. Er entspricht damit in Größe und Gewicht den anderen Flussdelfinen. Die Tiere entwickeln einen Sexualdimorphismus, wobei die Männchen mit einer maximalen Größe von etwa 2,30 Metern und einem Gewicht von 125 Kilogramm etwas kleiner als die Weibchen bleiben, die bis über 2,50 Meter lang werden. Bei den Weibchen sind zudem die Schädel und vor allem die Kiefer größer und kräftiger ausgebildet.[2]
Die Tiere sind oberseits blassgrau bis bläulich und unterseits weiß gefärbt. Die helle Bauchfärbung reicht im Wangenbereich und an der Schwanzwurzel weit nach oben. Auch die Fluken und die Flipper tragen oberseits eine graue und unterseits eine weiße Färbung. Er hat eine kleine dreieckige Rückenfinne mit abgestumpfter Spitze. Die Flipper sind breit und paddelartig ausgebildet und unterscheiden sich darin von den eher schmalen und spitz zulaufenden Flippern meereslebender Delfine.[2]
Die fast schnabelartige Schnauze ist deutlich vom Kopf abgesetzt und zur Spitze leicht aufwärts gebogen. Der Kopf besitzt auf der Oberseite eine große und gerundete, fettgefüllte Melone, die eine wichtige Funktion als Schallempfänger für die Echolokation der Tiere hat. Am höchsten Punkt des Kopfes befindet sich ein oval geformtes Blasloch, das gegenüber der Mittellinie leicht nach links verschoben ist. Im Vergleich zu denen meereslebender Delfine befinden sich beim Chinesischen Flussdelfin die Augen etwas höher am Kopf und sie sind deutlich kleiner ausgebildet.[3] Aufgrund des Lebens im trüben Wasser spielen sie für die Tiere eine sehr untergeordnete Rolle, anders als bei den Gangesdelfinen (Platanista) besitzen sie allerdings eine funktionierende Linse und sind entsprechend voll funktionsfähig.[2]
Schädel und Skelett
Der Schädel hat mit den langgezogenen Kiefern eine Länge von etwa 25 bis 32 % der Körperlänge. Der Hirnschädel ist groß und hat ein Volumen von 430 bis 590 cm3. Die Schnauze ist sehr schmal und vom Schädel abgesetzt, sie hat pro Kieferhälfte zwischen 31 und 36 gleichartig geformte, kegelförmige Zähne.[3] Wie bei anderen Zahnwalen gibt es also keine unterschiedlichen Zahntypen und alle Zähne bilden gemeinsam eine leicht nach innen gewendete Reuse, mit der Beutetiere im Wasser gegriffen werden können.[2]
Das Körperskelett entspricht weitgehend dem der Delfine. Wie bei anderen Süßwasserdelfinen sind die sieben Halswirbel nicht miteinander verwachsen, wodurch der Hals und der Nacken im Vergleich zu den meereslebenden Arten sehr beweglich sind.[2] Das Handskelett des Chinesischen Flussdelfins unterscheidet sich zudem von dem anderer Delfine einschließlich der Flussdelfine durch einen zusätzlichen kleinen Knochen am Ende der Ulna zwischen dem Erbsenbein und dem fünften Mittelhandknochen.[2]
Weichteilanatomie
Die Blutversorgung der Unterhautregionen erfolgt wie bei anderen Walen durch ein enges Netz von kleinen kapillaren Venen und Arterien, die zusammen mit stark verästelten Nerven ein Netz vor allem im Brust- und Bauchraum, dem Rücken entlang der Wirbelsäule und im Unterleib bilden. Gemeinsam mit Bündeln von Blutgefäßen mit einer zentralen Arterie und jeweils fünf bis sieben Venen, die in die Brust- und Schwanzflossen ragen und einen Wärmeaustausch ermöglichen, stellt dieses Blutgefäßsystem einen zentralen Teil der Thermoregulation für die Tiere dar.[2]
Der Chinesische Flussdelfin ist die einzige Art der Wale, die keinen Vormagen besitzt, in der Nahrung vor der Verdauung vorbereitet und gelagert wird.[2] Zudem besitzen die Männchen bei dieser Art als einzige Walart einen kurzen und direkten, nicht aufgerollten Samenleiter (Ductus deferens), der in den flach angelegten Penis mündet.[2]
Das Gehirn des Chinesischen Flussdelfins erreicht ein Gewicht von bis zu etwa 590 Gramm, was etwa der Hälfte des Gehirngewichts eines vergleichbar großen Meeresdelfin entspricht. Der vierte Hirnnerv, der bei anderen Tieren den äußeren Augenmuskel steuernde Nervus trochlearis, fehlt den Tieren, und die weiteren für die Augenmuskulatur zuständigen Nerven sind nur rudimentär ausgebildet. Die Gesichtsnerven (Nervus facialis) und die Hör- und Gleichgewichtsnerven (Nervus vestibulocochlearis) sind dagegen sehr gut ausgebildet.[2]
Verbreitung
Ursprünglich glaubte man, dass der Chinesische Flussdelfin auf den Dongting-See beschränkt sei, ehe man in den 1970er Jahren erkannte, dass er auf einer Länge von 1600 Kilometer von der Mündung des Jangtsekiang aufwärts bis etwa auf die Höhe von Yichang[3] sowie im benachbarten ostchinesischen Fluss Qiantang zu finden war. Etwa alle vier Kilometer konnte ein Flussdelfin gefunden werden. Bei Hochwasser drangen die Tiere auch in Nebenarme des Flusses und Seen vor. Aus dem Dongting-See verschwand er, nachdem sich in dem Gewässer durch die Landwirtschaft sehr große Mengen Sediment angesammelt hatten. Danach wurde er nur noch im breiten, langsam fließenden Mittelteil des Jangtsekiang gesichtet.
Lebensweise
Über die Lebensweise des Chinesischen Flussdelfins ist wenig bekannt. Er lebt als Einzelgänger, früher war er allerdings eher in Paaren oder Kleingruppen von drei bis sechs Tieren anzutreffen und gelegentlich wurden auch Gruppen bis zu zehn Tieren gesichtet. Die meiste Zeit hält sich der Flussdelfin knapp unter der Wasseroberfläche auf. Beim Auftauchen kommt zuerst der Kopf zum Vorschein, und das Tier taucht mit einer buckelförmigen Krümmung wieder ab. Die Fluke taucht dabei nicht auf.
Ernährung
Wegen der verkümmerten Augen sind Chinesische Flussdelfine auf Echoortung beim Beutefang angewiesen. Ihre Nahrung sind ausschließlich Fische, die sie auf nur 20 Sekunden währenden Tauchgängen erbeuten. Das Spektrum der Beutefische ist sehr groß, die Hauptbeute stellen dabei aalartig langgestreckte Welsarten dar, die sie am Gewässerboden jagen. Daneben jagen sie opportunistisch und erbeuten vor allem kleine Fische mit bis zu 250 Gramm Gewicht und einer Breite von bis zu sechs Zentimeter, die sie dann im ganzen schlucken können.[4] Die Gesamtmenge der benötigten Nahrung beträgt etwa 10 bis 11 % des Körpergewichts pro Tag.[4]
Früher konnten Chinesische Flussdelfine bei der gemeinsamen Jagd mit dem ebenfalls im Süßwasser lebenden Jangtse-Glattschweinswal (Neophoecaena asiaeorientalis asiaeorientalis) beobachtet werden.[4]
Fortpflanzung und Entwicklung
Über das Fortpflanzungsverhalten der Chinesischen Flussdelfine liegen nur sehr wenig Informationen vor. Die Tragzeit dauert zehn bis elf Monate. Die Jungtiere werden im Januar während der Zeit des Niedrigwassers[5] mit bis zu 100 Zentimetern Körperlänge und etwa zehn Kilogramm Körpergewicht geboren. Sie besitzen im Bereich beidseitig der Schnauze drei bis fünf kurze, borstenartige Haare.[2] Die Geschlechtsreife erlangen die Tiere nach etwa vier bis sechs Jahren.[5]
In Gefangenschaft wurden nur zwei Tiere gehalten. Dabei handelte es sich um das männliche Tier Qiqi, das von einem Fischer verletzt und danach von 1980 bis 2002 im Wuhan Institute of Hydrobiology gehalten wurde, sowie um ein weiteres Tier, das ein Jahr lang (1996 bis 1997) im Shishou Semi-natural Baiji Dolphin Sanctuary lebte und dann verstarb. 1998 wurde außerdem ein Weibchen nahe Shanghai eingefangen, es verweigerte allerdings die Nahrung und starb einen Monat später.
Systematik

Der Chinesische Flussdelfin wurde 1918 durch den US-amerikanischen Zoologen Gerrit Smith Miller aus dem Dongting-See in der chinesischen Proving Hunan am Jangtsekiang beschrieben.[6][7][8] Er ist der einzige Vertreter der Gattung Lipotes, die ebenfalls von Miller 1918 beschrieben wurde,[6][7] sowie der einzige Vertreter der damit monotypischen Familie Lipotidae innerhalb der Zahnwale.[8]
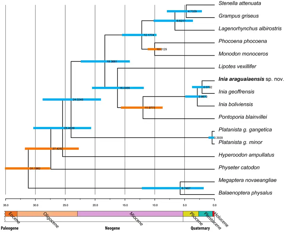
Die Systematik der Flussdelfine ist noch nicht völlig geklärt. Während früher alle im Süßwasser lebenden Arten als konvergent an den Lebensraum angepasste und nicht miteinander verwandte Arten betrachtet wurden, ging man später davon aus, dass der Amazonasdelfin (Inia geoffrensis) und der La-Plata-Delfin (Pontoporia blainvillei) näher miteinander verwandt sind, während der Chinesische Flussdelfin die Schwestergruppe einer gemeinsamen Klade dieser beiden Flussdelfinarten mit den Delfinartigen (Delphinoidea) ist.[9][10] In letzter Zeit zeigen molekulargenetische Untersuchungen jedoch, dass der Chinesische Flussdelfin näher mit den südamerikanischen Flussdelfinen verwandt ist als mit den Delfinartigen.[11][12] Wilson & Reeder (2005) klassifizierten sie deshalb in die gemeinsamen Familie Iniidae, die heute nur noch die Amazonas-Flussdelfine enthält,[13][14] während modernere Systematiken den Chinesischen Flussdelfin dagegen als einzige Art der eigenständigen Familie Lipotidae klassifizieren.[8] Nach einer molekularbiologischen Analyse im Kontext der Erstbeschreibung des Araguaia-Delfins (Inia araguaiaensis) stellt der Chinesische Flussdelfin tatsächlich die Schwesterart zu den südamerikanischen Flussdelfinen dar.[15]
Der Name Lipotes leitet sich von dem griechischen Wort leipos ab, welches mit zurückgeblieben oder übriggeblieben übersetzt werden kann und sich auf das sehr begrenzte Verbreitungsgebiet der Art bezieht. Vexillifer leitet sich ab von den Silben vexillum für Fahne und fer für tragen, bedeutet also fahnentragend.
Bestand und Bedrohung


Der Chinesische Flussdelfin wird in der Roten Liste gefährdeter Arten der Weltnaturschutzunion IUCN als vom Aussterben bedroht (Critically Endangered) mit dem Zusatz „wahrscheinlich ausgestorben“ geführt. Die letzte dokumentierte und gesicherte Sichtung eines der Tiere stammt aus dem Jahr 2002.[16]
Nach Fossilfunden besiedelte der Flussdelfin den Jangtsekiang vor etwa 20 Millionen Jahren aus dem Pazifik.[17] Die erste Beschreibung der Tiere stammt aus der Naturenzyklopädie Erya aus der Han-Dynastie (206 v. Chr. bis 220 n. Chr.). Biologen schätzen, dass zu dieser Zeit noch etwa 5.000 Flussdelfine im Jangtsekiang lebten. 1978 wurde zur Erforschung der Tiere das Süßwasserdelfin-Forschungszentrum (淡水海豚研究中心) der chinesischen Akademie der Wissenschaften gegründet.
Im ostchinesischen Fluss Qiantang war der Flussdelfin schon seit den 1950er Jahren nicht mehr gesehen worden. Um 1980 wurde der Bestand im Jangtsekiang auf rund 400 Tiere geschätzt. Vor allem die chinesische Industrialisierung hatte dem Bestand dieser Tiere sehr zugesetzt. Die Verschmutzung des Jangtse, der übermäßige Schiffsverkehr sowie häufiges Verfangen in Fischernetzen („Beifang“) hatten die Art an den Rand des Aussterbens gebracht. Viele dokumentierte Todesfälle werden der Leinen- und Hakenfischerei auf Störe (Chinesischer Stör, Jangtse-Stör und Schwertstör) zugeschrieben, hinzu kamen häufige Kollisionen mit Motorbooten, deren Anzahl sich auf dem Jangtsekiang massiv vermehrte.
Obwohl die Volksrepublik China den Delfin bereits 1979 als gefährdete Art erkannte und 1983 unter strengsten Schutz stellte sowie ein Jagdverbot erließ, veränderten sich die für das Tier bedrohlichen Umstände nicht. 1986 wurden bei einer Zählung noch 300 Baijis festgestellt, 1990 lag die Population bei etwa 200 Tieren. Bis 1997 verringerte sich diese Zahl auf geschätzt höchstens 50; 23 Tiere wurden tatsächlich gezählt. 1998 waren es schließlich nur noch sieben Tiere. 2001 wurde ein gestrandetes Weibchen gefunden, und 2002 wurde letztmals ein lebendes Tier fotografiert.[16]
In den Jahren 2006 und 2007 wurden mehrere Versuche unternommen, lebende Exemplare des Chinesischen Flussdelfins zu finden. Diese waren jedoch erfolglos, weshalb die beteiligten Wissenschaftler davon ausgingen, der Flussdelfin sei endgültig ausgestorben.[18][19] Der Baiji-Delfin wäre damit die erste in historischer Zeit ausgestorbene Walart. Allerdings tauchten 2007 in der Presse auch Berichte auf, dass der Flussdelfin weiterhin von Einheimischen gesehen und sogar gefilmt worden sei.[20] 2013 wurde über eine Sichtung im Tongling-Naturreservat für Süßwasserdelfine in der Provinz Anhui berichtet.[21] 2016 vermeldete ein Team chinesischer Amateur-Naturschützer die Sichtung eines Flussdelfins in der Nähe der Stadt Wuhu. Der Zoologe Samuel T. Turvey wies jedoch darauf hin, dass bereits eine Sichtung von 2007 sich als Verwechslung mit einem Glattschweinswal herausgestellt habe.[22]
Am 14. Mai 2024 sollen zwei Flussdelfine gefilmt worden sein, wie The Paper berichtete.[23]
Belege
- ↑ Vergebliche Suche nach dem Letzten seiner Art. In: Süddeutsche Zeitung. 19. Mai 2010, abgerufen am 13. Februar 2025.
- ↑ a b c d e f g h i j k „Morphological Aspects.“ In: B.D. Smith: Family Lipotidae (Baiji) In: Don E. Wilson, Russell A. Mittermeier: Handbook of the Mammals of the World. 4. Sea Mammals. Lynx Edicions, Barcelona 2014; S. 380–382, ISBN 978-84-96553-93-4.
- ↑ a b c Wandrey (1997), Seite 121 u. 122.
- ↑ a b c „Food and Feeding.“ In: B.D. Smith: Family Lipotidae (Baiji) In: Don E. Wilson, Russell A. Mittermeier: Handbook of the Mammals of the World. 4. Sea Mammals. Lynx Edicions, Barcelona 2014; S. 382–383, ISBN 978-84-96553-93-4.
- ↑ a b „Breeding.“ In: B.D. Smith: Family Lipotidae (Baiji) In: Don E. Wilson, Russell A. Mittermeier: Handbook of the Mammals of the World. 4. Sea Mammals. Lynx Edicions, Barcelona 2014; S. 383, ISBN 978-84-96553-93-4.
- ↑ a b Gerrit S. Miller (1918). A new river-dolphin from China. Smithsonian Miscellaneous Collections 68 (9): 1–12.
- ↑ a b „Lipotes vexillifer“ In: B.D. Smith: Family Lipotidae (Baiji) In: Don E. Wilson, Russell A. Mittermeier: Handbook of the Mammals of the World. 4. Sea Mammals. Lynx Edicions, Barcelona 2014; S. 385, ISBN 978-84-96553-93-4.
- ↑ a b c „Systematics.“ In: B.D. Smith: Family Lipotidae (Baiji) In: Don E. Wilson, Russell A. Mittermeier: Handbook of the Mammals of the World. 4. Sea Mammals. Lynx Edicions, Barcelona 2014; S. 380, ISBN 978-84-96553-93-4.
- ↑ Insa Cassens, Saverio Vicario, Victor G. Waddell, Heather Balchowsky, Daniel Van Belle, Wang Ding§, Chen Fan, R. S. Lal Mohan, Paulo C. Simoes-Lopesi, Ricardo Bastida, Axel Meyer, Michael J. Stanhope & Michel C. Milinkovitch: Independent adaptation to riverine habitats allowed survival of ancient cetacean lineages. Proceedings of the National Academy of Sciences of the United States of America (PNAS) 97 (21), 10. Oktober 2000.
- ↑ Healy Hamilton, Susana Caballero, Allen G. Collins, Robert L. Brownell: Evolution of river dolphins. Proceedings of the Royal Society, doi: 10.1098/rspb.2000.1385.
- ↑ Laura May-Collado, Ingi Agnarsson: Cytochrome b and Bayesian inference of whale phylogeny. In: Molecular Phylogenetics and Evolution 38 (2006), S. 344–354 (PDF).
- ↑ John Gatesy, Jonathan H. Geisler, Joseph Chang, Carl Buell, Annalisa Berta, Robert W. Meredith, Mark S. Springer, Michael R. McGowen: A phylogenetic blueprint for a modern whale, Molecular Phylogenetics and Evolution, 2012, Volume 66, Issue 2, Februar 2013, Pages 479–506, doi:10.1016/j.ympev.2012.10.012.
- ↑ Iniidae. In: Don E. Wilson, DeeAnn M. Reeder (Hrsg.): Mammal Species of the World. A taxonomic and geographic Reference. 2 Bände. 3. Auflage. Johns Hopkins University Press, Baltimore MD 2005, ISBN 0-8018-8221-4.
- ↑ Lipotes vexillifer. In: Don E. Wilson, DeeAnn M. Reeder (Hrsg.): Mammal Species of the World. A taxonomic and geographic Reference. 2 Bände. 3. Auflage. Johns Hopkins University Press, Baltimore MD 2005, ISBN 0-8018-8221-4.
- ↑ Tomas Hrbek, Vera Maria Ferreira Da Silva, Nicole Dutra, Waleska Gravena, Anthony R. Martin, Izeni Pires Farias: A New Species of River Dolphin from Brazil or: How Little Do We Know Our Biodiversity. PLOS ONE 9: e83623, 2014, doi:10.1371/journal.pone.0083623.
- ↑ a b Lipotes vexillifer in der Roten Liste gefährdeter Arten der IUCN 2023. Eingestellt von: B.D. Smith, D. Wang, G.T. Braulik, R. Reeves, K. Zhou, J. Barlow, R.L. Pitman, 2008. Abgerufen am 24. Februar 2023.
- ↑ Yongchen Wang: Farewell to the baiji. China Dialogue, 10. Januar 2007, abgerufen am 24. September 2019 (englisch).
- ↑ Nature, Band 440, S. 1096 (27. April 2006).
- ↑ GEO.de: Die erste vom Menschen ausgerottete Walart: der Chinesische Flussdelfin. Abgerufen am 13. März 2019.
- ↑ Neue Zürcher Zeitung: Ein Baiji im Jangtse gefilmt?.
- ↑ Seltenster Delfin der Welt gesichtet www.focus.de, 13. November 2013.
- ↑ The Guardian: China's 'extinct' dolphin may have returned to Yangtze river, say conservationists. Bericht vom 11. Oktober 2016. Abgerufen am 13. März 2019.
- ↑ 中华白鱀豚功能性灭绝十年后疑似重现长江,科考队称拍到两头. In: The Paper. 14. Mai 2024, abgerufen am 13. Februar 2025 (chinesisch)
Literatur
- B.D. Smith: Family Lipotidae (Baiji) In: Don E. Wilson, Russell A. Mittermeier: Handbook of the Mammals of the World. 4. Sea Mammals. Lynx Edicions, Barcelona 2014; S. 380–385, ISBN 978-84-96553-93-4.
- Mark Carwardine: Wale und Delphine. Delius Klasing, Bielefeld 1996, ISBN 3-7688-0949-8 (hochwertiger Führer).
- Mark Carwardine: Delphine. Biologie, Verbreitung, Beobachtung in freier Wildbahn. Naturbuch, Augsburg 1996, ISBN 3-89440-226-1 (informativer Bildband).
- Ralf Kiefner: Wale und Delphine weltweit. Pazifischer Ozean, Indischer Ozean, Rotes Meer, Atlantischer Ozean, Karibik, Arktis, Antarktis. Jahr Top Special, Hamburg 2002, ISBN 3-86132-620-5 (Führer der Zeitschrift „tauchen“, sehr detailliert).
- R. R. Reeves, B. S. Stewart, P. J. Clapham, J. A. Powell: Sea Mammals of the World. A Complete Guide to Whales, Dolphins, Seals, Sea Lions and Sea Cows. Black, London 2002, ISBN 0-7136-6334-0 (Führer mit zahlreichen Bildern).
- Gérard Soury: Das große Buch der Delphine. Delius Klasing, Bielefeld 1997, ISBN 3-7688-1063-1 (detailreicher Bildband).
- Rüdiger Wandrey: Die Wale und Robben der Welt. Franckh-Kosmos Verlags GmbH, 1997, ISBN 3-440-07047-6.
- Maurizio Würtz, Nadia Repetto: Underwater world. Dolphins and Whales. White Star Guides, Vercelli 2003, ISBN 88-8095-943-3 (Bestimmungsbuch).
- Douglas Adams, Mark Carwardine: Die Letzten ihrer Art. Heyne, München 1992, ISBN 3-453-06115-2.
- D. E. Wilson und D. M. Reeder: Mammal Species of the World. Johns Hopkins University Press 2005, ISBN 0-8018-8221-4.
Weblinks
- Lipotes vexillifer in der Roten Liste gefährdeter Arten der IUCN 2023. Eingestellt von: B.D. Smith, D. Wang, G.T. Braulik, R. Reeves, K. Zhou, J. Barlow, R.L. Pitman, 2008. Abgerufen am 24. Februar 2023.
- Spiegel Online: Forscher finden keine Spur von Chinesischem Flussdelfin (mit Video).
- Convention on Migrating Species (englisch).
- Artikel zum Flussdelfin in der Süddeutschen Zeitung.
.png)