Der Alternantensatz, oder auch Alternantensatz von Tschebyschev, (im englischen "Equioscillation theorem")[1] gibt in der Approximationstheorie eine notwendige und hinreichende Bedingung für die beste Approximation einer stetigen Funktion durch Polynome. Er wird dem russischen Mathematiker Pafnuti Lwowitsch Tschebyschow zugeschrieben.[2]
ist der Minimalabstand (oder Approximationsfehler) von zu , dem Raum der algebraischen Polynome vom Grad kleiner oder gleich . Ein Polynom mit Minimalabstand zu heißt Proximum oder beste Approximation an bezüglich .[5]
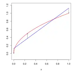
Beispiel 1
Beste Approximation der Quadratwurzelfunktion durch eine lineare Funktion: Die maximale Differenz 1/8 wird dreimal mit wechselndem Vorzeichen angenommen
Nach dem Alternantensatz ist das Polynom dasjenige Polynom vom Grad kleiner oder gleich , das die Quadratwurzelfunktion, auf dem Intervall bezüglich der Supremumsnorm am besten approximiert. Da nämlich und damit auch die Fehlerfunktion streng konkav ist, nimmt letztere an den Intervallgrenzen und jeweils ein lokales Minimum an, ferner ein Maximum im Inneren von . Dieses bestimmt sich durch Nullsetzen der Ableitung zu . Nun ist mit an diesen Extremstellen , ist also erstens und zweitens mit .
Beispiel 2
Die Funktion mit einem wird im Intervall für jedes durch das Polynom
Polynomeigenschaft: Durch Umrechnungen u. a. über Tschebyschow-Polynome erster und zweiter Art erweist sich die Funktion im Zähler von als ein Polynom vom Grade . Damit ist zunächst eine gebrochenrationale Funktion. Ferner hat die Nullstelle, so dass sich der Faktor von abspalten und mit dem Nenner von wegkürzen lässt. Am Ende ist ein Polynom vom Grad . Beste Approximation der Funktion (rot) durch Polynome vom Grad 0, 1 und 2. Die Maximalabweichungen sind durch senkrechte Balken dargestellt, die in alternierender Richtung von der Funktion abstehen. Beim Grad 3 würden die Fehlerbalken unter die Pixelgrenze fallen.
Beste Approximation: Die angegebenen Relationen definieren eine monotone und bijektive Abbildung
zwischen zwei offenen Intervallen, bei der unter den Vielfachen von (und damit den Extremstellen des Kosinus) genau die Werte getroffen werden. (Dabei sind die jeweiligen Hauptwerte der Arkusfunktionen genommen worden.) Fügt man die Intervallgrenzen mit und mit hinzu, dann hat man die Alternanten , für die die Fehlerfunktion genau mal alternierend den jeweiligen Extremwert annimmt.
Die ersten 4 Approximationen für
bestes Polynom
Extremstellen
max. Fehler
Algorithmen
Man nennt eine Approximation eine Minimax-Approximation, wenn sie
minimiert.
Es gibt einige Minimax-Approximationsalgorithmen, der gebräuchlichste ist der Remez-Algorithmus.